政务公开 > 政策公开 > 政策解读

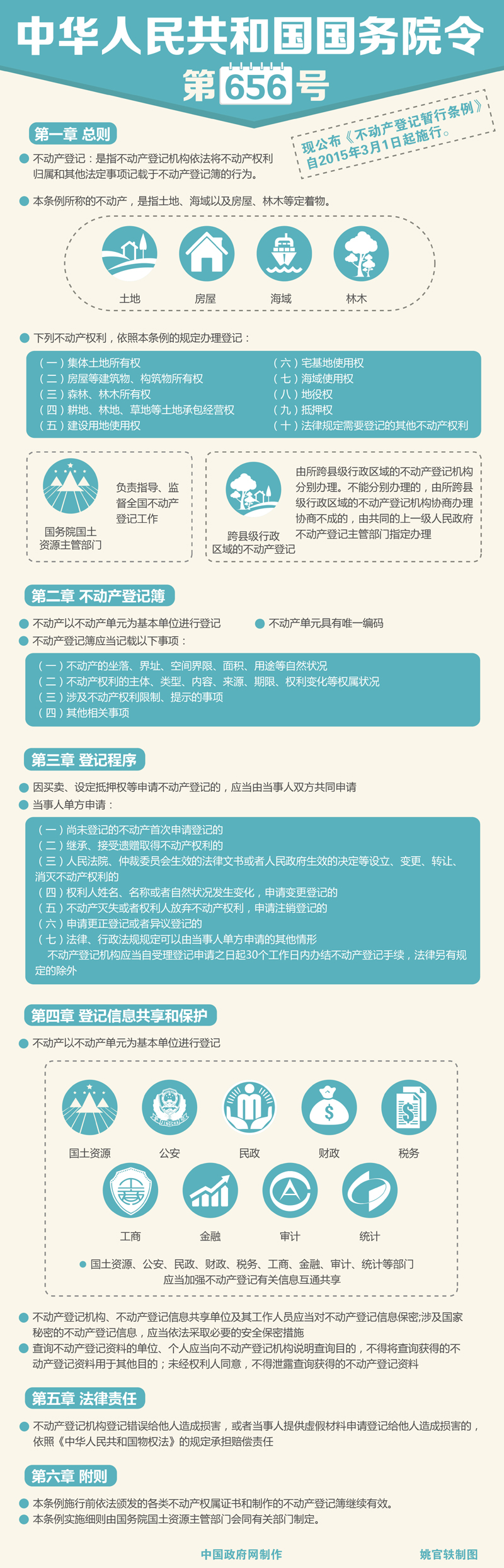
图解:不动产登记暂行条例

日期:2015-02-27 00:00    来源:中华人民共和国中央人民政府

分享:
打印
字号:        

图解:不动产登记暂行条例.jpg

您访问的链接即将离开“首都之窗”门户网站 是否继续?