政务公开 > 政策公开 > 政策解读

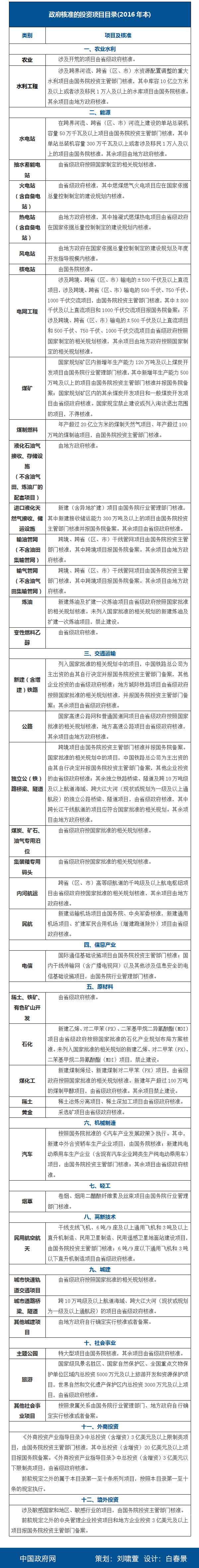
图解:涉及12大投资领域!一图看懂《政府核准的投资项目目录(2016年本)》

日期:2016-12-21 10:05    来源:中华人民共和国中央人民政府

分享:
打印
字号:        

图解:涉及12大投资领域!一图看懂《政府核准的投资项目目录(2016年本)》

2.jpg

您访问的链接即将离开“首都之窗”门户网站 是否继续?