京政办发〔2018〕35号
各区人民政府,市政府各委、办、局,各市属机构:
经市政府同意,现将市发展改革委、市教委、市经济信息化委、市民政局、市规划国土委、市环保局、市住房城乡建设委、市城市管理委、市交通委、市农委、市水务局、市商务委、市卫生计生委、市国资委、市工商局、市安全监管局、市食品药品监管局、市新闻出版广电局、市统计局、市民防局、市编办、国家统计局北京调查总队、市邮政管理局联合制定的《北京市新增产业的禁止和限制目录(2018年版)》印发给你们,请认真遵照执行。各有关部门要抓紧完善相关配套措施;各区政府要切实强化属地责任,结合实际抓好贯彻落实。《北京市新增产业的禁止和限制目录(2015年版)》即日起失效。
北京市人民政府办公厅
2018年9月6日
北京市新增产业的禁止和限制目录(2018年版)
说 明
为全面深入学习贯彻习近平新时代中国特色社会主义思想和党的十九大精神,深入贯彻落实京津冀协同发展战略,严控非首都功能增量,加快构建高精尖经济结构,推动首都高质量发展,市发展改革委、市教委、市经济信息化委、市民政局、市规划国土委、市环保局、市住房城乡建设委、市城市管理委、市交通委、市农委、市水务局、市商务委、市卫生计生委、市国资委、市工商局、市安全监管局、市食品药品监管局、市新闻出版广电局、市统计局、市民防局、市编办、国家统计局北京调查总队、市邮政管理局联合对《北京市新增产业的禁止和限制目录(2015年版)》进行了修订,形成了《北京市新增产业的禁止和限制目录(2018年版)》(以下简称《目录》)。
一、编制体例
《目录》按照《国民经济行业分类》(GB/T4754-2017)编制。《目录》中的管理措施分为禁止性和限制性两类。其中,禁止性是指不允许新增固定资产投资项目,不允许新设立或新迁入法人单位、产业活动单位、个体工商户;限制性主要包括区域限制、规模限制和产业环节、工艺及产品限制。
二、适用范围
(一)本市行政区域内新增固定资产投资项目,新设立或新迁入法人单位、产业活动单位、个体工商户须执行《目录》。经国家或市政府批准,需采取或享受专项政策的地区或行业按照相关政策执行。国家法律、行政法规、国务院文件有专门规定的,从其规定。外商投资执行《外商投资产业指导目录》。
(二)在《目录》发布前,有关审批部门已受理审批或办理完成审批的在途项目不适用《目录》。国家批准的军工固定资产投资项目、改造升级项目不适用《目录》。
(三)《目录》中管理措施分为全市和功能区域两个层面,全市层面的管理措施须在全市范围内普遍执行;功能区域层面的管理措施是指须在执行全市层面管理措施基础上,增加的差异化管理措施。
三、管理使用
(一)本市行政区域内拟新增固定资产投资项目,拟新设立或新迁入法人单位、产业活动单位、个体工商户,可对照《目录》进行自查。市、区两级相关项目审批主管部门,法人单位、产业活动单位、个体工商户注册登记主管部门,在履行办理程序时,须依据《目录》先予审查。
(二)为做好《目录》管理工作,在市政府领导下,市发展改革委、市教委、市经济信息化委、市民政局、市规划国土委、市环保局、市住房城乡建设委、市城市管理委、市交通委、市农委、市水务局、市商务委、市卫生计生委、市国资委、市工商局、市安全监管局、市食品药品监管局、市新闻出版广电局、市统计局、市民防局、市编办、国家统计局北京调查总队、市邮政管理局共同建立《目录》联席会议制度,负责《目录》的解释、执行、修订、疑难问题会商、执行情况督查等工作。《目录》联席会议办公室设在市发展改革委,主要职责为发挥统筹协调作用,组织推进各项工作和重点任务落实,做好年度总结、信息交流。《目录》联席会议成员单位负责《目录》相关条目的解释、修订等工作,认真落实联席会议有关议定事项,指导各区严格执行《目录》管理措施;结合部门职能,强化标准约束,制定完善实施细则和相关配套措施,加强与其他联席会议成员单位之间的沟通协作。针对《目录》执行过程中出现的新情况、新问题,建立由主管部门牵头、《目录》联席会议办公室协调、相关区政府参加的协商联动机制,共同研究制定对策措施,并做好解释说明工作。
(三)《目录》管理措施除外事项中未明确的,涉及有序疏解非首都功能,提升城市品质、保障城市运行、满足群众生活服务需要,构建高精尖经济结构的项目,各区在符合规划的前提下,综合考虑功能定位、产业发展、人口调控等因素,可组织论证并征求主管部门意见,参照“三重一大”决策制度要求审议通过后,按照相关程序和要求组织实施,并向《目录》联席会议办公室报备。
(四)《目录》将根据相关法律法规和本市经济社会发展需要适时修订。
(五)《目录》自发布之日起生效。
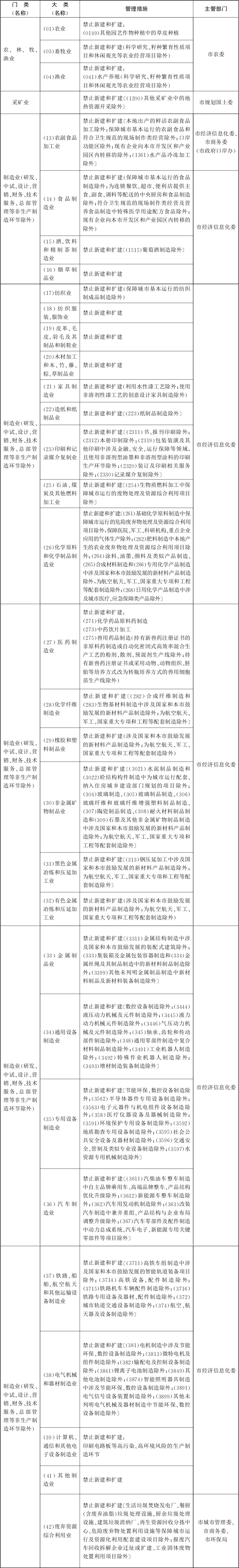
北京市新增产业的禁止和限制目录(一)
(适用于全市范围)


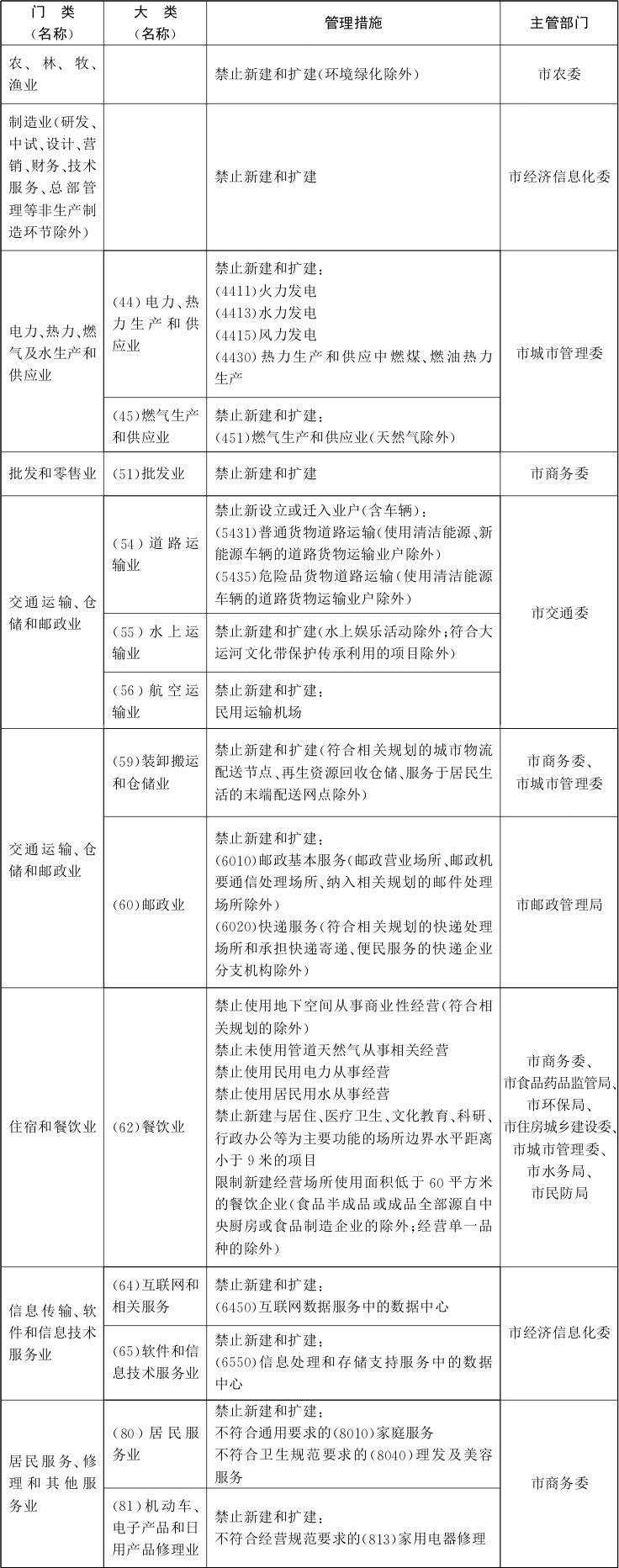
北京市新增产业的禁止和限制目录(二)
(1.在执行全市层面管理措施的基础上,适用于中心城区)

北京市新增产业的禁止和限制目录(二)
(2.在执行全市层面管理措施的基础上,适用于北京城市副中心)

北京市新增产业的禁止和限制目录(二)
(3.在执行全市层面管理措施的基础上,适用于中心城区、北京城市副中心以外的平原地区)

北京市新增产业的禁止和限制目录(二)
(4.在执行全市层面管理措施的基础上,适用于生态涵养区)

注 释
一、中心城区
中心城区包括东城区、西城区、朝阳区、海淀区、丰台区、石景山区,土地面积1378平方公里。
二、北京城市副中心
北京城市副中心规划范围为原通州新城规划建设区,总面积约155平方公里。
三、中心城区、北京城市副中心以外的平原地区
中心城区、北京城市副中心以外的平原地区包括通州区(北京城市副中心除外)、顺义区、大兴区以及昌平区和房山区的平原地区。其中:昌平区的平原地区包括城北街道、城南街道、沙河镇、百善镇、南邵镇、东小口镇、回龙观镇、北七家镇、小汤山镇、马池口镇、天通苑北街道、天通苑南街道和霍营街道;房山区的平原地区包括城关街道、良乡镇、拱辰街道、西潞街道、琉璃河镇、窦店镇、石楼镇、长沟镇、阎村镇、长阳镇、新镇街道、迎风街道、东风街道、向阳街道和星城街道。
四、生态涵养区
生态涵养区包括门头沟区、平谷区、怀柔区、密云区、延庆区以及昌平区和房山区的山区部分。其中:昌平区划入生态涵养区的部分包括南口镇、兴寿镇、流村镇、崔村镇、阳坊镇、延寿镇和十三陵镇;房山区划入生态涵养区的部分包括周口店镇、大石窝镇、张坊镇、十渡镇、河北镇、韩村河镇、青龙湖镇、佛子庄乡、南窖乡、大安山乡、史家营乡、霞云岭乡和蒲洼乡。
五、在途项目
指在《目录》发布前,有关审批部门已受理审批或办理完成审批的属于《目录》禁止和限制范围内的项目。在途项目不适用《目录》,但要结合疏解非首都功能的要求,根据项目进度,尽可能调整项目功能,优化建设方案。
六、改造升级项目
指通过产品质量提升、产品结构优化、绿色化改造、智能制造改造、功能疏解和产业转移等,在本市行政区域内不新增生产能力的固定资产投资项目。
七、扩建项目
指既有企业、事业单位,为增加产品生产能力而扩大生产规模的固定资产投资项目。
八、鼓励发展的新材料产品
指符合工业和信息化部有关文件中明确的特种金属功能材料、高端金属结构材料、先进高分子材料、新型无机非金属材料、高性能复合材料、前沿新材料等产品。
九、清洁燃气无法到达的区域
指由于位置偏远等原因,相关专项规划未安排敷设管道天然气的区域。
十、未列入相关专项规划的成品油加油站
指根据《成品油市场管理办法》(商务部令2006年第23号)和《北京市加油站审批管理程序的规定》(京政容发〔2010〕132号),新建和扩建(含建筑类改造)加油站,必须符合本市加油站行业发展规划,企业在取得规划国土、发展改革、交通、环保、住房城乡建设等相关政府部门的前期批准手续后,向市商务委提出申请办理《成品油零售经营批准证书》。不符合本市加油站行业发展规划,未取得规划国土、发展改革、交通、环保、住房城乡建设等相关政府部门批准手续的成品油加油站,市商务委不予受理。
十一、四大物流基地
指顺义空港、通州马驹桥、平谷马坊、大兴京南四个物流基地。
十二、未列入相关专项规划的区域性物流中心、未列入相关专项规划的物流仓储设施
相关专项规划指全市物流业空间布局规划等专项规划。
十三、PUE值
即电能利用效率,指数据中心年度总耗电与数据中心中IT设备年度总耗电的比值。
十四、云计算数据中心
指依靠基于网络的计算方式,共享软硬件资源和信息,按需提供系统、平台和软件信息服务,以云计算服务为主要收入的数据中心。
十五、高档洗浴场所
指市商务部门公布的大众便民浴池以外的洗浴场所。
十六、家庭服务、理发及美容服务、家用电器修理等生活性服务业适用规范及办理规定
行业标准规范有《家政服务通用要求》(DB11/T417-2007)、《美容美发场所卫生规范》(卫监督发〔2007〕221号)、《家用电子电器维修业服务经营规范》(GB/T28841-2012)等。对于生活性服务业品牌连锁企业在本市设立的门店,依据本市进一步提升生活性服务业品质的工作方案中有关规定办理。
十七、商品交易市场设施
指为商品交易有形市场提供经营场所的设施。
十八、“国医大师”“首都国医名师”
指由国家和本市人力社保、卫生等部门评选的“国医大师”“首都国医名师”。
十九、创业空间
指顺应新科技革命和产业变革新趋势、有效满足网络时代大众创业创新需求的新型创业服务平台,是针对早期创业的重要服务载体,主要为创业者提供低成本的工作空间、网络空间、社交空间和资源共享空间,包括众创空间、孵化器、创业基地等。
二十、邮政营业场所
指邮政企业提供邮件收寄及其他相关服务的场所。即:邮政支局、邮政所、邮政投递部等。
二十一、邮件处理场所
指邮政企业专门用于邮件分拣、封发、储存、交换、转运、投递等处理活动的场所。
二十二、城区老工业区
指根据《关于推进城区老工业区搬迁改造的指导意见》(国办发〔2014〕9号)、《关于推进首钢老工业区改造调整和建设发展的意见》(京政发〔2014〕28号)等文件精神,为我国建立独立完整的工业体系、促进老工业城市的形成发展作出了突出贡献,依托“一五”“二五”和“三线”建设时期国家重点工业项目形成的,且工业企业较为集中、目前仍是当地经济社会发展重要支撑的城市特定区域。
二十三、资源化利用配套建设项目
指作为保障城市运行项目的配套设施,如利用生活垃圾焚烧厂的炉渣、建筑垃圾等生产再生砖等再生产品的建设项目。
二十四、单一品种
指餐饮服务经营者的制售类经营项目仅为热食类制售(限主食制品)、热食类制售(限熟肉制品)、热食类制售(限豆制品)、热食类制售(限糖果制品)、冷食类制售、生食类制售、糕点类制售、自制饮品制售等项目中的一种。
《北京市新增产业的禁止和限制目录(2018年版)》咨询电话


