政務公開
>
政策公開
>
政策解讀
>
圖解新政
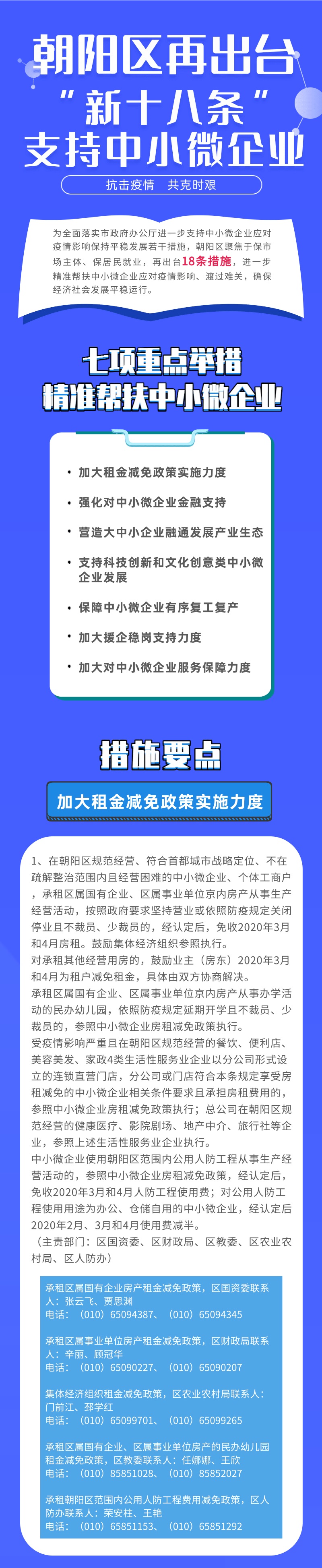
圖解:朝陽區再出臺“新十八條” 支援中小微企業
日期:2020-04-30 17:00
來源:北京市朝陽區人民政府辦公室
分享:
X
列印
字號:
大
中
小
政策文件:
北京市朝陽區人民政府辦公室關於落實北京市人民政府辦公廳進一步支援中小微企業應對疫情影響保持平穩發展若干措施的通知
您訪問的連結即將離開“首都之窗”門戶網站 是否繼續?