一、辦法出臺意義
為深入貫徹落實黨中央、國務院和市委、市政府關於深化“放管服”改革精神,進一步簡政放權、優化會計行業準入服務,完善會計行政許可管理制度,提高會計行政許可效率,根據我市“證照分離”改革的部署要求,市財政局印發了《北京市會計師事務所分支機構設立審批告知承諾實施暫行辦法》(以下簡稱《辦法》),推進會計師事務所分支機構設立審批行政許可事項告知承諾制改革在我市全覆蓋。
告知承諾製作為一項創新,是市財政局踐行以人為本發展理念,加快轉變政府職能、創新政府服務管理方式的一次積極探索,目的是推動形成標準公開、規則公平、預期合理、各負其責、信用監管的治理模式,形成政企、政民互相信任的良好社會風氣。
二、主要變化
《辦法》總體上堅持事前寬進、事後嚴管的原則,放寬許可準入,堅持公正監管、嚴格監管;明確實施統一、簡明易行的行業準入和事中事後監管規則和標準,強化監督檢查和信用監管。
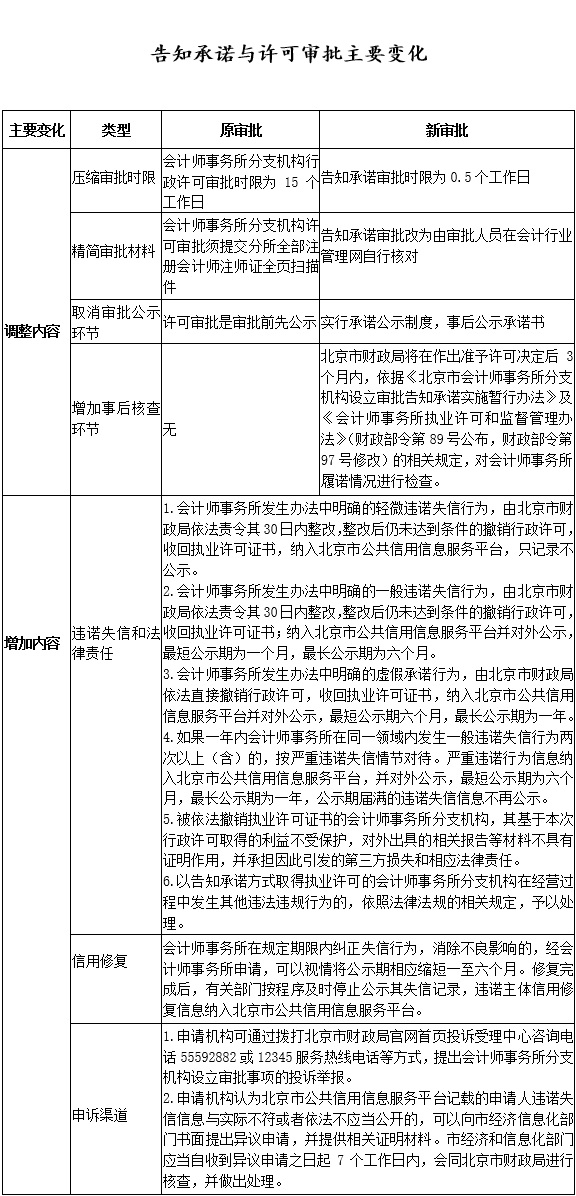
為落實我市“證照分離”改革的部署要求,《辦法》將審批時限壓縮至0.5天,精簡審批材料,取消審批公示環節,增加事後核查環節;同時增加違諾失信和法律責任、信用修復及申訴渠道等相關內容,詳見下表。

三、主要特點
一是全面實行“形式審核”模式。對會計師事務所分支機構設立審批這一行政許可事項,通過梳理審核要點清單,由“初審復審”模式改為“形式審核”模式,即由實質性審批改為形式性審批。按照“誰審批、誰負責”原則,實行首問負責制,審批人員獨立審查承諾材料,在確認材料齊全、承諾清晰後,即可直接作出審批決定,全面提升許可效率。
二是大力推進“網際網路+”審批。依託財政部會計行業管理網一網通辦,推行全程網辦“零”見面審批模式。通過北京市企業信用資訊網、北京市公共信用資訊服務平臺建立失信記錄及修復機制,暢通投訴和異議處理渠道,建立審批、監管、信用歸集、信用修復、異議處理全流程管理機制。
三是提供精準定制審批服務。精簡審批材料,審批人員通過財政部會計行業管理網自行核對註冊會計師資訊;按照《辦法》制定《北京市會計師事務所分支機構設立審批告知承諾辦理指南》(以下簡稱《辦理指南》);統一規範製作會計師事務所分支機構設立審批告知承諾書格式文本,讓會計師事務所切實感受到“證照分離”、優化營商環境帶來的政務服務便利。
四、推進落實
為貫徹落實《辦法》,市財政局將進一步提高行政許可服務水準,從以下三個方面推進工作:
一是加大政策宣傳力度。在北京市財政局官方網站發佈《辦理指南》、承諾書格式文本等,並提供下載服務,讓承諾制改革相關政策應知盡知。
二是認真組織審批人員進行承諾制改革培訓,加強對承諾制改革工作的認識,提高工作效率,確保在0.5個工作日內完成審核。
三是強化事中事後監管,嚴格按《辦法》規定,在許可證書發放後3個月內對企業履諾情況進行核查。

