政務公開 > 政策公開 > 政策解讀

體育特長生全市統測于5月20日進行 中考體育藝術科技特長生資格學校名單公佈

日期:2017-04-09 15:06    來源:北京市教育委員會

分享:
列印
字號:        

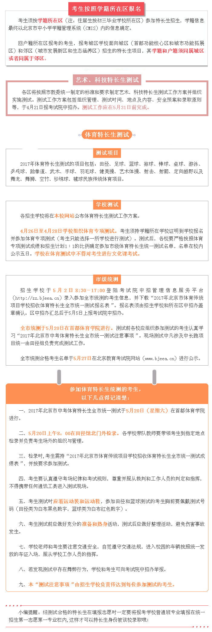
  2017年高級中等學校具有招收體育藝術科技特長生資格學校及招生項目、區域名單已出爐。考生要按學籍所在區參加特長生招生。體育特長生全市統測將於5月20日在首都體育學院進行。藝術、科技特長生測試將在5月31日前完成。

2017年高級中等學校具有招收體育藝術科技特長生資格學校及招生項目、區域名單

2017年高級中等學校具有招收體育藝術科技特長生資格學校及招生項目、區域名單

西城區

2017年高級中等學校具有招收體育藝術科技特長生資格學校及招生項目、區域名單

2017年高級中等學校具有招收體育藝術科技特長生資格學校及招生項目、區域名單

2017年高級中等學校具有招收體育藝術科技特長生資格學校及招生項目、區域名單

22.jpg

體育特長生全市統測于5月20日進行 中考體育藝術科技特長生資格學校名單公佈

您訪問的連結即將離開“首都之窗”門戶網站 是否繼續?