政務公開 > 政策公開 > 政策解讀

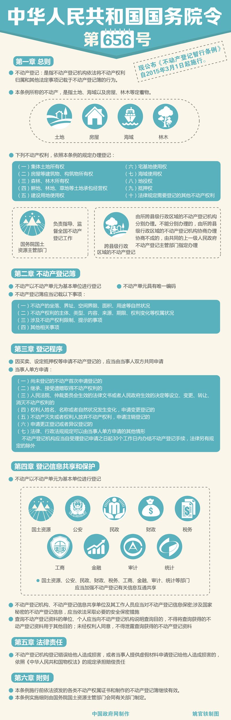
圖解:不動産登記暫行條例

日期:2015-02-27 00:00    來源:中華人民共和國中央人民政府

分享:
列印
字號:        

圖解:不動産登記暫行條例.jpg

您訪問的連結即將離開“首都之窗”門戶網站 是否繼續?