政務公開 > 政策公開 > 政策解讀

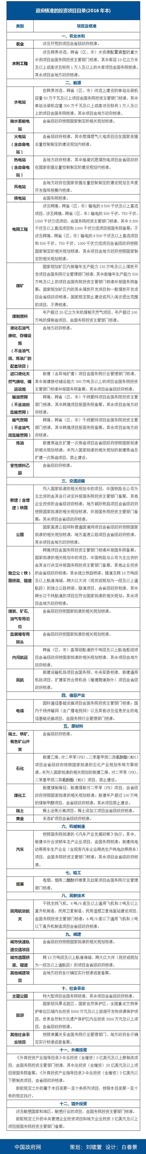
圖解:涉及12大投資領域!一圖看懂《政府核準的投資項目目錄(2016年本)》

日期:2016-12-21 10:05    來源:中華人民共和國中央人民政府

分享:
列印
字號:        

圖解:涉及12大投資領域!一圖看懂《政府核準的投資項目目錄(2016年本)》

2.jpg

您訪問的連結即將離開“首都之窗”門戶網站 是否繼續?