(国铁科法〔2021〕45号)
各相关单位:
为贯彻落实党中央、国务院决策部署,推进“十四五”时期铁路科技创新工作,推动铁路高质量发展,支撑科技强国、交通强国建设,国家铁路局组织编制了《“十四五”铁路科技创新规划》。现印发给你们,请认真贯彻执行。
国家铁路局
2021年12月14日
(此件公开发布)
“十四五”铁路科技创新规划
铁路是综合交通运输体系的骨干,是建设现代化经济体系的重要支撑,是全面建设社会主义现代化国家的先行领域。铁路科技创新是国家科技创新体系的重要组成部分,是引领铁路发展的第一动力。为持续推进铁路科技创新,推动铁路高质量发展,支撑科技强国、交通强国建设,根据国家和行业相关规划部署,制定本规划。
一、发展基础
党的十八大以来,铁路行业坚持以习近平新时代中国特色社会主义思想为指导,认真学习贯彻习近平总书记关于科技创新的重要论述和对铁路工作的重要指示批示精神,深入落实国家创新驱动发展战略,着力推进关键技术自主攻关和产业化应用,铁路科技创新取得历史性成就,总体技术水平进入世界先进行列,部分领域达到世界领先水平,为中国铁路发展提供了全方位的科技支撑。成功研制拥有完全自主知识产权具有世界先进水平的复兴号中国标准动车组,形成涵盖时速160~350公里不同速度等级的动车组产品谱系,京张高铁在世界上首次实现时速350公里自动驾驶商业运营,时速600公里高速磁浮交通系统成功下线;智能铁路关键技术攻关取得突破,发布中国智能高铁技术体系架构1.0版;系统掌握高原、高寒、大江大河、艰险山区等复杂地质及气候条件下高速铁路和不同轴重等级重载铁路的建造技术;掌握复杂路网条件下高速铁路运营管理和重载铁路运输组织集约化精细化技术,构建人防、物防、技防“三位一体”的安全保障体系;铁路标准化工作全面发展;打造产学研用相互融合的铁路技术创新体系,培育一批高水平科技创新基地、科技人才和创新团队;推进铁路科技国际交流合作,中国铁路的国际影响力逐步提升。但也存在一些短板,主要表现为:部分关键基础材料、基础零部件及基础元器件等核心技术亟待突破,更高速度、更加智能、更高效率及安全绿色技术有待补强,创新基地、创新人才等科技创新力量尚需提升,创新机制仍需完善。
“十四五”时期是开启全面建设社会主义现代化国家新征程的第一个五年期,也是加快建设科技强国、交通强国的关键攻坚期。立足新发展阶段,完整、准确、全面贯彻新发展理念,构建新发展格局,推动铁路高质量发展,对坚持创新的核心地位、充分发挥科技创新的引领驱动作用提出了更高的要求。面向世界科技前沿,要以成为世界铁路科技发展中原始创新和核心技术的需求提出者、创新组织者、技术供给者、市场应用者为目标,强化基础研究,加快新一代信息技术等与铁路深度融合,抢占新一轮科技革命和产业变革制高点,保持我国铁路科技创新领先优势,增强国际话语权和影响力。面向经济主战场,要推进铁路科技创新与经济发展紧密结合,加强重点领域科技攻关和成果转化运用,提高运输质量和效率,推动铁路发展方式转变和产业链优化升级,促进数字经济和实体经济融合发展,当好中国现代化的开路先锋。面向国家重大需求,要坚持以国家需要为指引,以重大工程为抓手,推进铁路领域战略高技术、装备和系统集成攻关,服务区域协调发展、碳达峰碳中和等国家重大战略实施。面向人民生命健康,要坚持人民至上、生命至上,加强铁路运输服务、安全、绿色等技术创新,提高运输服务品质和安全保障能力,创造清洁美丽的生态环境,更好满足人民群众美好生活需要。
二、总体要求
(一)指导思想
以习近平新时代中国特色社会主义思想为指导,全面贯彻落实党的十九大和十九届历次全会精神,立足新发展阶段,完整、准确、全面贯彻新发展理念,构建新发展格局,以推动铁路高质量发展为主题,以建设人民满意铁路为根本目的,以实现铁路科技高水平自立自强为努力方向,坚持走中国特色自主创新道路,聚焦铁路重点领域和关键环节,着力增强铁路科技创新能力,着力完善铁路科技创新体系,着力优化铁路科技创新生态,着力提升铁路科技创新水平,为建设安全、便捷、高效、绿色、智能、经济的现代化铁路,加快建设科技强国、交通强国提供有力支撑。
(二)基本原则
目标导向,需求牵引。围绕建设科技强国、交通强国的奋斗目标,立足服务国家战略和人民群众对美好生活的新期待,促进新理论、新技术、新材料、新工艺、新设备在铁路的应用发展,加快科技创新成果转化,强化高质量科技供给。
自主创新,重点突破。突出铁路自主创新领跑优势,强化基础理论研究和应用基础研究,注重关键共性技术、前沿引领技术、现代工程技术创新,聚焦芯片、基础材料、基础零部件等关键核心技术短板,集智攻关,取得突破。
改革引领,人才驱动。强化企业创新主体地位,推动创新要素向企业集聚,发挥政府搭平台、建机制、拟政策作用,营造良好创新环境。坚持人才是第一资源,推动校企合作,打造战略科学家、一流科技领军人才和创新团队,充分激发人才创新活力。
开放合作,协同推进。坚持全球视野,主动融入全球科技创新网络,持续拓展铁路科技国际交流合作。统筹铁路行业各方力量和各类资源,深化产学研用融合创新,推动跨区域、跨领域、跨部门协同创新。
(三)发展目标
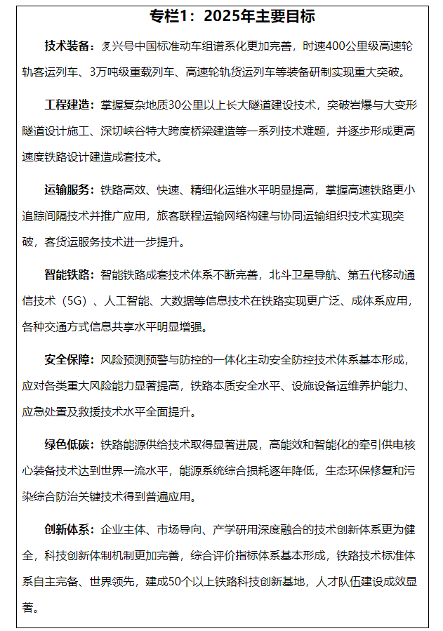
到2025年,铁路创新能力、科技实力进一步提升,技术装备更加先进适用,工程建造技术持续领先,运输服务技术水平显著增强,智能铁路技术全面突破,安全保障技术明显提升,绿色低碳技术广泛应用,创新体系更加完善,总体技术水平世界领先。

展望到2035年,中国铁路战略科技力量不断增强,总体技术水平、科技创新能力大幅跃升,成为全球铁路科技的创新高地、引领先锋和重要人才中心,有力支撑社会主义现代化强国建设。
三、重点任务
(一)技术装备
聚焦装备领域关键技术,推进更高速智能动车组、先进载运装备、现代工程装备研制,加快关键核心技术攻关,推动技术装备高端化、智能化、谱系化发展,打造现代化装备体系。
1.推动更高速度轮轨技术研发
研发高速列车系统集成、承载走行结构、轮轴驱动、制动控制等制约速度和能效提升的关键技术,形成系列化的标准体系和试验验证能力,构建自主可控、性能指标领先的时速250~400公里级高速列车产品平台,实现技术水平持续引领。深化高速列车轮轨关系、弓网关系、空气动力学、车辆动力学、撞击动力学、振动与噪声控制、无砟轨道结构动力学、能源消耗与回收等铁路基础理论研究。开展列车在更高运营速度等级下的减阻节能、减振降噪、车线关系、流固耦合、车辆互操作、客室环境品质与协同化、智能化、轻量化技术研究,提升列车高运营速度下的安全性、可靠性和舒适性。
2.强化先进载运装备技术研发
完善城际及市域(郊)装备技术研发,提升城际及市域(郊)装备轻量化、智能化、绿色化技术水平。推动3万吨级重载列车、时速160公里及以上快捷货运装备成熟运用,推进25~40吨轴重货运装备、时速120公里级多式联运、高速货运装备技术研究运用及产业化。推进标准化、集装化、模块化货运装备、新型冷链、危险货物运输、驮背运输、双层集装箱运输等铁路专用车辆研发运用,实现大宗货运重载化、快捷货运高速化、特种货运专用化发展。开展时速600公里级高速磁浮系统、低真空管(隧)道高速列车等技术储备研发。
3.加强现代工程装备技术研发
开展掘进机围岩等级识别和新型破岩方法研究,研制新一代隧道掘进机和隧道钻爆法施工作业装备。研发融合信息技术的高效率高精度钻探、原位测试、岩土试验、物探、遥感设备。开展智能化掘进、架桥、养护机器人关键技术研发,推进复杂环境下智能化、谱系化、可配置的铁路线路勘察、建造、检测、监测、运维、救援等成套工程装备研究及规模化应用,提升工程施工管理的数字化、集成化、可视化水平。研究重载铁路工务设备强化与服役性能提升关键技术。发展适应特殊环境和时速400公里高速运营的新一代铁路智能综合检测监测与无人全自动化巡检装备,加快推动大型养护机械升级换代,推进铁路新型起重机械、高速铁路快速救援抢修装备研制运用。
4.加快关键核心技术攻关
攻克基于复杂边界条件下的轴承基础理论,提升高速列车转向架用轴承设计、仿真、材料、制造、试验及运用维护等关键核心技术,建设转向架用轴承技术和产品创新能力平台,形成轴承产业链和规模产业化能力,推进产品装车运用。提升高速列车用车轮、车轴及绝缘栅双极型晶体管(IGBT)芯片成套技术,建立应用全链条技术体系和标准体系,形成完整技术创新平台,实现产品装车运用考核并推广运用。研发运用新型列车牵引控制、制动控制、辅助供电控制、列车网络及运行控制系统。

(二)工程建造
以重大工程为依托,发挥科技创新关键性作用,提升勘察设计综合实力,突破复杂艰险山区工程建造关键技术,攻克严酷环境灾害孕灾机理及防控技术难题,为高起点高标准高质量推进国家重大工程建设提供有力支撑。
1.推进勘察设计一体化技术应用
开展面向特殊地质环境、复杂气象环境下的遥感目标识别技术研发,实现铁路勘察手段的高效率、高精度、高适应性。研究北斗卫星导航、机载雷达、无人机低空遥感、航空物探、移动同步定位与建图(SLAM)等技术,推动空天地一体化勘察技术、卫星定位测量方法系统应用。研发地理信息系统大数据(GIS)、云计算技术支持下的智能选线技术,实现多方案自动生成和多维度智能评价。研究复杂环境地质勘察关键技术,提升工程勘察技术抗干扰、精细化水平。加大铁路勘察设计基础软件研发力度,加快测试验证和应用推广。深入推广铁路信息模型技术,实现全生命周期信息模型创建交付的标准化和数字化,推行一体化集成设计。
2.强化工程建造技术攻关
开展极高地应力、高地温、软岩大变形、强震活动断裂等极端复杂地质条件下隧道建造技术研究,积极推进隧道预制装配建造技术工程应用,突破工程材料地缘材质利用、关键材料腐蚀机理与服役寿命及高原铁路道岔无缝化等关键技术,服务重大工程建设。推进复杂特殊结构桥梁及桥上无缝线路设计施工技术研究,综合提升艰险山区铁路建设水平。研究特殊气候与复杂地质条件下路基关键技术,不断提升路基工程建造质量。持续开展无砟轨道结构技术攻关,满足安全性、舒适性要求。深化时速400公里轨道、桥梁和路基变形控制、隧道和附属设施气动效应优化等技术研究。进一步优化大轴重线桥隧结构型式,建立我国重载铁路系列化技术体系。
3.深化工程防灾减灾技术应用
深化风险控制理论研究,开展基于风险控制理论的防灾减灾选线与总体设计技术攻关,研发重大地质灾害特征早期识别及趋势智能识别技术,全面增强铁路工程风险管理水平。发展基础设施灾害防治及能力保持技术、应急抢修技术,提升防灾及抢修效率。开展复杂环境条件下施工过程数字化监测检测技术研究,完善工程建造安全保障措施。完善自然灾害及异物侵限监测系统、地震监测预警系统、周界入侵报警系统,提升铁路工程防灾减灾技术水平。推广结构健康监测和长期性能观测技术应用,增强安全数据和问题隐患、运行状态和性能规律等集成管理、智能分析和预警预告能力。

(三)运输服务
围绕“人享其行、物畅其流”目标,开展旅客运输、货物运输和运输组织领域技术研发应用,不断满足旅客和货主多样化、品质化、精细化运输服务需求,实现客运便捷化、货运物流化、调度高效化、运输智能化。
1.推动旅客运输服务技术创新
完善中国铁路客户服务系统(12306)架构创新设计研究,实现业务功能弹性拓展,提升系统并发处理性能。开展客运需求分析与预测技术研究,实现旅客列车开行方案持续优化。深化差异化服务体系设计技术研究,完善差异化谱系化客运产品体系,有效适应旅客多层次运输需求。推进全过程旅客智能出行服务技术研究,生物特征识别技术、无感支付技术取得突破性进展,深化研究5G信号上高铁技术。推动一体化综合交通枢纽建设,开展旅客联程运输网络构建与协同运输组织技术研究,逐步实现向旅客推送涵盖各种交通运输方式无缝衔接在内的综合出行方案,构建旅客个性化需求精准服务体系。
2.加快货物运输服务技术升级
完善铁路货运电子商务系统(95306)架构设计,优化一体化货运综合服务平台,实现电子化应用和多渠道信息服务。推动建设高铁快运服务体系,形成基础设施、装备体系、经营管理相匹配的成套技术方案。应用多式联运关键核心技术,发展智能化、自动化的铁路货运集疏运系统,完善覆盖终端用户的高效物流网络铁路货运体系,融入社会物流体系并发挥骨干保障作用。推进多式联运铁路标准化建设研究,加快完善关键性、基础性国家和行业标准。探索货运全程跟踪查询、运到时限保障等关键技术。
3.深化运输效能提升技术研发
开展智能综合调度关键技术攻关,深化高铁智能调度集中(CTC)、多媒体通信与应急指挥技术研发,突破面向全网多层次、多粒度的协同化行车指挥、不同速度等级高速列车高密度跨线运输调度等技术。深化高速铁路更小追踪间隔技术研究,推进时速200~250公里客货混合运输综合技术研究。推进以铁路为骨干的区域轨道交通系统行车指挥与控制一体化研究。研究高速铁路非正常情况下列车运行图智能编制系统。

(四)智能铁路
大力推进北斗卫星导航、5G、人工智能、大数据、物联网、云计算、区块链等前沿技术与铁路技术装备、工程建造、运输服务等领域的深度融合,加强智能铁路关键核心技术研发应用,推进大数据协同共享,促进铁路领域数字经济发展,提升铁路智能化水平。
1.推动前沿技术与铁路领域深度融合
以北斗铁路行业综合应用示范工程为依托,推进北斗卫星导航系统铁路基础时空坐标、基础设施勘测设计、结构安全监测、列车运行控制与安全监控、货运实时定位服务等关键技术研发应用,建立自主可控的铁路北斗应用技术体系。研究5G成套技术,推进毫米波通信、无线大数据、数字孪生、云网边端协同、感知-通信-计算一体化等技术在铁路通信信号领域的应用。研究人工智能、大数据技术在铁路运输组织、客货运服务、安全保障、设备健康管理等核心业务领域的深度应用。开展物联网技术在铁路设备设施、运行环境、公共安全等领域的泛在应用研究。推进云计算、移动互联技术在铁路指挥调度与客货服务领域的应用研究。开展铁路算力网络、智力网络和知识图谱技术研究,推动互联网协议第6版(IPv6)、区块链、物联网标识网络在铁路领域的应用研究工作。研究推进机器人技术在铁路设备设施运维与抢修领域的应用。
2.加强智能铁路技术研发应用
围绕全生命周期与全业务融合目标,持续加强智能铁路顶层规划研究,构建智能铁路技术体系架构2.0版本。深化智能建造、智能装备、智能运营技术创新,开展智能建造数字孪生平台研发应用。研发具备自感知、自决策、自适应能力的智能动车组,发展基于出行即服务(MaaS)+5G的全行程服务和基于数据驱动的精准运维智能运营服务技术。开展重载铁路智能运维技术研发。借鉴智能铁路科技创新经验,推进智能城际关键技术创新,研究面向区域轨道交通一体化的总体技术方案,研究适用于城际、市域(郊)铁路网络化、公交化、智能化运营的关键技术,研发互联互通型车辆及融合CTCS与基于通信的列车自动控制系统(CBTC)等多种模式的新型列车运行控制系统装备,推进多制式轨道交通网络协同运营技术研究,满足多网融合跨线运行需要。
3.推进交通运输大数据协同共享
加强铁路运输大数据的获取融合及协同共享,建设综合交通大数据应用技术创新平台,支撑开展交通运输大数据采集处理、分析挖掘、管理决策、融合应用等技术的研发和工程化。研究国家铁路、地方铁路、铁路专用线与公路、水运、航空、城市公共交通等多种交通模式间的交通运输大数据共享与无缝出行运输服务技术,提升铁路运输服务的全数字化与无缝衔接水平,支撑交通强国综合交通体系的构建。

(五)安全保障
树牢安全发展理念,完善铁路系统一体化主动安全防控技术,深化设备养护维修关键技术研究,提高铁路应急处置和救援能力,健全完善人防、物防、技防“三位一体”的安全保障技术体系。
1.深化主动安全防控系统技术研发应用
开展铁路基础设施灾变理论、复杂环境基础设施安全性能劣化机理研究,构建形成基于全方位检测监测数据的风险预测预警与防控的一体化主动安全防控技术体系。深化工电供一体化检测监测技术体系研究,推进高速综合检测系统、高速综合巡检系统、工务综合巡检系统、供电检测监测系统等升级改造。深化铁路移动装备车载和地面一体化检测监测技术体系研究,推进铁路移动装备车载监测检测系统、轨旁监测检测系统的开发运用及系统融合,强化铁路危险货物运输全程安全监控与实时追踪技术研究。加强铁路安全控制基础研究,构建铁路安全控制技术体系。加强控制安全云技术应用基础研究,突破基于云架构的控制安全和信息安全的设计开发、测试验证、评估认证等一批基础关键技术,构建基于控制安全云的装备体系,支撑产品体系升级。深化铁路基础设施和装备安全技术标准基础研究,建立健全铁路移动装备全生命周期本构安全标准体系,提升关键设备设施全生命周期安全性、可靠性、耐久性及安全防护、快速修复能力。综合运用高铁综合视频监控与智能分析技术,实现对行车、施工、治安、自然灾害风险的可视化立体防控。持续推动铁路信息系统网络安全建设,构建符合铁路系统和业务特征的网络安全防护技术体系。
2.推动设备设施运维养护技术工程应用
深化修程修制改革,建立健全设备设施养维和评价标准体系。构建形成列车在途监测预警与健康管理技术体系,深入开展结构安全服役监测、关键部件疲劳性能评估及寿命预测等列车运用安全性、可靠性技术研究,延长设备使用寿命。发展维修专业化、集约化、精准化、智能化及造修一体化技术,提升基础设施全生命周期云端智能健康管理水平,推进无人化技术应用。深化基础设施运维养护理论创新和科技攻关,优化服役性能和运营品质。推动基础设施预防性养护、快速维养、绿色智慧维养等成套技术研发应用,提升铁路基础设施精细化、快速化、智能化运维养护水平。
3.提升安全应急救援保障能力水平
构建形成铁路运输本质安全、生产安全和应急救援一体化的铁路突发事件应急处置体系,提升应急响应的效率和科学性。研发面向全网的铁路行车指挥调度、应急预案与应急指挥一体化技术,提高对突发事件和灾害的应急处置能力。深化自然灾害和突发事故情况下铁路工程系统功能评估及快速修护增强技术研究,开展长大隧道和隧道群防灾疏散救援系统优化研究,提升特殊极端情况下铁路基础设施现场应急抢修水平。开展铁路旅客精准溯源及甄别,大客流非接触式快速安检及健康筛查,载运工具生物安全防控等技术研发,提升铁路应对突发公共卫生事件的应急能力。开展铁路应急救援辅助技术研究,提升应急救援综合能力。

(六)绿色低碳
贯彻落实国家碳达峰碳中和部署要求,充分发挥铁路绿色发展优势,把绿色科技贯穿铁路技术装备、工程建造、生产运营全过程,着力降低铁路综合能耗,强化生态保护修复、降低污染物排放等各方面关键技术的研发与应用,提高监管水平,打造更高水平绿色生态铁路。
1.深化能效提升及能源供给技术研发
推进能源、信息、交通三网融合,开展能源互联网架构、核心装备及衍生技术研究。构建面向多制式控制系统、多型号列车的运行控制节能技术体系,研发匹配铁路设施形态布局的能源供给及交通系统能效管理技术。开展综合节能正向设计技术、内燃机车排放技术、混合动力技术、燃料代用技术和智能运维技术研究。突破重载铁路长距离贯通柔性牵引供电关键技术。加强无网供电关键技术攻关,发展列车多源动力系统,深化储能设备、燃料电池等创新型牵引供电技术研究,推进动力源向混合动力、低碳动力发展。研究推广可再生能源、新能源、清洁能源及智能友好并网技术在铁路行业的应用,统筹源网荷储协调发展,降低二氧化碳和各类污染物排放量。
2.加强生态环保与修复技术研发
开展铁路全生命周期各类因素对自然环境影响和防护方法的研究。深化铁路基础设施网络生态规划、绿色廊道设计、生态修复等技术的研究与应用,推动基础设施建设与生态系统相协调、与资源环境承载力相适应。发展综合资源节约技术,提高各类资源利用效率,保护生态环境、保证工程质量。开展提升土地节约技术、土地集约节约利用水平研究。深化桥梁、房建等领域装配式建造及全生命周期节能减排技术研究。加快新旧设施更新利用,研发推广铁路建筑施工材料、废旧材料、建筑垃圾再生材料的循环利用技术。
3.提升污染综合防治技术水平
深化铁路污染和降碳协同治理,强化能耗与排放的监督管理,完善铁路碳排放核查核算报告标准,推动铁路绿色工程建造、监测评估技术研发与应用。着力发展移动装备的轻量化、绿色化、重载化和环境友好技术,打造绿色低碳移动装备,服务民众绿色出行需求。推广新型节能材料、技术、工艺与装备运用,加快淘汰高耗低效技术装备。研究应用面向高速铁路的新一代超低排放废气净化、减振降噪和电磁辐射防护技术。深化全封闭、集装箱、驮背运输等运输方式绿色低碳相关技术研发和运用,逐步提升多式联运占铁路总运量比例。

四、创新体系
(一)完善体制机制
深度融入国家科技创新体系,强化部门、行业、地方、企业沟通衔接。深化企业为主体、市场为导向、产学研用深度融合的技术创新体系建设。发挥政府引导作用,推进战略目标协同,强化规划政策引导,推动优质资源互补,加强风险管控,促进成果共享。统筹铁路行业各类资源和各方力量,组建铁路科技创新联合体,深化创新链产业链融合,提升行业整体创新效能。推行重大科技项目立项“揭榜挂帅”制度,引导更多的科技力量参与研发,推动关键核心技术实现突破。完善铁路科技创新成果转移转化与评价机制,构建科技创新成果交流共享平台。加强跟踪新技术、新装备研发、试验、考核等工作,完善相关制度。发挥企业、科研院校和社团组织在标准编制中的积极性和技术优势,鼓励将科研成果转化为标准,逐步形成铁路标准体系建设工作新格局。强化铁路科技知识产权保护,优化科研资金利用,完善科研经费管理,激发铁路科技创新动能和活力。
(二)加强平台建设
激励企业加大创新研发投入,引导科研院校深入参与,推动建设一批以国家重点实验室、国家技术创新中心、国家工程研究中心等为代表,具有国际先进水平的铁路科技创新平台。按照定位清晰、运行高效、投入多元、动态调整、开放共享、协同发展的原则,统筹规划铁路创新基地建设,进一步优化基地布局,扩大基地覆盖领域和数量,充分发挥基地行业创新主力军作用,完善行业科技创新基地体系。推动建立国家级的铁路第三方新产品、新技术检验检测和认证平台,研究建设国家级的轨道交通综合试验基地。
(三)厚植人才基础
营造尊重劳动、尊重知识、尊重人才、尊重创造的环境氛围,形成崇尚科学的良好风尚。助力加快“双一流”建设,推动高等教育内涵式发展,努力培养更多富有创新精神和实践能力的拔尖人才。建立产教融合、校企合作的人才培养模式,着力培养一批理论扎实、技术精湛的应用型人才。发挥创新基地聚集作用,加强铁路行业战略科技人才、科技领军人才、产业技能人才、中青年和后备科技人才培养和高水平创新团队建设,研究设立铁路行业科学家工作室。厚植铁路科技创新人才基础,建设人才高地,鼓励铁路基层职业技术岗位人员立足本职岗位创新创造。
(四)优化发展环境
营造开放公平的市场环境,加强政府引导,降低创新成本,扩大创新产品和服务市场空间,提高技术、人才等科技创新要素在市场中的竞争力。推动落实科研机构和人员更大自主权、科研经费拨付、科研人员激励等有关政策,激发创新动力。开放铁路科技研发市场,广泛吸收国际国内先进技术和经验。加强科研诚信管理,营造诚实守信的科研环境。弘扬科学精神,倡导创新文化。开展铁路科技教育、传播与普及,推动铁路科技进课堂、进社区、进家庭,提高全社会对铁路科技创新的关注度、参与度。
(五)拓展交流合作
完善铁路科技创新开放合作机制,深化政府间铁路科技交流,围绕铁路技术研发、创新政策、技术标准、知识产权等加强国际对话沟通,推动中国铁路技术标准国际化。鼓励铁路企业及相关院校开展国际科技创新合作,参与国际标准制定,推动铁路装备、技术、标准、服务“走出去”,高质量共建“一带一路”。主动融入全球铁路科技创新网络,在国际性科学共同体和行业组织中积极作为,参与重大国际铁路科技合作规则制定,提升对国际科技创新的影响力和制度性话语权。加强国内外跨行业、跨领域科技交流与成果共享,推动铁路科技创新全方位融合发展。
五、组织实施
(一)加强组织领导
各有关部门、单位要围绕规划提出的目标任务,加强组织领导,强化政府、企业、科研院校和社团组织各部门之间的沟通,做好重点任务分解,广泛动员各方力量,充分调动各类资源,最大限度凝聚共识、形成合力,确保规划落实落地。
(二)加强统筹衔接
加强铁路科技创新与国家科技发展战略、交通运输领域科技创新规划、行业发展规划以及其他交通方式科技创新工作的衔接协同,与相关领域科技创新融合发展,优化完善规划实施的配套制度机制、科研环境和基础条件,强化铁路科技创新链各环节的协调衔接、相互促进。
(三)加强宣传引导
综合运用广播、电视、网络、宣传栏、铁路科技创新工作会议等媒介和载体,统筹协调各方优势资源,对规划进行多渠道、多层次、多形式的宣传解读,及时宣传报道规划实施过程中铁路科技创新工作取得的新进展、新成就,引导和调动社会各方面落实规划的主动性、积极性。