根据《中华人民共和国义务教育法》《北京市实施〈中华人民共和国义务教育法〉办法》等法律法规,落实《教育强国建设规划纲要(2024-2035年)》《中共北京市委教育工作领导小组关于印发〈北京市关于进一步深化教育教学改革全面提高义务教育质量的意见〉的通知》和北京市教育委员会《关于2026年义务教育阶段入学工作的意见》,坚持政府统筹、免试就近、有序规范的原则,进一步完善入学机制、严肃工作纪律、促进教育公平,不断提高教育公共服务质量,依法保障适龄儿童少年平等接受义务教育权利,经区政府批准,现就昌平区2026年义务教育阶段入学工作提出如下意见。
一、入学条件及方式
(一)本市户籍适龄儿童入学。凡年满6周岁(2020年8月31日以前出生)的本市户籍适龄儿童均须参加学龄人口信息采集,免试就近入学。本市户籍无房家庭适龄子女在昌平区入学按有关规定办理。积极稳妥推进以登记入学为主,单校划片和多校划片相结合的入学方式,强化部门联动,联合相关部门共同审核入学资格。
本市户籍小学毕业生根据志愿派位入学,报名人数少于招生人数的初中,就近登记入学。
2020年12月31日以后在昌平区购买存量商品住房的家庭,其适龄儿童少年入学将不再对应一所学校,学校周边新建、扩建住宅小区新增的适龄儿童少年入学,实施多校划片、电脑派位方式入学。
(二)按本市户籍对待的适龄儿童少年入学。区台办认定的台胞子女、区侨务部门认定的华侨子女、国家或北京市博士后管理部门认定的在京在站博士后研究人员子女、符合随军进京落户条件正在办理随军手续的现役军人子女,父母一方为本市户籍或持有《北京市工作居住证》的适龄儿童少年,入学方式与本市户籍相同。
(三)非本市户籍适龄儿童少年入学。按照北京市非本市户籍适龄儿童少年接受义务教育材料审核指导要求,结合昌平区实际,制定《昌平区2026年非本市户籍适龄儿童少年义务教育阶段入学条件审核办法》,建立日常联合审核机制并积极稳妥做好义务教育全学段审核,切实维护适龄儿童少年接受义务教育的合法权益。
父母持本人在京务工就业材料、在京实际住所居住材料、全家户口簿、北京市居住证,到居住地所在镇人民政府(街道办事处)参加入学资格审核,审核通过后进入相应入学程序。
(四)残疾儿童少年同等条件下在服务范围内就近就便优先入学,保障残疾儿童少年在公平包容的环境中接受适宜的教育。
(五)区级以上引进人才的子女入学按有关规定办理。烈士子女、台籍学生、华侨子女、现役军人子女、全国劳动模范子女按有关规定在同等条件下给予照顾。
二、工作要求
(一)加强组织领导。区教委落实主体责任,加强对全区义务教育学校入学工作的指导、监督和检查;统一组织入学工作,加强入学需求预测,按照学龄人口数量、毕业生数量、学校分布和中小学校办学规模等因素,合理划定学校服务范围,均衡配置教育资源。继续积极为多孩子女同校就读创造条件,充分保障适龄儿童少年接受义务教育权利。市公安局昌平分局、区人力社保局、区住房城乡建设委、市规划自然资源委昌平分局及各镇人民政府(街道办事处)依照职责分工,有序规范做好入学资格审核,严肃工作纪律,杜绝违规现象。各镇人民政府(街道办事处)组织和督促适龄儿童少年在新学年开学时入校就读,做好控辍保学工作。
(二)严肃招生纪律。各中小学校严格执行统一规定的入学工作时间和程序。严禁以考试成绩和各类竞赛证书、培训竞赛成绩、考级证明等作为招生依据,严禁以面试、评测、接收简历等形式选拔学生,严禁学校和校外培训机构以培训班、校园开放日、夏令营等形式提前招生、选拔学生,严禁任何学校以实验班、特色班、国际部、国际课程班等名义招生。民办学校严格执行广告和招生简章备案制度,公开公示收费标准。对存在违规行为的学校和机构严肃处理。
(三)注重宣传引导。区教委及时发布招生入学政策,采取公开入学流程图、入学问题解答等方式,广泛宣传解读义务教育入学政策。各中小学校按要求及时公开学校性质、办学规模、经费来源、服务范围、招生计划等信息。各相关部门按职责做好宣传引导工作,加强网络信息舆情监测和处置。各镇人民政府(街道办事处)做好本辖区内入学政策宣传和信访接待工作。
本意见自发布之日起实施,未尽事宜按相关规定执行。
附件1
昌平区2026年非本市户籍适龄儿童少年义务教育阶段入学条件审核办法
为贯彻落实中央和北京市有关文件精神,根据《中华人民共和国义务教育法》等法律法规,特制定《昌平区2026年非本市户籍适龄儿童少年义务教育阶段入学条件审核办法》,具体内容如下:
一、组织机构
落实昌平区非本市户籍适龄儿童少年申请在京就读材料审核工作联席会议制度,协调推进全区非本市户籍适龄儿童少年义务教育阶段入学条件审核工作。
由镇人民政府(街道办事处)组织相关人员成立初审小组,具体负责对申请在昌平区就读的非本市户籍适龄儿童少年的材料进行初审。
区教委、区住房城乡建设委、市公安局昌平分局、区人力社保局、市规划自然资源委昌平分局抽调专人组成区联合复审小组,具体负责对申请在昌平区就读的非本市户籍适龄儿童少年的材料进行联合复审。
二、审核内容
非本市户籍的适龄儿童少年,父母(以下简称申请人)在昌平区居住,需要在昌平区接受义务教育的,须审核申请人务工就业材料、昌平区实际住所居住材料、全家户口簿、北京市居住证等相关材料。
三、审核程序
(一)镇人民政府(街道办事处)受理审核申请
申请人在规定时间内(2026年5月7日至15日),按照网上预约时间,携带相关材料到昌平区居住地所在镇人民政府(街道办事处)提出审核申请。
(二)镇人民政府(街道办事处)进行初审
由镇人民政府(街道办事处)负责对申请人相关材料进行初审,审核不合格的,无法取得在昌平区入学的资格;审核合格的,由镇人民政府(街道办事处)于2026年5月8日至20日,将相关证件材料报送至区联合复审小组进行复审。
(三)区联合复审小组开展联合复审
区联合复审小组组成部门按照以下职责进行审核:
1.务工就业材料,劳动合同或聘用合同,由区人力社保局审核。
2.昌平区实际住所居住材料,由区住房城乡建设委、市规划自然资源委昌平分局分别审核。
3.全家户口簿、北京市居住证,由市公安局昌平分局审核。
4.按本市户籍对待的适龄儿童少年相关材料,由相关部门、各镇人民政府(街道办事处)和区教委审核。
审核过程中的特殊问题,由区联合复审小组共同协商解决。不能通过协商解决的,由区联合复审小组牵头召开联席工作会议协调解决。
区联合复审小组与镇人民政府(街道办事处)审核小组同时开展工作,2026年6月3日(含)前结束复审工作。
(四)镇人民政府(街道办事处)反馈审核结果
区联合复审小组将复审结果反馈各镇人民政府(街道办事处),各镇人民政府(街道办事处)于2026年6月3日(含)前告知申请人,并为符合条件的适龄儿童少年出具《在京就读证明》,同时在信息采集系统上进行确认。
四、审核标准
(一)务工就业材料审核标准
在昌平区租住合法产权住宅的申请人及其配偶至少应自2025年9月30日(含)之前在北京市(至少一人在昌平区)工作并连续缴纳9个月以上社会保险(不含补缴),即2025年9月至2026年5月,社会保险在审核时应处于正常缴费状态。申请人须同时提交本人及配偶各自加盖在京用人单位公章的劳动合同(原件及复印件)和2025年9月至2026年3月的“北京市社会保险个人权益记录”(参保人员缴费信息)。
在昌平区自有合法产权住宅的申请人或其配偶至少应自2025年9月30日(含)之前在本市工作并连续缴纳9个月以上社会保险(不含补缴),即2025年9月至2026年5月,社会保险在审核时应处于正常缴费状态。申请人须提交加盖在京用人单位公章的劳动合同(原件及复印件)和2025年9月至2026年3月的“北京市社会保险个人权益记录”(参保人员缴费信息)。
(二)实际住所居住材料审核标准
申请人在昌平区实际居住地〔截至2026年5月31日(含)〕稳定居住9个月以上,申请审核时须提供下列材料之一:
1.申请人自有合法产权住宅,应提供《房屋所有权证》或《不动产权证书》或经备案网签的新建商品房买卖合同、购房发票原件及复印件。
2.申请人租住房屋的,须提供规范有效的房屋租赁合同、2025年9月30日(含)之前开具的房租发票和房屋出租方的房屋产权证、身份证复印件。所住房屋应适宜居住,能保证适龄儿童少年的安全。
租住单位公房的,须提供房屋产权证及单位房管部门出具的确认单;租住无房屋产权证农村民房的和由于历史原因形成的无房屋产权证的住宅,由所在村民委员会(居民委员会)出具确认单,由所在镇人民政府(街道办事处)审核后出具意见。
居住或租住办公用房、地下室、商业用房、小产权房、非合法建筑和人防空间等,所出具的证明无效;租住按有关规定不得出租、转租的军产房、公租房等保障性住房,所出具的证明无效;不具有实际居住意义的异型房、车库以及廊道、通道等,所出具的证明无效。
(三)全家户口簿审核标准
儿童少年年龄符合当年入学规定,户口簿上年龄与出生证明上年龄应保持一致。
(四)北京市居住证审核标准
1.申请人及其配偶均应持有有效期内〔有效期起始日须为2025年9月30日(含)之前〕居住地址为昌平区的北京市居住证。且北京市居住证登记的现居住地址与实际居住申报入学地址一致。
2.持有北京市居住证电子证的,应提供《北京市居住证确认单》。
附件2
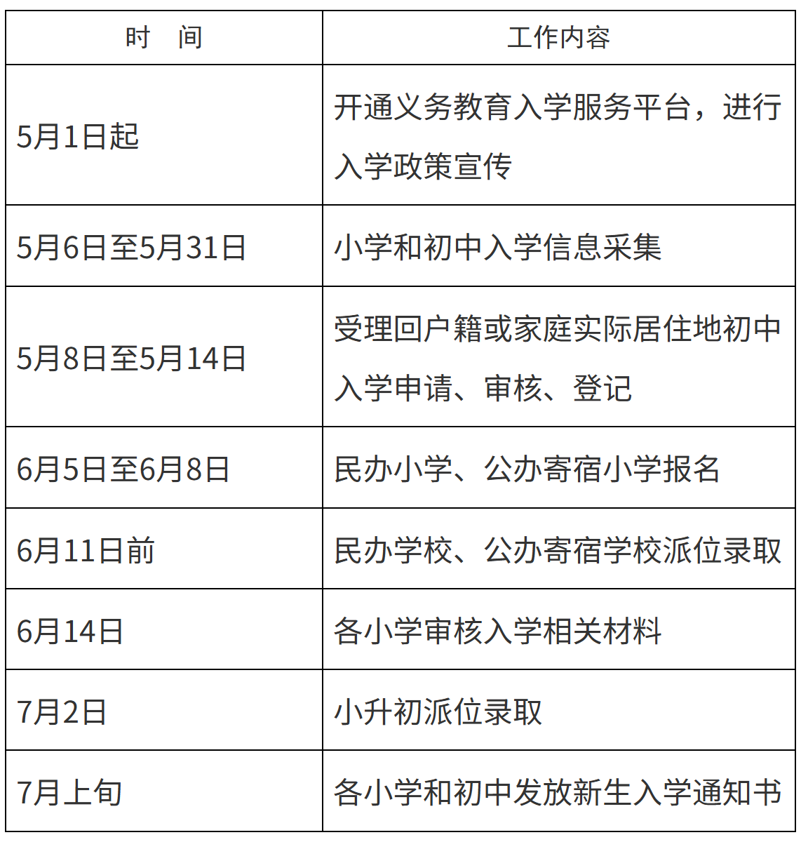
昌平区2026年义务教育阶段入学工作时间安排表


