京市监发〔2025〕49号
各区市场监管局、北京经济技术开发区商务金融局、房山区燕山市场监管分局、市市场监管局机场分局,各相关金融机构:
为深入贯彻党的二十大和二十届二中、三中全会精神,落实《质量强国建设纲要》部署,按照《关于开展质量融资增信工作更好服务实体经济高质量发展的通知》(国市监质发〔2024〕52号)要求,拓宽企业融资渠道,优化改进金融服务,北京市市场监督管理局、中国人民银行北京市分行、国家金融监督管理总局北京监管局、中共北京市委金融委员会办公室决定开展“京质贷”质量融资增信业务,现就有关工作通知如下。
一、业务概况
“京质贷”质量融资增信业务是指以企业在质量信用、质量管理、质量品牌、质量基础、质量创新等方面的能力、资质及荣誉为依据建立增信机制,为重视质量、追求卓越的企业提供低成本、高效率的融资服务,旨在拓宽企业融资渠道,优化金融服务,推动企业以质取胜,助力首都实体经济高质量发展。
二、实施范围
(一)适用企业。重视质量发展,在质量信用、质量管理、质量品牌、质量基础、质量创新等方面表现突出的企业均可申请。
(二)合作金融机构。依法设立的政策性银行、大型银行、股份制银行、外资银行等金融机构,具备开展质量融资增信业务意愿和能力的,均可纳入合作金融机构名单(首批合作金融机构名单见附件1)。
三、质量融资增信要素
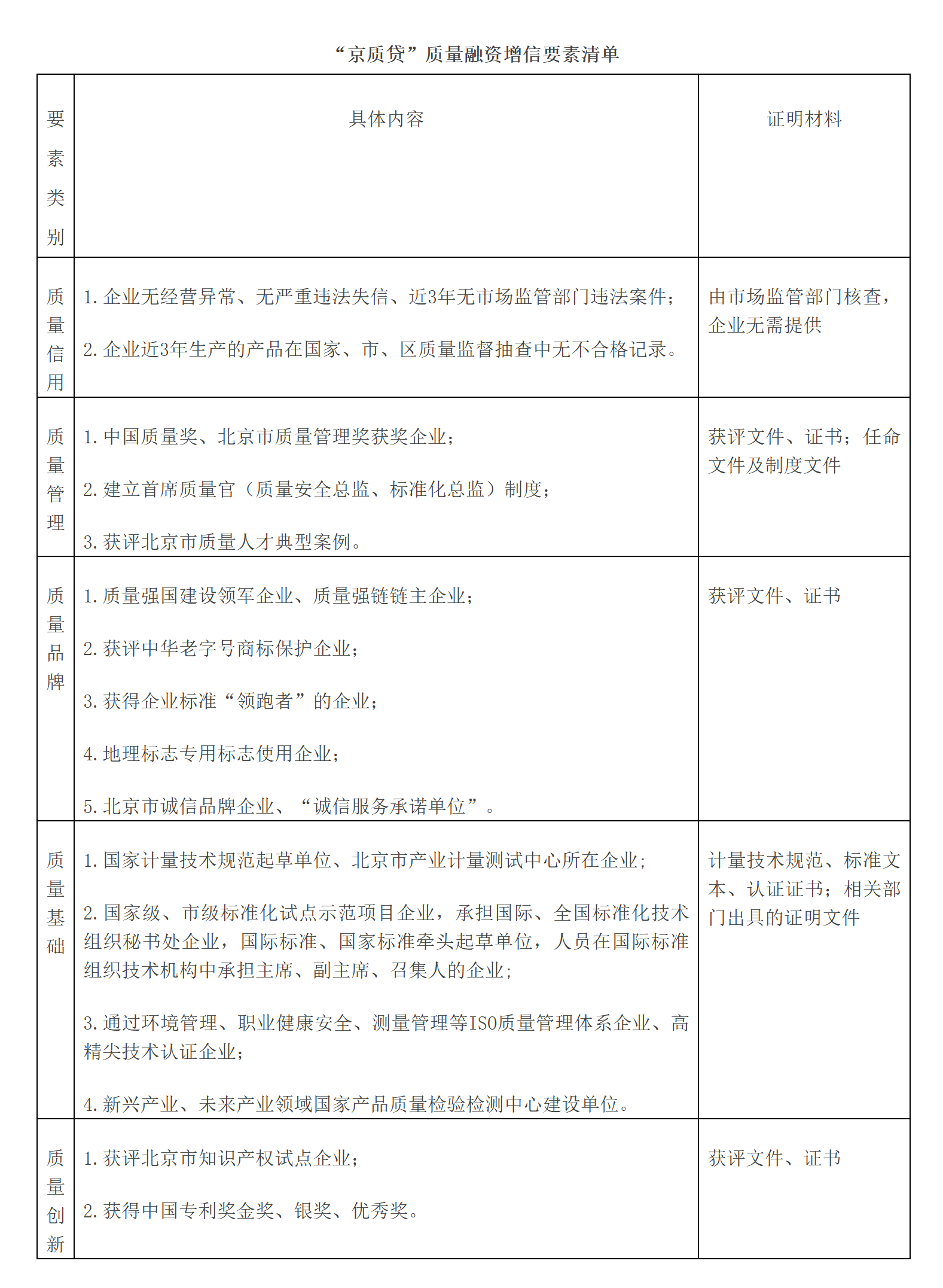
北京市市场监督管理局建立“京质贷”质量融资增信要素信息库,依托国家企业信用信息公示系统采集企业质量相关信息,并与金融机构共享。质量融资增信要素主要包括以下五个方面:
1.质量信用要素:企业无经营异常、无严重违法失信、近3年无市场监管领域违法案件;近3年生产的产品在质量监督抽查中无不合格记录。
2.质量管理要素:获得中国质量奖及提名奖、北京市政府质量管理奖及提名奖;建立首席质量官、质量安全总监、标准化总监制度;入选北京市质量人才典型案例。
3.质量品牌要素:质量强国建设领军企业、质量强链链主企业;获评中华老字号商标保护企业;获得企业标准“领跑者”企业;地理标志专用标志使用企业;北京市诚信品牌企业、北京市“诚信服务承诺单位”。
4.质量基础要素:国家计量技术规范起草单位、北京市产业计量测试中心所在企业;国家级、市级标准化试点示范项目企业,承担国际、全国标准化技术组织秘书处企业,国际标准、国家标准牵头起草单位,人员在国际标准组织技术机构中承担主席、副主席、召集人的企业;通过环境管理、职业健康安全、测量管理等ISO质量管理体系企业、高精尖技术认证企业;新兴产业、未来产业领域国家产品质量检验检测中心建设单位。
5.质量创新要素:获评北京市知识产权试点;获得中国专利奖金奖、银奖、优秀奖。
各企业可根据自身实际情况,对照上述要素范围,准备相关证明材料原件或复印件(见附件2)。
四、实施步骤
(一)提出申请。企业向合作金融机构提出“京质贷”申请,提交质量要素证明材料及贷款需求说明。
(二)材料核实。属地市场监管部门与合作金融机构共享质量融资增信要素信息,为合作金融机构核实企业提交的质量要素证明材料的真实性提供支持。合作金融机构结合自身信贷政策,对企业进行综合评价。
(三)贷款发放。合作金融机构按照市场化、法治化原则,结合企业经营状况、贷款用途及资金缺口,确定授信额度和贷款利率,与符合条件的企业签订贷款合同,发放贷款资金。鼓励合作金融机构运用大数据等技术优化审批流程,提高贷款发放效率。
(四)贷后管理。“京质贷”资金应主要用于企业质量提升、技术改造、设备更新等生产经营活动。鼓励合作金融机构加强贷款资金跟踪监管,根据企业具体经营及风险情况制定切实有效的风险控制措施。市场监管部门将适时更新企业质量要素信息。
五、工作要求
(一)加强组织领导。京市市场监督管理局负责全市“京质贷”工作统筹,加强与中国人民银行北京市分行、金融监管总局北京监管局、中共北京市委金融委员会办公室、合作金融机构的沟通协调。各区市场监管部门要积极开展“京质贷”质量融资增信业务,与合作金融机构建立沟通协调机制,加强工作对接、组织协调和风险防控,确保“京质贷”部署快、推进实、质量高、成效好。
(二)加强督促落实。北京市市场监督管理局将定期组织对全市“京质贷”质量融资增信业务开展情况进行汇总分析及情况通报,相关信息与合作金融机构共享。
(三)加强宣传引导。各区市场监管部门要充分利用各类媒体渠道加强宣传引导,注重挖掘典型、及时总结推广成熟经验和先进事例,发挥成功案例的示范效应,巩固工作成效,形成可复制可推广的质量融资增信工作经验。
(四)及时总结评估。北京市市场监督管理局定期对“京质贷”业务开展情况进行总结评估,分析存在的问题,及时调整完善政策措施,推动业务持续健康发展。
北京市市场监督管理局
中国人民银行北京市分行
国家金融监督管理总局北京监管局
中共北京市委金融委员会办公室
2025年9月22日

