朝教基一〔2017〕1号
各相关单位:
根据教育部关于义务教育免试就近入学工作的总体部署,为依法保障我区适龄儿童少年接受义务教育权利,依据《北京市教育委员会关于2017年义务教育阶段入学工作意见》(京教基二﹝2017﹞7号),结合我区实际,经区政府批准,特制定《关于2017年义务教育阶段入学工作的意见》。现印发给你们,请认真贯彻执行。
附件:朝阳区教育委员会《关于2017年义务教育阶段入学工作的意见》
北京市朝阳区教育委员会
2017年4月20日
附件
朝阳区教育委员会关于2017年义务教育阶段入学工作的意见
根据教育部关于义务教育免试就近入学工作的总体部署,为依法保障我区适龄儿童少年接受义务教育权利,依据《北京市教育委员会关于2017年义务教育阶段入学工作意见》(京教基二﹝2017﹞7号),结合我区实际,经区政府批准,特制定本意见。
一、指导思想
全面贯彻党的教育方针,深入贯彻落实党的十八大、十八届三中、四中、五中、六中全会精神,依据相关法律法规,落实《国务院关于深入推进义务教育均衡发展的意见》(国发〔2012〕48号),继续坚持巩固成果、完善制度、推进改革的总体思路,加大区级统筹力度,提高教育治理水平,深化义务教育领域综合改革,大力促进教育公平,着力完善义务教育入学规则,继续推行学区制和九年一贯制对口招生,积极稳妥探索单校划片和多校划片相结合,保持政策连续性和稳定性,确保我区义务教育阶段入学工作有序推进。
二、工作原则
(一)坚持区政府统筹,将义务教育阶段入学工作作为政府行为予以保障。
(二)坚持以区教委为主,组织实施我区义务教育阶段入学工作。
(三)坚持免试、就近,确保每一个适龄儿童少年接受义务教育。
(四)坚持程序规范,把义务教育阶段入学工作作为规范办学的重要环节,做到公平、公正、公开。
三、入学条件及工作要求
(一)入学条件
1.免试就近入学条件
(1)小学入学条件:凡年满6周岁(2011年8月31日以前出生)且具有本市朝阳区户籍或具有本市户籍且实际居住地址(凭适龄儿童父母或其他法定监护人的房屋所有权证或不动产权证书)在朝阳区的适龄儿童均须通过“北京市义务教育小学入学服务系统”中的“朝阳区”端口参加学龄人口信息采集,免试就近入学。
(2)初中入学条件:凡具有本市户籍且在朝阳区完成小学教育的学生和已经办理回朝阳区升入初中手续的在外区及外省市完成小学教育的学生均须进入初中继续接受并完成义务教育。
(3)就近入学规则
①依据《北京市人民政府关于印发〈北京市居住公共服务设施配置指标〉和〈北京市居住公共服务设施配置指标实施意见〉的通知》(京政发﹝2015﹞7号),从2017年起,我区对适龄儿童少年入学登记的实际居住地址(凭适龄儿童少年父母或其他法定监护人的房屋所有权证或不动产权证书)实施记录管理,实际居住地址(凭适龄儿童少年父母或其他法定监护人房屋所有权证或不动产权证书)用于登记入学之年起,原则上小学六年内、初中三年内只提供实际居住地址服务范围内的一个入学学位(符合国家生育政策的除外)。
②适龄儿童少年父母或其他法定监护人于2017年6月30日后取得的不动产权证书所对应的实际居住地址不再对应一所学校,适龄儿童少年依据该实际居住地址登记入学将参加所在片区的统筹分配。
③我区适龄儿童少年登记入学原则上是按照户籍所在地和家庭实际居住地址(凭其父母或其他法定监护人在国土部门登记的房屋所有权证或不动产权证书)划分服务片,并根据适龄儿童少年户籍登记时间及其父母或其他法定监护人在国土部门登记的房屋所有权证或不动产权证书登记时间为登记入学顺序。
④实行入学资格联动审核机制,区教委联合相关职能部门共同审核入学资格,尤其对实际居住地址的审核,不符合实际居住条件(以国土部门确定的房屋使用性质为准)的过道房、车库房以及空挂户等情况,均不能作为入学资格条件。
⑤区教委根据适龄儿童少年的人数、学校分布、学校规模等因素,按相对就近原则,合理划定学校服务范围,并根据适龄儿童少年报名志愿(或意向)进行派位入学。对于报名人数少于招生人数的学校,直接接收分配的适龄儿童少年入学;对于报名人数超过招生人数的学校,接收在划定片区内以随机派位的方式分配的适龄儿童少年入学,保证每位符合在我区入学条件的适龄儿童少年按时接受义务教育。
2.非本市户籍适龄儿童少年登记入学条件
(1)持有区教委开具的《台胞子女就读批准书》、全国博士后管理部门开具的《博士后研究人员子女介绍信》及其父(或母)的《进站函》、部队师(旅)级政治部开具的随军家属证明及现役军人证件、区侨务部门开具的《华侨子女来京接受义务教育证明信》等证明且家庭实际居住地址在朝阳区(凭适龄儿童少年父母或其他法定监护人的房屋所有权证或不动产权证书)的适龄儿童和已完成小学教育的学生按本市户籍对待。
(2)因父母或其他法定监护人在我区工作或者居住,且持有《非本市户籍适龄儿童少年在朝阳区中小学就读证明》的非本市户籍适龄儿童和已完成小学教育的学生,在规定时间到指定地点参加登记入学。
按照北京市非本市户籍适龄儿童少年接受义务教育证明证件材料审核指导要求,结合我区实际情况制定《2017年非本市户籍适龄儿童少年在朝阳区接受义务教育证明证件材料审核实施细则》。
非本市户籍适龄儿童和已完成小学教育学生的父母或其他法定监护人持本人在我区务工就业证明(其中:受雇于用人单位的提供的务工就业证明须至少一方是在我区务工劳动合同和在我区缴纳社会保险证明即2016年11月至2017年3月的“社会保险个人权益记录”)、在我区实际住所居住证明、全家户口簿、父母或其他法定监护人在我区的北京市居住证(或有效期内的居住登记卡或暂住证)、户籍所在地街道办事处或乡镇人民政府出具的在当地没有监护条件的证明等相关材料,到我区居住地所在街道办事处或地区办事处(乡政府)提交材料并进行联网审核。
各街道办事处、地区办事处(乡政府)及相关部门根据审核标准对非本市户籍适龄儿童少年接受义务教育证明证件材料进行联网审核,通过审核后开具《非本市户籍适龄儿童少年在朝阳区中小学就读证明》。
3.凡属区级以上人民政府引进人才子女中的适龄儿童和已完成小学教育的学生入学,按相关规定,由区教委协调解决。
4.对持有烈士子女、台籍学生、华侨子女、现役军人子女、全国劳动模范子女身份证明的适龄儿童和已完成小学教育的学生,按相关规定,在划定区域内同等条件下给予照顾。
(二)入学方式
1.2017年我区小学入学使用“北京市义务教育小学入学服务系统”,对每一个适龄儿童的入学途径和方式全程记录。
(1)本市户籍适龄儿童就近登记入学
凡符合在我区登记入学的本市户籍(含按京户对待)适龄儿童的父母或其他法定监护人均须按照市教委统一规定的时间在“北京市义务教育小学入学服务系统”中完成相关信息采集工作,并按规定的时间到划定的服务片指定地点办理登记手续。
适龄儿童的户籍所在地和家庭实际居住地址(凭适龄儿童父母或其他法定监护人房屋所有权证或不动产权证书)对应的服务学校为一所(2017年6月30日后取得的不动产权证书除外),其父母或其他法定监护人应按规定的时间持相关材料带领适龄儿童到对应的服务学校指定地点办理登记手续,并根据适龄儿童户籍登记时间和其父母或其他法定监护人在国土部门登记的房屋所有权证或不动产权证书登记时间作为入学顺序。当服务学校学位不足时,对于超出学位数的适龄儿童在指定片区内以随机派位等方式统筹安排入学。
适龄儿童的户籍所在地和家庭实际居住地址(凭适龄儿童父母或其他法定监护人房屋所有权证或不动产权证书)对应的服务学校为多所(含2017年6月30日后取得的不动产权证书),其父母或其他法定监护人应在规定的时间内按网上预约时间持相关材料到区教委指定地点(朝阳区招生考试中心招生咨询接待厅)办理登记和统筹分配手续,并根据适龄儿童户籍登记时间和其父母或其他法定监护人在国土部门登记的房屋所有权证或不动产权证书登记时间作为入学顺序。在同等条件下,按街区服务片所属学校学位情况以随机派位等方式统筹安排入学。
适龄儿童的家庭实际居住地址为租住房屋(凭适龄儿童父母或其他法定监护人的房屋租赁合同、房主的房屋所有权证或不动产权证书和身份证及出租房屋发票),其父母或其他法定监护人应在规定的时间内按网上预约时间持相关材料到区教委指定地点(朝阳区招生考试中心招生咨询接待厅)办理登记和统筹分配手续,按学区服务片所属学校学位情况以随机派位等方式统筹安排入学。
(2)适龄儿童到寄宿学校登记入学
适龄儿童的父母或其他法定监护人可以根据实际情况为适龄儿童申请就读寄宿学校,并须按市教委统一规定的时间在“北京市义务教育小学入学服务系统”中完成相关信息采集工作后,在“2017年朝阳区义务教育阶段入学转学报名系统”中完成信息填报及递交申请的预约,并按预约时间到拟申请就读的寄宿学校提交适龄儿童登记入学信息材料和书面申请。
寄宿学校按照区教委下达的招生计划在本区规定范围内接收适龄儿童。学校要在规定的时间内统一操作,并按规定时间到区招生考试中心义务教育办公室审批备案入学名单。
(3)适龄儿童到民办学校登记入学
适龄儿童的父母或其他法定监护人可以根据实际情况为适龄儿童申请就读民办学校,并须按市教委统一规定的时间在“北京市义务教育小学入学服务系统”中完成相关信息采集工作后,在“2017年朝阳区义务教育阶段入学转学报名系统”中完成信息填报及递交申请的预约,并按预约时间到拟申请就读的民办学校提交适龄儿童登记入学信息材料和书面申请。
民办学校按照区教委下达的招生计划在本区规定范围内接收适龄儿童。学校要在规定的时间内统一操作,并按规定时间到区招生考试中心义务教育办公室审批备案入学名单。
(4)残疾适龄儿童登记入学
智力有障碍或身体有残疾的适龄儿童的父母或其他法定监护人可以根据适龄儿童残疾程度,为其申请进入特殊教育学校、小学附设特教班或普通小学随班就读,并须按市教委统一规定的时间在“北京市义务教育小学入学服务系统”中完成相关信息采集工作。
学校须在规定的时间内接收本校服务片内的残疾适龄儿童登记入学,确保其完成义务教育。
(5)非本市户籍的适龄儿童登记入学
申请在我区登记入学的非本市户籍适龄儿童,由其父母或其他法定监护人通过“北京市义务教育入学服务平台”中的“非本市户籍适龄儿童接受义务教育证明证件材料审核入口”采集信息后,到我区居住地所在街道办事处或地区办事处(乡政府)提交相关材料并进行联网审核,通过审核后开具《非本市户籍适龄儿童少年在朝阳区中小学就读证明》,并在“北京市义务教育小学入学服务系统”中完成相关信息确认工作。同时,按区教委统一规定的时间到划定服务片的指定地点办理登记手续,按划定服务片所属学校学位情况以随机派位等方式统筹安排入学。
2.2017年我区初中入学使用“北京市义务教育初中入学服务系统”,对已完成小学教育学生的入学途径和方式全程记录。
(1)就近分配学生的入学
根据已完成小学教育的学生人数和所在学校及学区服务片情况、初中学校的规模、分布和交通状况以及学生户籍所在地和家庭实际居住地等因素,进行一般公办初中就近登记入学、单校划片入学或多校划片入学。
①一般公办初中校就近登记
入学具备在朝阳区登记入学资格的已完成小学教育的学生可以根据学籍所在地确定的区域内自愿就近选择一所一般公办初中校入学。
报名人数少于学校招生人数,初中学校直接接收学生入学。
报名人数超过学校招生人数,初中学校接收以随机派位方式确定的学生入学。随机派位工作由区教委统一组织,请相关单位和家长代表参与,并在公证处的监督下进行,同时将派位结果进行公证。
②单校划片入学
九年一贯制学校的初中部对口接收本校小学部已完成小学教育的学生入学。
各初中校对口接收户籍所在地和家庭实际居住地归属本校招生服务片的已完成小学教育的学生。
③多校划片入学学区服务片内各小学已完成小学教育的学生根据实际情况填报学区服务片内初中学校的入学志愿。
报名人数少于学校招生人数,初中学校直接接收学生入学。
报名人数超过学校招生人数,初中学校接收以随机派位方式确定的学生入学。随机派位工作由区教委统一组织,请相关单位和家长代表参与,并在公证处的监督下进行,同时将派位结果进行公证。
(2)学生到寄宿学校的入学
已完成小学教育的学生可以根据本人实际情况申请就读寄宿学校。
寄宿学校按照区教委下达的招生计划在本区规定范围内接收学生。学校要在规定的时间内统一操作,并按规定时间到区招生考试中心义务教育办公室审批备案入学学生名单。
(3)学生到民办学校的入学
已完成小学教育的学生可以根据本人实际情况申请就读民办学校。
民办学校按照区教委下达的招生计划在本市规定范围内接收学生。学校要在规定的时间内统一操作,并按规定时间到区招生考试中心义务教育办公室审批备案入学学生名单。
(4)文体科技特长生的入学
已完成小学教育的学生可以根据本人实际情况申请就读经市教委批准的可接收体育、艺术和科技特长生的学校。
接收体育、艺术和科技特长生的学校按照区教委下达的招生计划在本区规定范围内接收特长生。特长生的招生工作由区教委统一组织实施。
(5)残疾学生的入学
智力有障碍或身体有残疾且已完成小学教育的学生,根据其残疾程度,安排其进入特殊教育学校或普通中学随班就读,确保其完成义务教育。
(6)非本市户籍且已完成小学教育学生的入学
申请在我区就读的非本市户籍且学籍在我区的已完成小学教育的学生,可直接参加我区的初中入学方式登记入学;申请到我区就读的非本市户籍且学籍在外省市的已完成小学教育的学生,由其父母或其他法定监护人按规定时间到我区居住地所在街道办事处或地区办事处(乡政府)提交相关材料并进行联网审核,通过审核后开具《非本市户籍适龄儿童少年在朝阳区中小学就读证明》,并在规定时间内按我区就近分配入学方式入学。
(三)工作要求
1.实行计划管理。义务教育阶段入学实行计划管理。区教委根据适龄儿童数量、小学毕业学生数量和中小学校办学规模等制定小学、初中招生计划并报市教委备案。各学校未经批准不得擅自调整招生计划。
2.加强学籍管理。北京市中小学管理信息系统将依据小学和初中入学服务系统建立新生学籍。
3.杜绝违规操作。各学校要严格执行市、区教委统一规定的时间表和入学工作程序;坚决治理乱收费;坚决禁止任何学校及社会培训机构举办各类以选拔生源为目的的培训班;坚决禁止学校私自招生;坚决禁止在义务教育阶段入学工作中组织任何形式的考试、测试和面试选拔学生,严禁将各种考试成绩、奖励证书作为入学依据;坚决禁止初中学校违规在小学非毕业年级提前招生。认真接受群众监督,认真对待群众来信来访,依法严肃处理违规违纪事件。对违规违纪事件在依法处理前要及时通报。
区教委统一组织入学工作,加强对义务教育学校入学工作的指导、监督和检查,会同各街道办事处、地区办事处(乡政府)组织和督促适龄儿童和已完成小学教育的学生在新学年开学时入校就读,防止义务教育阶段学生辍学。
区政府教育督导室继续对义务教育阶段入学工作开展重点督导检查。
4.依据《北京市教育委员会关于2017年义务教育阶段入学工作意见》(京教基二[2017]7号)制定《北京市朝阳区教育委员会关于2017年义务教育阶段入学工作意见》经区政府批准后向社会公布实施。及时公布2017年我区义务教育阶段学校(含民办)的学校性质、办学规模、经费来源、服务片区、招生计划及接收学生的结果等信息。做好入学政策宣传,让学生家长了解一般公办初中升入优质高中校额到校政策。义务教育入学工作期间,建立特殊情况会商机制和突发事件报告制度,平稳推进入学工作。
本意见自2017年4月27日起实施。
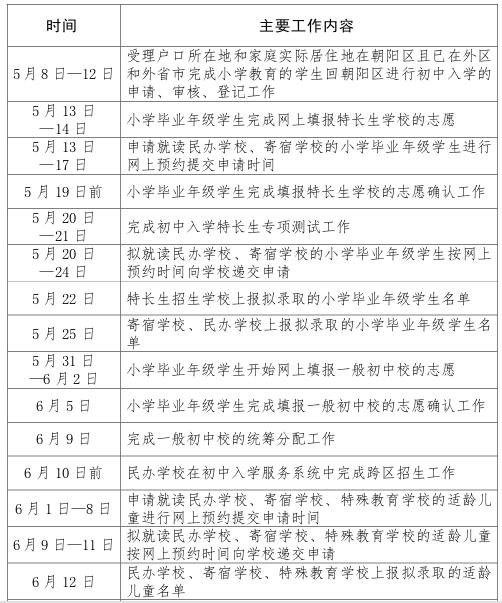
附件:
朝阳区2017年义务教育阶段入学工作时间表




