京政发〔2020〕22号
各区人民政府,市政府各委、办、局,各市属机构:
为深入落实《北京大兴国际机场临空经济区总体规划(2019-2035年)》,高水平推进北京大兴国际机场临空经济区规划建设,市政府决定,由北京大兴国际机场临空经济区(大兴)管理委员会(以下简称大兴片区管委会)和大兴区政府有关部门行使部分行政权力、办理部分公共服务事项,具体内容如下:
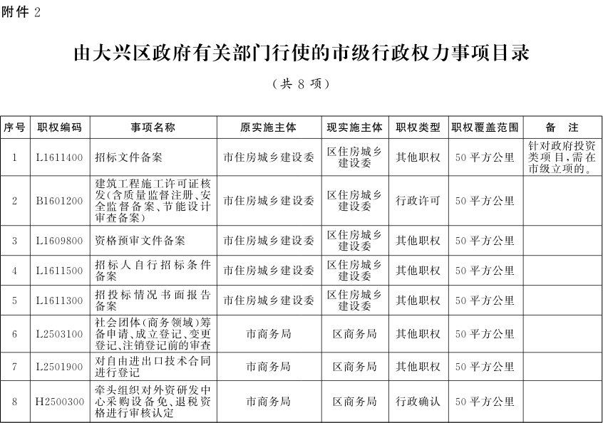
一、在北京大兴国际机场临空经济区北京部分规划面积约50平方公里区域内,由大兴片区管委会行使80项行政权力(其中市级31项、区级49项),办理2项公共服务事项(其中市级1项、区级1项);由大兴区政府有关部门行使8项市级行政权力(见附件)。
二、大兴片区管委会、大兴区政府要将承接的行政权力纳入清单,向社会公开并加强宣传解读。要按照深化“放管服”改革的要求,对审批事项进一步减环节、减材料、减时限,优化审批流程和服务方式,提高审批效率;符合相关条件和要求的,可以按照有关规定采取告知承诺的方式办理,确保承接的行政权力和公共服务事项接得住、管得好。
三、对于由市级赋予大兴区政府有关部门的行政权力事项,按照“谁审批、谁监管”的原则,监管责任同步下移。对于由市级、区级赋予大兴片区管委会的行政权力事项,与之相关的行政处罚、行政检查等权力仍由原有关部门承担。
四、市政府有关部门、大兴区政府要积极支持大兴片区管委会深化改革、优化服务,制定相关事项的审查标准和规范,加强业务培训,保障相关行政权力调整到位;要做好相关行政权力和公共服务事项调整以及事中事后监管的对接工作,防止出现审批监管脱节、缺位。大兴片区管委会要将审批结果及时抄送市政府有关部门、大兴区政府,加强对审批落实情况的监督,发现问题及时通报有关部门。
五、市政府有关部门、大兴区政府和大兴片区管委会要在本决定印发之日起20个工作日内,完成相关行政权力和公共服务事项的调整工作。
附件:1.由北京大兴国际机场临空经济区(大兴)管理委员会行使的行政权力和办理的公共服务事项目录(共82项)
2.由大兴区政府有关部门行使的市级行政权力事项目录(共8项)
北京市人民政府
2020年11月17日



