京市监发〔2024〕99号
市药监局、市市场监管执法总队,各区市场监管局,北京经济技术开发区商务金融局、行政审批局、综合执法局,房山区燕山市场监管分局,市局机场分局,市局机关各处室,各事业单位:
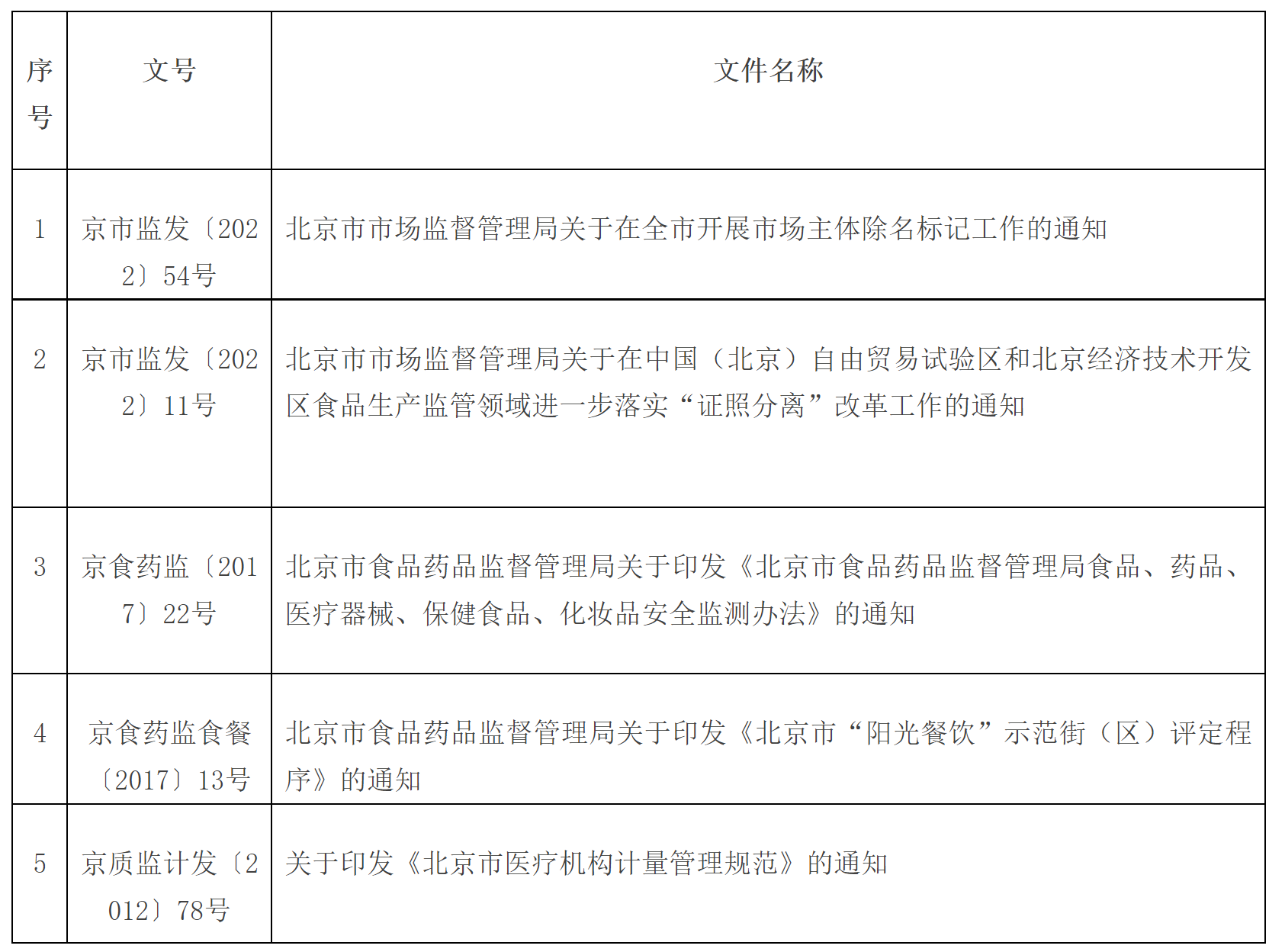
为贯彻落实国家和本市行政规范性文件动态清理有关要求,根据全面深化改革、全面依法治国要求和经济社会发展需要,以及上位法和上级文件制定、修改、废止情况,市市场监管局对行政规范性文件进行了集中清理,决定对5件行政规范性文件予以废止(详见附件)。
北京市市场监督管理局
2024年12月31日
附件
北京市市场监督管理局废止行政规范性文件目录


