京药监发〔2024〕237号
经开区管委会,各区市场监管局,房山区燕山市场监管分局,市市场监管局机场分局,市药监局各处室、各分局:
为推进包容审慎监管,根据《中华人民共和国行政处罚法》《化妆品监督管理条例》《药品监督管理行政处罚裁量适用规则》等规定,结合监管执法实际,北京市药品监督管理局会同北京市市场监管综合执法总队制定了《北京市化妆品监管领域违法行为包容免罚清单(试行)》,已于2024年10月31日经北京市药品监督管理局2024年第12次局长办公会讨论通过,现予以发布,自发布之日起施行,试行期限为一年。
北京市药品监督管理局
北京市市场监管综合执法总队
2024年10月31日
北京市化妆品监管领域违法行为包容免罚清单(试行)
一、存在下列情形,违法行为轻微,及时改正并未造成危害后果的,不予行政处罚

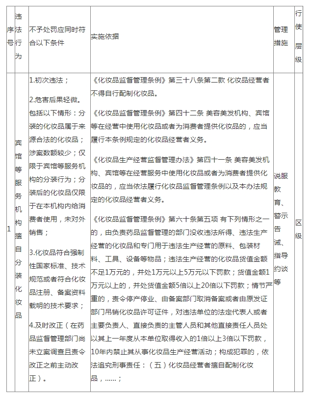
二、存在下列情形,初次违法且危害后果轻微并及时改正的,可以不予行政处罚

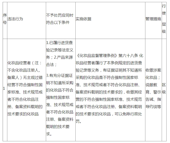
三、存在下列情形,有证据足以证明没有主观过错的,不予行政处罚


