国函〔2020〕8号
各省、自治区、直辖市人民政府,国务院各部委、各直属机构:
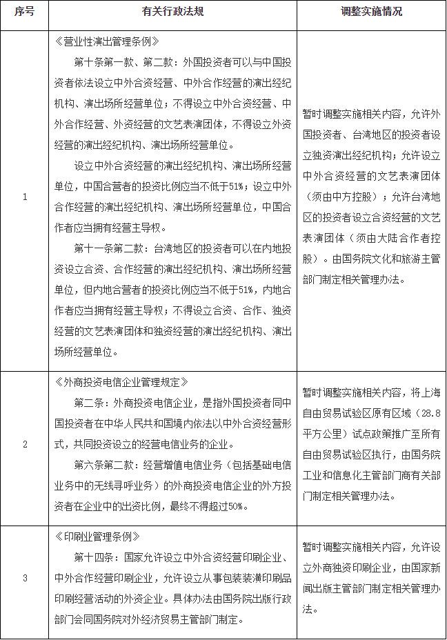
为保障自由贸易试验区有关改革开放措施依法顺利实施,国务院决定,在自由贸易试验区暂时调整实施《营业性演出管理条例》、《外商投资电信企业管理规定》和《印刷业管理条例》3部行政法规的有关规定(目录附后)。
国务院有关部门和上海市、广东省、天津市、福建省、辽宁省、浙江省、河南省、湖北省、重庆市、四川省、陕西省、海南省、山东省、江苏省、广西壮族自治区、河北省、云南省、黑龙江省人民政府要根据上述调整,及时对本部门、本地区制定的规章和规范性文件作相应调整,建立与试点要求相适应的管理制度。
根据自由贸易试验区改革开放措施的试验情况,本通知内容适时进行调整。
附件:国务院决定在自由贸易试验区暂时调整实施有关行政法规规定目录
国务院
2020年1月15日
附件
国务院决定在自由贸易试验区暂时调整实施有关行政法规规定目录


