国函〔2019〕16号
北京市人民政府、商务部:
你们关于在北京市继续开展和全面推进服务业扩大开放综合试点的请示收悉。现批复如下:
一、同意在北京市继续开展和全面推进服务业扩大开放综合试点,期限为自批复之日起3年。原则同意《全面推进北京市服务业扩大开放综合试点工作方案》(以下简称《工作方案》),请认真组织实施。
二、要以习近平新时代中国特色社会主义思想为指导,全面贯彻党的十九大和十九届二中、三中全会精神,增强“四个意识”、坚定“四个自信”、坚决做到“两个维护”,坚持稳中求进工作总基调,坚持新发展理念,坚持推动高质量发展,坚持以供给侧结构性改革为主线,坚持深化市场化改革、扩大高水平开放。要立足首都城市战略定位,持续推进“放管服”改革,服务京津冀协同发展等战略,推进服务业更高水平对外开放,营造国际一流营商环境,为推动全方位对外开放作出贡献。
三、北京市人民政府要加强对《工作方案》实施的组织领导,在风险可控的前提下,精心组织,大胆实践,在扩大服务业对外开放、构建开放型经济新体制方面取得更多可复制可推广的经验。
四、国务院有关部门要按照职责分工,积极支持北京市全面推进服务业扩大开放综合试点。商务部要会同有关部门加强指导和协调推进,组织开展督查和评估工作,确保《工作方案》各项改革开放措施落实到位。
五、全面推进试点期间,暂时调整实施相关行政法规、国务院文件和经国务院批准的部门规章的部分规定,具体由国务院另行印发。国务院有关部门根据《工作方案》相应调整本部门制定的规章和规范性文件。试点中的重大问题,北京市人民政府、商务部要及时向国务院请示报告。
附件:1.全面推进北京市服务业扩大开放综合试点工作方案
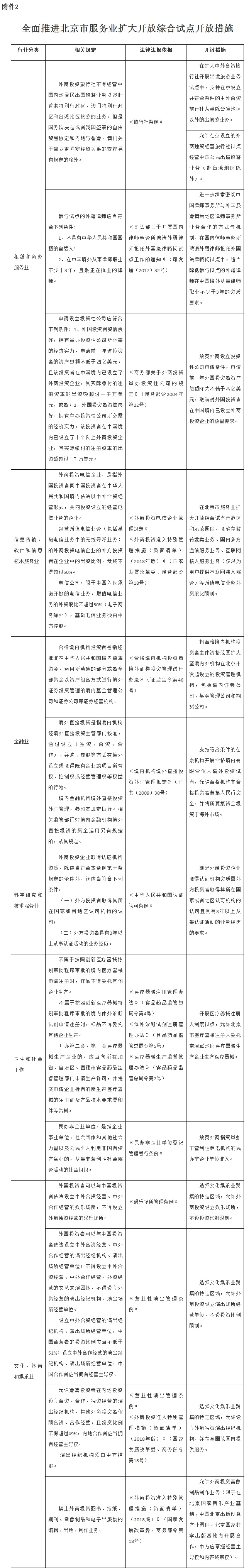
2.全面推进北京市服务业扩大开放综合试点开放措施
国务院
2019年1月31日
附件1
全面推进北京市服务业扩大开放综合试点工作方案
北京市服务业扩大开放综合试点开展以来,围绕构建开放型经济新体制需要,努力构建与国际通行规则相衔接的服务业扩大开放基本框架,提升现代服务业和服务贸易发展水平,总体达到预期效果。为推动全方位对外开放和经济高质量发展,在新的起点上全面推进北京市服务业扩大开放综合试点工作,更好发挥综合试点的示范引领作用,制定本方案。
一、总体要求
以习近平新时代中国特色社会主义思想为指导,全面贯彻党的十九大和十九届二中、三中全会精神,增强“四个意识”、坚定“四个自信”、坚决做到“两个维护”,坚持稳中求进工作总基调,坚持新发展理念,坚持推动高质量发展,坚持以供给侧结构性改革为主线,坚持深化市场化改革、扩大高水平开放。立足首都城市战略定位,对标国际先进规则,以负面清单制度为引领,统筹对内对外开放,着力打造全面开放型现代服务业发展先行区。不断完善服务业发展体制机制,持续增强服务业发展动能和国际竞争力,逐步构建与国际通行规则相衔接的服务业开放体系。营造稳定、公平、透明、可预期的营商环境,形成市场更加开放、制度更加规范、监管更加有效、环境更加优良的服务业开放新格局。力争取得更多可复制可推广的创新成果,为推动全方位对外开放作出贡献。
二、主要任务
(一)把握政治中心定位,进一步强化服务保障能力。
坚持把保障政治安全放在突出位置,创造安全优良的政务环境。健全开放型经济安全保障体系,增强安全保障能力,强化产业安全保障机制。服务大局,全力做好国家重大活动的服务保障工作。坚持口岸高效监管和严把国门安全并重,筑牢口岸监管防线。有效防范化解重大风险,加强金融风险监测预警体系建设,完善监管体制,加强跨部门、跨行业、跨市场信息共享和监管协调,加强区域和国际监管合作。实施北京大数据行动计划,推动北京市与公安(进出境管理)、市场监管、海关、商务、交通、金融监管等中央国家机关实现相关数据互联开放共享,推进智慧城市建设,完善城市运行综合风险评估预警体系,服务国家安全工作需要,全面提高应急处置和精准治理能力,高效保障国家政务活动安全。
(二)立足文化中心建设,提升文化软实力和国际影响力。
推进文化行业扩大对外开放。自贸试验区政策中文化领域对外资扩大开放措施,经批准开展试点探索。选择文化娱乐业聚集的特定区域,允许设立外商独资演出经纪机构,并在全国范围内提供服务。坚持扩开放和强监管相统一,坚决守住安全底线,强化文化市场事中事后监管。
多形式助推国际文化交流。完善文化领域国际交流合作机制,拓宽渠道,搭建文化展示交流平台,支持海外中国文化中心建设,有序引进外国优秀文化成果。积极推动与“一带一路”国家的文化交流,深化友好城市文化交流。支持文化企业在境外设立合资出版公司、艺术品经营机构。办好“中华文化世界行·感知北京”、北京国际电影节、北京国际图书节、北京优秀影视剧海外展播季、北京国际设计周、北京国际音乐节等品牌文化活动。服务北京世界园艺博览会,开辟绿色通道,高效办理通关手续。服务北京冬奥会和冬残奥会,设立公共保税仓库,为赛事物资装备进境提供高效保障。
大力发展文化贸易。重点发展文化信息、创意设计、游戏和动漫版权等文化贸易,推动以数字技术为支撑、高端服务为先导的“文化+”整体出口,积极建设国家文化出口基地、国家对外文化贸易基地(北京)、中医药文化旅游示范基地等。大力发展跨境文化贸易,搭建文化贸易公共服务平台。支持海外回流文物交易市场建设。探索设立文化发展基金,探索文化贸易金融服务创新,积极培育新型文化业态。支持新首钢高端产业综合服务区探索开展冬季和户外装备器材国际贸易等业务,加快建设集专业体育竞技、世界时尚运动精品体验与高端服务业于一体的体育产业示范区。对国有文化企业从事文化出口业务的编创、演职、营销人员以及职业院校(含技工院校)相关专业教师等因公出国(境),实行导向清晰的区别管理,促进国际交流与合作。
(三)着眼国际交往中心建设,持续优化为国际交往服务的软硬件环境。
强化航空口岸国际枢纽功能。推动北京航空口岸扩大航权安排,吸引国际航空公司开辟往返或经停航线。全面实施国际转运业务舱单电子化管理。对“国际—国内”、“国际—国际”转机的国际航班旅客及其行李,实施通程联运。扩大自助通关人员范围,打通出境通关堵点,改善通关环境,持续巩固提升口岸核心能力。探索建立来华就医签证制度。
加强国际化专业服务供给。鼓励具有金融、建设等领域职业资格的专业人士来京从业。放宽外商设立投资性公司申请条件,申请前一年外国投资者资产总额降为不低于两亿美元,取消对外国投资者在中国境内已设立外商投资企业的数量要求。取消外商投资企业取得认证机构资质的相关资质要求。进一步探索密切中国律师事务所与外国及港澳台地区律师事务所业务合作的方式与机制,在国内律师事务所聘请外籍律师担任外国法律顾问试点中,适当降低参与试点的外籍律师在中国境外从事律师职业不少于3年的资质要求。设立同时招收外籍人士、本国居民子女的国际化特色学校。
优化国际会展服务。办好中国(北京)国际服务贸易交易会,创新办会体制机制,扩大展览规模,提高展会规格,提升国际影响力。积极申办国际组织年会和会展活动,提升北京会展业的品牌形象和国际影响力。精简国际展览品检疫审批流程,对相关展览品免于检验(有特殊规定的除外)。依法允许展会展品提前备案,以担保方式放行,展后结转进入保税监管场所或海关特殊监管区域予以核销。支持车辆展品依法留购并给予展示交易便利。
服务“一带一路”建设和国际经贸合作。落实北京市推进“一带一路”建设三年行动计划,持续推进“一带一路”国际孵化联合体建设,与沿线国家联合建设科技创新园区。简化开辟相关国际航线的经营许可审批手续。探索与港澳建立更紧密的合作机制,联合开发“一带一路”沿线市场。打造“一带一路”智库以及法律服务中心、商事仲裁中心、责任投资(ESG原则)管理服务中心,建设北京市“一带一路”国家人才培养基地。支持具有自主品牌和自主知识产权的企业开拓国际市场,加强国际经贸合作,打造北京全球经贸合作服务中心网络。
(四)助力科技创新中心建设,营造国际一流的创新创业生态。
着力提升对全球创新资源的聚集能力。扩大电信业开放,在北京市服务业扩大开放综合试点示范区和示范园区,取消存储转发类业务、国内多方通信服务业务、互联网接入服务业务(仅限为用户提供互联网接入服务)等增值电信业务外资股比限制。出台鼓励跨国公司研发中心发展的政策举措,加速聚集国际研发中心和高端人才。根据科研需要,探索优化对科研机构访问国际学术前沿网站的保障服务。创新国际科技合作机制,加快推进服务标准、市场规则、法律法规等制度规范与国际接轨,在更深层次融入全球创新网络。支持国内企业在海外设立研发机构,加快海外知识产权布局,参与国际标准研究和制定,拓展海外市场。
提升进出口通关便利化水平。支持建立生物医药产业研发平台,给予相关通关便利。对于符合条件的企业暂时进口的非必检的研发测试车辆,根据测试需要,允许暂时进口期限延长至2年。
支持科技成果转化。全面加强科技成果转化统筹协调与服务平台建设,建立北京市相关单位与在京高校、科研院所的深层次对接机制,做好科技成果在京落地承接服务工作。推进落实科技成果转化现金奖励个人所得税优惠等政策。对在国外申请知识产权的国内注册企业,加大支持力度。
拓宽融资渠道。积极推动知识产权、股权及相关实体资产组合式质押贷款新模式。完善中小企业发展基金运作和中小企业公共服务平台建设。探索知识产权证券化。发挥科技创新基金引导作用,在科技领域积极推进政府和社会资本合作,鼓励多方资源更多投向基础研究和战略性技术研发,促进创新链、产业链、资金链深度融合。
(五)推进京津冀协同发展,构筑区域协同开放新格局。
促进产业协同开放。探索京津冀产业链引资合作模式,建立境外投资合作风险预警信息共享机制。开展医疗器械注册人制度试点,允许北京市医疗器械注册人委托京津冀地区医疗器械生产企业生产医疗器械,助推“注册+生产”跨区域产业链发展。支持符合条件的银行按照商业原则在北京大兴国际机场临空经济区、北京首都国际机场临空经济区、北京城市副中心等区域新设银行分支机构。建设京津冀知识产权保护体系,建立快速维权机制,支持知识产权专业服务机构在区域内交叉设点。深入推进企业信用信息管理、应用等各环节协同合作。
服务保障河北雄安新区建设发展。发挥“北京服务”品牌影响力,推动北京高端服务业向雄安新区延伸转移。对雄安新区建设发展所需的重要物资、设备,提供口岸通关便利。发挥144小时过境免签政策优势,支持雄安新区在国际商务、旅游等方面扩大开放。引导在北京取得的科技成果应用于雄安新区城市建设、生态环境治理等方面,促进雄安新区绿色发展。
强化临空经济区示范引领作用。叠加政策功能优势,更好发挥北京首都国际机场临空经济区和北京大兴国际机场临空经济区两大开放引擎作用。支持设立外商独资飞机维修企业。创新北京首都国际机场整车进口口岸监管模式。支持按程序申请设立综合保税区。在确保有效监管、风险可控前提下开展保税维修等业务,探索允许有条件的海关特殊监管区域外企业开展“两头在外”高附加值、高技术含量、无污染的保税维修业务。探索开展“两头在外”航空器材包修转包区域流转试点,支持飞机维修企业承揽境外航空器材包修转包修理业务。支持航空器材共享平台建设,打造航空器材展示交易中心。发展以总部型企业集团物流链为单元的保税物流模式,加快推广航空器材共享保税支援项目试点。根据需要对在海关特殊监管区域内从事大型设备融资租赁实行海关异地委托监管。
(六)加强北京城市副中心政策集成,打造服务业扩大开放综合试点先导区。
聚焦行政办公。在简政放权方面赋予北京城市副中心相应权限,打造简政放权试点示范区。引进国内外智库机构入驻,打造国际化智库、高端人才集聚区。探索多种形式吸引国际化专业化人才到北京城市副中心工作。
聚焦文化和旅游。稳妥推进文化服务扩大开放措施,允许在京设立的外商独资经营旅行社试点经营中国公民出境旅游业务(赴台湾地区除外)。
聚焦高端商务。推动通州运河商务区加快承接北京中心城区商务服务功能疏解,建设国际化现代商务区。按有关规定,对作出突出贡献的机构、重点项目和关键人才给予表彰。
探索金融创新。参照执行保护动产抵押权益的国际标准和相关规定。稳步推进人民币资本项目可兑换。积极支持服务业领域符合条件的重点企业上市。积极开展绿色金融改革创新,探索发展绿色金融工具,开展排污权、水权、用能权等交易,支持境外投资者依法合规参与绿色金融活动,支持北京建设全球绿色金融和可持续金融中心。探索有利于服务业开放和产业链价值提升的期货期权等衍生品交易。探索通过开展巨灾保险和发行巨灾债券提升城市治理能力。加大对北京城市副中心建设的资金支持,单独核算北京城市副中心政府债券额度。
(七)强化金融管理中心功能,服务国家金融改革开放和风险防范。
服务外汇管理改革创新。支持跨国公司开展外汇资金集中运营管理。支持符合条件的财务公司、证券公司等金融机构获得结售汇业务资格,开展外汇即期及衍生品交易。支持符合条件的财务公司开展买方信贷和延伸产业链金融服务等业务。
持续优化跨境人民币业务。支持境外投资者以人民币进行直接投资,以人民币参与境内企业国有产权转让交易。支持个人薪酬、赡家款等人民币跨境结算。
推动金融业深度融入国际市场。支持在京设立人民币海外投贷基金。支持符合条件的在京机构开展合格境内有限合伙人境外投资试点,允许合格机构向合格投资者募集人民币资金,并将所募集资金投资于海外市场。支持符合条件的机构申请合格境内机构投资者(QDII)、人民币合格境内机构投资者(RQDII)业务资格。将合格境内机构投资者主体资格范围扩大至境内外机构在北京市发起设立的投资管理机构,包括境内证券公司、基金管理公司和期货公司。支持符合互认条件的基金产品参与内地与香港基金产品互认。鼓励包括国际知名投资机构在内的创业投资机构加强与金融机构合作,探索科技金融服务新模式。
扩大金融市场对外开放。支持符合条件的企业在全国中小企业股份转让系统与境外市场挂牌融资。研究支持符合条件的境外自然人投资全国中小企业股份转让系统挂牌公司。支持发展产权交易、机构间私募产品交易等市场,支持境外合格投资者参与市场交易。支持具有一定规模、运营稳健的在京外资法人银行申请参与公开市场交易。
深化金融创新领域国际合作。支持设立金融科技、绿色金融领域交流合作平台,在依法合规的前提下加强金融科技创新,积极发展碳交易和环境权益融资,开发绿色融资工具,支持企业在境外发行绿色债券。支持外资参股地方资产管理公司。
推进贸易和投融资便利化。允许外资银行参与进出口通关缴税和关税保函业务。推进企业增信担保、企业集团财务公司担保和关税保证保险改革,降低外贸企业融资成本。试点著作权、专利权、商标权等无形资产融资租赁。
构建多点支撑、功能完善的金融开放空间格局。西城区着力强化国家金融管理和服务功能,聚焦人民币国际化、金融科技、风险管理和金融监管,积极承接国家金融改革开放任务;在金融基础设施统筹监管及建设规划的框架下,加强债券相关基础设施建设;建设国家级金融科技示范区;在依法合规的前提下探索监管“沙盒机制”,促进金融发展,防范金融风险。海淀区着力强化国家科技金融创新中心功能,大力发展天使投资、创业投资、股权投资,推进中关村资本项目便利政策实施。东城区和朝阳区着力打造国际金融开放前沿区,加大对外资金融机构吸引力,推动金融业开放成果率先落地。东城区围绕创建国家文化与金融合作示范区,在文化金融政策创新方面先行先试。丰台丽泽金融商务区着力打造新兴金融功能区,重点建设专业性市场,发展专业性金融机构,提供专业性金融服务。石景山区以北京保险产业园为核心,加快建设国家级金融产业示范区。房山区以金融安全小镇和基金小镇为载体,打造有吸引力的特色金融聚集区。顺义区以首都产业金融中心为平台,着力发展产业金融和离岸金融。
(八)提升生活性服务业品质,服务国际一流和谐宜居之都建设。
优化服务供给。引导各类资本进入文化、旅游等领域。实行进口非特殊用途化妆品备案管理。积极发展中医药服务贸易,以中医养生保健等为重点,培育康复、健身、养生与休闲旅游融合发展新业态,并在医疗机构治未病服务项目纳入收费项目和确定收费标准等方面先行先试。放宽外商捐资举办非营利性养老机构的民办非企业单位准入。
发展新业态新模式。加快推动跨境电子商务综合试验区发展,支持开展跨境电商保税备货业务,实施网购保税进口(监管方式代码1210)试点政策。在符合现行规定的前提下,探索通过跨境电商模式进口部分医药产品。研究完善市内免税店税收政策。创新对无人超市(便利店)等新业态的监管模式。探索发展“互联网+医疗健康”服务模式。积极发展分享经济,吸引分享经济总部企业在京发展。
(九)对标国际先进规则,打造一流营商环境。
全面实行准入前国民待遇加负面清单管理制度。支持北京市先行先试自贸试验区外商投资准入负面清单服务业相关开放举措,探索进一步放宽服务业外商投资准入,提升对外开放承载能力。完善外商投资企业管理服务机制,优化外商投资企业设立备案登记事项,创新外资项目落地机制。建立健全与负面清单管理方式相适应的事中事后监管制度。
促进境外投资便利化规范化。出台境外投资管理办法,完善非金融类境外投资企业(项目)备案“一口受理”平台功能,优化境外投资全程监管工作机制。积极推进“鼓励发展+负面清单”的境外投资管理方式。为符合国家政策方向的境外投资开辟“绿色通道”,推进真实合规的境外投资便利化。探索在境外建立对外投资合作企业服务中心,健全服务保障机制。
提升跨境贸易便利化水平。进一步拓展中国(北京)国际贸易“单一窗口”功能,将“单一窗口”功能覆盖至加工贸易保税、跨境电商、服务贸易等领域。探索完善跨境交付、境外消费、自然人移动等模式下服务贸易市场准入制度,研究进一步放宽或取消限制措施。提高与服务贸易相关货物的暂时进口便利化水平,探索拓展暂时进口货物单证制度适用范围,延长单证册有效期。出台支持以高端离岸服务外包为代表的新兴服务出口、重点服务进口等服务贸易政策。探索完善服务贸易统计体系,落实统计监测制度。推进报关委托书等相关环节的无纸化,推进贸易领域证书证明的电子化管理。规范和简化进出口许可证等办理流程。进一步推动海关预裁定,增强结果可预期性。强化综合执法,开展跨部门一次性联合检查。
全面优化改进政务服务。支持在京先行先试政务服务等领域改革举措。落实北京市进一步优化营商环境三年行动计划,着力打造北京效率、北京服务、北京标准和北京诚信“营商环境四大示范工程”。深化商事制度改革,深化“多证合一”、“证照分离”改革。在企业注册领域,创新“e注册”申请模式,推行全程电子化申请方式,全面推广应用电子营业执照,大幅提升开办企业效率。探索简化企业变更登记手续,以信用承诺制为基础,进一步精简变更登记中确定民事法律关系的过程性文件。探索进一步优化简易注销登记程序,拓展适用范围,压缩公告时间,建立容错机制,依托一体化政务服务平台,探索建立企业注销网上服务专区。设立商标注册受理窗口和注册商标专用权质押登记受理点,开展马德里商标国际注册申请等各项商标注册申请受理业务,为企业提供一站式商标注册、咨询及质押服务。支持企业商标海外布局,加强商标海外维权保护,逐步形成以商标品牌为核心的国际竞争新优势。探索建立政务诚信评价机制,加大政府失信专项治理力度。加强服务业扩大开放政策集成,构建重点领域企业数据库,建立政策措施清单,加快推进“开放北京”公共信息服务平台二期建设,打造扩大开放示范体系。
优化人才发展环境。符合条件的服务业企业聘用的“高精尖缺”外国人才,经外国人才主管部门认定后可按照外国人才(A类)享受工作许可、人才签证等证件办理及社会保障等便利措施和“绿色通道”服务。支持在中关村地区设立外商独资人力资源服务机构。推动持永久居留身份证外籍人才在创办科技型企业方面享受国民待遇。落实《关于深化中关村人才管理改革构建具有国际竞争力的引才用才机制的若干措施》,并适当扩大适用范围,将服务业扩大开放综合试点示范区外籍人才出入境管理改革措施拓展至北京全市范围。推动外国人永久居留证件社会化应用在北京市全面落实。鼓励用人单位按规定为外籍高层次人才建立企业年金。外籍人才在任职结束回国时,允许其按规定选择提取在京缴纳的社保资金并终止社会保险关系,或者保留社会保险关系并于再次来中国就业时累计计算。加快朝阳望京、中关村大街、未来科学城、新首钢高端产业综合服务区等区域国际人才社区建设,提供高品质、国际化的教育、医疗、居住、文体休闲等配套服务,打造一站式综合服务平台,实行相关个人事项一窗受理、一并发证的办理新模式。稳妥有序开展服务业扩大开放相关领域公务人员境外培训。加强智库建设,打造拥有国际视野和战略意识的智库力量。
培育公平透明的法治环境。强化竞争政策实施,加强公平竞争审查,加大反垄断、反不正当竞争执法力度,打破行政垄断,防止市场垄断,清理废除妨碍统一市场和公平竞争的各种规定和做法。建立健全外商投资企业投诉工作机制,保护外商投资合法权益。开展重点产业专利预审服务,实现专利快速审查确权。开通专利优先审查网上办理绿色通道,提高专利审查效率。探索知识产权质押融资保证保险。加大对知识产权侵权违法行为的处罚力度,完善知识产权纠纷多元解决机制,推动开展快速维权工作。充分发挥知识产权法院作用,完善知识产权司法保护体系,提高知识产权侵权成本。依托全国信用信息共享平台,完善北京市公共信用信息服务平台信息资源整合共享机制,强化国家企业信用信息公示系统应用,构建以信用承诺、联合奖惩、信息公示为核心的信用监管体系。
三、组织实施
在国务院领导下,北京市人民政府根据目标任务,精心组织实施,扎实推进本方案各项措施的落实。《国务院关于北京市服务业扩大开放综合试点总体方案的批复》(国函〔2015〕81号)、《国务院关于深化改革推进北京市服务业扩大开放综合试点工作方案的批复》(国函〔2017〕86号)各项政策措施继续实施,遇有与本方案规定不一致的,依照本方案规定执行。
国务院有关部门按照职责分工,加强协调指导,积极给予支持,形成促进开放发展的合力。商务部、北京市人民政府要共同做好试点任务的跟踪督办和经验总结,确保各项措施落实到位,及时宣传推广成功经验。对试点中出现的新情况、新问题,要及时进行梳理和研究,不断调整优化措施,重大事项要及时向国务院请示报告。


