京人社发〔2020〕11号
根据《北京市积分落户管理办法》(京政办发〔2020〕9号)和《北京市积分落户操作管理细则》(京人社开发发〔2020〕8号),现就2020年北京市积分落户申报工作通告如下:
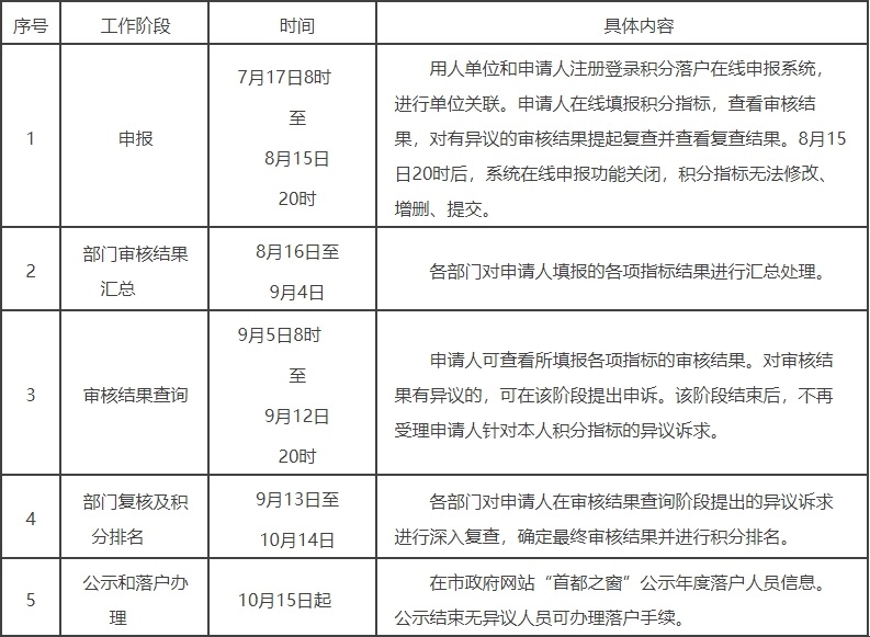
一、时间安排
本市积分落户工作为年度申报制。2020年申报工作分为申报、部门审核结果汇总、审核结果查询、部门复核及积分排名、公示和落户办理5个阶段。各阶段安排如下:

注:各阶段时间安排如遇特殊情况需临时调整的,以市人力资源社会保障局发布的通知为准。
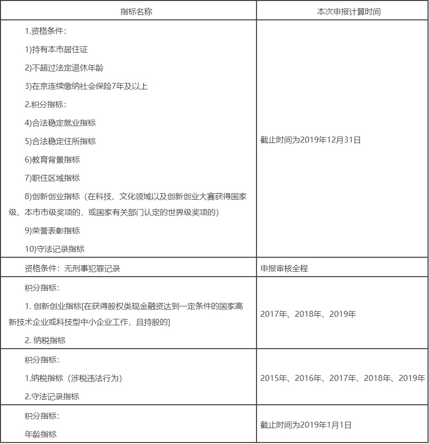
二、各指标时间节点

三、资格条件和指标操作认定说明
(一)2019年12月31日前持有有效《北京市工作居住证》,但尚未申领《北京市居住证》的人员,符合资格条件的,可参加2020年积分落户申报,并应按市公安局有关要求及时办理《北京市居住证》。
(二)根据相关政策规定,受疫情影响需要延缓缴纳2019年12月当月基本养老保险、失业保险、工伤保险费的企业,可延长缴费至2020年7月31日。2019年12月当月医疗保险、生育保险费参保单位可以延长到疫情解除后三个月内完成补缴。在申报阶段,上述企业在延缓缴期内的,聘用员工申报积分落户资格审核不受影响,2019年12月当月上述五险不作断缴或补缴计算,当月合法稳定就业年限分值正常计算。
需要注意的是,上述保险费应于相关政策规定时间前缴清。其中基本养老保险、失业保险、工伤保险费在7月31日前缴清的,在年度积分落户申报中视为正常缴纳;在8月1日至9月12日(审核结果查询阶段结束前)期间缴清的,在年度积分落户申报中将视为补缴;9月12日(含)前未缴清的,在年度积分落户申报中将视为断缴。在审核结果查询阶段结束时,将以缴清情况重新审核申请人是否符合2020年积分落户资格条件及合法稳定就业年限积分标准。
特此通告。
北京市人力资源和社会保障局
2020年7月16日

