政务公开 > 政策公开 > 规范性文件 > 市级
  1. [主题分类] 城乡建设、环境保护/城乡建设(含住房)
  2. [发文机构] 北京市规划和自然资源委员会
  3. [联合发文单位]
  4. [实施日期]
  5. [成文日期] 2019-05-10
  6. [发文字号] 京规自发〔2019〕181号
  7. [废止日期]
  8. [发布日期] 2019-05-10
  9. [有效性]
  10. [文件来源] 政府公报 年 第期(总第期)

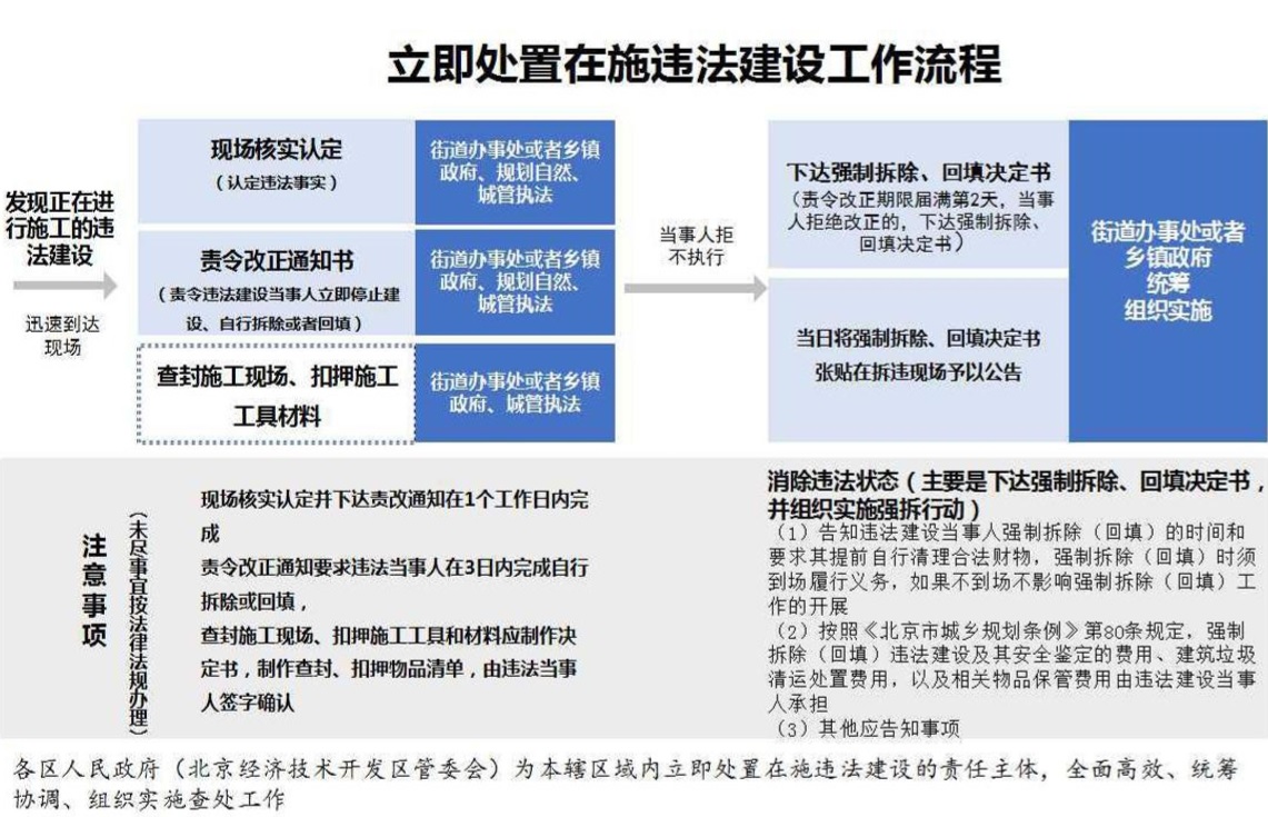
关于印发《关于立即处置在施违法建设的实施意见(试行)》的通知

打印
字号:        

京规自发〔2019〕181号-1.jpg

京规自发〔2019〕181号-2.jpg

京规自发〔2019〕181号-3.jpg

分享:
相关政策

您访问的链接即将离开“首都之窗”门户网站 是否继续?