京政办发〔2017〕16号
各区人民政府,市政府各委、办、局,各市属机构:
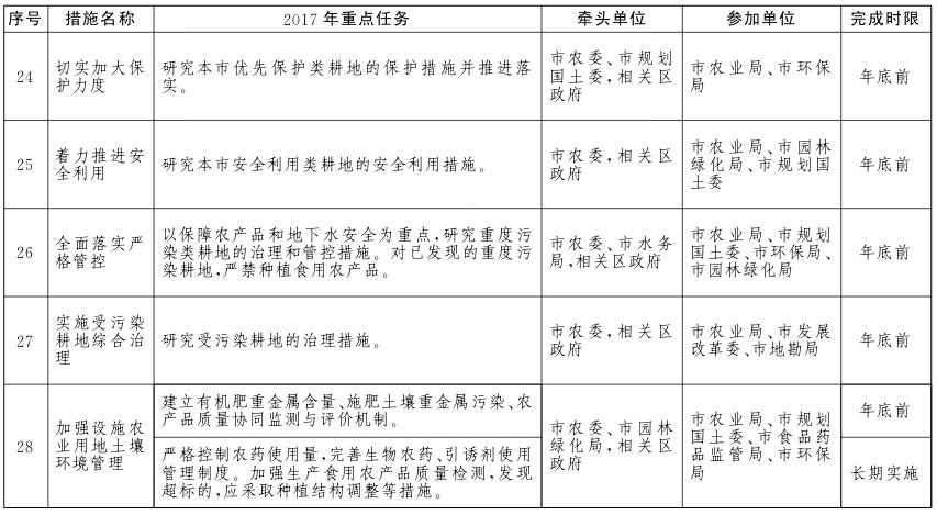
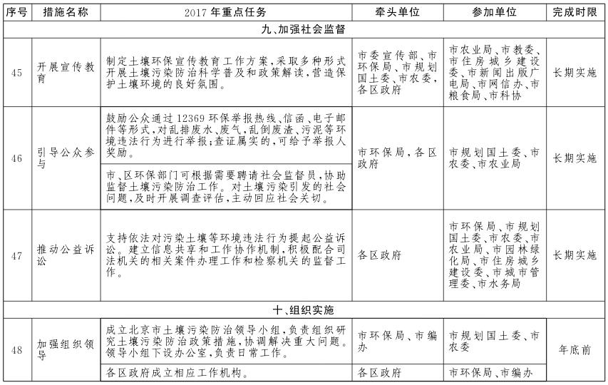
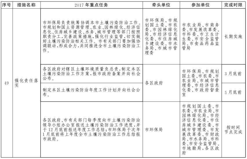
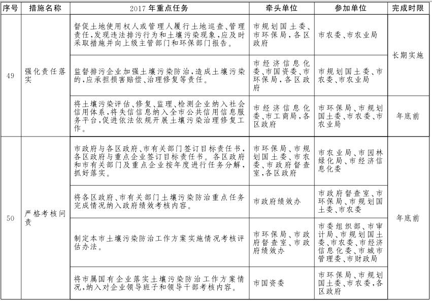
为深入实施国家《土壤污染防治行动计划》和《北京市土壤污染防治工作方案》,扎实做好2017年土壤污染防治工作,不断改善土壤环境质量,切实保障土壤环境安全,经市政府同意,现将《北京市土壤污染防治工作方案2017年重点任务分解》印发给你们,请认真抓好落实。
北京市人民政府办公厅
2017年3月17日
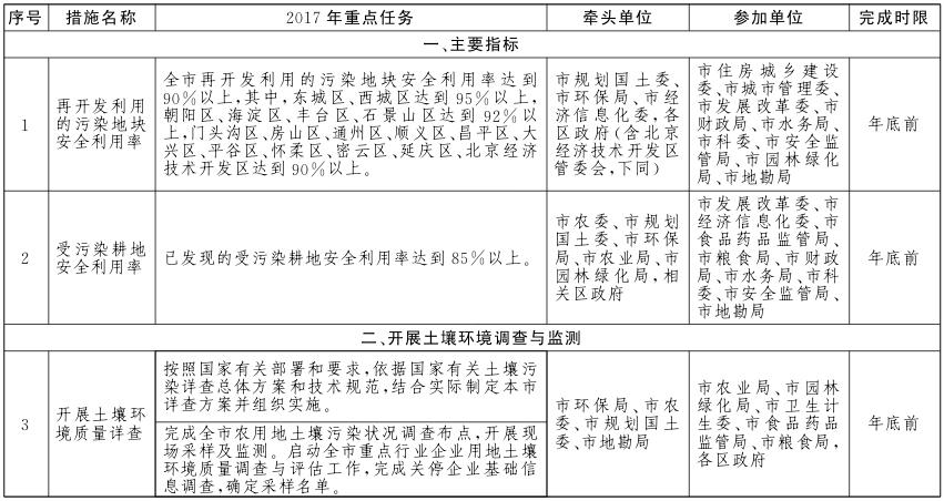
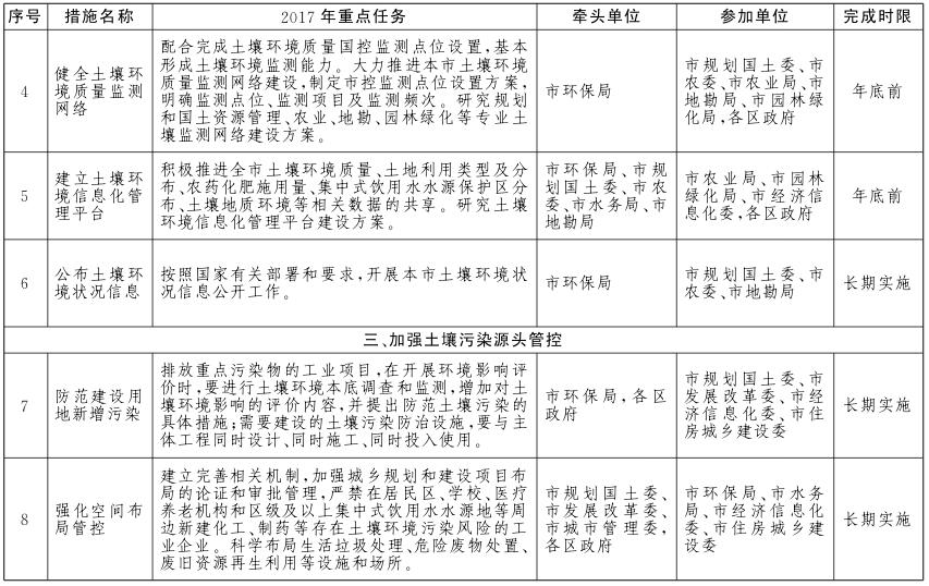
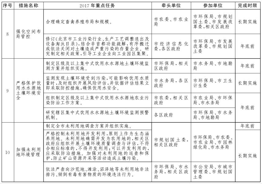
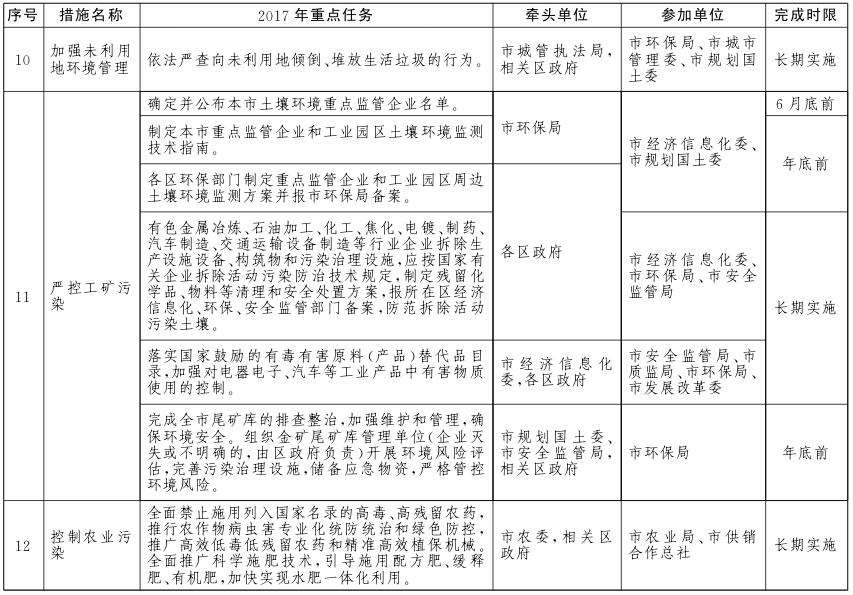
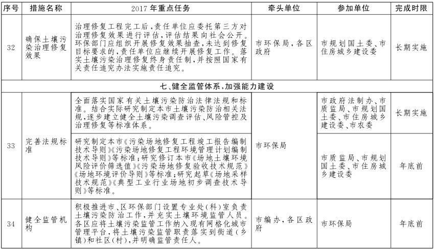
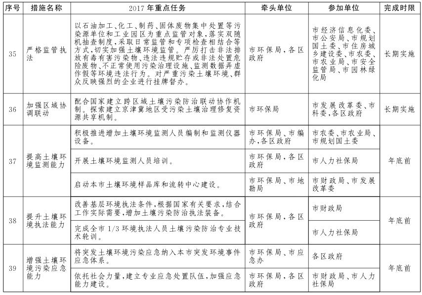
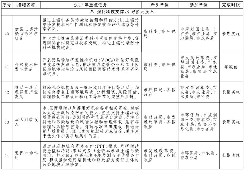
北京市土壤污染防治工作方案2017年重点任务分解

















北京市人民政府办公厅关于印发《北京市土壤污染防治工作方案2017年重点任务分解》的通知
京政办发〔2017〕16号
各区人民政府,市政府各委、办、局,各市属机构:
为深入实施国家《土壤污染防治行动计划》和《北京市土壤污染防治工作方案》,扎实做好2017年土壤污染防治工作,不断改善土壤环境质量,切实保障土壤环境安全,经市政府同意,现将《北京市土壤污染防治工作方案2017年重点任务分解》印发给你们,请认真抓好落实。
北京市人民政府办公厅
2017年3月17日
北京市土壤污染防治工作方案2017年重点任务分解

















您访问的链接即将离开“首都之窗”门户网站 是否继续?