京政办发〔2016〕58号
各区人民政府,市政府各委、办、局,各市属机构:
为深入贯彻落实《中共中央国务院关于进一步加强城市规划建设管理工作的若干意见》(中发〔2016〕6号)、《国务院关于加快推进残疾人小康进程的意见》(国发〔2015〕7号)和《北京市无障碍设施建设和管理条例》,全面推进“十三五”期间本市无障碍环境建设,现将有关事项通知如下:
一、总体要求
认真学习贯彻习近平总书记系列重要讲话和对北京的重要指示精神,牢固树立创新、协调、绿色、开放、共享的发展理念,积极适应人口老龄化发展要求,加快推进残疾人小康进程,健全无障碍环境建设管理机制,完善无障碍设施标准体系,推进居住区和老年人、残疾人家庭无障碍设施建设和改造,推进公共建筑、道路、公园、广场、绿地等公共空间的无障碍设施建设和改造,努力建设居家更便利、出行更安全、交流更顺畅的无障碍环境,为建设国际一流的和谐宜居之都提供有力保障。
二、主要任务
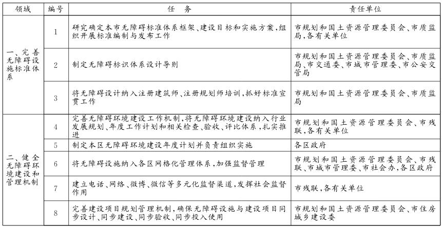
(一)完善无障碍设施标准体系
研究确定本市无障碍标准体系框架、建设目标和实施方案,组织开展标准编制与发布工作。以便利老年人、残疾人自主出行和建设宜居城市为目标,与城市景观设计和现有城市标识体系相结合,制定本市无障碍标识体系设计导则。将无障碍设计纳入注册建筑师、注册规划师培训体系,倡导通用、共享、融合的设计理念,提高无障碍设计水平。
(二)健全无障碍环境建设和管理机制
1.完善无障碍环境建设工作机制。市规划和国土资源管理委员会、市残联负责制定全市无障碍环境建设年度计划,协调推进落实;市有关部门和单位要将无障碍环境建设纳入行业发展规划、年度工作计划和相关检查、验收、评比体系,扎实推进;各区政府要制定本区无障碍环境建设年度计划,并负责组织实施;街道办事处(乡镇政府)和社区居委会(村委会)要广泛征集社情民意,配合做好辖区内无障碍环境建设与改造工作。
2.健全无障碍设施监督管理机制。将无障碍设施纳入各区网格化管理体系,明确监督责任,完善监督程序,确保无障碍设施正常使用。建立电话、网络、微博、微信等多元化监督渠道,发挥社会监督作用,提高无障碍服务水平。
3.完善建设项目规划管理机制。将建设项目前期审查与后期验收相结合,在居住区、道路、公共建筑、公共交通设施规划建设中,严格落实无障碍设施标准,严格执行无障碍设施专项验收规定,确保无障碍设施与建设项目同步设计、同步建设、同步验收、同步投入使用。
(三)持续推进无障碍设施建设和改造
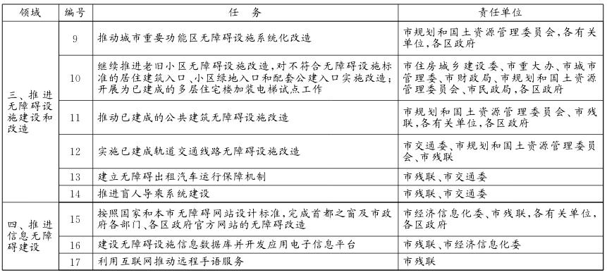
1.扎实做好城市重点地区无障碍设施建设与改造。针对城市重点地区功能定位、发展目标和公众需求,制定无障碍设施建设和改造专项规划,实施系统化建设和改造。特别要做好北京城市副中心、2022年冬奥会和冬残奥会场馆(地)、2019年世界园艺博览会场馆(地)、北京新机场等重点地区的无障碍设施建设,确保设施完善、使用方便。
2.继续推进老旧小区无障碍设施改造。以《居住区无障碍设计规程》为依据,以不符合无障碍标准的居住建筑入口、小区绿地入口和配套公建入口为重点,加快改造,使其符合无障碍标准。同时,结合老旧小区改造,积极开展为已建成的多层住宅楼加装电梯试点工作。
3.加快推进已建成的公共建筑无障碍设施改造。各区政府、市有关部门要认真做好本地区、本行业已建成的公共建筑无障碍设施摸底调查工作,建立工作台账,每年制定改造计划,抓紧组织实施。
4.加强交通无障碍建设。新建轨道交通线路要严格按照无障碍标准设计和建设;轨道交通已建成线路,要编制无障碍设施改造规划,加快实施改造。建立无障碍出租汽车运行保障机制,推动无障碍出租汽车有效运行。积极推进智能公交系统建设,方便残疾人、老年人自主出行。
5.组织开展残疾人家庭和贫困老年人家庭无障碍设施改造,研究配套政策,制定改造标准,稳步推进实施。
(四)积极推进信息无障碍建设
按照国家和本市无障碍网站设计标准,完成首都之窗及市政府各部门、各区政府官方网站的无障碍设施改造,并积极推动公益组织网站实施无障碍改造。建设无障碍设施信息数据库,开发应用电子信息平台,为残疾人、老年人等特殊群体提供无障碍服务。利用互联网推动远程手语服务,为聋哑人就医等提供便利。
三、保障措施
(一)加强组织领导。各区政府、市有关部门和单位要高度重视无障碍环境建设工作,按照《北京市“十三五”期间无障碍环境建设重点任务分工方案》,各负其责,合力推进,确保完成任务。
(二)注重统筹协调。市规划和国土资源管理委员会、市残联要统筹协调好无障碍环境建设工作,及时研究解决出现的新情况、新问题,并定期监督检查,确保取得实效。
(三)加大宣传力度。通过电视、网络、微博、微信、户外电子显示屏等多种渠道,开展无障碍环境建设公益宣传,提高公众的无障碍意识,营造全社会关心、支持、参与无障碍环境建设的良好氛围。
北京市人民政府办公厅
2016年12月6日
附件:
北京市“十三五”期间无障碍环境建设重点任务分工方案



