京政发〔2016〕55号
各区人民政府,市政府各委、办、局,各市属机构:
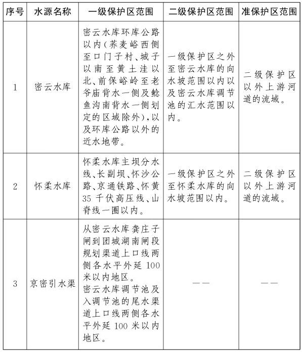
根据《中华人民共和国水污染防治法》《北京市水污染防治条例》有关规定,现将密云水库、怀柔水库和京密引水渠饮用水水源保护区范围(见附件)予以公布。有关区政府和市有关部门要按照公布的水源保护区范围,切实加强饮用水水源保护,确保饮用水安全。
北京市人民政府
2016年11月28日
附件
密云水库怀柔水库和京密引水渠饮用水水源保护区范围汇总表

北京市人民政府关于公布密云水库怀柔水库和京密引水渠饮用水水源保护区范围的通知
京政发〔2016〕55号
各区人民政府,市政府各委、办、局,各市属机构:
根据《中华人民共和国水污染防治法》《北京市水污染防治条例》有关规定,现将密云水库、怀柔水库和京密引水渠饮用水水源保护区范围(见附件)予以公布。有关区政府和市有关部门要按照公布的水源保护区范围,切实加强饮用水水源保护,确保饮用水安全。
北京市人民政府
2016年11月28日
附件
密云水库怀柔水库和京密引水渠饮用水水源保护区范围汇总表

您访问的链接即将离开“首都之窗”门户网站 是否继续?