京政办发〔2015〕42号
各区、县人民政府,市政府各委、办、局,各市属机构:
经市政府同意,现将市发展改革委、市教委、市经济信息化委、市国土局、市环保局、市规划委、市住房城乡建设委、市市政市容委、市交通委、市农委、市水务局、市商务委、市卫生计生委、市工商局、市新闻出版广电局、市统计局、国家统计局北京调查总队联合制定的《北京市新增产业的禁止和限制目录(2015年版)》印发给你们,请认真遵照执行。各有关部门要抓紧完善相关配套措施;各区县政府要切实强化属地责任,结合实际抓好贯彻落实。《北京市新增产业的禁止和限制目录(2014年版)》即日起失效。
北京市人民政府办公厅
2015年8月17日
北京市新增产业的禁止和限制目录(2015年版)
说 明
为深入贯彻落实《京津冀协同发展规划纲要》及本市贯彻意见,有序疏解北京非首都功能,加快构建高精尖经济结构,市发展改革委、市教委、市经济信息化委、市国土局、市环保局、市规划委、市住房城乡建设委、市市政市容委、市交通委、市农委、市水务局、市商务委、市卫生计生委、市工商局、市新闻出版广电局、市统计局、国家统计局北京调查总队联合对《北京市新增产业的禁止和限制目录(2014年版)》进行了修订,形成了《北京市新增产业的禁止和限制目录(2015年版)》(以下简称《目录》)。
一、编制体例
《目录》按照《国民经济行业分类》(GB/T 4754-2011)编制。《目录》中的管理措施分为禁止性和限制性两类。其中,禁止性是指不允许新增固定资产投资项目,不允许新设立或新迁入法人单位、产业活动单位、个体工商户;限制性主要包括区域限制、规模限制和产业环节、工艺及产品限制。
二、适用范围
(一)新增固定资产投资项目,新设立或新迁入法人单位、产业活动单位、个体工商户须执行《目录》。经市政府批准,需采取专项政策的地区按照相关政策执行。在途项目、改造升级项目不适用《目录》。国家法律、行政法规、国务院文件有专门规定的,从其规定。外商投资执行《外商投资产业指导目录》。
(二)《目录》中管理措施分为全市和功能区域两个层面,全市层面的管理措施须在全市范围内普遍执行;功能区域层面的管理措施是指须在执行全市层面管理措施基础上,增加的差异化管理措施。
三、管理使用
(一)拟新增固定资产投资项目,拟新设立或新迁入法人单位、产业活动单位、个体工商户可对照《目录》进行自查。市、区县两级相关项目审批主管部门,法人单位、产业活动单位、个体工商户注册登记主管部门,在履行办理程序时,须依据《目录》先予审查。
(二)市发展改革委、市教委、市经济信息化委、市国土局、市环保局、市规划委、市住房城乡建设委、市市政市容委、市交通委、市农委、市水务局、市商务委、市卫生计生委、市工商局、市新闻出版广电局负责《目录》相关条目的解释工作。
(三)《目录》为2015年版,将根据相关法律法规和首都经济社会发展需要适时修订。
(四)《目录》自发布之日起生效。
注 释
1.城六区
包括东城区、西城区、朝阳区、海淀区、丰台区、石景山区。
2.城市发展新区
包括通州区、顺义区、大兴区以及昌平区、房山区的平原地区。其中:昌平区划入城市发展新区的部分包括小汤山镇、北七家镇、东小口镇、回龙观镇、沙河镇、百善镇、马池口镇、南邵镇、城北街道、城南街道、天通苑南街道、天通苑北街道和霍营街道;房山区划入城市发展新区的部分包括长阳镇、良乡镇、窦店镇、琉璃河镇、石楼镇、拱辰街道、西潞街道、新镇街道和燕山地区。
3.生态涵养发展区
包括门头沟区、平谷区、怀柔区、密云县、延庆县以及昌平区、房山区的山区部分。其中:昌平区划入生态涵养发展区的部分包括阳坊镇、流村镇、南口镇、十三陵镇、延寿镇、崔村镇和兴寿镇;房山区划入生态涵养发展区的部分包括长沟镇、青龙湖镇、阎村镇、河北镇、城关街道、周口店镇、韩村河镇、大石窝镇、张坊镇、十渡镇、蒲洼乡、霞云岭乡、南窖乡、佛子庄乡、大安山乡和史家营乡。
4.在途项目
指在《目录》发布前,有关审批部门已受理审批或办理完成审批的属于《目录》禁止和限制范围内的项目。在途项目不适用《目录》,但要结合疏解北京非首都功能的要求,根据项目进度,尽可能调整项目功能,优化建设方案。
5.改造升级项目
指通过产品质量提升、清洁生产改造、节能节水改造、功能疏解和产业转移等,在本市区域内不新增生产能力的固定资产投资项目。
6.扩建项目
指既有企业、事业单位,为增加产品生产能力而扩大生产规模的固定资产投资项目。
7.经市政府批准,需采取专项政策的地区
现阶段主要指高端产业功能区、文物保护区、棚户区、50个重点村和城乡结合部地区。
8.鼓励发展的新材料产品
指符合工业和信息化部制定的新材料产业发展相关规划中明确的特种金属功能材料、高端金属结构材料、先进高分子材料、新型无机非金属材料、高性能复合材料、前沿新材料等产品。
9.清洁燃气无法到达的区域
指由于位置偏远等原因,相关专项规划未安排敷设管道天然气的区域。
10.未列入相关专项规划的成品油加油站
根据《成品油市场管理办法》(商务部令2006年第23号)和《北京市加油站审批管理程序的规定》(京政容发〔2010〕132号),新建和扩建(含建筑类改造)加油站,必须符合本市加油站行业发展规划,企业在取得规划、国土、发展改革、交通、环保、住房城乡建设等相关政府部门的前期批准手续后,向市商务委提出申请办理《成品油零售经营批准证书》。不符合本市加油站行业发展规划,未取得规划、国土、发展改革、交通、环保、住房城乡建设等相关政府部门的批准手续的成品油加油站,市商务委不予受理。
11.四大物流基地
指顺义空港、通州马驹桥、平谷马坊、大兴京南四个物流基地。
12.未列入相关规划的区域性物流中心、未列入相关专项规划的物流仓储设施
相关专项规划指全市物流发展规划、物流仓储用地等专项规划。
13.PUE值
即电能利用效率,指数据中心年度总耗电与数据中心中IT设备年度总耗电的比值。
14.云计算数据中心
指依靠基于网络的计算方式,共享软硬件资源和信息,按需提供系统、平台和软件信息服务,以云计算服务为主要收入的数据中心。
15.高档洗浴设施
指市商务委公布的大众便民浴池以外的洗浴场所。
16.家庭服务、理发及美容服务、家用电器修理等生活性服务业
指新设市场主体,便民预约点除外。有关网点的设立和市场主体的进入应符合区县主管部门及街道(乡镇)对规划布局和经营主体资格条件的要求。工商登记部门依据街道(乡镇)出具的意见办理登记,对未经街道(乡镇)认定符合行业布局的,不予办理市场主体的登记注册。(可供参考的行业标准有《家政服务通用要求》(DB11/T417-2007)、《美容美发场所卫生规范》(卫监督发〔2007〕221号)、《家用电子电器维修业服务经营规范》(GB/T 28841-2012)等)。
17.《目录》联席会
为做好《目录》管理工作,在市政府领导下,市发展改革委、市教委、市经济信息化委、市国土局、市环保局、市规划委、市住房城乡建设委、市市政市容委、市交通委、市农委、市水务局、市商务委、市卫生计生委、市工商局、市新闻出版广电局、市统计局、国家统计局北京调查总队共同建立《目录》部门联席会议制度,负责《目录》的解释、执行、修订、疑难问题会商、执行情况督查等工作。
《北京市新增产业的禁止和限制目录(2015年版)》咨询电话

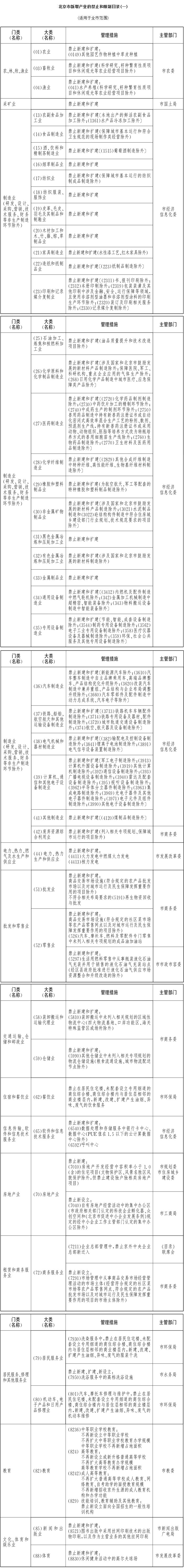
- 附件1:北京市新增产业的禁止和限制目录(一)(适用于全市范围)
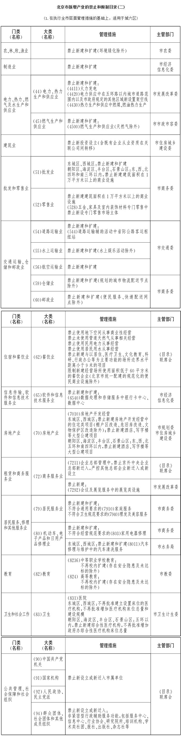
- 附件2:北京市新增产业的禁止和限制目录(二)(1、在执行全市层面管理措施的基础上,适用于城六区)
- 附件3:北京市新增产业的禁止和限制目录(二)(2、在执行全市层面管理措施的基础上,适用于城市发展新区)
- 附件4:北京市新增产业的禁止和限制目录(二)(3、在执行全市层面管理措施的基础上,适用于生态涵养发展区)

