根据《北京市教育委员会关于2020年义务教育阶段入学工作的意见》(京教基二〔2020〕5号)文件精神,为依法保障房山区适龄儿童少年接受义务教育权益,经区政府批准,现就2020年房山区义务教育阶段入学工作提出如下意见,请各单位结合实际认真贯彻执行。
一、指导思想
以习近平新时代中国特色社会主义思想为指导,深入贯彻党的十九大和十九届二中、三中、四中全会精神,全面贯彻党的教育方针,积极落实全国和北京市教育大会精神,坚持以人民为中心发展教育,牢固树立“四个意识”,提高“四个服务”水平,深化义务教育领域综合改革,大力促进教育公平,依据相关法律法规,进一步完善义务教育入学规则,严格规范入学秩序,加强入学工作管理,确保本区义务教育阶段入学工作有序推进,努力让每个孩子都能享有公平而有质量的教育。
二、基本原则
(一)坚持政府统筹,将义务教育阶段入学作为政府行为予以保障。
(二)坚持乡镇(街道)为主,组织实施辖区内义务教育阶段入学工作。
(三)坚持免试、就近,统筹协调,确保房山区每一名符合条件的适龄儿童少年接受义务教育。
(四)坚持程序规范,把义务教育阶段入学工作作为规范办学的重要环节,做到公正、公平、公开。
(五)坚持稳中求进,强化管理,通过巩固成果、完善制度、引导预期,努力保障入学机会均等。
三、入学条件及方式
(一)本市户籍适龄儿童少年入学
1.凡年满6周岁(2014年8月31日以前出生)的本市户籍适龄儿童均须参加学龄人口信息采集,按照区教委划定的学校服务范围,由法定监护人持家庭户口簿在户口所在地或家庭实际居住地(凭《房屋所有权证》或《不动产权证书》)所对应学校办理免试就近入学手续。
2.非本市户籍的适龄儿童少年,因父母或其他法定监护人在房山区工作或居住,需在房山区接受义务教育的,由其父母或其他法定监护人通过“北京市义务教育入学服务平台”采集信息并提交“在京务工就业证明、在房山区实际住所居住证明、全家户口簿、在房山区北京市居住证(或有效期内居住登记卡)”等相关材料,相关部门进行联网审核。通过审核后到居住地所在乡镇(街道)确定的学校联系就读;学校接收确有困难的,由乡镇教委报区教委协调解决。
各乡镇(街道)政府应按照《2020年房山区非本市户籍适龄儿童少年接受义务教育证明证件材料审核实施细则和2021年证明证件材料审核内容》(房政办发〔2020〕2号)文件要求,结合实际制定并公布实施细则,建立非本市户籍适龄儿童少年接受义务教育证明证件材料联审机制。
3.按本市户籍对待的适龄儿童少年入学。区台办认定的台胞子女、区侨务部门认定的华侨子女、市人力社保部门为其父(或母)签发的《北京市工作居住证》(或工作居住确认单)、持有全国博士后管理部门开具的《博士后研究人员子女介绍信》及其父(或母)《博士后研究人员进站备案证明》(加盖博士后设站单位公章)、现役军人证件及部队师(旅)级单位政治工作部门出具的随军家属身份确认函等,能确认身份函件的适龄儿童少年按本市户籍对待。根据家庭实际居住地(凭《房屋所有权证》或《不动产权证书》),按照区教委划定的学校服务范围免试就近入学。
(五)同等条件优先保障符合条件的残疾儿童少年就近就便入学。
(六)凡属区级以上人民政府人才引进计划的海外归国人员、各类引进人才的子女入学,规范管理,严格审批,按相关规定由区教委协调解决。
烈士子女、台籍学生、华侨子女、现役军人子女、全国劳动模范子女按相关规定在同等条件下给予照顾。
按照市级要求做好疫情防控一线医务人员子女教育服务保障工作。2020年8月31日满6周岁需入小学的,按适龄儿童户籍或法定监护人房产所在地,在入学政策范围内,根据入学意愿优先安排保障。2020年完成小学教育需升入初中的,按学生小学学籍、户籍或法定监护人房产所在地,在入学政策范围内,根据入学意愿优先安排保障。
四、工作要求
(一)实行计划管理。义务教育阶段入学实行计划管理,各学校要加强入学需求前瞻预测,按照划片范围内学龄人口数量、小学毕业生数量和学校办学规模等制定招生计划,经区教委审核并报市教委备案。各学校未经批准不得擅自调整计划。
(二)规范民办校招生管理。民办义务教育学校招生纳入区级统一管理,与公办学校同步招生、同步开展录取、同步注册学籍;对报名人数超过招生计划的,实行电脑随机录取。严格执行民办中小学招生简章、广告备案制度,公开公示招生计划、招生范围、招生方式和收费标准等,以招收本区学生为主。
(三)严格学籍管理。北京市中小学学籍管理信息系统将依据小学和初中入学服务系统建立新生学籍。已通过入学服务系统审核却未及时到校报到的新生,各学校要督促其按规定时间到校注册;经督促后仍不按规定时间到校报到也不办理延期注册手续的,学校不得为其注册学籍,严禁学生的无序流动。加强民办学校学籍管理,民办校不得招收不符合条件的学生在校就读。
(四)杜绝违规操作。各中小学必须严格执行区教委统一规定的时间和入学工作程序。坚决禁止学校违规收费。坚决禁止任何学校及社会培训机构举办各类以选拔生源为目的的培训班。坚决禁止学校私自招生,任何学校不得接收未经证明证件审核的非京籍学生,不得私自接收已通过审批程序且已被其他学校录取的学生。坚决禁止在义务教育阶段入学工作中通过组织任何形式的考试、测试和面试等选拔学生,严禁将各种考试成绩、奖励证书作为入学依据。义务教育学校实行随机均衡编班,严禁分班前组织考试,严禁以任何名义设立重点班、快慢班、实验班。严禁校外培训机构曲解宣传入学政策,炒作公办学校排名,将培训成绩与入学挂钩。坚决禁止初中校违规在小学非毕业年级提前招生。各部门和学校要认真接受群众监督,认真对待群众来信来访。对于出现违规违纪行为的交有关部门依规依纪处理。
区教委和区政府教育督导室将进一步加强对本区义务教育学校入学工作的指导、检查与督导,对存在违规行为的公办学校严肃处理,视情节轻重给予通报批评、追究相关人员责任直至免职。对存在违规行为的民办学校,视情节轻重给予通报批评、减少招生计划、警告、停止招生、吊销办学许可证等处理。对存在违规行为的校外培训机构,视情节轻重给予警告、罚款、停止招生、停止办学、吊销办学许可证等处罚,并纳入黑名单。
(五)做好宣传引导工作。义务教育阶段入学工作关系到广大人民群众的切身利益,事关社会稳定大局。各单位要通过各种渠道持续不断开展有效宣传引导工作,特别要加强对网络、微信、微博等新媒体的运用,要消除宣传盲点;各乡镇(街道)要就核心政策、群众关心的政策疑难点做好宣传释疑工作,要积极协调解决、主动化解区域内个性化矛盾;各学校要统一思想,高度重视,精心策划,严密组织,规范操作,增加政策和工作程序的透明度,要通过发放适合本校的《致家长一封信》等方式做好宣传引导工作。
(六)做好疫情防控工作。各单位根据疫情防控情况优化入学工作方案。在工作过程中,坚持“非必要不线下”原则,确需现场提交材料的,通过分时段、分批次、错峰预约等方式控制现场人数,做好人员登记、体温检测、疏导分流、通风消毒等工作。
五、职责分工
(一)区教委职责
1.制定本区义务教育阶段入学工作方案,划定本区各校招生服务范围,并向社会公示。
2.协调房山区人力资源和社会保障局、房山区市场监督管理局、北京市公安局房山分局、房山区住房和城乡建设委员会、北京市规划和自然资源委员会房山分局等部门,建立非本市户籍适龄儿童少年接受义务教育证明证件材料联审机制。
3.加强对本区义务教育学校入学工作的指导、管理、监督和检查,负责入学工作宣传,加大对区域内义务教育均衡发展和学校质量提升、特色建设等方面的宣传力度,接待群众来信、来访,依法处理违纪违规事件。
4.组织适龄儿童少年按照区教委划定的学校服务片区免试就近入学。
5.建立特殊情况会商机制和突发事件报告制度,平稳推进义教入学工作。
(二)乡镇(街道)、教委职责
1.各乡镇(街道)成立义务教育入学工作领导小组,乡镇(街道)主管教育的领导任组长,教育助理任副组长,各中小学校长任成员,统筹组织领导和协调安排镇域内入学工作。
2.协调相关部门建立本乡镇(街道)非本市户籍适龄儿童少年接受义务教育证明证件材料联审机制。按照要求审核非本市户籍的适龄儿童、少年的入学材料,协调入学学校。
3.指导学校进行政策宣传及引导工作,公布乡镇(街道)教委咨询电话,通过多种渠道有效宣传政策;要建立特殊情况会商机制和突发事件报告制度,积极协调、主动化解区域内存在的个性化矛盾。
4.组织和督促适龄儿童少年在新学年开学时如期入学,防止义务教育阶段学生辍学。
(三)学校职责
1.校长是本单位入学工作的第一责任人,全面组织领导学校义务教育入学工作。制定适合本校的入学工作细则,明确具体责任人,公布学校入学招生咨询电话;多渠道宣传政策,帮助有困难的家长采集信息。
2.新建学校要把牢“环保关”,学校要聘请有资质的、权威的第三方专业机构进行专业检测,环保检测达标后,方可使用。
3.严格按照区教委统一规定的时间和程序要求,积极做好义务教育阶段入学的各环节工作。
4.及时做好对教师、学生和家长的宣传引导工作,主动告知家长和学生本区新生入学的政策、方式和时间等。在工作中要热情接待咨询,积极协调、主动化解服务片内个性化问题,主动接受社会、家长的监督,树立本区教育的良好形象。
区教委将通过网上公示等形式,向社会及时公布本区义务教育阶段入学相关政策,主动接受社会监督。
入学咨询电话:89366051
入学工作监督举报电话:89359539
义务教育入学工作办公室地址:西潞社区成人职业学校(苏庄地铁站北100米)
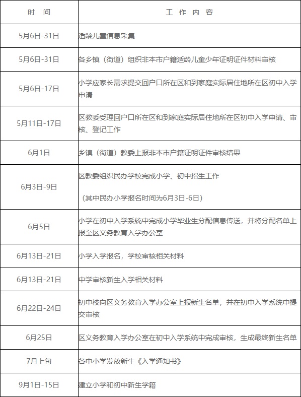
附件:房山区2020年义务教育阶段入学工作时间表
北京市房山区教育委员会
2020年4月29日
附件
房山区2020年义务教育阶段入学工作时间表


