京人防发〔2020〕107号
各区人防办、北京经济技术开发区开发建设局,北京城市副中心管委会、北京大兴国际机场临空经济区(大兴)管理委员会,各相关单位:
为贯彻落实《北京人民防空建设规划(2018年-2035年)》,进一步明确结合建设项目配建人防工程战时功能设置要求,结合审批工作实际,市人防办对2017年1月1日施行的《结合建设项目配建人防工程战时功能设置规则(试行)》(京民防发〔2016〕83号)进行了修订,现将修订后的《结合建设项目配建人防工程战时功能设置规则(试行)》印发你们,请遵照执行。
本《规则》自2021年2月1日起实施,《北京市民防局关于印发〈结合建设项目配建人防工程战时功能设置规则(试行)〉的通知》(京民防发〔2016〕83号)同时废止。
北京市人民防空办公室
2020年12月24日
结合建设项目配建人防工程战时功能设置规则
(试行)
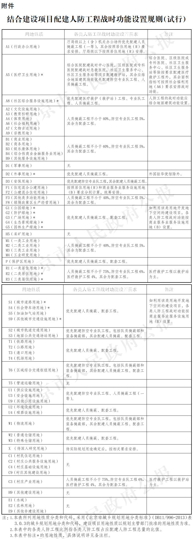
一、本市行政辖区内的新建建设项目配建的人防工程面积指标,按本《规则》要求设置各类人防工程战时功能(具体内容详见附件)。
二、建设项目已编制人防规划并获批准的,战时功能设置按规划执行。
三、涉及重要经济目标防护的项目,战时功能应按有关要求设置。
四、地下空间开发项目,各类人防工程战时功能按本《规则》中B类用地性质设置。
五、按照《人民防空地下室设计规范》(GB50038-2005)防护单元建筑面积设置要求,结合实际工程结构布局和地面建筑功能,遇有下列情况,各类人防工程战时功能可遵循本《规则》明确的设置原则,统筹调剂,且面积指标应统筹调剂至医疗救护工程、防空专业队工程及人员掩蔽工程中。
1.防空专业队工程不足一个防护单元建筑面积且小于800平方米的;
2.医疗救护工程不足一个防护单元建筑面积且小于1200平方米的;
3.居住用地需设置的防空专业队工程面积指标大于5000平方米时,专业队工程中应设置专业队队员掩蔽部及专业队装备掩蔽部,专业队装备掩蔽部至少设置一处。
六、各类人防工程战时功能设置在满足本《规则》要求的基础上,根据《北京人民防空建设规划》(2018年-2035年)的相关要求,可适当提高设置标准。
七、本《规则》由市人防办负责解释。
八、本《规则》自2021年2月1日起实施,《北京市民防局关于印发〈结合建设项目配建人防工程战时功能设置规则(试行)〉的通知》(京民防发〔2016〕83号)同时废止。
附件:结合建设项目配建人防工程战时功能设置规则(试行)


