政务公开 > 政策公开 > 规范性文件
  1. [主题分类] 商贸、海关、旅游/其他
  2. [发文机构] 北京市商务局
  3. [联合发文单位] 中共北京市委宣传部;北京市经济和信息化局;北京市民政局;北京市人力资源和社会保障局;北京市市场监督管理局;北京市人民政府外事办公室;北京市知识产权局;北京市邮政管理局;中国国际贸易促进委员会北京市分会
  4. [实施日期]
  5. [成文日期] 2019-04-16
  6. [发文字号] 京商秩字〔2019〕8号
  7. [废止日期]
  8. [发布日期] 2019-04-18
  9. [有效性]
  10. [文件来源] 政府公报 年 第期(总第期)

北京市商务局 中国共产党北京市委员会宣传部 北京市经济和信息化局 北京市民政局 北京市人力资源和社会保障局 北京市市场监督管理局 北京市人民政府外事办公室 北京市知识产权局 北京市邮政管理局 中国国际贸易促进委员会北京市分会关于印发《北京市提高商业服务业服务质量提升“北京服务”品质三年行动计划》的通知

打印
字号:        

京商秩字〔2019〕8号

各相关单位:

  现将《北京市提高商业服务业服务质量提升“北京服务”品质三年行动计划》印发给你们,请结合工作实际,认真贯彻落实。

  特此通知。

北京市商务局

中国共产党北京市委员会宣传部

北京市经济和信息化局

北京市民政局

北京市人力资源和社会保障局

北京市市场监督管理局

北京市人民政府外事办公室

北京市知识产权局

北京市邮政管理局

中国国际贸易促进委员会

北京市分会

2019年4月16日

  (联系人:市商务局 王勇;联系电话:55579321)


北京市提高商业服务业服务质量提升“北京服务”品质三年行动计划

  提高商业服务业服务质量是提升“北京服务”品质的重要内容,是促进消费增长的有力支撑,是质量强国首善之区建设的必然要求。为进一步提升我市商业服务业服务质量,打造“北京服务”品牌,提升首都城市品质,按照市领导指示精神,依据《北京市人民政府关于贯彻国务院质量发展纲要(2011-2020年)的实施意见》、《中共北京市委 北京市人民政府关于开展质量提升行动的实施意见》、《北京市“十三五”时期商业服务业发展规划》等文件,结合商务领域实际,制定本行动计划。

  一、指导思想

  深入学习贯彻党的十九大精神,坚持以习近平新时代中国特色社会主义思想为指导,以习近平总书记视察北京重要讲话精神为根本遵循,紧紧围绕北京“四个中心”功能建设,全面落实质量强国战略和优化营商环境行动计划,以提高发展质量和效益为中心,以制定服务质量标准规范为支撑,以完善服务质量评价体系为保障,以开展服务质量提升活动为抓手,坚持问题导向和首善标准,坚持政府引导与市场主导相结合,促进我市商业服务业服务质量和水平不断提高,为提高首都“四个服务”水平,高质量办好“冬奥会”和“冬残奥会”,建设国际一流的和谐宜居之都做出积极贡献。

  二、工作目标

  通过实施本行动计划,用3年左右时间,建设符合国际惯例、具有首都特色、与城市功能定位相适应的商业服务业服务质量体系,逐步形成提升商业服务品质的长效机制,使全市商业服务业服务质量标准规范进一步完善,商业服务质量和诚信经营意识明显提升,服务经营环境明显改善,高端服务供给和优质服务品牌丰富多样,群众满意度明显上升,更好满足首都人民日益增长的美好生活需求。

  三、重点任务

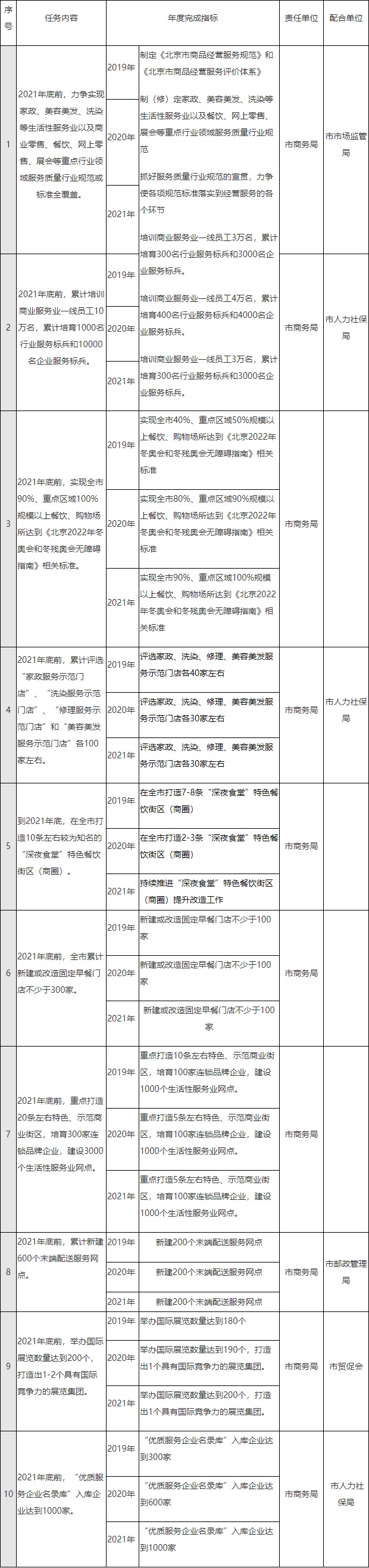
  (一)提升服务质量标准化水平。对标国际,学习借鉴香港等世界先进城市服务质量标准,聚焦服务流程、服务时效、服务人员技能等方向,指导支持行业协会、重点企业、行业标准研究机构开展服务标准化基础性研究和服务质量行业规范或标准的梳理、制(修)订工作。鼓励行业协会公布本行业相关服务标准清单,指导企业完善服务标准,鼓励行业内企业开展企业服务标准自我声明公开,引导创建以市场为主导的行业、企业自律体系。抓好服务质量标准化工作的宣贯,2021年底前,力争实现家政、美容美发、洗染等生活性服务业以及商业零售、餐饮、网上零售、展会等重点行业领域服务质量行业规范或标准全覆盖。

  (责任单位:市商务局,配合单位:市市场监管局)

  (二)加强服务人才培养和技能培训。完善政府、协会、企业多方参与的多层次培训体系,进一步丰富规范培训内容,创新培训方式,健全商业服务企业从业人员服务质量和岗位技能培训机制。组织开展生活性服务业岗位技能素质提升、养老护理员、巾帼家政、双语(英语、手语)交流能力等专项培训活动。持续举办全市商业服务业服务技能大赛,带动行业协会和商业企业广泛开展岗位培训、岗位练兵活动,提高从业人员的职业素养和服务能力。支持行业协会、商业企业开展具有行业影响力的优秀人才“奖、树、评”活动,培育行业和企业服务标兵。2021年底前,累计培训商业服务业一线员工10万名,累计培育1000名行业服务标兵和10000名企业服务标兵。

  (责任单位:市商务局、市人力社保局)

  (三)着力培育优质服务品牌。持续开展质量标杆引领和品牌创建活动,引导商业企业制定品牌发展战略,实施标准化管理,带动服务水平和质量提升。有序推进商业服务业扩大开放,吸引更多外资知名企业进入北京,发挥知名企业在品牌、管理、服务等方面的优势,带动行业整体水平提升,满足市民多元化消费需求。支持商业服务业企业参与“中国品牌日”等系列宣传活动,提升商业服务业品牌的知名度和美誉度。鼓励支持行业协会、权威机构发布重点商业品牌、优质服务商店等各类榜单,建立重点行业领域“优质服务企业名录库”,树立一批管理先进、服务精良、消费者认可的服务品牌。2021年底前,“优质服务企业名录库”入库企业达到1000家。

  (责任单位:市商务局、市市场监管局)

  (四)进一步优化大型商场(超市)消费环境。督促指导大型商场(超市)贯彻《北京市大型商场超市购物环境规范(试行)》,落实商品陈列、灯光照明、背景音乐、语言文字和导向标识、员工行为礼仪、总服务台、试衣间等软硬件规范要求,提高消费者购物的便利和舒适程度。支持大型商场(超市)开展“厕所革命”,按照干净卫生、绿色节能、环境舒适的标准,提升经营场所公共卫生间的环境卫生水平。指导督促大型商场(超市)落实安全生产企业主体责任,不断规范安全出口、指示标志、疏散通道、无购物出口、中英文双语应急广播等软硬件设置,确保营业场所的消防安全。贯彻落实国家和北京市无障碍设施建设和管理要求,继续推动全市规模以上购物场所对尚未达标的无障碍设施进行建设和改造。2021年底前,实现全市90%、重点区域100%规模以上餐饮、购物场所达到《北京2022年冬奥会和冬残奥会无障碍指南》相关标准。

  (责任单位:市商务局)

  (五)规范提升家政服务水平。督促家政服务企业认真贯彻执行家政服务行业相关法律法规和标准规范。指导家政服务企业使用家政服务合同示范文本,严格按照合同约定对家政人员的服务质量进行跟踪回访,并建立与服务质量挂钩的薪酬管理制度。支持家政服务人员的基础性培训,指导家政服务企业组织开展专业培训,提高从业人员和师资队伍的整体素质和技能水平。鼓励和支持家政服务企业与外埠输出基地合作办学,开展技能培训,提高家政服务从业人员职业素质和技能水平。支持家政服务企业不断丰富服务内容,增加服务供给,提升服务附加值,增强市场竞争力。支持行业协会开展家政服务企业星级评定工作。2021年底前,累计评选100家左右“北京家政服务示范门店”。

  (责任单位:市商务局,配合单位:市市场监管局、市人力社保局)

  (六)促进餐饮行业服务水平提升。按照规范化、连锁化、便利化、品牌化、特色化、智能化的发展方向,支持品牌餐饮企业大力发展连锁经营,积极开展绿色餐饮和阳光餐饮,鼓励品牌和连锁企业提供老年餐、学生餐等服务,更好地满足市民餐饮需求。培育“深夜食堂”,到2021年底,在全市打造10条左右较为知名的“深夜食堂”特色餐饮街区(商圈),提升市民夜间餐饮消费便利度。指导行业协会继续加大《北京市餐饮业经营规范(试行)》的宣贯,进一步引导餐饮业加快转型升级,促进首都餐饮业品质提升。研究出台《关于进一步促进便民早餐网点发展的若干措施》,支持品牌和连锁企业采取早餐固定门店为主、便利店搭载早餐服务为辅、其他形式为补充的模式,进一步完善全市便民早餐服务体系。2021年底前,全市累计新建或改造固定早餐门店不少于300家。

  (责任单位:市商务局)

  (七)提高洗染业发展水平。督促洗染企业贯彻执行洗染行业相关法律法规和标准规范,鼓励企业利用技术革新、文化进步和产品质量来提高经营能力和服务水平。支持洗染从业人员的基础性培训,指导行业协会和企业组织开展专业培训,提高从业人员的技能水平和职业素质,提升行业服务质量。支持洗染企业不断丰富服务内容,增加服务供给,提升服务附加值,增强市场竞争力。指导行业协会开展洗染企业等级划分与评定工作。2021年底前,累计评选100家左右“洗染服务示范门店”。

  (责任单位:市商务局,配合单位:市市场监管局、市人力社保局)

  (八)提升修理行业整体服务水平。督促引导修理服务企业贯彻执行家电维修服务行业相关法律法规、标准规范。指导家电服务企业使用维修服务合同示范文本和规范工单,督促行业实行“上门服务证”动态化管理,严格实行维修服务价格明码标价规定。支持行业企业组织开展高危作业、高处作业、电工作业等专业培训,提高从业人员整体素质和技能水平。鼓励社区商业综合体、连锁便利店搭载各项便民维修服务。支持行业协会开展维修服务企业等级评定工作,支持修理行业互联网平台建设。2021年底前,累计评选100家左右“修理服务示范门店”。

  (责任单位:市商务局,配合单位:市市场监管局、市人社局)

  (九)推进美容美发行业健康发展。督促美容美发企业贯彻执行美容美发行业相关法律法规和标准规范。引导企业以服务为本,理顺基本服务项目与客户、行业发展与企业经营、企业经营与员工队伍建设的关系,持续提升服务质量和水平。大力提倡工匠精神,动员社会各方面资源,保障行业人力资源,全面提升行业整体素质和消费服务环境。支持行业协会开展美容美发店等级评定。2021年底前,累计评选100家左右“美容美发服务示范门店”。

  (责任单位:市商务局,配合单位:市市场监管局、市人力社保局)

  (十)提高社区商业服务水平。合理规划布局生活性服务业设施,督促指导各区加紧编制和落实生活性服务业设施规划。支持便民商业服务综合体和社区商业E中心建设,建立完善社区商业服务业从业人员资格认定和持证上岗制度,提升便民服务综合体各业态整体服务质量。2021年底前,力争实现城六区和城市副中心平均每个街道1个便民商业服务综合体。鼓励发展“互联网+生活性服务业”新模式,加快建设生活服务设施电子地图,创新便民商业服务模式。进一步扩大“一刻钟社区服务圈”覆盖面,丰富服务内容,不断提高“一刻钟社区服务圈”建设水平。将服务质量纳入生活性服务业街区创建内容,推动服务业示范街区提升整体服务质量。引导社区商业服务网点结合实际设置个性化服务项目和服务内容,满足社区居民的多样化消费需求,进一步便利居民生活,提高群众满意度。2021年底前,重点打造20条左右特色、示范商业街区,培育300家生活性服务业连锁品牌企业,建设提升3000个生活性服务业网点。基本便民商业服务功能在城市社区实现全覆盖。

  (责任单位:市商务局、市民政局)

  (十一)提升电子商务与快递物流服务水平。鼓励传统物流园区与电子商务等企业对接合作,实现资源共享和高效利用,进一步提升仓储、运输、配送、信息等综合管理和服务水平。完善市内快递配送服务设施,在服务需求集中区域合理规划建设区域分拨中心和快递末端综合服务场所。鼓励快递企业开展联收联投服务合作,发展共同配送模式,提高投递效率。引导电子商务、物流和快递等平台型企业健全平台服务协议、交易规则和信用评价制度,保护消费者权益。鼓励电子商务、快递物流等企业与连锁超市、便利店、物业开展合作,支持在社区、高等院校、商务中心、地铁站周边等末端节点布局设置智能快件箱,提供集约化配送、网订店取等多样化、个性化服务。2021年底前,累计新建600个左右末端配送服务网点。

  (责任单位:市商务局、市邮政管理局、市市场监管局)

  (十二)提升展会服务水平。完善会展业跨部门、跨行业的市级统筹协调机制,加强北京展览业发展战略、规划、政策、标准等制订和实施。鼓励支持大型骨干展览企业通过收购、兼并、控股、联合等形式组建国际展览集团,提升组展办展和组织国际活动的能力水平。鼓励支持提升现有展会,引进国际国内品牌展会,开展国际项目认证,提高信息化能力,推进会展业品牌化、国际化、信息化发展。发挥行业协会组织作用,引导企业依法经营、诚信办展、规范服务,提高行业自律水平。2021年底前,举办国际展览数量达到200个,打造出1-2个具有国际竞争力的展览集团。

  (责任单位:市商务局、市贸促会)

  (十三)提升老字号服务品牌影响力。贯彻落实《关于推动北京老字号传承发展的若干意见》,鼓励老字号企业传承创新发展,继续在文化传承、品牌保护、模式创新等多个方面,支持老字号企业,不断提高老字号产品和服务质量,提高老字号发展水平。引导老字号企业强化质量安全意识,应用标准化质量管理和服务管理体系,增强服务能力、提升服务水平。支持老字号与文化创意等时尚元素结合,开发特色服务,丰富服务内容。深入挖掘老字号品牌的优秀传统服务理念和文化特色,鼓励老字号企业传承、提升服务技能和水平,打造一批历史文化气息浓、服务意识水平高、质量安全有保障的老字号门店,使老字号服务成为服务质量和古都文化的“金名片”。五年内,认定100名老字号工匠,经营规模超过10亿元的老字号企业达到20家。

  (责任单位:市商务局)

  (十四)打响商圈(商街)服务品牌。加大对全市重点商圈改造升级力度,支持符合首都功能定位的商圈(商街)提质增效,率先启动公主坟、回(龙观)天(通苑)2个商圈改造提升,全面启动王府井、前门大栅栏2条高品位步行街建设。推动商圈(商街)内商业企业结合自身特点和企业发展战略,完善母婴室、公共服务外语标识等软硬件服务设施和功能,开展差异化特色服务,拓展服务体验方式,开拓和创新服务亮点,促进商圈(商街)整体服务品牌提升。2021年底前,每区均至少形成一个具有区域特点的高品质商圈。

  (责任单位:市商务局,配合单位:市政府外办)

  四、保障措施

  (十五)加强组织领导。建立全市商业服务业服务质量提升工作部门联席会议机制,按照市领导要求和工作实际需要组织召开联席会议,研究破解提升服务质量过程中遇到的重点难点问题,统筹推进各项工作任务。各相关部门要切实强化对服务质量提升工作的组织领导和责任落实,加强沟通协作,形成工作合力。

  (责任单位:市商务局,配合单位:市相关部门)

  (十六)加强服务质量监测与评价。进一步加强以消费者满意度及客观服务质量实现能力为主要内容的服务质量指标体系研究,建立健全重点商业服务业服务质量指标评价体系。开展重点行业领域服务质量第三方评估,推动将部分行业服务质量测评结果纳入区政府质量工作考核,客观评价商业服务业服务质量提升工作成效。加强部门之间信息和数据共享,利用大数据分析研究商业服务业服务质量提升趋势,为相关决策提供支撑。

  (责任单位:市商务局、市市场监管局)

  (十七)加强优质服务品牌宣传推广。充分发挥新闻宣传作用,通过电视台、网络、纸媒等多种渠道,加大对优质服务企业和服务标兵的宣传力度,在社会和行业发展中营造模范引领、创先争优的良好氛围。组织开展优质服务宣贯推广活动,集中宣贯服务质量规范标准,加强行业交流和典型经验推广,宣传服务质量提升成效,提高全社会责任、诚信、质量意识。

  (责任单位:市商务局、市委宣传部)

  (十八)加强行业诚信体系建设。持续推进商业服务业领域诚信计量制度建设,强化服务业经营者责任意识,倡导诚信计量惠民。加快制定本市落实国家发改委、商务部等多部门联合签署的国内贸易流通、家政服务、电子商务等领域严重违法失信联合惩戒合作备忘录的实施意见,对严重失信企业依法依规采取行政性约束或联合惩戒措施。持续开展质量月、3.15国际消费者权益日、诚信兴商暨信用消费等主题宣传活动,提高经营者诚实守信意识和信用管理能力,营造良好的商务诚信环境。

  (责任单位:市商务局、市市场监管局、市经济和信息化局)

  (十九)营造公平竞争的市场秩序。加大对老字号、商标品牌的保护力度,严厉打击侵犯知识产权等不正当竞争行为,创造公开公平的消费市场环境。集中开展重点领域、重点区域的专项检查整治,严厉打击虚假宣传、价格欺诈、侵害消费者个人信息安全等违法违规行为,规范市场经营秩序。加强商业零售企业促销监管,强化重要节日、重点时期促销活动检查,确保诚信、文明、安全促销。加强单用途商业预付卡的备案管理,加大预付卡执法检查和行政处罚力度,督促发卡企业规范服务、诚信经营、合规发卡。

  (责任单位:市商务局、市市场监管局、市知识产权局)

  (二十)强化服务质量监督管理。推动商业服务业服务质量治理模式创新,积极构建“市场主体自治、行业自律、社会监督、政府监管”的质量共治格局。强化对商业企业服务质量的监督管理,在国家法定节假日、国家和全市重大活动、商务领域大型促销活动中,加强对商业企业服务质量的检查指导力度,督促企业切实履行服务质量主体责任,保证高标准服务供给。指导行业协会加强行业自律,定期开展行业服务质量明察暗访,及时发现问题并督促整改。

  (责任单位:市商务局、市市场监管局)

  (二十一)完善消费者权益保护机制。推动企业进一步发挥保护消费者权益的主体责任,有效化解消费纠纷。鼓励行业协会、商业企业建立消费纠纷快速解决机制,发挥行业自律和骨干企业示范带头作用,营造保护消费者权益的良好社会氛围。鼓励社会公众参与服务质量和诚信经营监督。

  (责任单位:市商务局,配合单位:市级相关部门)

附件:年度任务清单(2019年—2021年)

附件:年度任务清单(2019年—2021年).jpg

分享:

您访问的链接即将离开“首都之窗”门户网站 是否继续?