政务公开 > 政策公开 > 规范性文件
  1. [主题分类] 市场监管、安全生产监管/工商
  2. [发文机构] 北京市工商行政管理局
  3. [联合发文单位]
  4. [实施日期]
  5. [成文日期] 2018-03-14
  6. [发文字号] 京工商发〔2018〕9号
  7. [废止日期]
  8. [发布日期] 2018-03-18
  9. [有效性]
  10. [文件来源] 政府公报 2018年 第11期(总第551期)

北京市工商行政管理局 北京市国家税务局 北京市地方税务局 北京市公安局关于进一步优化营商环境提高企业开办效率的通知

打印
字号:        

京工商发〔2018〕9号

各区人民政府,市政府各有关部门:

  为深入贯彻落实党中央、国务院关于加大营商环境改革决策精神,按照市委、市政府的工作部署,现就进一步优化我市营商环境,提高企业开办效率,提出以下工作要求:

  一、指导思想

  深入贯彻落实党的十九大精神,按照习近平总书记关于加大营商环境改革力度的重要指示精神和党中央、国务院相关部署,结合首都功能定位,坚持问题导向、坚持首善标准、坚持改革创新,以商事制度改革为抓手,大力推进简政放权,持续深化“放管服”改革,减环节、缩时限、降成本,围绕提供优质公共服务精准发力,着力解决营商环境“最后一公里”问题,激发市场活力和社会创造力,推进建设现代化经济体系、促进高质量发展,构建更为便利的企业开办环境。

  二、工作目标

  2018年3月底前将企业开办的必备流程环节精简至4个,企业开办时间压缩至5天,提供优质公共服务“准入又准营”。其中工商登记事项办理不超过3天,刻制印章不超过1天,申领发票不超过1天。各区立足自身实际,积极开展缩减办理环节、压缩开办时间、降低开办成本工作。加快推进企业开办全面网上办理,搭建市级企业开办网上服务平台,涉企审批及服务事项纳入网上平台,达到国际先进水平。

  三、工作安排

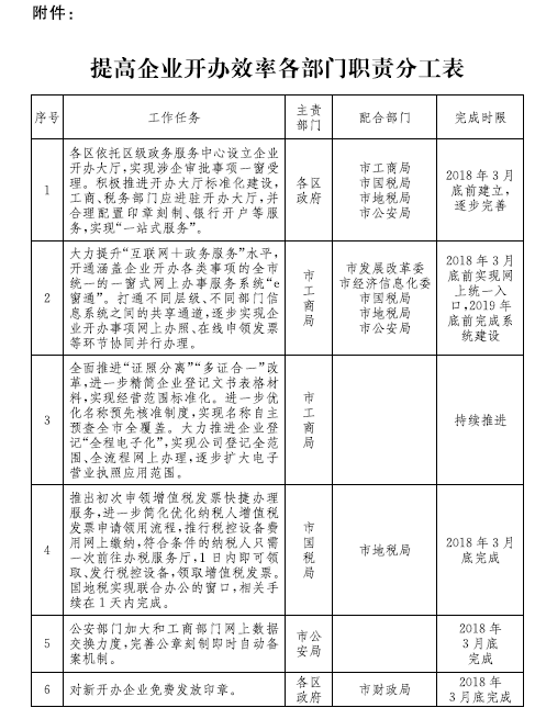
  (一)建设区级企业开办大厅

  各区依托区级政务服务中心设立企业开办大厅,涉及企业开办事项一窗受理,实现“只进一门,只对一窗”。 积极推进开办大厅标准化建设,工商、税务部门应进驻开办大厅,并合理配置印章刻制、银行开户等服务。涉企审批事项实现“一窗受理、后台流转;一次申报,全程办结”。以购买服务方式,增加行政辅助人员,实现“一站式服务”。

  (二)建立市级开办企业网上服务平台

  大力提升“互联网+政务服务”水平,开通涵盖企业开办各类事项的一窗式网上办事服务系统“e窗通”,按照“一数一源、信息共享、协同办理”的原则统一部门间信息共享交换标准,打通不同层级、不同部门信息系统之间的共享通道,逐步实现企业开办事项网上办照、在线申领发票等环节协同并行办理。

  (三)优化工商登记程序,提升注册便利化水平

  全面推进“证照分离”“多证合一”改革,进一步精简企业登记文书表格材料,实现经营范围标准化。进一步优化名称预先核准制度,实现名称自主预查全市全覆盖。大力推进企业登记“全程电子化”,实现公司登记全范围、全流程网上办理,逐步扩大电子营业执照应用范围。

  (四)提高办税效率,实现企业初次申请当日领取发票

  推出初次申领增值税发票快捷办理服务,进一步简化优化纳税人增值税发票申请领用流程,推行税控设备费用网上缴纳,大幅度压缩发票申领时间。符合条件的纳税人只需一次前往办税服务厅,1日内即可领取、发行税控设备,领取增值税发票。国地税实现联合办公的窗口,相关手续在1天内完成。不涉及地税部门业务的,企业不需到地税部门单独办理登记手续。

  (五)进一步提高刻制印章效率

  公安部门加大和工商部门网上数据交换力度,完善公章刻制即时自动备案机制。对新开办企业免费发放印章。

  四、工作要求

  (一)加强统筹协调

  由市工商局牵头,市级各相关单位成立提高开办企业效率工作专班,统筹推进提高开办企业效率优化营商环境的有关工作。各区参照市级工作机制建立区级工作专班,制定提高开办企业效率工作方案。

  (二)加强宣传引导

  各相关部门要做好宣传工作,通过政府网站、新闻媒体、微博、微信等多种载体,对改革中的热点难点问题予以及时解答、回应,让市场主体、中介机构和社会公众充分了解改革政策,形成支持改革、参与改革的良好氛围。

  (三)加强实施保障

  进一步加强窗口服务人员队伍建设,配足服务窗口工作人员和资源,保障窗口服务顺利高效运行。要对优化企业开办事项进行有针对性的培训,提高工作人员能力和水平。

  (四)加强工作落实

  各部门要切实落实已出台的各项政策,坚决兑现向社会的承诺事项,全力保障首都营商环境持续优化。

  附件:提高企业开办效率各部门职责分工表

北京市工商行政管理局

北京市国家税务局

北京市地方税务局

北京市公安局

2018年3月14日

blob.png

分享:
相关政策

您访问的链接即将离开“首都之窗”门户网站 是否继续?