朝政发〔2017〕7号
各街道办事处、地区办事处(乡政府),区政府各委、办、局,各区属机构:
残疾人是一个特殊困难的群体,需要格外关心、格外关注。残疾人既是全面小康社会的受益者,也是重要的参与者和建设者。没有残疾人的小康,就不是真正意义上的全面小康。为贯彻落实《国务院关于加快推进残疾人小康进程的意见》(国发〔2015〕7号)和《北京市人民政府关于加快推进残疾人小康进程的实施意见》(京政发〔2016〕8号),加快推进本区残疾人小康进程,尽快缩小残疾人状况与社会平均水平的差距,让残疾人和全区人民共同迈入全面小康社会,现提出如下实施意见:
一、总体要求
(一)指导思想
认真贯彻落实党的十八大和十八届三中、四中、五中、六中全会精神,牢牢把握朝阳发展战略定位,按照朝阳“建设‘三区’、建成小康”目标要求,健全残疾人权益保障制度,完善残疾人基本公共服务体系,使改革发展成果更多更公平惠及广大残疾人,促进残疾人收入水平大幅提高、生活质量明显改善、融合发展持续推进,让残疾人安居乐业、衣食无忧,生活得更加殷实、更加幸福、更有尊严。
(二)基本原则
坚持普惠与特惠相结合。既要通过普惠性制度安排给予残疾人公平待遇,保障他们基本的生存发展需求;又要通过特惠性制度安排给予残疾人特别扶助和优先保障,解决他们的特殊需求和特殊困难。
坚持兜底保障与就业增收相结合。既要突出政府责任,兜底保障残疾人基本民生,为残疾人发展创造基本条件;又要充分发挥社会力量和市场机制作用,为残疾人就业增收和融合发展创造更好环境。
坚持政府扶持、社会帮扶与残疾人自强自立相结合。既要加大政府扶持力度、鼓励社会帮扶,进一步解决好残疾人生产生活中存在的突出困难;又要促进残疾人增强自身发展能力,激励残疾人自强自立。
坚持融合发展与依法推进相结合。既要把残疾人事业融入我区经济社会发展大局,成为政府和全社会共同的事业;又要坚持依法推进,进一步完善残疾人权益保障制度,使广大残疾人的合法权益得到更好地实现、维护和发展。
(三)主要目标
到2020年,残疾人权益保障制度更加健全、基本公共服务体系更加完善,残疾人事业与朝阳经济社会协调发展;广大残疾人学有所教、劳有所得、病有所医、住有所居、老有所养,康复全覆盖、出行无障碍,积极参与和融入社会,与全区人民共创共享小康社会。
二、实施更加全面的基本保障
(一)加大残疾人救助力度。对符合最低生活保障条件的残疾人家庭应保尽保,坚持残疾人最低生活保障、生活补助等基本生活保障政策全覆盖,构建稳定可靠的残疾人基本生活保障安全网。强化分类救助,提高孤残、一户多残、老残一体等困难残疾人、残疾儿童康复和残疾学生及残疾人家庭子女教育的救助水平。落实本区临时救助制度,逐步提高残疾人医疗救助、临时救助水平,对遭遇突发事件、意外伤害、重大疾病导致基本生活陷入困境,其他社会救助制度暂时无法覆盖或救助后基本生活暂时仍有严重困难的残疾人家庭或个人,给予应急、过渡性救助,切实保障其基本生活。建立持续发展型残疾人社会救助工作机制,实现救助理念和方式的升级和转变。残疾人申请社会救助的,社会救助经办机构应当及时受理并提供相应便利条件。
(二)帮助残疾人普遍参加基本养老和基本医疗保险。大力落实好残疾人参加城乡居民养老保险个人缴费资助政策、残疾人参加城镇居民医疗保险和新型农村合作医疗保险补贴制度,力争实现残疾人基本养老保险和基本医疗保险全覆盖。扩大基本医疗保险支付的医疗康复项目范围。完善重性精神病患者门诊免费服药药物品种目录。进一步扩大残疾人参加社会保险的覆盖面,逐步引入商业保险机制,作为残疾人保障制度的有益补充。
(三)完善残疾人社会福利制度。落实残疾人生活补助和重度残疾人护理补贴制度,与现行福利政策体系有效对接、与新增制定福利性政策充分衔接。落实残疾人意外伤害保险补贴政策、残疾人搭乘公共交通工具便利和优惠政策、免费或优惠游览公园和博物馆等惠残政策以及低收入残疾人家庭生活用电、水、气、暖等费用优惠和补贴政策。制定聋人、盲人特定信息消费支持政策,使各类别残疾人均能平等享受信息化带来的便利。
(四)优先保障残疾人基本住房。落实重残人家庭优先配置保障性住房政策,并对行动不便的残疾人家庭予以照顾。通过提供公共租赁住房和发放租赁补贴等方式,实现符合条件的残疾人家庭基本住房需求全覆盖。继续实施残疾人家庭无障碍改造和升级,实现“发现一户、改造一户”的目标。
三、实现更加稳固的就业增收
(一)依法推进按比例就业和稳定发展集中就业。依法推动本区党政机关、事业单位、区属企业落实预留岗位、定向招录制度。到2020年,有条件的区政府残工委成员单位至少安排1名残疾人就业。按照国家和本市有关规定,落实对用人单位的岗位补贴、社会保险补贴和超比例奖励政策。严格依法征缴残疾人就业保障金,进一步完善残疾人就业保障金管理使用办法。制定扶持福利企业发展制度措施,提高福利企业税收优惠、社会保险补贴、就业岗位补贴等奖励和补贴标准。倡导社会力量兴办福利企业、盲人保健按摩机构等集中安置残疾人就业,鼓励服务性行业福利企业壮大发展。培育扶持吸纳残疾人集中就业的文化创意产业基地。继续开展“朝心坊”品牌设计和营销,搭建残疾人集中就业单位产品和服务展销平台。政府采购在同等条件下应优先购买残疾人集中就业单位的产品或者服务。
(二)加快发展残疾人支持性就业和辅助性就业。充分发挥政府主导作用,鼓励、吸引和支持社会力量兴办辅助性就业机构,对其在设施设备、无障碍改造等给予扶持。建设区级残疾人庇护工场和技能培训实训基地,进行职业实训、职业重建和就业辅导,促进更多残疾人实现融合就业。到2020年,全区辅助性就业机构要满足更多具有一定劳动能力的智力、精神和重度肢体残疾人就业需求,培育形成残疾人新的就业增长点。继续强化残疾人职业康复劳动基地辅助性就业功能。
(三)大力支持残疾人多种形式就业增收。完善对残疾人自主创业、个体就业、居家就业和灵活就业的支持政策,鼓励“众创、众扶、众筹”,实现社会服务资源与创业创新项目有效对接,拓宽残疾人自谋职业、自主创业的渠道。依托CBD总部基地、国家文创产业基地、中关村朝阳园等有利资源,积极支持和引导社会力量建设残疾人创业孵化基地、残疾青年“创客空间”、文化创意等就业基地,提供创业培训、交流、引导服务,支持残疾人进行科技、网络创业。开辟社区(村)便民服务、居家服务、电子商务等适合残疾人就业的项目,探索“互联网+”居家创业就业新模式,促进残疾人社区(村)就业和居家就业。开辟城乡社会管理和服务就业岗位,安置残疾人及其家庭成员就业。
(四)强化残疾人就业服务。健全残疾人就业服务网络,加强残疾人就业服务机构规范化建设,推进能力评估、职业培训、就业推荐和跟踪指导一体化服务。完善首席职业指导师工作室建设,依托高校组建职业指导专家团队,为残疾人开展职业能力测评和职业指导,拓展职业重建,让每一位有需求的残疾人有机会获得个别化就业服务。健全残疾人职业培训制度,持续开展“订单、定岗、定向”式培训和自主创业培训,实现培训对象广覆盖、培训类型多样化、培训等级多层次、培训载体多元化和培训管理规范化,提高残疾人就业和创业能力。组织残疾人积极参加各级各类职业技能竞赛,鼓励其与健全人同台竞技。创新残疾人就业服务模式,引入社会工作方法,为已就业残疾人提供跟踪指导服务,指导雇主科学编排适合残疾人的岗位、工种。
(五)切实加强残疾人劳动保障监察。督促各类用人单位按比例安排残疾人就业,严肃查处强迫残疾人劳动、不依法与残疾劳动者签订劳动合同、不缴纳社会保险费等违法行为,依法纠正用人单位招用人员时歧视残疾人行为,切实维护残疾人劳动保障权益。
四、提供更加优质的公共服务
(一)强化残疾预防、康复等服务。建立社会化的残疾预防和控制工作体系,做好新生儿、孕妇、低龄老年人等重点人群残疾预防工作。健全儿童残疾报告制度,开展儿童残疾的早期监测、发现、转诊和干预。积极开展精神卫生宣传和心理健康保健,增强全社会残疾预防和康复的意识与能力。推动二、三级综合医院设立康复医学科,引导部分一、二级医院转型为康复医院。规范和落实社区(村)卫生服务机构康复医疗职能,为社区(村)居民提供康复评估、训练指导等基本公共服务,完善双向转诊制度,构建分层级、分阶段的康复医疗服务体系。强化残疾人温馨家园、社区(村)康复站、职业康复站等康复服务职能,健全医疗康复和非医疗康复的服务衔接机制,在社区(村)普遍开展日间康复照料、独立生活能力训练、康复知识培训等工作。实施日间康复照料和居家康复服务项目,为残疾人提供基本康复服务。落实残疾儿童少年康复补助办法,建立0-6岁残疾儿童康复个案管理系统,确保每一个残疾儿童都能得到及时、有效的康复服务。实施严重精神障碍患者监护人看护补贴制度,鼓励患者家庭落实监护责任。推进区残疾人辅助器具服务资源中心、街乡辅具站规范化建设,制定完善辅助器具服务标准,建立专业化辅助器具适配评估队伍,有效保障残疾人在基本生活、康复训练、教育和就业中的个性化基本辅助器具需求。
(二)提高残疾人受教育水平。进一步确立特殊教育优先发展地位,全面建设融合教育支持保障体系,继续办好北京安华特教学校,建立特殊儿童融合教育资源中心,确保每个残疾儿童都能接受1-3年学前教育,义务教育阶段有能力的残疾儿童少年都能就近进入普通学校学习。进一步完善区特殊教育中心,切实发挥其融合教育引领和支持作用。推动“医教结合”“康教结合”,加强普通学校融合教育能力建设,加强义务教育学校无障碍改造,配备必要的康复教师和康复设备。建立残疾学生电子个人档案,完善落实残疾学生双重学籍制度。针对不能到校学习的不同残疾类型的残疾儿童少年制定个性化送教上门方案,提供更高水平的送教上门服务。落实对残疾学生和困难残疾人家庭子女的各项助学政策,建立健全惠及学前至高等教育阶段所有残疾学生的全覆盖资助体系。加大特殊教育教师、巡回指导教师、资源教师、随班就读教师培养力度,整合医学护理师、康复训练师、社会工作者等资源,以政府购买服务的方式为特殊教育学校及融合教育学校配备非教育类专业人员。加快发展残疾人职业教育,继续打造圆残疾人大学梦的无障碍通道,做好残疾人青壮年扫盲工作,促进残疾人终身学习。
(三)丰富残疾人精神文化生活。将残疾人文化需求纳入全区公共文化服务体系建设大局,改善残疾人参与文化生活的环境条件,为残疾人提供基本的均等的文化服务。继续扩大实施文化体育设施和公园旅游景区等公共场所向残疾人免费开放或优惠开放。区公共图书馆设立盲人阅览区,配置盲文有声读物和视听设备。加强特殊艺术人才培养,建立区级残疾人文体人才库,扶持残疾人艺术团创作生产更多残疾人文化艺术精品并演出。开展残疾人文化周、残疾人阅读推广等群众性文化活动,实施居家文化服务工程,为重度残疾人提供书籍、光盘等文化用品。实施“残疾人群众体育提升项目”,创建残疾人自强健身示范点,培养一批残疾人社会体育指导员,推动残疾人康复体育和健身体育进社区(村)、入家庭,并实现每个有需求的残疾人每年至少参加一次文化体育活动。积极组织残疾人参与残奥、特奥、聋奥等各项重大赛事。积极筹备和参与2022年冬奥会和冬残奥会,实施“残疾人体育冬季项目发展计划”,提高残疾人体育冬季项目的群众参与率和竞技水平,通过体育的融合推动残疾人的社会融入。
(四)全面推进无障碍环境建设。充分发挥无障碍设施建设与改造工作联席会议机制作用,密切协作、相互配合,不断提高本区无障碍环境建设水平。进一步加强主要交通道路、政府机关、学校、医院、旅游景区、公交站点、服务性单位无障碍设施建设和改造,有效增加公共停车区域内残疾人专用停车位,强化对无障碍设施建设、改造和管理的监督。巩固全国文明城区建设成果,加强无障碍监督体系建设,完善监督队伍,明确监督内容,规范监督程序,定期开展无障碍监督检查,确保无障碍设施安全有效使用。落实残疾人免费乘车、残疾人专用车免费停车、残疾人机动轮椅车燃油补贴等政策。积极推进信息、通讯和交流无障碍,推进政府网站无障碍建设,建立手语翻译远程服务平台,朝阳有线电视台主要新闻栏目逐步加配手语解说或字幕,促进公共服务机构和金融、旅游、药品、食品信息识别等行业提供语音、文字、手语等无障碍服务。
(五)加快发展残疾人养护照料服务。建立健全居家安养、日间照料、机构托养相衔接的残疾人养护照料体系,实现残疾人基本照料制度全覆盖。落实《北京市居家养老服务条例》和《北京市市民居家养老(助残)服务(“九养”)办法》,推进居家养老、助残服务融合发展,有效满足重度残疾人居家养护服务需求。通过购买服务等方式,引导社会力量开展家庭康复护理、家政服务、心理健康等居家服务,不断拓展残疾人及其家庭特殊需求服务项目。按照《北京市居住公共服务设施配置指标》及实施意见要求,在社区(村)综合管理服务设施中配建社区(村)助残服务中心,整合社区(村)托老所等现有服务设施,发展残疾人日间照料服务。落实残疾人入住社会福利机构补贴办法,关注残疾人类别化托养服务需求,支持专业化机构和服务队伍建设,培育一批适合残疾人需求的专业化托养设施。
五、提供更加优化的服务供给
(一)建立残疾人服务管理新模式。全面深化残疾人服务体系建设,推动科技创新助力残疾人事业发展,推动“互联网+”与残疾人服务供给管理全流程的充分融合,建设残疾人综合服务智慧信息平台,实现残疾人工作网络化、实时动态管理和残疾人服务精准对接,为残疾人提供更加个性化、差异化、多样化的贴心服务。进一步扩大残疾人公共服务事项下沉基层范围,纳入社区(村)公共服务综合信息平台集中办理,通过区、街乡和社区(村)三级服务平台的信息联通和数据共享,实现残疾人业务在家门口快速、集中、一站式办理。深化服务载体建设,加大“一卡通”推广力度,不断拓展使用范围,到2020年建成“一卡在手,服务全有”的残疾人基本公共服务管理新模式。
(二)加大政府购买助残服务力度。按照“保基本、均等化、可持续”原则,进一步推进定向购买助残服务、申请购买助残服务、助残公益微创投工作,探索社会化助残新模式,强化区级统筹指导,逐步推动工作重心下移。以残疾人基本公共服务作为重点购买领域,建立并不断完善政府购买助残服务指导性目录,着力提升购买项目的科学性和规范性。完善政府购买助残服务制度,建立健全服务标准,加强过程管理和绩效评估,将项目绩效纳入购买服务机构诚信记录,实现政府购买助残服务对培育专业服务机构、扩大助残服务供给、提高惠残服务质量效益的综合放大效应。到2020年,全区基本建立比较完善的政府向社会力量购买助残服务制度,形成与经济社会发展相适应、残联组织和社会力量充分发挥作用、残疾人公共服务资源高效配置的服务体系和供给体系,显著提高残疾人公共服务水平和质量。
(三)大力加强残疾人服务设施建设。统筹规划城乡残疾人服务设施配套建设,实现合理布局。针对精神残疾人特殊服务需求,由政府主导,引入社会力量,建设一所200张床位以上的精神残疾人福利机构,减轻残疾人家庭负担,缓解社区(村)服务压力,维护社会安全稳定。建立一所以智力障碍老年人为主要服务对象的200张床位的特殊福利机构,满足特殊老人的养老、康复需求。继续加强区残疾人职业康复中心、区残疾人综合活动中心建设,重点在组织培育、项目管理、资源对接、人才培养、内外联动等五个方面实现发展新突破,充分发挥业务辐射基地作用。贯彻落实民政部《关于加快民政精神卫生福利服务发展的意见》,在精神残疾人相对集中的社区(村),建设精神残疾人日间康复照料站,为本地区精神及复合型重度残障人员提供托管服务。充实示范残疾人温馨家园综合服务职能,明确核心功能定位,健全运行管理机制,规范专业队伍配置,发挥其集聚地区服务资源的综合平台作用,推动服务向社区(村)延伸,探索第三方参与管理和运营的新模式,继续打造具有朝阳特色的残疾人服务品牌。
六、倡导更加多元的社会帮扶
(一)大力发展残疾人慈善事业。积极引导各类公益慈善组织为残疾人事业筹集善款,开展爱心捐助和社会公益慈善活动。运用“互联网+公益”的理念,搭建公益慈善助残平台,规范公益慈善助残行为,培育典型慈善品牌,加强公益慈善宣传,鼓励、支持和引导社会公众参与扶残助残公益慈善活动,共同支持残疾人事业发展。
(二)广泛开展志愿助残服务。加强各类志愿团队之间的信息沟通和资源整合,实现需求、项目、团队与服务的有效对接。发挥区残联志愿服务中心枢纽职能,完善志愿者注册登记制度和服务激励机制,建立一支专业、长效的助残志愿者队伍。推进“社工+助残志愿者”联动模式,逐步实现温馨家园志愿者服务全覆盖,把志愿服务联络站建到温馨家园和社区(村),实施项目管理,促进志愿助残活动向社区(村)、服务机构和家庭延伸,为智力残疾人家长提供家庭喘息服务,对有需求的残疾人提供全覆盖志愿服务。
(三)加强助残社会组织培育管理。充分发挥政府促进作用,通过资金倾斜、孵化培育、场租优惠等政策措施,优化助残社会组织发展环境,重点培育急需型、示范型和创新性助残社会组织。充分运用购买服务等竞争性方式,推动优质社会力量转为项目助残和专业助残,打造一批优秀助残社会组织服务品牌,提高其核心竞争力和社会影响力。督促助残社会组织建立健全以章程为核心的各项规章制度,引导助残社会组织在自愿基础上成立自律性联合组织,加强行业自律。
七、加强对推进残疾人小康进程的组织领导
(一)健全组织领导机制。各级党委、政府要对残疾人给予格外关注、格外关心,要将加快推进残疾人小康进程纳入当地经济社会发展总体规划和全面建设小康社会进程,重点扶持,加大投入,统筹推动落实。区政府残疾人工作委员会要强化职责,建立常态协调机制,及时研究解决重大问题,促进有关残疾人小康进程工作的实施。各成员单位要充分履行各自的职责,密切配合,形成支持残疾人事业发展的合力。各级残联要进一步履行好“代表、服务、管理”职能,加强组织建设和能力建设,全心全意为残疾人服务,为实现残疾人小康铺路搭桥。
(二)完善工作保障机制。进一步加大经费投入,建立稳步增长机制,确保残疾人事业发展与经济发展同步,与社会建设协调。要将基层残疾人服务网络纳入以社区(村)为基础的城乡基层社会管理和公共服务平台建设,改善服务条件,增强服务能力。加强残疾人数据中心建设,建立残疾人基本服务状况和需求调查信息数据动态更新机制,利用大数据了解和掌握残疾人需求,实现动态管理。加强和规范残疾人证发放管理。
(三)强化残疾人权益保障机制。全面落实《中华人民共和国残疾人保障法》《北京市实施<中华人民共和国残疾人保障法>办法》和相关法律法规,加强执法监督检查。加强法律维权工作,推进各业务领域依法服务。整合本区各种法律资源,加大法律援助工作力度,保障每一位困难残疾人都能得到法律援助和法律服务。充分发挥残疾人服务热线功能,广泛开展政策宣传和咨询服务,对所反映的问题积极予以解决,维护残疾人合法权益。按照全区开展法制宣传教育的第七个五年规划(2016—2020年),将残疾人普法教育纳入区普法工作要点,深入开展社区(村)普法宣传活动。
(四)做好宣传动员工作。加大宣传力度,充分利用报刊、电视等媒介和互联网,大力弘扬人道主义精神,将扶残助残纳入朝阳群众性精神文明创建工作,加强政策普及,增进公众了解,努力营造关心支持残疾人奔小康的良好社会环境和舆论氛围。健全残疾人专门协会“自我教育、自我管理、自我服务”机制,创新协会管理模式,提高社会动员水平。鼓励广大残疾人自尊、自信、自强、自立,认真践行社会主义核心价值观,树立和宣传优秀残疾人典型,不断增强残疾人自我发展能力,与全区人民一道共创共享小康社会。
(五)加强残疾人事业国际交往。适应朝阳建设世界城市示范区定位,进一步增强残疾人事业在朝阳国际交往中的活跃度,为朝阳树立文明和谐城市形象做出贡献。密切围绕筹办2022年冬残奥会工作大局,加强残疾人事务国际交往,让残疾人事业成为朝阳国际交往窗口之一。加强与国际残疾人组织联系,在残疾人康复、无障碍服务和公益慈善等领域推动开展国际交流与合作,积极学习借鉴国际残疾人事务先进理念、技术和经验,不断提升朝阳残疾人事业发展水平。
(六)强化和改进残联工作。坚决贯彻中央、市委和区委加强和改进群团工作的决策部署,明确区残联职能定位,推进区残联自我革新,着力保持和增强残联组织的政治性、先进性和群众性。坚持融入大局、服务大局,准确掌握并及时向党和政府反映残疾人状况与需求,促进残疾人保障服务与政府部门整体工作统筹安排、同步推进。坚持服务残疾人的工作生命线,发挥“枢纽型”社会组织作用,积极推动惠残法规政策措施的全面落实,主动开展执行过程监督和效果评估,依法维护残疾人权益。
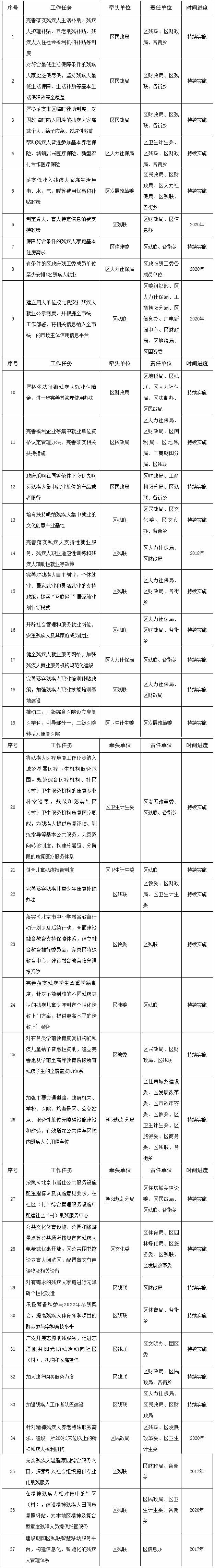
附件:重点任务分工及进度安排表
北京市朝阳区人民政府
2017年9月11日
附件
重点任务分工及进度安排表


