政务公开 > 政策公开 > 规范性文件
  1. [主题分类] 城乡建设、环境保护/环境监测、保护与治理
  2. [发文机构] 北京市人民政府办公厅
  3. [联合发文单位]
  4. [实施日期]
  5. [成文日期] 2017-03-17
  6. [发文字号] 京政办发〔2017〕16号
  7. [废止日期]
  8. [发布日期] 2017-03-22
  9. [有效性]
  10. [文件来源] 政府公报 2017年 第14期(总第506期)

北京市人民政府办公厅关于印发《北京市土壤污染防治工作方案2017年重点任务分解》的通知

打印
字号:        

京政办发〔2017〕16号

各区人民政府,市政府各委、办、局,各市属机构:

  为深入实施国家《土壤污染防治行动计划》和《北京市土壤污染防治工作方案》,扎实做好2017年土壤污染防治工作,不断改善土壤环境质量,切实保障土壤环境安全,经市政府同意,现将《北京市土壤污染防治工作方案2017年重点任务分解》印发给你们,请认真抓好落实。

北京市人民政府办公厅

2017年3月17日

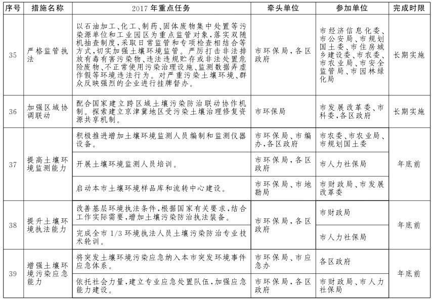
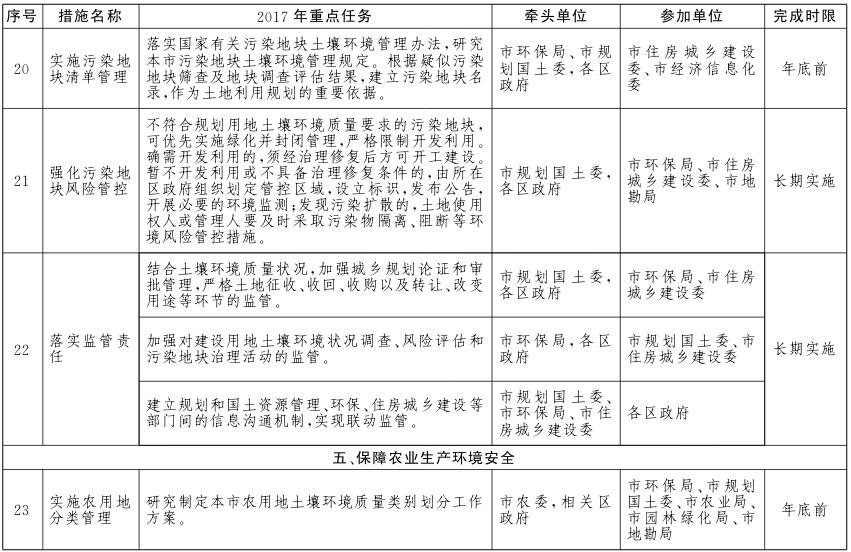
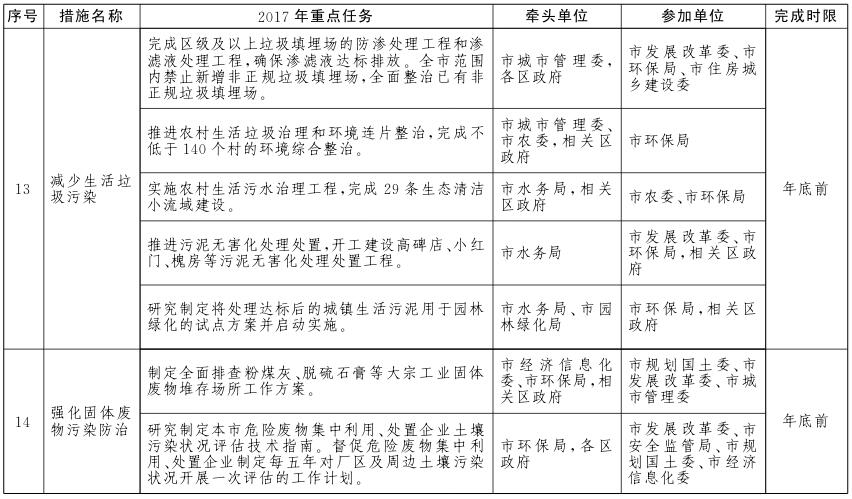
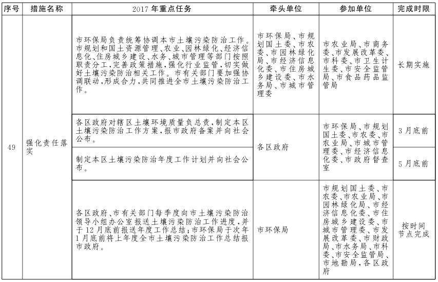
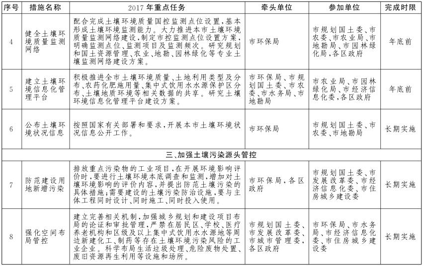
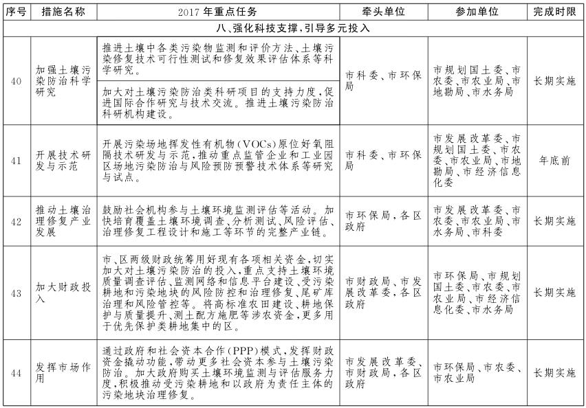
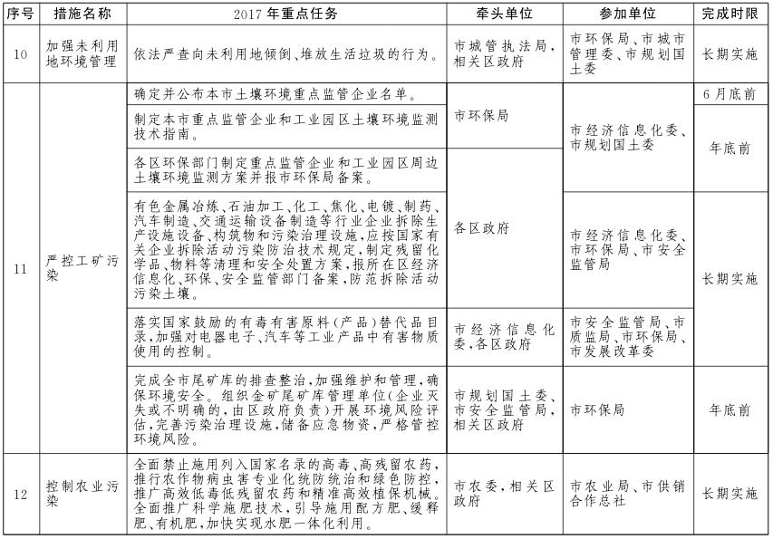
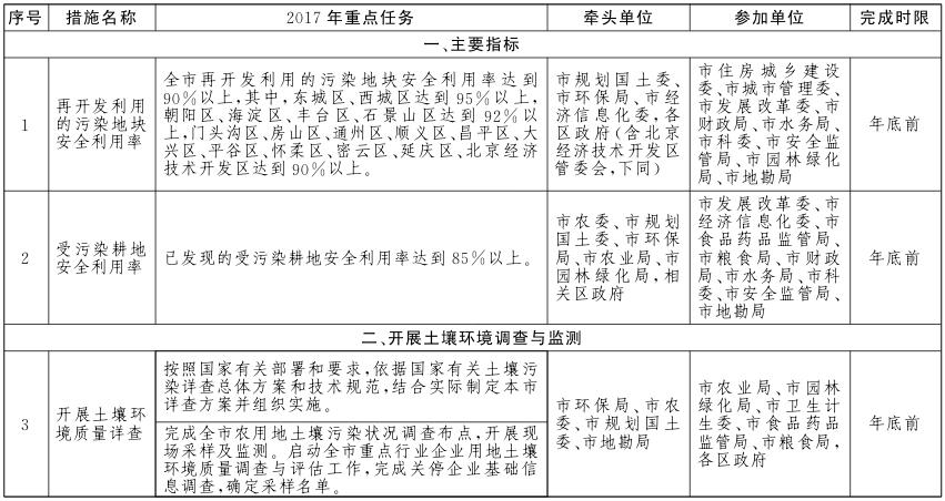
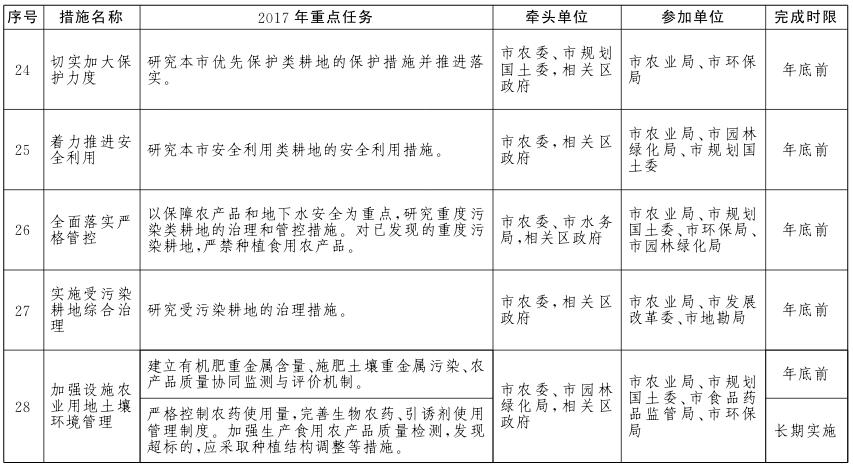
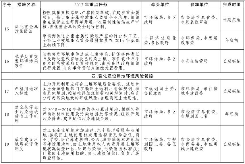
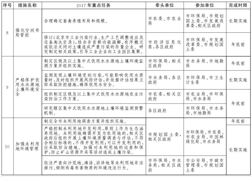
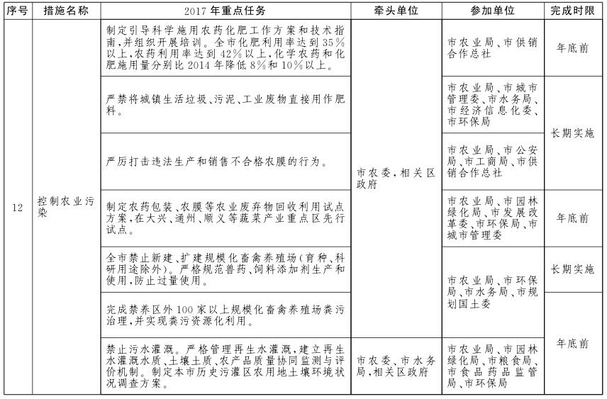
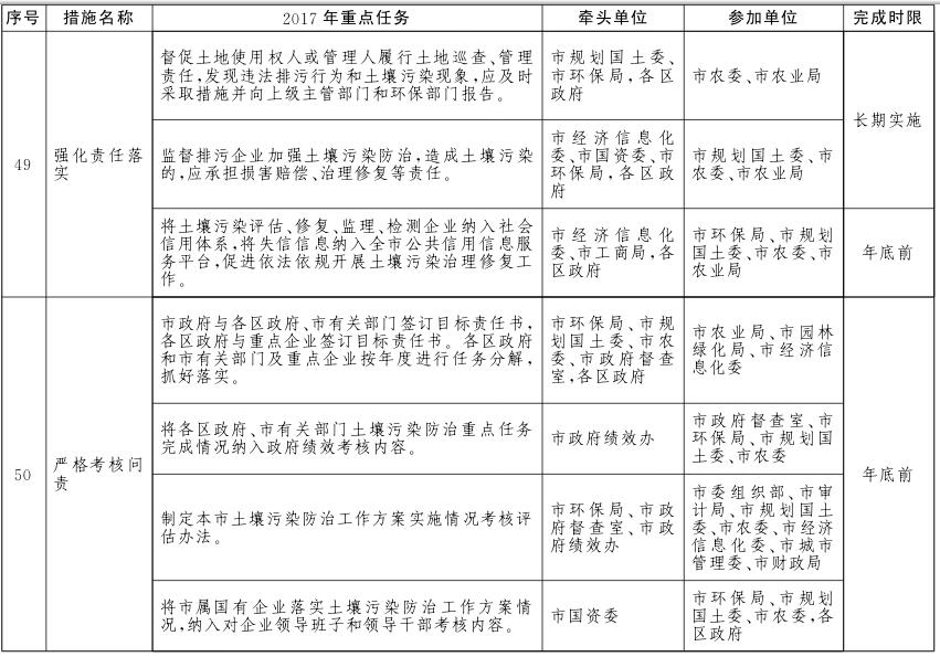
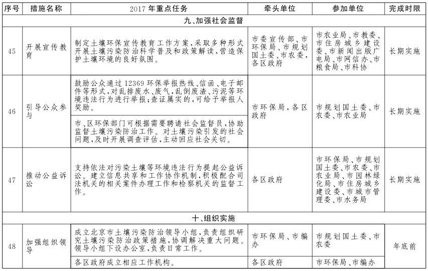
北京市土壤污染防治工作方案2017年重点任务分解

北京市土壤污染防治工作方案2017年重点任务分解

北京市土壤污染防治工作方案2017年重点任务分解

北京市土壤污染防治工作方案2017年重点任务分解

北京市土壤污染防治工作方案2017年重点任务分解

北京市土壤污染防治工作方案2017年重点任务分解

北京市土壤污染防治工作方案2017年重点任务分解

北京市土壤污染防治工作方案2017年重点任务分解

北京市土壤污染防治工作方案2017年重点任务分解

北京市土壤污染防治工作方案2017年重点任务分解

北京市土壤污染防治工作方案2017年重点任务分解

北京市土壤污染防治工作方案2017年重点任务分解

北京市土壤污染防治工作方案2017年重点任务分解

北京市土壤污染防治工作方案2017年重点任务分解

北京市土壤污染防治工作方案2017年重点任务分解

北京市土壤污染防治工作方案2017年重点任务分解

北京市土壤污染防治工作方案2017年重点任务分解

北京市土壤污染防治工作方案2017年重点任务分解

分享:
相关解读
相关政策

您访问的链接即将离开“首都之窗”门户网站 是否继续?