京政办发〔2016〕40号
各区人民政府,市政府各委、办、局,各市属机构:
《北京市生态环境监测网络建设方案》已经市政府同意,现印发给你们,请结合实际认真贯彻落实。
北京市人民政府办公厅
2016年8月26日
北京市生态环境监测网络建设方案
为贯彻落实《国务院办公厅关于印发生态环境监测网络建设方案的通知》(国办发〔2015〕56号)精神,健全完善本市生态环境监测网络,为持续改善首都环境质量奠定坚实基础,特制定本方案。
一、总体要求
(一)指导思想。深入贯彻落实党的十八大和十八届三中、四中、五中全会精神,深入学习贯彻习近平总书记系列重要讲话和对北京工作的重要指示精神,牢固树立创新、协调、绿色、开放、共享的发展理念,牢牢把握首都城市战略定位,以生态环境监测体制机制改革创新为动力,坚持全面设点、统筹互联、预测预警、依法追责,加快形成政府主导、部门协同、社会参与、公众监督的生态环境监测新格局,不断提升生态环境监测的系统性、科学性、权威性,为加快改善首都环境质量、推进生态文明建设、建设国际一流的和谐宜居之都提供有力支撑。
(二)基本原则。
1.明晰事权,落实责任。明确市、区两级政府生态环境监测责任,统筹推进监测网络建设、运行和维护。理顺各部门生态环境监测职责,完善分工协作机制。强化生态环境监测质量管理,落实政府、企业、社会责任和权利。
2.健全制度,创新驱动。健全生态环境监测制度、标准和技术规范体系。加强卫星遥感、无人机遥感等高新技术、先进装备和系统的应用,鼓励自动连续监测技术的研发与应用,提高生态环境监测的立体化、自动化、智能化水平。
3.统筹规划,综合集成。加强统筹管理,优化网络布局,逐步形成定位清晰、要素齐全、点位合理的生态环境监测网络。促进全市生态环境监测数据联网共享,开展大数据综合分析,提升生态环境监测信息化水平。积极推进京津冀区域生态环境监测信息共享。
4.多方参与,测管协同。坚持政府为主导的环境质量监测和信息发布机制。有序放开污染源监测市场,促进服务性监测市场发展。落实重点排污单位污染物排放自行监测及信息公开法定责任。加强监测与监管执法联动,完善快速响应机制。
(三)主要目标。到2020年,全市生态环境监测网络基本实现环境质量、重点污染源、生态状况监测全覆盖,监测网络体系不断优化,监测技术水平不断提高,监测预报预警能力明显提升,信息资源应用能力显著增强,基本建成天地一体、密切协同、信息共享的具有国际先进水平的生态环境监测网络体系。
二、健全完善生态环境监测网络
(一)优化升级大气环境质量监测网络。大幅增加空气质量自动监测站点数量,优化网络布局,提升站点功能,并积极开展小型自动监测仪器应用实践,加快形成点位覆盖全面、数据及时准确的大气环境监测网络。加强数据应用,深入开展污染成因和演变趋势分析研究,不断提升大气污染防治的针对性和科学性。
(二)健全水环境质量监测网络。增加水质自动监测站点数量,完善手工监测方式与自动监测方式相结合的监测网络,提高水环境监测能力。落实《北京市水环境区域补偿办法(试行)》,加强跨界断面水质监测。建立市、区、乡镇三级集中式饮用水水源地水质监测网络,优化地下水环境监测网络,加强山区地下水和深层地下水监测网络建设。强化农村饮用水水质和农田灌溉水质监测。
(三)建立土壤环境质量监测网络。在平原地区土壤环境监测基础上,以耕地、饮用水水源地和污染场地土壤环境监测为重点,筛选能够客观、准确反映本市土壤环境状况的点位,建立土壤环境监测网络,全面掌握土壤环境状况、污染空间分布和长期变化趋势。
(四)完善污染源监测制度。各区政府对本行政区域内的污染源负有监督管理责任,要加强污染源监督性监测。排污单位负有环境保护主体责任,重点排污单位应开展自行监测,并依法及时公开信息。全面落实国家重点监控排污单位建设稳定运行的污染物排放在线监测系统的要求。建立完善机制,鼓励公众参与和社会监督。
(五)加强生态监测体系建设。依托首都科技优势,充分利用大气环境监测卫星和无人机遥感等技术,建设天地一体的生态遥感监测系统;持续开展林地、绿地、沙地、湿地、矿山和生物种群等的地面生态监测,实现对生态功能区、自然保护区等的大范围、多频次、高分辨率监测。
三、促进生态环境监测网络信息共享
(一)建立健全生态环境监测数据共享机制。市环保、规划国土、城市管理、交通、农业、水务、卫生计生、园林绿化、气象和地勘等部门获取的环境质量、重点污染源、生态状况监测数据要逐步实现有效集成、互联共享。研究建立各部门监测数据共享清单,明确数据共享的范围、方式、责任和权利。重点排污单位要按要求将自行监测结果通过统一平台向社会公开。
(二)积极构建生态环境监测大数据平台。按照国家统一部署,建设全市生态环境监测大数据平台,汇集和管理各部门获取的生态环境监测数据信息。充分利用大数据技术,加强生态环境监测数据资源开发与应用,为生态环境保护决策、管理和执法提供数据支撑。
(三)依法发布生态环境监测信息。市、区政府及有关部门建立生态环境监测信息发布机制,规范发布内容、流程、方式和渠道,加强信息解读和正面引导,提高政府环境信息发布的权威性和公信力,保障公众知情权。
四、提高生态环境风险监测防范能力
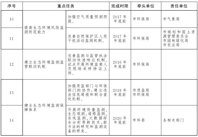
(一)加强环境质量监测预报预警。开展大气污染来源解析和污染物排放清单研究。加强空气质量预测预报。推进水源地水质在线监测数据异常报警系统建设。提高辐射自动监测预警能力。
(二)严密监控企业污染排放。完善重点排污单位污染物排放自动监测与异常报警机制,提高污染物超标排放、在线监测设备运行和重要核设施流出物异常等信息追踪、捕获与报警能力,以及企业排污状况智能化监控水平。
(三)提升生态环境监测评估与预警能力。定期开展生态状况调查与评估,对重点生态功能区的生态状况及变化情况进行监测与评估。完善自然保护区人类干扰活动监测机制。加强重要水体、水源地、水源涵养区等的水质监测与预警。强化土壤中持久性、生物富集性和对人体健康危害大的污染物监测。开展化学品、持久性有机污染物、新型特征污染物及危险废物等环境健康危害因素监测,提高环境风险防控和突发事件应急监测能力。
五、建立生态环境监测监管联动机制
(一)加强监测与监管执法联动。环保部门依法履行对排污单位的环境监管职责,加强执法检查,完善监测与监管执法联动快速响应机制,结合实际实施现场同步监测与执法。试点开展环境监察人员现场采样持证上岗。
(二)强化环境监测对考核问责的支撑。按照“谁考核、谁监测”的原则,进一步优化全市生态环境监测网络,完善生态环境质量监测和评估指标体系,为考核问责各区政府落实环境质量改善、污染防治、主要污染物排放总量控制和生态保护等职责任务提供科学依据和技术支撑。
(三)严格监测数据质量管理。生态环境监测机构、环境监测设备运营维护机构、社会环境监测机构要严格按照法律法规要求和技术规范开展监测,健全并落实监测数据质量控制与管理制度,对监测数据的真实性和准确性负责。加强对生态环境监测数据质量的监督管理,严肃查处弄虚作假行为。党政领导干部指使篡改、伪造监测数据的,按照《党政领导干部生态环境损害责任追究办法(试行)》等有关规定严肃处理。
六、健全生态环境监测保障体系
(一)统筹生态环境监测网络建设。市环保局会同有关部门研究建立全市生态环境监测网络协作机制,共同推进生态环境监测网络建设;依据生态环境监测网络总体功能定位,研究大气、水、土壤等环境监测网络建设需求,统一监测标准,加强质量管理,推动数据整合共享。各相关部门按照职责分工,负责各自领域的生态环境监测网络建设和运行管理,共享监测数据,发布环境信息。加大各部门生态环境监测网络系统集成力度,建设涵盖大气、水、土壤、噪声、辐射、生态等要素,功能齐全、技术先进、统一高效、支撑有力的首都生态环境监测网络体系。
(二)健全生态环境监测管理制度和标准规范体系。完善各项管理制度,加强新建项目统筹,提高生态环境监测科学化、规范化、系统化水平。研究建立生态环境监测数据共享、应用等机制。逐步统一环境质量、重点污染源等的监测和评价技术标准规范,增强各部门监测数据的可比性和通用性。
(三)培育和规范生态环境监测市场。鼓励社会环境监测机构参与排污单位污染源自行监测、环境质量和污染源自动监测设施运行维护、生态环境损害评估监测、环境影响评价和环境保护验收监测、清洁生产审核等生态环境监测活动。加强对社会环境监测机构的监督管理,将其违规行为纳入企业诚信体系,引导生态环境监测市场健康发展。加强质监部门与环保部门的协作,推动检验检测机构资质认定评审准则与生态环境监测质量管理体系深入对接,并建立违法信息通报和联合查处机制。
(四)强化生态环境监测领域科技创新。推进生态环境监测技术和方法研究,健全生态环境监测技术标准体系。开展空气质量监测和预测预报、大气污染来源快速解析、水和土壤监测、生物监测、生态观测、污染物排放清单和排放因子研究、遥感监测、在线监测、大数据综合分析等新技术、新方法的研究。鼓励科研单位和相关企业研发具有自主知识产权的监测设备和技术。积极开展国际监测技术交流合作。
(五)提升生态环境监测综合保障能力。稳妥推进生态环境监测机构改革,加强监测机构队伍建设,保证人员编制落实到位,大力推进监测机构监测能力建设。加大对生态环境监测网络建设的资金投入力度,并将监测机构人员、业务经费和监测网络运行经费纳入同级财政预算予以保障。依据国家有关政策,落实环境保护监测岗位津贴。将生态环境监测站点建设纳入城乡规划,优先保障建设用地,加快项目建设审批。
(六)完善区域生态环境监测协同发展机制。深入落实《京津冀协同发展规划纲要》,推动建立统一的京津冀区域生态环境监测网络质量管理体系。推进京津冀区域生态环境监测信息共享。完善空气重污染预警会商机制,共同应对区域空气重污染。健全流域水资源和水环境监测与评价机制、水污染事故应急联动机制。推进京津冀区域生态环境监测技术协同创新,共享创新成果。
附件:
生态环境监测网络建设方案重点任务分工表





