京政发[2016]35号
各区人民政府,市政府各委、办、局,各市属机构:
现将《北京市公共服务类建设项目投资审批改革试点实施方案》印发给你们,请认真贯彻落实。
北京市人民政府
2016年8月5日
北京市公共服务类建设项目投资审批改革试点实施方案
为认真落实《国务院关于北京市开展公共服务类建设项目投资审批改革试点的批复》(国函〔2016〕83号)精神,有效推进公共服务类建设项目投资审批改革试点工作,结合实际,特制定本实施方案。
一、指导思想
全面贯彻落实党的十八大和十八届二中、三中、四中、五中全会精神,深入学习贯彻习近平总书记系列重要讲话和对北京工作的重要指示精神,牢固树立创新、协调、绿色、开放、共享的发展理念,坚持简政放权、放管结合、优化服务,牢牢把握首都城市战略定位,深入实施京津冀协同发展战略,着力推进供给侧结构性改革,加快疏功能、转方式、治环境、补短板、促协同,积极开展公共服务类建设项目投资审批改革试点,有效促进投资项目尽快落地,切实加快北京城市副中心建设,着力打造国际一流和谐宜居之都的示范区。
二、试点范围和时间
(一)试点范围
北京城市副中心道路、停车设施、垃圾和污水处理设施及教育、医疗、养老等公共服务类建设项目。
中央国家机关在京重点建设项目,本着协调沟通、保障重点的原则参照执行。
(二)试点时间
试点期为3年,自国务院批复之日(2016年5月13日)起算。
三、主要措施
(一)实行集体审议,提高决策效率和水平
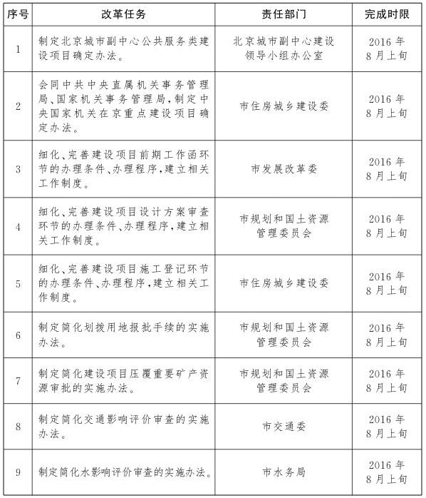
1.关于北京城市副中心道路、停车设施、垃圾和污水处理设施及教育、医疗、养老等公共服务类建设项目。由北京城市副中心建设领导小组(以下简称领导小组)办公室牵头,于每年年初汇总相关方面意见后,制定拟纳入试点范围的公共服务类建设项目年度建设计划,报领导小组会议审定;各有关部门根据会议精神分别办理项目审批手续。领导小组会议审定后,如需对纳入试点范围的项目进行调整,由领导小组下设的相关专项工作指挥部提出调整意见,经领导小组办公室汇总后,报领导小组组长批准。
2.关于中央国家机关在京重点建设项目。由市住房城乡建设委商中共中央直属机关事务管理局、国家机关事务管理局确定。
(二)优化审批流程,简化审批手续和环节
1.简化建设项目前期工作启动手续。根据领导小组会议审议通过的投资项目建设计划,由发展改革部门按照立项权限,向项目单位和有关审批部门制发《建设项目前期工作函》,确定项目主体。对符合条件的建设项目,按规定拨付前期工作经费,并督促项目单位加快组织开展环境影响报告书(表)、可行性研究报告、规划设计方案编制,以及勘察设计招标投标、施工招标投标等项目开工前所有前期工作。
2.简化建设项目立项手续。将项目建议书和可行性研究报告合并审批。
3.简化规划许可手续。规划国土部门会同相关单位先行审定建设项目设计方案,并出具审查意见;项目单位可依据审查意见到相关部门办理审批手续,并组织开展有关工作。相关审批手续齐备后,即可办理建设项目选址意见书、建设用地规划许可证、建设工程规划许可证。
4.简化划拨用地报批手续。市政府批准用地的,在征地“一书四方案”(建设项目用地呈报说明书和农用地转用方案、补充耕地方案、征收土地方案、供地方案)和区政府用地申请函中提出供地方式,由市规划和国土资源管理委员会审核并报市政府批准后,办理征地批复,在征地批复中明确供地方式,并据此核发《国有建设用地划拨决定书》。
5.简化施工招标投标手续。在保证招标投标工作质量前提下,招标人与投标人可协商确定与工程规模相匹配的投标文件编制时间。项目单位可依据建设项目设计方案的审查意见办理开标手续。
6.简化施工审批手续。规划国土部门出具建设项目设计方案审查意见后,项目单位即可申请办理施工图审查、施工登记等手续。在项目单位取得用地批准手续、规划国土部门出具的相应确认文件、公安消防机构出具的消防设计审核意见,依法确定施工单位、施工现场具备施工条件的前提下,住房城乡建设部门予以办理施工登记,并同步开展质量监督、安全监督、建筑节能设计备案工作。将除市政府投资项目外的年度投资计划与施工许可并联办理。
7.简化水影响评价审查手续。将水影响评价技术审查内容简化为符合水资源和供排水条件、符合防洪安全要求、不改变排水分区、保水保土措施等四项控制要素。项目单位以上述四项控制要素为主要内容编制水影响评价文件,报水务部门。
(三)精简审批事项及中介服务事项,加强事中事后监管
1.凡是在控制性详细规划阶段、土地整理储备阶段交通、水务部门已经出具意见的,对区域内的具体建设项目,简化交通影响、水影响方面的评估审查。
2.取消在已批准建设用地范围内改建或扩建项目的用地预审;经勘查未形成重要矿产资源储量的通州区,建设项目用地手续不需进行压覆重要矿产资源核查工作(建设项目用地预审属于国土资源部审批的不在此列)。
3.建设项目节水设施方案改由项目单位按权限向市水务局或区水务局备案,市水务局或区水务局加强监管。
4.取消人民防空工程施工图备案。在施工图审查阶段,区民防局加强与人民防空工程施工图审查机构工作衔接,同步履行监管职责。
5.严格按照《中华人民共和国水法》、《中华人民共和国防洪法》和《中华人民共和国水土保持法》等法律法规限定的范围开展水影响评价中的洪水影响评价、编制水土保持方案工作,范围以外的项目不再开展。
6.除国家法律法规设定的中介服务事项外,结合本市实际,对投资领域中介服务事项进行清理,并对保留的中介服务事项服务范围、内容、程序、时限等进行优化和规范。针对重大项目(高风险项目)的环境影响评价和社会稳定风险评估,统一开展入户调查、发放调查问卷等工作。
(四)下放行政审批事项,实现就近高效办理
1.将建设项目(不含市政府直接投资和资本金注入的建设项目)的立项审批(包括项目建议书、可行性研究报告、初步设计概算、决算、招标方案审批等)下放至通州区发展改革委,年度投资计划办理也同步下放。
2.对以出让方式获得土地使用权的建设项目,将其土地出让审批由市政府下放至通州区政府;将其地价评审由市规划和国土资源管理委员会下放至通州区规划和国土资源管理部门。
3.将建设项目施工环节的许可、服务、监管事项(包括施工、监理和材料设备招标投标活动监督管理,质量监督注册、安全监督手续、建筑节能设计审查备案、施工许可,建筑安全生产、工程质量监督管理,竣工备案,新型墙体材料专项基金和散装水泥专项资金的征收、返退)下放至通州区住房城乡建设委。
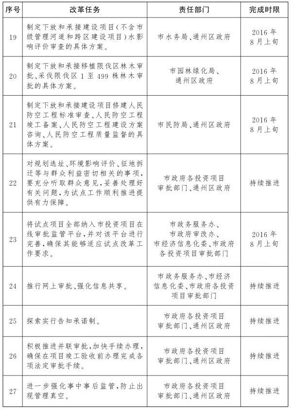
4.将建设项目(不含市级管理河道和跨区建设项目)水影响评价审查下放至通州区水务局。
5.将移植限伐区林木审批、采伐限伐区1至499株林木审批下放至通州区园林绿化局。
6.将建设项目修建人民防空工程标准审查、人民防空工程竣工备案、人民防空工程建设方案咨询、人民防空工程质量监督下放至通州区民防局。
7.中央国家机关在京重点建设项目的相关审批手续,仍由市级审批部门负责办理。
(五)创新审批方式,探索实行告知承诺制
探索实行审批部门一次性告知项目单位应具备的条件和需提交的材料,以及项目建设具体标准和要求;项目单位书面承诺按照标准和要求执行后,审批部门即以一定方式认可项目单位的申请事项,项目单位据此即可开展所申请事项的实施工作。同时,审批部门要对项目单位承诺事项的落实情况加强监管,对于确按标准和要求实施的,予以发放证照。
四、工作要求
(一)加强组织领导,明确工作责任。市政府推进职能转变协调小组要加强对试点改革工作的统筹指导,周密部署、精心组织,稳妥有序推进。市政府审改办要认真做好推进试点改革的组织协调工作,并会同有关部门研究解决改革中的具体问题。市级投资项目审批部门要全面落实试点改革措施,严格按照改革后的工作流程开展审批服务,明确相关审批手续办理时限;进一步做好审批事项下放的衔接工作,切实加强对通州区对口部门的指导督促。通州区政府要组织区相关部门承接好下放的审批事项,规范高效开展审批服务工作。市政府督查室会同市政府审改办要加强督促检查,推动各项改革措施落到实处、取得实效。
(二)扎实细致准备,确保试点工作顺利推进。进一步细化工作流程,以建设项目前期工作函办理、设计方案审查、施工登记等环节为重点,细化完善相关审批手续的办理条件和办理程序,建立相关工作制度,确保各环节有序顺畅衔接。制定完善简化审批手续的具体措施、下放和承接行政审批事项的具体方案,以及审批事项取消后的事中事后监管措施。对规划选址、环境影响评价、征地拆迁等与群众利益密切相关的事项,要充分听取群众意见,妥善处理好有关问题,为试点工作顺利推进提供有力保障。
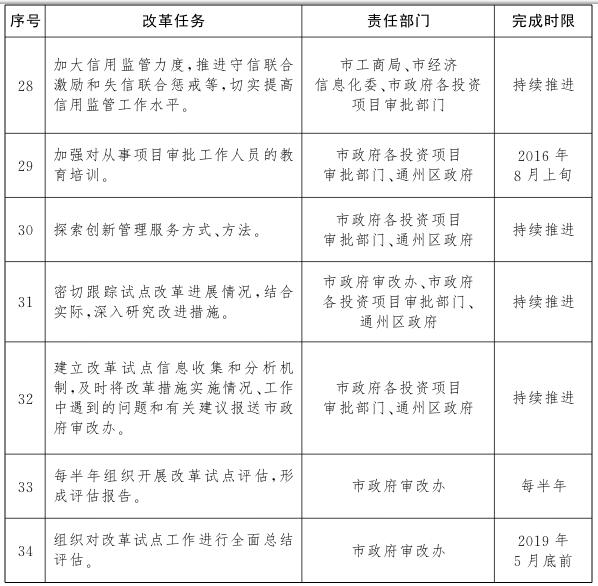
(三)坚持多措并举,切实提高审批服务和监管工作水平。将试点项目全部纳入市投资项目在线审批监管平台,并对该平台进行完善,确保其能够适应试点改革工作要求。通过推行网上审批、强化信息共享、探索实行告知承诺制等,着力提高审批服务效率。积极推进并联审批,加快手续办理,确保在项目竣工验收前办理完成各项法定审批手续。进一步强化事中事后监管,防止出现管理真空,特别是要加大信用监管力度,推进守信联合激励和失信联合惩戒等,切实提高信用监管工作水平。同时,加强对从事项目审批工作人员的教育培训,使其准确掌握工作流程和操作办法,推动各项改革措施有效施行。
(四)努力改革创新,推动试点工作不断深化。市政府各有关部门和单位要切实转变管理服务理念,探索创新管理服务方式、方法;要密切跟踪试点改革进展情况,结合实际,深入研究改进措施,推动试点改革不断深化。
(五)及时进行评估,认真总结试点经验。市政府相关部门、通州区政府要建立改革试点信息收集和分析机制,及时将改革措施实施情况、工作中遇到的问题和有关建议报送市政府审改办。市政府审改办每半年组织开展改革试点评估,形成评估报告;试点期结束前,组织对改革试点工作进行全面总结评估。
附件:
北京市公共服务类建设项目投资审批改革试点任务分工





