根据国家和本市相关要求,市生态环境局在污染源日常监管领域建立了随机抽查制度。现将有关情况公开如下:
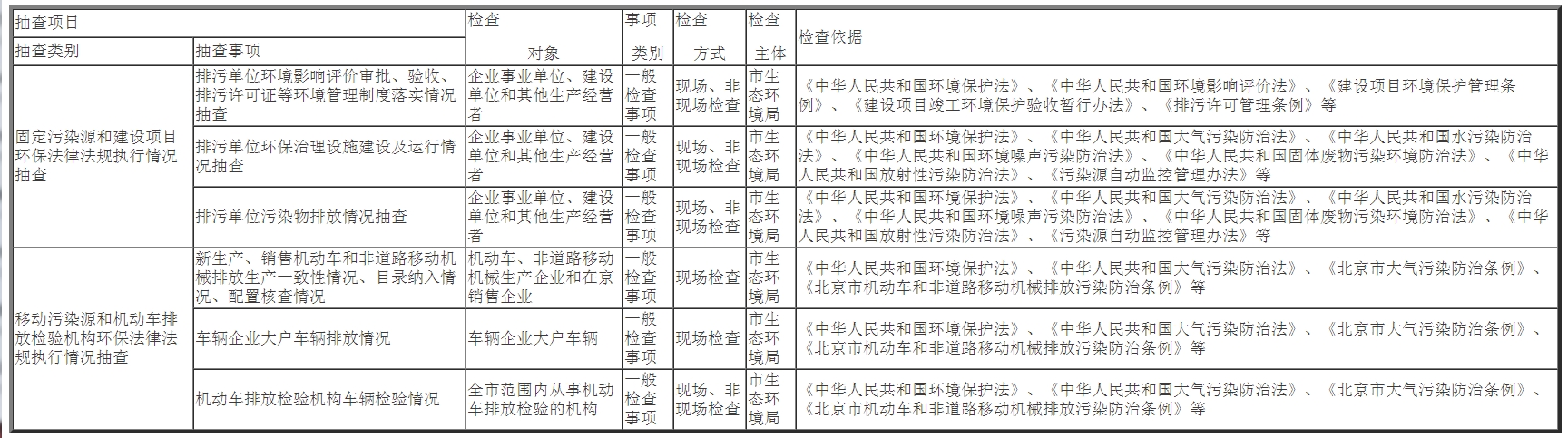
一、随机抽查事项清单

二、不适合随机抽查事项清单
无不适合随机抽查事项清单。
三、抽查情况
1月,市生态环境局共完成随机抽查21家次,发现问题2家次,被抽查单位具体情况见下表:


根据国家和本市相关要求,市生态环境局在污染源日常监管领域建立了随机抽查制度。现将有关情况公开如下:
一、随机抽查事项清单

二、不适合随机抽查事项清单
无不适合随机抽查事项清单。
三、抽查情况
1月,市生态环境局共完成随机抽查21家次,发现问题2家次,被抽查单位具体情况见下表:

您访问的链接即将离开“首都之窗”门户网站 是否继续?