2024年1月全市噪声投诉高发的10个点位情况

日期:2024-03-01 17:26    来源:北京市生态环境局

分享:
字号:        

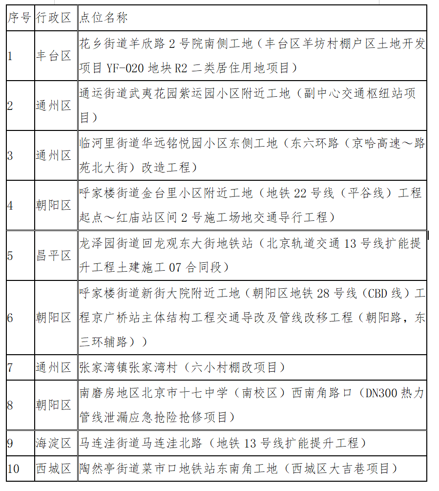
  为进一步促进噪声污染防治的公众监督,根据北京市民热线统计数据,现将2024年1月全市噪声投诉高发的10个点位公开如下:

2024年1月全市噪声投诉高发的10个点位情况

相关推荐

图集推荐

您访问的链接即将离开“首都之窗”门户网站 是否继续?

已归档