原标题:关于表彰北京市就业创业工作先进集体和先进个人的决定
近年来,全市各级政府、各部门和广大干部群众坚决贯彻落实党中央、国务院关于“六稳”“六保”工作重要指示精神,紧紧围绕市委、市政府促进就业创业工作要求,聚焦首都高质量发展,坚持就业优先战略,实施更加积极就业政策,提供更加便捷就业服务,成功应对经济下行压力和新冠疫情挑战,就业规模不断扩大,就业结构持续优化,就业质量显著提高,为促进首都经济发展和社会稳定作出了积极贡献,涌现出一批勇于创新、开拓进取、无私奉献的就业创业先进集体和个人。
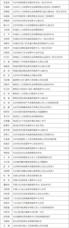
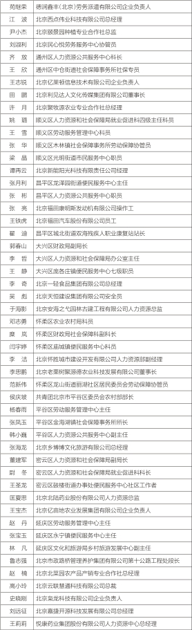
为表彰在就业创业工作中涌现出的先进集体和先进个人,在全社会营造崇尚先进、学习先进、争当先进、赶超先进的浓厚氛围,调动全社会关心、支持就业创业工作的积极性,经市政府批准,授予北京市发展和改革委员会社会发展处等149个单位“北京市就业创业工作先进集体”称号,授予北京市教育委员会高校学生处干部张海涛等100名同志“北京市就业创业工作先进个人”称号。望受到表彰的先进集体和个人珍惜荣誉,再接再厉,充分发挥模范带头作用,为北京市就业创业工作作出新的贡献。
各级政府、各部门、各类企业、社会团体和全体劳动者要向就业创业工作先进集体和先进个人学习,以习近平新时代中国特色社会主义思想为指导,全面贯彻党的十九大和十九届二中、三中、四中、五中全会精神,增强“四个意识”、坚定“四个自信”、做到“两个维护”,在市委、市政府的坚强领导下,锐意进取、扎实工作,为实现更充分和更高质量就业作出新的贡献,以优异成绩庆祝中国共产党百年华诞!
北京市就业创业工作先进集体名单


北京市就业创业工作先进个人名单


2021年以来,北京市就业工作领导小组办公室、北京市人力资源和社会保障局按照在紧要处落好“五子”的要求,围绕率先建设国际科技创新中心、抓好“两区”建设、建设全球数字经济标杆城市、以供给侧结构性改革引领和创造新需求、深入推动以疏解北京非首都功能为“牛鼻子”的京津冀协同发展,实施“五子”联动,强化就业优先战略。着重围绕稳企业促就业、扩创业带就业、重培训强技能、保重点兜底线、育市场增活力、抓联动聚合力六个方面发力,主动接“最烫手的山芋”,啃“最硬的骨头”,确保“劳有所得”。
北京市就业工作领导小组办公室、北京市人力资源和社会保障局以“我为群众办实事”为抓手,聚焦老百姓关心的城乡就业政策一体化、重点群体就业、创业带动就业、农村劳动力转移就业、支持和规范发展新就业形态、保障劳动者合法权益等问题,统筹各区各部门,密切配合、协同发力,坚持稳企业、扩创业、强技能并举,兜底线、增活力、抓联动并重,持续推进“接诉即办”向“未诉先办”转变,建立条块联动机制和每月调度、专题会商的工作机制,强化“管行业必须管就业,管属地必须管就业,管生产经营必须管就业”,千方百计稳定就业、扩大就业,构建出全市上下贯通、多部门联动的大就业工作格局,保障了本市就业工作局势平稳,并取得了阶段性成效,呈现出“人企岗”全面增长的良好态势。综合全市社会保险的参保数据,上半年,全市就业总量快速增加,截至6月底,参加社会保险的就业人员共1090.4万人,同比增加25万人。就业主体持续增加,全市共有参保缴费的用人单位71.2万户,同比增加7.2万户。新增就业岗位稳步增加,1-6月,新增参保缴费的用人单位5.8万户,吸纳就业28.1万人,同比增加10万人。
同时,为畅通政策落地“最后一公里”,北京市通过构建市、区、街(乡)、社区(村)四级公共就业服务体系,推进“三级管理、四级服务”,健全就业工作体系运行机制,强化就业服务专员等“三员”队伍建设,让老百姓在家门口享受到便捷高效的服务。
