京政辦發〔2016〕23號
各區人民政府,市政府各委、辦、局,各市屬機構:
經市政府同意,現將《北京市文化創意産業發展指導目錄(2016年版)》印發給你們,請認真遵照執行。各有關部門要抓緊完善相關配套措施;各區政府要切實強化屬地責任,結合實際抓好貫徹落實。
北京市人民政府辦公廳
2016年5月12日
北京市文化創意産業發展指導目錄(2016年版)
説明
為深入貫徹落實《京津冀協同發展規劃綱要》及本市貫徹意見,有序疏解北京非首都功能,加快建設全國文化中心,努力構建高精尖文化産業,參照《北京市人民政府辦公廳關於印發市發展改革委等部門制定的〈北京市新增産業的禁止和限制目錄(2015年版)〉的通知》(京政辦發〔2015〕42號),制定《北京市文化創意産業發展指導目錄(2016年版)》(以下簡稱《目錄》)。
一、編制體例
《目錄》依據《文化創意及相關産業分類》(DB11/T 763-2015)編制,將文化創意産業各業態分為鼓勵類、限制類和禁止類。其中,鼓勵類為鼓勵發展的業態,優先享受文化創意産業相關優惠政策;限制類業態在限定區域內或限定條件下不享受文化創意産業相關優惠政策,在限定區域和限定條件之外且符合首都功能定位的,可享受文化創意産業相關優惠政策;禁止類業態不享受文化創意産業相關優惠政策。
二、適用範圍
(一)從事文化創意産業工作的相關單位須執行《目錄》,北京市文化創意産業發展專項資金評審、使用須執行《目錄》。
(二)新增固定資産投資項目,新設立或新遷入法人單位、産業活動單位、個體工商戶須執行《目錄》。在途項目、改造升級項目不適用《目錄》。《北京市新增産業的禁止和限制目錄(2015年版)》有更嚴格規定的,從其規定。國家法律、行政法規、國務院文件有專門規定的,從其規定。外商投資執行《外商投資産業指導目錄》。
三、管理使用
(一)擬新增固定資産投資項目,擬新設立或新遷入法人單位、産業活動單位、個體工商戶可對照《目錄》進行自查。市、區兩級相關項目審批主管部門,法人單位、産業活動單位、個體工商戶註冊登記主管部門,在履行辦理程式時,須依據《目錄》先予審查。
(二)《目錄》由北京市文化改革和發展領導小組辦公室負責解釋。
(三)《目錄》為2016年版,將根據相關法律法規和本市文化創意産業發展需要適時調整或修訂。
(四)《目錄》自印發之日起生效。
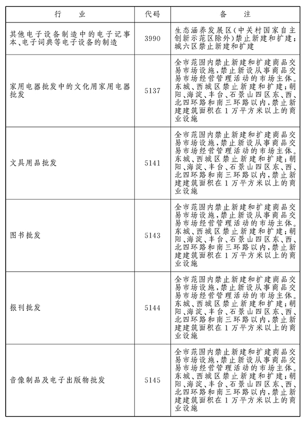
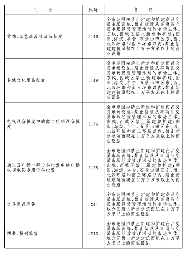
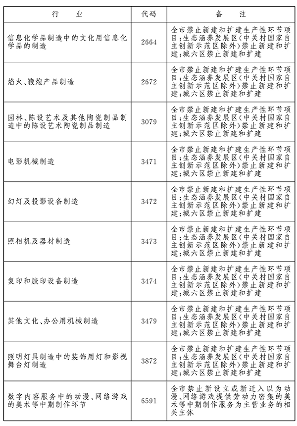
目錄
一、鼓勵類(44個)




二、限制類(58個)







三、禁止類(20個)



註釋
1.城六區
包括東城區、西城區、朝陽區、海澱區、豐台區、石景山區。
2.生態涵養發展區
包括門頭溝區、平谷區、懷柔區、密雲區、延慶區以及昌平區、房山區的山區部分。其中:昌平區劃入生態涵養發展區的部分包括陽坊鎮、流村鎮、南口鎮、十三陵鎮、延壽鎮、崔村鎮和興壽鎮;房山區劃入生態涵養發展區的部分包括長溝鎮、青龍湖鎮、閻村鎮、河北鎮、城關街道、週口店鎮、韓村河鎮、大石窩鎮、張坊鎮、十渡鎮、蒲洼鄉、霞雲嶺鄉、南窖鄉、佛子莊鄉、大安山鄉和史家營鄉。
3.中關村國家自主創新示範區
根據《國務院關於同意調整中關村國家自主創新示範區空間規模和佈局的批復》(國函〔2012〕168號),中關村國家自主創新示範區規劃面積488平方公里,形成“一區十六園”的空間格局,包括海淀園、昌平園、順義園、大興-亦莊園、房山園、通州園、東城園、西城園、朝陽園、豐臺園、石景山園、門頭溝園、平谷園、懷柔園、密雲園、延慶園。
4.中國(懷柔)影視産業示範區
中國(懷柔)影視産業示範區由國家新聞出版廣電總局于2014年5月4日批復設立,規劃面積18平方公里。其中,核心區以國家中影數字製作基地為核心,向東、向北擴展,佔地面積5.6平方公里;拓展區輻射到北房、廟城等鎮部分區域。
5.中國北京星光電視節目製作基地
中國北京星光電視節目製作基地由原國家廣電總局于2009年11月授牌,位於大興區西紅門鎮北興路。
6.在途項目
指在《目錄》發佈前,有關審批部門已受理審批或辦理完成審批的屬於《目錄》禁止和限制範圍內的項目。在途項目不適用《目錄》,但要結合疏解北京非首都功能的要求,根據項目進度,盡可能調整項目功能,優化建設方案。
7.改造升級項目
指通過産品品質提升、清潔生産改造、節能節水改造、功能疏解和産業轉移等,在本市區域內不新增生産能力的固定資産投資項目。
8.擴建項目
指既有企業、事業單位,為增加産品生産能力而擴大生産規模的固定資産投資項目。
9.以為動漫、網路遊戲提供美術等中期製作服務為主營業務的相關主體
主要指為動漫、網路遊戲製作提供美術外包服務的法人單位、産業活動單位和個體工商戶。動漫、網路遊戲製作單位經營範圍內含美術製作業務的不予禁止。
10.影視外景拍攝基地
主要指佔地面積大、需大量使用群眾演員的人工搭建的影視外景拍攝設施,不包括攝影棚等室內拍攝設施。

