政務公開 > 政策公開 > 規範性文件 > 市級
  1. [主題分類] 衛生、體育/衛生
  2. [發文機構] 北京市衛生健康委員會
  3. [聯合發文單位]
  4. [實施日期] 2018-12-25
  5. [成文日期] 2018-12-25
  6. [發文字號] 京衛醫〔2018〕214號
  7. [廢止日期]
  8. [發佈日期] 2018-12-25
  9. [有效性]
  10. [文件來源] 政府公報 2019年 第2期(總第590期)

北京市衛生健康委員會 北京市市場監督管理局 北京市醫療保障局關於發展和規範網際網路居家護理服務的通知

列印
字號:        

京衛醫〔2018〕214號

各區衛生計生委、市場監督管理部門、人力社保局,各三級醫院:

  為貫徹落實國家衛生健康委員會等11部委《關於印發促進護理服務業改革與發展指導意見的通知》(國衛醫發〔2018〕20號)和《國家衛生健康委員會 國家中醫藥管理局關於深入開展“網際網路+醫療健康”便民惠民活動的通知》(國衛規劃發〔2018〕22號)精神,促進居家護理服務安全、規範、科學、健康發展,依據《醫療機構管理條例》《護士條例》,現就規範開展網際網路居家護理服務有關事項通知如下:

  一、功能定位

  網際網路居家護理服務是指醫療機構通過網際網路資訊平臺派出本機構執業護士為適合在家庭條件下進行醫療護理的患者提供居家護理的一種服務模式。網際網路居家護理讓群眾獲得“網際網路+醫療健康”創新成果帶來的實惠,是醫療機構執業活動的組成部分。

  二、發展原則

  (一)堅持以人民健康為中心

  解決人民群眾關心的健康問題是發展網際網路居家護理的出發點和落腳點,統籌發展機構護理、社區護理和居家護理等多種方式。鼓勵醫療機構依託網際網路技術,將護理服務從機構延伸到社區、家庭,構建連續性護理服務。

  (二)堅持以品質安全為要義

  加強品質安全制度體系建設是開展網際網路居家護理服務的前提和保障。醫療機構要強化主體責任,落實法律法規要求及各項醫療品質規章制度,完善和優化服務流程,持續改進護理服務品質安全。

  (三)堅持以改革發展為動力

  堅持改革與改善相結合、管理與服務相結合,鼓勵社會資本進入護理服務領域,為出院患者、慢病患者、老年人、殘疾人等提供適合在家庭條件下進行的居家護理服務,滿足群眾多樣化、多層次的健康需求。

  三、管理要求

  (一)服務資質

  1.醫療機構。網際網路護理應由取得《醫療機構執業許可證》的醫療機構提供。取得《醫療機構執業許可證》的醫療機構向發證機關申請家庭病床、巡診等服務方式,登記後可在本市範圍內開展網際網路居家護理服務。

  2.資訊平臺。資訊平臺不得獨立開展網際網路護理,必須依託實體醫療機構。醫療機構可獨立設置資訊平臺,也可與第三方以簽署協議的形式合作建立,其服務端需顯示實體醫療機構名稱、地址等資訊。

  3.從業護士。提供網際網路居家護理服務的護士應有3年以上臨床護理工作經驗,具備護師及以上技術職稱,並在派出醫療機構進行執業註冊或備案。有違反相關法律法規、不良執業行為記錄的護士不得提供網際網路居家護理服務。

  (二)服務範圍

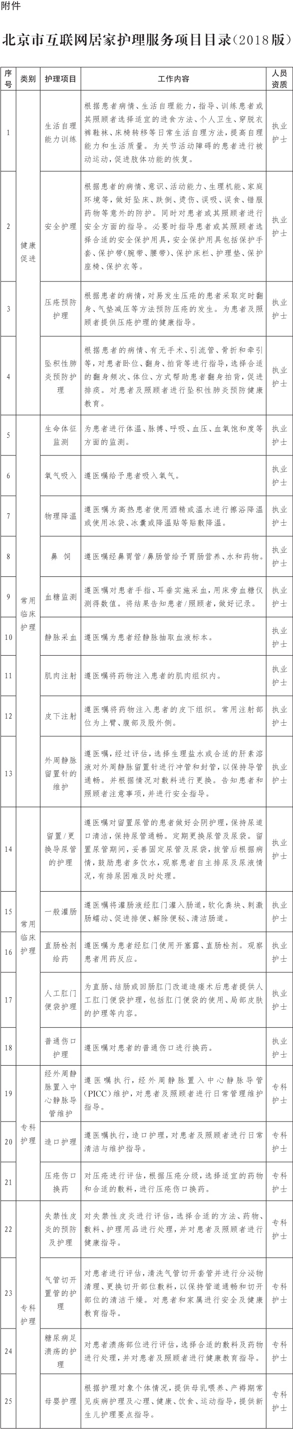
  本市醫療機構可開展的網際網路護理服務項目實行目錄清單管理。依據安全、必要、有效、醫療風險低、易操作實施、消毒隔離達標、不易發生不良反應等原則,經專家論證,制定《北京市網際網路居家護理服務項目目錄(2018版)》(詳見附件)。提供網際網路居家護理服務的醫療機構要根據自身服務能力,對服務對象進行全面的綜合評估後實施。

  網際網路護理服務項目涉及藥品的,需有在本市醫療機構註冊的醫師在本市醫療機構開具的處方且經藥師審驗合格。網際網路居家護理不得涉及含有麻醉藥品、精神藥品、醫療用毒性藥品、放射性藥品等特殊管理藥品。

  基層醫療衛生服務機構對失能、半失能、高齡老人等重點人群和家庭病床建床患者開展的到府醫療護理服務按照相關規定執行。

  (三)服務過程管理

  1.建立品質安全管理體系。醫療機構要建立並落實與網際網路居家護理活動相適應的品質安全管理制度,明確服務流程、人員崗位職責,保證網際網路護理服務安全、有效、有序開展。

  2.落實崗前培訓考核。醫療機構應組織提供網際網路居家護理服務的執業護士進行崗前培訓和考核,確保從業人員具備服務資質和服務能力,掌握服務流程,明確服務風險,制定應急處置預案,保障護患雙方安全。

  3.完善居家護理評估。醫療機構提供網際網路居家護理服務前,要對患者護理需求、健康狀況、既往史、家居條件等進行全面的綜合評估,明確告知患者服務內容、流程、雙方責任和權利以及可能出現的風險等,簽訂知情同意書。

  4.規範居家護理服務。醫療機構要按照國家有關文件要求為患者建立電子護理病歷,規範管理,保證網際網路居家護理全程留痕、可追溯。服務過程中,嚴格遵守各項規章制度和操作常規。發生意外事件的,醫療機構要立即啟動應急預案。按照國家相關法律法規及管理規定,醫療機構要落實醫療廢棄物管理責任。

  (四)資訊安全管理

  醫療機構開展網際網路居家護理服務的,要具備滿足網際網路技術要求的設備設施、資訊系統、技術人員以及資訊安全系統。醫療機構要對從業人員進行電子實名認證,嚴格執行資訊安全和醫療數據保密的有關法律法規,妥善保管患者資訊,並向監管部門開放數據介面,不得買賣、非法洩露患者資訊。

  四、保障措施

  (一)做好資源銜接,落實分級診療

  按照分級診療和醫聯體建設要求,落實各級各類醫療機構功能定位,建立二、三級醫院與基層醫療機構之間分工協作機制,為群眾提供連續性護理服務。

  各區要將護理院、護理中心、護理站等醫療機構納入醫聯體,實現護理資源上下貫通和患者上下轉診。二、三級醫院可與基層醫療衛生機構建立技術合作服務關係,委託其承接出院患者延續性護理服務需求,並做好相應的管理。社區衛生服務中心可通過簽約形式,與護理站建立合作服務關係,護理站可在家庭醫生開具的醫囑下開展護理服務。

  (二)優化設置審批,鼓勵社會辦醫

  遵循市場規律,激發市場活力,鼓勵社會資本在本市設置護理院、護理中心、護理站等醫療機構,開展網際網路居家護理服務,鼓勵有資質的勞務派遣機構、家政服務機構等積極開展護理領域生活性服務,提供生活照料、掛號取藥、陪伴就醫、輔具租賃以及家庭照護等服務,依法依規滿足群眾多層次、多樣化的服務需求。

  護理站設置審批按照《關於進一步做好護理站準入管理有關工作的通知》(京衛醫〔2018〕97號)及本市有關規定執行。護理站執業登記時,診療科目標注為“全科醫療科(社區護理)”,可登記家庭病床、巡診等服務方式。同一設置主體舉辦連鎖品牌護理站的,可跨區加冠同一品牌名稱。

  (三)加強能力建設,防範執業風險

  醫療機構要加強護士網際網路居家護理服務能力培訓和考核,在崗前培訓考核基礎上,提升其延續護理、康復促進、慢病護理、健康管理、老年護理等能力。鼓勵二、三級醫院高年資護士、專科護士以個人或護士工作室等團隊形式通過實體醫療機構開展網際網路居家護理服務,探索慢病個案護理、健康管理等服務,適應患者健康需求,拓展護理服務領域,推動護理專業發展。

  醫療機構要通過規範網際網路居家護理服務實名認證、加強資訊審核、完善服務流程、購買商業保險、居家護理過程監測等方式,防範護士居家護理風險,保障人身安全和合法權益。

  (四)完善價格機制,推動護理産業發展

  網際網路護理服務價格按照醫療機構性質實行分類管理,形成多層次價格體系相互補充的格局。公立醫療機構開展的現行醫療護理項目執行政府指導價管理;新增項目價格實行動態管理,新增項目在初期實行市場調節價管理,價格管理部門根據項目開展情況適時組織評估論證工作,制定公佈價格。非公立非營利醫療機構開展項目按照現行統一醫療服務價格項目執行或按照《全國醫療服務價格項目規範》設立服務項目,價格實行市場調節;非公立營利性醫療機構可根據供需雙方需求,自行設立服務項目,價格實行市場調節。醫療機構提供網際網路居家護理服務所需交通費用,由醫療機構事先告知,據實收取。

  醫療機構開展網際網路居家護理服務,應依法法規明碼標價,通過網路頁面、價目表、價目本等多種形式標示價格,包括項目名稱、計價單位、價格標準、項目內涵(含除外內容);公立醫療機構應對政府指導價項目和市場調節價項目區分表示,並備註收費依據。醫療機構標示的價格資訊應當真實明確、清晰醒目,不得收取未予標明的項目。嚴格落實醫療服務留痕制度,對患者提供的各項服務及價格簽訂知情同意書,並主動提供收費明細清單。

  五、監督管理

  (一)市、區兩級衛生健康行政部門向社會公示開展網際網路居家護理活動的醫療機構名單,及時受理和處置違法違規居家護理服務舉報。

  (二)醫療機構開展網際網路居家護理的,按照屬地化管理的原則,向所在地的區衛生健康行政部門報備,並由所在地的區衛生健康行政部門進行監督管理。

  (三)患者與醫療機構在網際網路居家護理活動過程中發生醫療糾紛時,醫患雙方按照國家法律、法規規定途徑解決。

  (四)行業協會應根據各自職能,充分發揮作用,加強行業監督、維權、自律,維護護患雙方合法權益。

  (五)醫療機構違反醫療服務項目價格管理相關規定的,由市場監督管理部門、衛生行政部門依據各自職能予以處理。

  (六)任何單位或個人未取得《醫療機構執業許可證》擅自開展網際網路居家護理服務的,由衛生行政部門予以處理。

  本通知自發佈之日起實施。請各區衛生計生委將本通知轉發區屬三級醫院、轄區二級及以下醫療機構。

  附件:北京市網際網路居家護理服務項目目錄(2018版)

北京市衛生健康委員會

北京市市場監督管理局

北京市醫療保障局

2018年12月25日

2-附件:北京市網際網路居家護理服務項目目錄(2018版).jpg

分享:
相關政策

您訪問的連結即將離開“首都之窗”門戶網站 是否繼續?