大雪過後,北京市屬公園呈現出園林晴雪的美景,古建文物、樹木植被、山川河湖上的積雪與正月裏的紅燈籠相互掩映,奉上“雪容融”的美好對話。現在也正是蠟梅陸續盛放時,市屬公園暗香浮動,一場春雪過後,更是迎來“踏雪尋梅”的別樣景致,為元宵節日增添初春的氣息。2022年2月15日元宵節當天,天壇、北海、香山等北京市屬公園將以“福滿京城 春賀神州”為主題,推出14項“市屬公園元宵喜樂匯”文化活動,以及頤和園“中國古代動植物玉器展”、北海公園“百年冰嬉盛典展”、中山公園“迎春花卉精品展”等文化展覽,邀請大家賞春花、戲雪趣,猜燈謎、憶傳統,體驗北京公園裏激情冬奧、古韻遺音、覓香蠟梅的節日氛圍,歡歡喜喜鬧元宵。

為保障遊客賞雪遊園安全,各市屬公園及中國園林博物館全員上崗,已將門區、主要幹道積雪清理完畢,仍在持續進行景區支路、小道的掃雪鏟冰工作。市公園管理中心提示遊客:雪後消融時道路比較濕滑,賞雪觀景一定要注意腳下安全,遇部分狹小路段、遊覽輔路或臨時封閉景區要聽從工作人員指引或牌示提示。

此外,公園的雪上活動也進入尾聲,頤和園、玉淵潭公園的雪上活動預計持續至2022年2月16日,陶然亭、紫竹院公園可持續至2022年2月20日,想要感受冬奧冰雪運動氛圍的遊客請抓緊時間。
北京市公園管理中心
2022年2月14日
北京市公園管理中心
2022年元宵喜樂匯

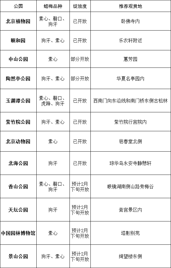
市屬公園蠟梅觀賞指南

