——2022年1月6日在北京市第十五屆人民代表大會第五次會議上
北京市副市長、北京市發展和改革委員會主任 談緒祥
各位代表:
受市人民政府委託,現將北京市2021年國民經濟和社會發展計劃執行情況與2022年國民經濟和社會發展計劃草案的報告提請市第十五屆人大第五次會議審議,並請市政協各位委員提出意見。
一、2021年國民經濟和社會發展計劃執行情況
2021年是黨和國家歷史上具有里程碑意義的一年,在以習近平同志為核心的黨中央堅強領導下,在中共北京市委直接領導下,在市人大及其常委會監督支援下,全市上下堅持以習近平新時代中國特色社會主義思想為指導,全面貫徹黨的十九大和十九屆歷次全會精神,深入貫徹習近平總書記對北京一系列重要講話精神,立足新發展階段,完整、準確、全面貫徹新發展理念,主動服務和融入新發展格局,堅持以首都發展為統領,統籌推進疫情防控和經濟社會發展,聚焦“一個開局”“兩件大事”“三項任務”,在緊要處落好“五子”,實現經濟持續恢復、社會和諧穩定,地區生産總值預計增長8.5%左右、兩年平均增長5%左右,經濟總量突破4萬億元,一般公共預算收入增長8.1%,較好完成市十五屆人大四次會議確定的目標任務,實現“十四五”良好開局。這些成績是在外部環境複雜嚴峻、疫情防控從嚴從緊、減量發展深入推進的背景下取得的,來之不易、充滿艱辛,凝聚了首都人民的集體智慧和力量,展現了首都城市的強大韌性和活力。
——重大活動順利舉辦,為提升首都城市發展能級注入新的強勁動力。忠誠履行首都職責,堅持最高標準、最嚴要求、最週密措施,圓滿完成中國共産黨成立100週年慶祝活動服務保障,廣泛凝聚起首都人民在新的歷史起點上接續奮鬥的磅薄力量。2021年服貿會和金融街論壇成功舉辦,中關村論壇升格為國家級平臺,冬奧會冬殘奧會準備就緒、“雙奧之城”魅力顯現,首都城市核心競爭力和國際影響力進一步提升。
——重點項目加速落地,經濟高品質發展基礎更加堅實。北京證券交易所成功開市,在首都金融發展史上具有里程碑意義。3個國家實驗室掛牌運作,科研和配套項目開工建設,科學任務凝練紮實推進。小米汽車、積體電路系列項目落戶亦莊,小米智慧工廠二期、理想汽車製造基地開工建設。這些強基礎、利長遠的重大項目將進一步增強北京經濟發展後勁。
——重要實事落實落細,城市和諧宜居水準進一步提高。大氣污染防治取得新成效,細顆粒物年均濃度33微克/立方米,創有監測記錄以來最優成績。市域內五大河流全線貫通入海,密雲水庫蓄水量達35.79億立方米、創建庫以來最高紀錄,平原區地下水位回升5.64米。實施接訴即辦工作條例,開展“我為群眾辦實事”實踐活動,以“每月一題”為抓手推動“主動治理、未訴先辦”,解決16.8萬戶歷史遺留房産證難辦問題,12345市民熱線解決率86.52%、滿意率90.28%。31件重要民生實事全部完成。
一年來,重點做了以下六個方面工作:
(一)國際科技創新中心加快建設,創新對高精尖産業發展的支撐更加有力,高品質發展的動力更加強勁
戰略科技力量加快培育。發佈實施科技創新戰略行動計劃,國家實驗室和綜合性國家科學中心建設取得重大進展。發佈國內首個自主可控區塊鏈軟硬體技術體系“長安鏈”,在區塊鏈前沿基礎理論和關鍵核心技術上取得先發優勢。國家人工智慧創新應用先導區揭牌,超大規模人工智慧模型訓練平臺建設紮實推進,發佈全球最大智慧模型“悟道2.0”。第一代超導量子計算雲平臺正式上線。創新生態持續優化,制定實施國際科技創新中心建設人才支撐保障行動計劃,修訂科技計劃項目經費管理辦法,高新技術企業認定“報備即批准”等政策落地實施,國家級高新技術企業超2.9萬家。
主平臺主陣地建設取得新成效。推出中關村新一輪先行先試重大改革舉措,中關村示範區規上企業總收入增長20%以上。中關村科學城機器人産業創新中心建成,區塊鏈等算力平臺項目集中落地。懷柔科學城“十四五”規劃獲得國家批復,地球系統數值模擬大科學裝置落成啟用,首批5個交叉研究平臺投入試運作。未來科學城推動武鋼、鞍鋼騰退導入新産業,北京能源工業網際網路研究院成立,國際研究型醫院主體結構封頂。北京經濟技術開發區強化與“三城”聯動,承接“三城”科技成果轉化項目162項,信創園一期開工。中日創新合作示範區建設三年行動計劃發佈實施,順義中德經濟技術合作先行示範區獲批。
高精尖産業加速發展壯大。超前謀劃推動疫苗研發和生産上市,1-11月科興中維、國藥北生研兩家新冠疫苗生産企業累計貢獻産值2363億元,醫藥製造業增加值增長2.9倍、有力帶動全市經濟增長。小米通訊、中芯北方等龍頭企業增長較快,帶動電子行業增加值增長19.9%。全市規上工業增加值增長34.5%、兩年平均增長16.7%,高技術製造業和戰略性新興産業兩年平均分別增長55.7%和46.6%。金融業發展態勢良好,北京金融法院成立,金科新區、麗澤金融商務區等功能區建設積極推進,新增境內上市企業48家,其中科創板17家。
(二)“兩區”建設持續深化,制度創新紮實推進,對外開放邁向更高水準
“兩區”建設跑出“加速度”。251項任務全面落地實施,“三片區七組團”等功能區加快建設,上百個標誌性項目落地,形成外國人工作和居留許可“兩證聯辦”等一批創新舉措,區塊鏈數據資産保管箱等10項最佳實踐案例在全國複製推廣,推動率先出臺國際交往語言環境建設條例,開放的引領度、貢獻度、顯示度不斷增強。1-11月新設外資企業1713家、增長53.2%,實際利用外資151.6億美元、增長9.7%,進出口總額2.77萬億元、增長30.3%。
營商環境改革積極推進。營商環境4.0版改革任務全面完成、5.0版改革方案出臺,大力推行證明事項和涉企經營許可事項告知承諾制,深化“證照分離”“一業一證”改革,清理規範39項仲介服務事項。積極推進綜合窗口2.0改革,市級政務服務中心授權審批率85%。在餐飲、超市(便利店)等9個領域實行場景化綜合監管。著力打通政策落地“最後一公里”,556名局處長參與“走流程”,以“群眾懂不懂、流程通不通、體驗好不好”為尺規搜尋服務中的痛點堵點,立行立改問題426個。實施完善企業“服務包”制度工作方案,納入“服務包”企業超1萬家。
市場主體活力有效激發。持續推出一系列中小微企業幫扶措施,嚴格落實國家減稅降費政策,1-11月為中小微企業辦理延期還本付息本金1087.5億元,完成首貸1141.9億元、續貸408億元。新設企業21.5萬戶、增長33.1%,其中科技型企業新設8.4萬戶、增長31.3%。國企改革任務紮實推進,市屬企業公司制改革基本完成,實現營收1.7萬億元、增長17.9%,利潤1195.8億元、增長56.2%。
(三)全球數字經濟標桿城市著力打造,新基建新場景加快建設,數字經濟治理體系逐步完善
數字基礎設施加緊佈局。印發加快建設全球數字經濟標桿城市實施方案,數字經濟增加值增長10%以上。1-11月新基建投資增長24.4%,新增5G基站1.3萬個,5G實現五環內全覆蓋、五環外重點區域和典型應用場景精準覆蓋。工業網際網路標識解析國家頂級節點註冊量達94.3億個。全球首家重工行業“燈塔工廠”三一北京製造中心一期建成。出臺支援衛星網路産業發展若干措施,北京商業航太産業基地揭牌。設立國內首個智慧網聯汽車政策先行區,加快建設車路雲網圖深度融合的軟硬體體系。
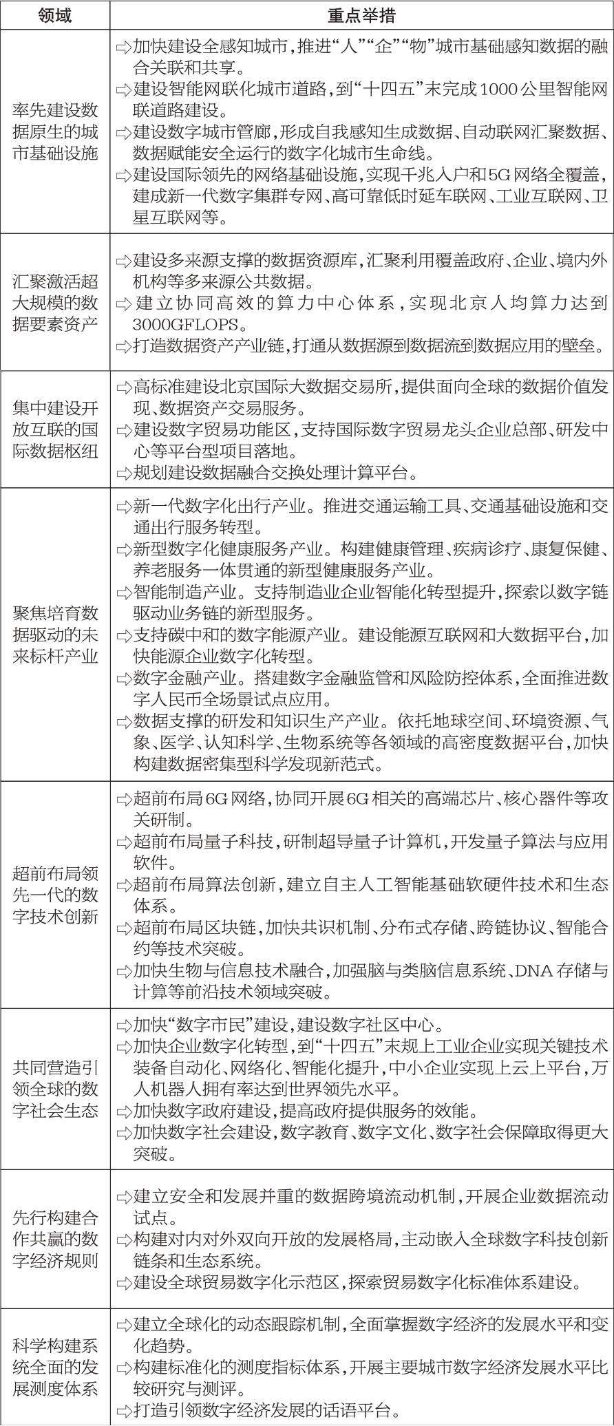
專欄1:加快建設全球數字經濟標桿城市實施方案

平臺經濟規範健康發展。印發促進平臺經濟規範健康持續發展若干措施,堅持發展與規範並重,完善平臺經濟治理體系,強化法治環境保障。組建工作組進駐17家平臺企業開展指導,整改任務基本完成,有效維護公平競爭市場環境。率先搭建平臺經濟綜合監管服務系統,建立常態化監測分析機制,制定平臺企業合規手冊,“一企一策”指導重點平臺企業合規發展、支援企業轉型升級,1-11月資訊服務業收入增長20.1%。
智慧城市建設紮實推進。制定智慧城市發展行動綱要,系統設計智慧城市構架,“七通一平”數字底座成型。北京國際大數據交易所設立運作,數字貿易港建設穩步推進。出臺政務數據分級與安全保護規範,持續推進政務數據、社會數據等高效匯聚。國內首條5G智慧管廊建成投用,累計開通31家定點醫療機構“網際網路+”醫保服務。制定第三批應用場景建設實施方案,發佈30項應用場景項目。
(四)供給側結構性改革深入推進,擴大內需更加注重提質升級,經濟增長的內生動力進一步激發
消費升級步伐持續加快。發佈培育建設國際消費中心城市實施方案,“十大專項行動”落地實施。消費供給不斷豐富優化,環球主題公園盛大開園,首店經濟實現爆髮式增長,全面完成22個傳統商圈和20家傳統商場升級改造,三里屯太古裏西區、五道口購物中心等消費新地標亮相。啟動“雙樞紐”國際消費橋頭堡建設,首都機場第五航權國際貨運新航線開通,大興機場臨空經濟區國際消費樞紐、國際會展中心選址確定,新國展二期開工建設。1-11月社會消費品零售總額增長10.4%,直播帶貨、反向定制等消費新業態加速發展,網上零售額增長20.5%。
專欄2:培育建設國際消費中心城市實施方案

投資品質效益穩步提升。圍繞促投資抓新開、抓續建、抓增量、抓儲備,1-11月固定資産投資增長6.5%、兩年平均增長4.3%,按季度壓茬推動160個重大項目開工建設,180項市重點工程續建項目實現投資1319.5億元、超額完成年度投資計劃,重大項目儲備庫入庫億元以上項目2182個、總投資2.93萬億元。制定實施優化市政府投資項目決策審批改革方案,開展分行業、分區域投資績效評價,實現項目成本績效全生命週期閉環管控。推動中航首鋼生物質等4個基礎設施公募REITs試點項目上市、發行規模119億元,項目數量和募資規模均居全國首位。公開推介190個民間投資項目、總投資2204億元,民間投資增長9.5%。
專欄3:2021年市重點工程1-11月完成情況

城市更新行動取得新成效。出臺城市更新“1+4”政策文件和行動計劃,老舊小區改造新開工301個、完工177個,老樓加裝電梯新開工499部、完工418部,鐘鼓樓周邊、三眼井片區等院落申請式退租累計簽約2008戶,棚戶區改造完成4547戶。隆福寺、觀音寺片區等首批59個城市更新示範項目有序推進。模式口歷史文化街區開街,京西古道重新煥發生機。
(五)冬奧籌辦全面衝刺,非首都功能疏解與京津冀協同發展一體推進,城市空間結構與功能佈局繼續優化
冬奧會冬殘奧會籌辦加速推進。北京及延慶賽區8個競賽場館和16個非競賽場館全部投用,反覆開展測試演練,所有場館均達到辦賽要求,賽時運作指揮體系全面啟動,堅持每日調度、事不過夜。制定冬奧會疫情防控總體指導意見和工作方案,完善場館防疫措施,發佈防疫手冊。全力做好抵離、交通、安保、住宿、餐飲、醫療等服務保障,完成志願者選拔培訓。發佈冬奧火炬“飛揚”、獎牌“同心”、口號“一起向未來”及推廣歌曲,圓滿完成火種採集和交接。完成延慶賽區生態修復,實現場館綠色電網全覆蓋。發佈冬奧遺産報告,北京冬季奧林匹克公園成功揭幕,延慶奧林匹克園區獲批,北京國際奧林匹克學院啟動建設。舉辦第七屆市民快樂冰雪季等系列活動,冬奧熱度持續升溫。
新一輪疏整促紮實開展。修訂新增産業禁止和限制目錄,疏解提質一般製造業企業108家、區域性市場8家。中央民族大學等4所學校新校區啟用,口腔醫院遷建、首都醫科大學新校區建設等加快實施,積水潭醫院新街口院區新北樓拆除、重現“銀錠觀山”美景,同仁醫院崇文院區疏解床位800張。前門旅遊集散中心駐車功能外遷,整治提升核心區住宿業72家,建設提升基本便民商業網點612個。拆除違法建設2800萬平方米,騰退土地3316公頃,留白增綠925公頃,開展無證無照經營、橋下空間、施工圍擋等專項治理,街面秩序、環境風貌持續改善。
城市副中心發展邁向更高水準。推動出臺支援城市副中心高品質發展意見,制定實施方案,新增78項市級管理許可權。行政辦公區二期全部地塊開工,城市副中心站綜合交通樞紐開展主體結構施工,劇院、圖書館、博物館主體結構封頂,北大人民醫院通州院區建成,首師大附中通州校區、副中心政務服務中心投用,城市副中心公共服務承載力持續提升。大運河通州段全線旅遊通航,楊洼船閘開工。建立副中心與北三縣一體化發展工作協調機制,新推介簽約項目39個、意向投資額247億元,廠通路開工建設。
京津冀協同發展向縱深推進。支援雄安新區交鑰匙幼兒園項目竣工交付,中小學項目進入收尾階段,醫院項目主體結構封頂,推出234項“京津冀+雄安”通辦事項。印發構建現代化首都都市圈重點任務落實工作方案,京哈高鐵京承段開通運營,大興國際機場北線高速全線貫通,承平高速、軌道交通平谷線北京段開工建設。京津風沙源治理二期封山育林25萬畝。京津冀燃料電池汽車示範城市群啟動建設,流向津冀技術合同成交額350.4億元。
城鄉區域發展更趨協調。完成總規、副中心控規實施評估和核心區城市體檢,總體實現總規實施第一階段發展目標,在此基礎上編制國土空間近期規劃。制定實施建立健全城鄉融合發展體制機制和政策體系的若干措施。印發城南、回天地區新一輪行動計劃和平原新城高品質發展實施方案,豐臺火車站具備開通條件,國際氫能示範區起步區北區建成,一批公共服務設施在城市發展薄弱地區投入使用,“回天有我”活動持續深入開展。新首鋼三年行動計劃全面收官,嚴格實施生態涵養區生態保護和綠色發展條例。深入實施鄉村振興戰略,部市合作打造農業中關村,京瓦農業科技創新中心投入運營,國家玉米種業創新中心落地,糧食、蔬菜、生豬生産連續兩年增長,啟動第二批美麗鄉村建設。調整優化東西部協作區縣結對幫扶關係,市區兩級投入支援合作財政資金55.4億元,消費幫扶金額突破200億元。
專欄4:推動區域協調發展系列專項行動任務落實情況

(六)疫情防控常抓不懈,綠色低碳發展取得積極成效,群眾的獲得感、幸福感、安全感穩步提升
疫情防控成果持續鞏固。堅持“外防輸入、內防反彈”,有效控制順義、大興、昌平局部聚集性疫情,及時阻斷零星散發疫情蔓延。疫苗接種應接盡接,全人群全程接種率達98%,加強免疫接種突破1200萬人。疫情快速監測聯防聯控平臺建成投用,核酸檢測機構達283所、最大單樣本檢測能力156.3萬份/日,國內首個特效抗體藥研製成功。市疾控中心新址開工,區級疾控機構標準化建設積極推進,負壓病房、救護車分別達1420間、148輛。升級北京健康寶、累計提供查詢服務超120億次,“北京冷鏈”追溯平臺註冊企業1.58萬家、記錄産品29.38萬批次。
綠色北京建設深入推進。開展碳達峰評估,率先實行碳排放總量和強度“雙控”機制,碳市場成交量超2500萬噸、成交額超10.5億元。繼續實施“一微克”行動,“一廠一策”開展90余家企業揮發性有機物深度治理,累計淘汰國三汽油車超10萬輛、推廣新能源車超50萬輛,完成14座核心區燃油鍋爐清潔改造和3.8萬戶村莊煤改清潔能源。探索河長、林長、田長“三長聯動、一巡三查”機制,積極籌建設立國家植物園,溫榆河公園昌平、順義一期建成,新增造林綠化16萬畝、城市綠地400公頃,形成一批市民親綠近綠空間。實施“清管行動”,完成300個村污水治理任務,全市污水處理率超95.8%。海淀、懷柔成功創建國家生態文明建設示範區。
交通綜合治理水準穩步提高。11號線西段、17號線南段等9條段城市軌道交通線路通車,1號線與八通線、房山線與9號線貫通運作,有效減少乘客通行時間、改善出行體驗。簽署路市合作框架協議,市郊鐵路東北環線控制性節點工程開工,朝陽火車站投入使用,編制38個軌道微中心一體化規劃設計方案,軌道交通(含市郊鐵路)運營里程達1148公里。地鐵、公交優化成效明顯,多網融合取得實質進展。完成二環路全線等慢行系統改造,建成綠道100公里,“騎行+步行”網路體系加快形成。治理行車亂、亂停車等問題,完成超標電動自行車淘汰和回收處置。實現道路停車電子收費全覆蓋,新增共用停車位2.5萬個。
穩就業促增收政策全力落實。堅持“一抓三保五強化”,推動實現更加充分更高品質就業,相關做法成為全國典型經驗。延續實施失業保險費返還等援企穩崗政策,核準發放補貼149.4億元、惠及954.8萬人次。加大重點群體促就業力度,北京地區高校畢業生就業率達93%,實現農村勞動力轉移就業3.9萬人,幫扶城鄉就業困難人員就業19.6萬人,零就業家庭動態清零,制定促進新就業形態健康發展若干措施,城鎮新增就業26萬人。出臺促進農民增收扶持措施,農村居民每人平均可支配收入增速高於城鎮居民,預計全市居民收入實際增長8%左右。
公共服務供給進一步優化。率先出臺落實“雙減”實施意見,無證培訓機構動態清零,實現義務教育階段課後服務全覆蓋。精準擴增普惠性學前教育學位1.3萬個、中小學學位2.8萬個。建成基層衛生預約轉診服務平臺,“一村一室”建設短板全面補齊,完成院前醫療急救資源整合,實現地鐵站、火車站、學校等重點公共場所自動體外除顫器全覆蓋。健全居家養老服務體系,新建成養老家庭照護床位2000張、農村鄰里互助養老服務點200個,著力提升養老助餐服務品質,規範醫養結合服務,42.2萬人參保長期護理保險。推動出臺無障礙環境建設條例,新建360余處群眾身邊的體育健身活動場所。嚴格落實房地産市場調控措施,籌集建設各類政策性住房6.1萬套、竣工8.3萬套。持續抓好兩個“關鍵小事”,生活垃圾全程分類體系基本建成,開工建設安定迴圈經濟園,生活垃圾回收利用率超過37.5%、比上年提高約2.5個百分點,發佈住宅小區物業服務項目清單和成本計價規則,物業服務覆蓋率超95%。完成區、鄉鎮和村(社區)三級換屆。
優質文化供給不斷擴大。大力培育和踐行社會主義核心價值觀,新增13家全國愛國主義教育示範基地。全域深化文明城區創建,持續開展“北京榜樣”主題活動。推進中軸線申遺保護,太廟等文物騰退取得突破性進展。發佈大運河、長城國家文化公園建設保護規劃,大運河源頭遺址公園、三山五園藝術中心開工建設。北京國際戲劇中心建成投用,北大紅樓等一批革命活動舊址群集中開放。“博物館之城”“書香北京”加快建設,制定鼓勵社會力量興辦博物館若干意見,實體書店超過2000家,“電競北京2021”、中國科幻大會成功舉辦。
城市安全發展能力持續增強。印發加快推進韌性城市建設指導意見,出臺加強極端天氣風險防範應對若干措施,修訂突發事件總體應急預案。加強城市積水內澇防治,面對超長汛期、超多降水異常雨情,實現了大汛大洪無大災目標。深入推進安全生産專項整治集中攻堅,加強液化石油氣等安全監管,全面開展電動自行車違規充電等問題治理。加強保供穩價,制定完善重要民生商品價格調控機制實施方案,價格運作總體平穩,全年居民消費價格上漲1.1%左右。地方金融監督管理條例頒布實施,上線全國首個省級預付資金監管平臺,網貸平臺存量餘額和出借人數大幅下降,開展私募基金風險摸排和分類治理。國防和雙擁共建工作取得積極進展,累計建成四級退役軍人服務中心(站)7061個。開展社會矛盾糾紛大排查大化解,嚴厲打擊各類違法犯罪行為。
2021年27項計劃指標中26項能夠達到或超額完成年初計劃目標,1項指標“單位地區生産總值生産安全事故死亡率”可能難以完成目標,主要是交通事故死亡人數有所上升,預計全年為1.2人/百億元左右,超過“1.1人/百億元以內”的控制目標。總的來看,經濟增長、就業、價格等指標保持在合理區間,創新驅動、資源節約、生態環境保護等反映高品質發展的指標繼續改善。
過去一年,面對國內外風險挑戰增多的複雜局面,在市委、市政府堅強領導下,全市上下團結一心、真抓實幹,沒有因疫情衝擊而停滯發展的腳步,沒有因困難加大而動搖必勝的信念,在迎難而上、砥礪奮進中,破除了以前想破除而沒有破除的發展壁壘,獲得了過去想獲得而沒有獲得的重大機遇,辦成了長期想辦而沒有辦成的重要實事,推動首都高品質發展邁上新臺階。同時,我們也清醒地認識到,首都經濟社會發展還面臨不少困難和挑戰,特別是面臨需求收縮、供給衝擊、預期轉弱三重壓力。主要表現在:
一是百年變局和世紀疫情相互交織,外部環境更趨複雜嚴峻和不確定。世界經濟雖然持續恢復,但受疫情拖累復蘇動力較弱,“缺電”“缺芯”“缺櫃”“缺工”等全球性短缺造成的國際供應鏈緊張還將延續,大宗商品價格震蕩可能加劇。全球疫情走勢仍存很大變數,本市“外防輸入、內防反彈”壓力依然較大,應對外部多重風險挑戰、推動經濟持續恢復和高品質發展還需付出更多努力。
二是內需持續恢復動力依然偏弱,經濟下行壓力加大。疫情散發對接觸型消費制約明顯,個性化、多元化消費供給不夠豐富,特別是適應人口結構變化的銀發消費、兒童消費還需提升,居民消費意願仍顯不足。土地、資金等要素供需矛盾更為突出,受社會資本進入的盈利模式不成熟、配套政策不完善影響,城市更新等增量投資尚未形成規模效應,擴大有效投資還要下更大氣力。
三是科技創新生態有待持續優化,創新資源吸引力和集聚力需要進一步加強。中關村等創新企業集聚區租金整體偏高,人才舒適度有待提升,需要更好解決住房、購車、醫療和子女教育等後顧之憂。職務科技成果轉化配套政策還不夠細緻、盡職免責機制不健全、技術轉化機構能力建設和人員激勵不夠等問題依然存在,還要拿出更加有效的措施為科研人員鬆綁減負。
四是企業生産經營仍面臨多重困難,營商環境改革獲得感需要進一步提升。疫情防護成本上升加大企業負擔,住宿餐飲、文體娛樂等服務業企業受疫情衝擊影響虧損面較大,企業生産經營仍面臨成本上漲、訂單不足、回款週期長等多重困難。助企紓困政策的覆蓋面、精準性和落地率還有提升空間,貸款辦理時長與企業融資需求緊迫性不匹配,智慧財産權質押貸款和信用貸款業務還需加大推廣力度,投資便利度和項目落地效率與企業期盼還有不少差距。
五是部分領域風險隱患不容忽視,需要嚴防“灰犀牛”“黑天鵝”事件發生。受調控政策收緊和市場下行預期影響,本市房地産市場“先熱後冷”,行業整體信心不足,需要高度關注企業債務風險跨地域、跨市場、跨行業傳導。非法集資等金融風險防範處置壓力依然較大。平臺經濟、教育培訓等行業在合規轉型過程中業務大幅收縮,甚至出現部分企業裁員倒閉,需要加大企業指導幫扶和風險防範化解力度,堅決守住不發生系統性、區域性風險的底線。
六是發展不平衡不充分問題依然存在,需要加大城鄉區域統籌協調力度。農村基礎設施和公共服務仍然薄弱,集體經濟發展水準不均衡,還有300個左右村年集體經營性收入低於10萬元。城南四區佔全市經濟比重雖有所提升,但與北部地區差距依然較大,京西地區轉型發展還處於起步階段,平原新城還需加快落地一批能夠發揮牽引帶動作用、增強區域承載力和吸引力的重大項目,生態涵養區生態優勢轉化為發展優勢還要付出更多努力。
七是社會民生領域還存在不少短板,群眾身邊事關心事亟需加快解決。中等收入群體比重有待進一步提高,城鄉居民收入差距依然較大,促進居民收入持續增長特別是提高農村居民收入還需進一步加大工作力度。原材料和用電價格上漲逐步向下游傳導,疊加豬肉價格進入上漲週期,保持價格總水準基本穩定需要下更大力氣。公共服務供需結構性矛盾突出,養老設施總量缺口大與存量資源利用率低並存,適應生育政策的托育服務供給不足。
針對這些困難和問題,要堅持穩字當頭、穩中求進,增強憂患意識、底線思維,充分估計形勢的複雜性、疫情的反覆性、風險的傳導性,採取切實有效措施加以解決,努力在應對變局、破解問題中推動首都高品質發展。
二、2022年經濟社會發展計劃安排
2022年是黨的二十大召開之年,是北京冬奧之年,也是實施“十四五”規劃承上啟下的重要一年,大事多、喜事多,做好首都各項工作意義重大。首都經濟社會發展面臨諸多有利條件:一是高品質發展路徑更加明晰,中央對構建新發展格局作出系統部署,北京市“五子”聯動各領域行動方案發佈實施,為首都發展定好了“路線圖”和“施工圖”。二是冬奧效應將充分釋放,冬奧舉辦對促進冰雪運動和相關産業發展、提升城市發展水準有重要推動作用,作為全球首個“雙奧之城”,北京城市形象和國際影響力進一步提升。三是可持續發展能力不斷增強,國家實驗室、綜合性國家科學中心等國家戰略科技力量加快培育壯大,中關村新一輪先行先試重大改革舉措落地,區塊鏈、人工智慧等佔先工程深入實施,一批高精尖重大産業項目落地建設,將有力支撐經濟平穩健康發展。四是改革開放新優勢更加明顯,中央支援北京開放三項政策特別是設立北京證券交易所有力提振經濟發展信心,環球主題公園將直接拉動百億級文旅消費,“雙樞紐”國際消費橋頭堡建設等促消費舉措深入實施,大體量、高品質的消費供給將形成擴大消費新引擎。五是城市發展方式深刻轉型,城市更新“1+4”政策文件和行動計劃發佈實施、示範項目相繼落地,疏整促、回天、城南、京西、生態涵養區、鄉村振興等專項行動接續推進,區域發展不平衡、不充分問題著力解決,首都高品質發展的基礎更加紮實。
當前首都發展仍面臨難得歷史機遇,我們要堅定信心、穩紮穩打,牢牢把握穩是主基調、穩是大局,將穩增長、調結構、推改革有機結合,更加注重引導預期,提振市場主體信心,全力推動北京經濟實現質的穩步提升和量的合理增長,力爭取得更好結果。
(一)總體思路
以習近平新時代中國特色社會主義思想為指導,全面貫徹落實黨的十九大和十九屆歷次全會及中央經濟工作會議精神,深入貫徹習近平總書記對北京一系列重要講話精神,弘揚偉大建黨精神,堅持穩中求進工作總基調,完整、準確、全面貫徹新發展理念,堅持以首都發展為統領,深入實施人文北京、科技北京、綠色北京戰略,全面深化改革開放,堅持創新驅動發展,推動高品質發展,堅持以供給側結構性改革為主線,統籌疫情防控和經濟社會發展,統籌發展和安全,堅持“五子”聯動融入新發展格局,繼續做好“六穩”“六保”工作,持續改善民生,保持經濟運作在合理區間,保持社會大局穩定,不斷將全面從嚴治黨引向深入,全力辦成一屆簡約、安全、精彩的奧運盛會,以優異成績迎接黨的二十大勝利召開。
(二)主要指標
經濟發展方面。地區生産總值增速安排5%以上,兼顧了需要與可能,與“十四五”規劃目標有機銜接,有利於引導各方面把精力集中到提高發展品質效益上來。全員勞動生産率達到32萬元/人左右、保持全國領先,一般公共預算收入增長4%,居民消費價格漲幅3%左右,數字經濟增加值增速7.5%左右。
生態環境方面。進一步統籌好人口資源環境,常住人口規模控制在2300萬人以內,森林覆蓋率達到44.8%,平原地區森林覆蓋率達到31.4%,中心城區綠色出行比例達到74%左右。細顆粒物年均濃度和單位地區生産總值能耗、二氧化碳排放降幅均達到國家要求,單位地區生産總值水耗降幅為1%左右。
民生保障方面。居民收入穩定增長,城鎮調查失業率控制在5%以內,“七有”“五性”監測評價綜合指數在105以上,食品安全抽檢合格率超過98.5%,藥品抽驗合格率保持在99%以上,單位地區生産總值生産安全事故死亡率控制在1.2人/百億元左右。
三、實現2022年經濟社會發展計劃的主要任務和措施
(一)在做好冬奧籌辦和服務保障上精益求精,為世界奉獻一屆簡約、安全、精彩的奧運盛會
堅持冬奧籌辦和疫情防控全面融合、一體推進,高品質完成各項服務保障任務,全面彰顯“雙奧之城”獨特魅力。
進一步築牢疫情防線。毫不放鬆抓實抓細疫情防控各項措施,確保人民群眾生命健康安全。(1)科學精準抓好“外防輸入、內防反彈”,堅持“人、物、環境”同防,加大社區和機場、商場、酒店等重點區域防控力度,落實重點行業從業人員週期篩查機制,因時因勢調整防控策略和工作指引,堅決防止“一刀切”和“層層加碼”,減少對群眾生産生活影響。(2)推進疫苗加強免疫接種,加快變異株疫苗、特效藥研發。建設市疾控中心新址,實現每區負壓病房不少於10間,開工建設公共衛生安全應急保障基地,有序推進大型集中隔離醫學觀察場所建設。(3)全面落實遠端防控、疫苗接種、核酸檢測和健康監測等冬奧防疫措施,做好賽時疫情應急處置,嚴格涉奧場所、人員以及閉環管理界面管控,堅決把疫情風險降到最低。
高水準做好冬奧服務保障。各司其職、密切配合,精細做好賽事組織和賽會服務保障各項工作。(1)確保賽事運作高效有序,妥善安排賽時訓練和比賽,做好場館日常運作及應急處置,做精做細抵離、交通、安保、住宿、餐飲、醫療等服務保障,確保冬奧村順利開村、平穩安全運作。(2)有序開展火炬傳遞,精心組織開閉幕式演出,配合做好賽事轉播和新聞宣傳,營造良好輿論氛圍。(3)落實低碳管理措施,實現冬奧會碳中和目標。加快京張體育文化旅遊帶建設,推動延慶賽區滑雪場及基礎設施新改擴建,最大限度發揮冬奧遺産作用。(4)舉辦第八屆市民快樂冰雪季系列活動和冰雪産業論壇,建設一批冬奧文化廣場、冬奧社區,全面建成200所冰雪運動特色學校、30個青少年校外冰雪活動中心。
營造優美城市環境。不斷滿足人民群眾對優美生態環境的需要,以清新、整潔、靚麗的城市形象迎接冬奧會冬殘奧會。(1)推進冬奧場館及周邊環境整治,佈置重點區域形象景觀,開展“迎冬奧深化文明城市創建”五大行動,為成功舉辦冬奧會冬殘奧會營造良好人文環境。(2)深化“一微克”行動,完成剩餘58座核心區燃油鍋爐清潔改造、8000戶村莊煤改清潔能源,加大新能源車替代力度,加快超低排放區建設,強化京津冀大氣污染區域聯防聯控,確保主要污染物重點工程減排量達到國家要求,全力保障冬奧空氣品質。(3)加快建設南苑森林濕地公園、奧北森林公園等項目,建成溫榆河公園朝陽一期,新增造林綠化15萬畝,確保新一輪百萬畝造林綠化工程圓滿收官,抓好國家森林城市創建工作。(4)出臺強化河湖長制實施意見,完成第三輪城鄉水環境治理,開工建設東沙河、清河下段生態治理工程,完成300個村污水治理。推動出臺節水條例、土壤污染防治條例。
確保城市安全穩定運作。繼續按照穩定大局、統籌協調、分類施策、精準拆彈的方針,抓好風險處置工作,以韌性城市建設為抓手健全首都安全體系。(1)保障首都糧食能源供應安全,進一步提高糧食、蔬菜、豬肉自給率,建設環首都1小時鮮活農産品流通圈,加強食品藥品安全監管。持續強化價格監測預測預警,健全社會救助和保障標準與物價上漲掛鉤聯動機制。做好水電氣熱安全運作和能源保障,實現天津南港LNG應急儲備項目一期投運。(2)健全韌性城市工作機制和評價制度,完善大型公共設施平災轉換、平疫轉換能力。推動修訂突發事件應對條例,健全市、區、街道(鄉鎮)三級應急物資儲備體系,提高極端天氣、地質災害等應急管理能力。推動修訂安全生産條例,推進城市老化管道更新改造,全面開展燃氣安全排查整治。抓好電動自行車全鏈條安全管理,強化源頭管控,在全市居住區建成25萬個電動自行車充電設施介面。(3)建立健全市區房地産調控及風險處置工作機制,強化房地産項目全程監管。完善金融風險防範處置機制,堅決遏制各類非法集資,有效化解隱性債務,持續做好“雙減”、債券違約等重點領域風險化解。常態化開展掃黑除惡鬥爭,推進“楓橋式公安派出所”創建,營造良好社會治安環境。(4)不斷提高國防後備力量建設水準,優化基層武裝組織結構和力量配備。打造北京“一區一品、典型示範”雙擁品牌,組織開展社會化擁軍活動。
(二)在推動高水準科技自立自強上尋求突破,為我國進入創新型國家前列提供堅實支撐
聚焦國際科技創新中心建設,推動基礎研究、技術創新、成果轉化和産業化等創新活動全鏈條佈局,為建設科技強國貢獻北京力量。
加快原創性引領性科技攻關。圍繞“四個佔先”“四個突破”,強化國家戰略科技力量,堅持弘揚科學家精神,發揮企業創新主體作用,持續提升科技創新體系化能力。(1)建立健全國家實驗室服務保障機制,加快科研配套項目建設,推進戰略任務凝練和科研攻關。推動綜合性國家科學中心儘快取得突破性成果,加快國家重點實驗室體系化發展。發佈“悟道3.0”“長安鏈3.0”,在未來科技前沿領域佈局一批新型研發機構。(2)聚焦資訊、生命、量子等領域推出一批新的戰略舉措,力爭取得更多基礎原創成果和底層技術突破。高標準運營北京顛覆性技術創新基金,加強科技成果發現與挖掘。完善應用場景建設資金和政策支援體系,發佈20項重大應用場景項目。(3)健全鼓勵外資研發機構發展政策,推動發起國際重大科技合作計劃。健全智慧財産權協同保護機制,開展優勢單位培育,推動出臺智慧財産權保護條例。
高水準建設“三城一區”。完善科技資源配置方式,優化提升“三城一區”創新格局。(1)高站位高標準落實中關村新一輪先行先試重大改革舉措,儘快形成可複製可推廣的試點成效。制定建設世界領先的科技園區行動計劃,支援引入市場化專業化運營服務機構和人才,優化“一區多園”空間佈局。(2)中關村科學城紮實推進北區發展,加快北京協同創新園等項目建設,完成東升科技園三期主體結構施工。(3)懷柔科學城推進人類器官生理病理模擬大科學裝置開工,完成8個第二批交叉研究平臺和11個科教基礎設施設備安裝調試,打造高端儀器裝備和感測器産業基地。(4)未來科學城“生命谷”抓實生命科學園三期建設,實現市疫苗檢驗中心、諾誠健華等項目開工,“能源谷”面向入駐央企開放更多應用場景,鼓勵能源企業創制國際標準。(5)北京經濟技術開發區承接“三城”科技成果轉化項目150項以上,落地一批國際一流技術創新中心和中試基地。中日、中德國際合作園區加快引進一批優質産業創新項目。
激發各類主體創新活力。著力破除産學研深度融合的體制機制障礙,營造更加優質的創新生態。(1)創新科技成果、智慧財産權轉化決策和權益分配機制,遴選15家以上單位開展職務科技成果賦權,鼓勵在京科研單位適用北京市科技成果轉化激勵政策,推動建設70家左右技術轉移機構。支援高校“雙一流”建設和分類發展,推動良鄉、沙河高教園建設。(2)制定領軍企業旗艦計劃,打造10家以上旗艦企業,新建10個産業協同創新平臺,培育更多硬科技獨角獸、隱形冠軍企業。(3)實施促進科技企業孵化器發展三年行動方案,支援專業孵化器等創新創業平臺建設。印發實施創業投資集聚區建設若干措施,引導天使、創投等資本開展長期投資、硬科技投資。(4)制定實施北京高水準人才高地建設方案,抓好戰略科學家、科技領軍人才和創新團隊、青年科技人才、卓越工程師引進培育,解決人才住房、醫療、子女教育等後顧之憂。深入實施“朱雀計劃”,加快引進項目經理、技術經紀人等多層次人才。
提升高精尖産業核心競爭力。優化調整高精尖産業發展行動計劃,完善京津冀産業鏈供應鏈,著力打造新一代資訊技術、積體電路、新能源汽車、生物醫藥等戰略性新興産業集群。(1)加快推進積體電路系列重大項目建設,打造引領積體電路産業發展的世界級創新高地。(2)加速創新藥、高端醫療器械産業化進程,開工建設科興疫苗研發中心和國藥北京生物新型疫苗生産基地,實施第三批研究型病房示範建設項目。(3)培育壯大新能源産業,推動小米汽車開工,完成理想汽車製造基地設備安裝。(4)著力破除産業鏈突出瓶頸制約,提升産業鏈供應鏈自主可控能力,加強汽車、電子等重點産業供應鏈保障,超前培育量子資訊、碳捕捉等前沿産業。(5)高水準發展現代服務業,推動國家金融科技風控中心等金融基礎設施落地,支援科技金融、綠色金融等特色金融發展。制定現代服務業和先進製造業兩業融合支援政策,認定一批市級兩業融合試點單位。
(三)在提升數字經濟核心競爭力上搶佔先機,加快建設全球領先的數字經濟新體系
深入落實全球數字經濟標桿城市建設方案,推動出臺數字經濟促進條例,增強共性基礎技術供給能力,培育數據驅動的未來産業,積極構築競爭新優勢。
加快建設高速泛在的新型基礎設施。按照廣延伸、全覆蓋、高標準、深應用的原則,縱深推進新型基礎設施建設。(1)推動車聯網、政務專網、工業網際網路等設施深度覆蓋,新增5G基站6000個。推進8K超高清標準制定,積極打造超高清産業創新發展高地。啟動商業航太産業基地起步區開發建設,支援衛星網際網路民營企業參與“星網”工程項目建設。(2)制定城市超級算力中心工程實施方案,強化算力統籌。加強市場化合作,進一步提升區塊鏈先進算力平臺和人工智慧公共算力平臺,拓展應用範圍。(3)全面落實智慧城市四級規劃管控體系,夯實數字底座。全力打造“京通”“京辦”“京智”三個智慧終端,擴大“一網通辦”“一網統管”“一網慧治”覆蓋面。開展數字化社區建設試點,加快水電氣熱供應智慧化改造。加快推進老年人常用的網際網路應用和移動終端、APP應用適老化改造。推進高級別自動駕駛示範區3.0階段建設,打通網聯雲控式自動駕駛技術和管理關鍵環節。
激發數據資源要素潛力。加快匯聚全球流通數據,釋放數字技術創新活力。(1)深化數字産業化和産業數字化,高標準建設信創園一期、中關村工業網際網路産業園等標桿項目,培育新型數字化健康服務等六大標桿産業,建設20家行業標桿性智慧工廠,支援50家以上企業數字化智慧化升級。(2)編制完善公共數據目錄,統一數據接入規範標準。北京國際大數據交易所探索數字隱私保護基礎制度與標準規範,構建數據資産産業鏈。(3)完善數據分類分級安全保護制度,在數字産品安全檢測與認證等方面探索國際互惠合作。
推動平臺經濟規範健康發展。健全平臺經濟治理體系,指導支援平臺企業實現更好發展。(1)落實平臺經濟領域反壟斷指南,強化平臺企業數據安全主體責任,加強用工規範管理,開展平臺靈活就業人員職業傷害保障試點。(2)持續推進重點行業網際網路平臺專項治理行動,嚴厲查處網際網路違法廣告、虛假宣傳等行為。完善平臺經濟綜合監管服務系統,設置好“紅綠燈”,定期開展平臺經濟運作監測和風險評估,推動線上線下一體化、事前事中事後全鏈條監管。(3)支援平臺企業發展,加快數字專區建設,在確保安全前提下促進政府和企業數據開放共用,健全重點平臺企業“服務包”機制,鼓勵企業向硬科技轉型,加快區塊鏈和大數據技術突破。
(四)在擴內需、優供給上加力提效,增強供需結構適配性和靈活性
把實施擴大內需戰略同深化供給側結構性改革有機結合起來,加快建設國際消費中心城市,促進消費持續恢復,積極擴大有效投資,增強經濟發展內生動力。
充分發揮消費基礎性、引領性作用。適應消費需求新變化,以優化商品和服務供給為突破口,加快釋放消費潛能。(1)制定千億規模世界級商圈“一圈一策”實施方案,印發實施首店3.0、夜間經濟3.0政策,加快推動時尚品牌企業在京落地。(2)制定實施智慧産品促消費政策,試點建設一批智慧商店、智慧街區。出臺二手小客車交易週轉指標管理辦法,穩定和擴大汽車消費。(3)實施“漫步北京”計劃,上線“一鍵遊北京”智慧文旅服務平臺,推出一批跨區精品旅遊線路,推動環球主題公園後續及配套項目落地開工,加快樂高主題樂園地塊入市,在京郊旅遊重點區各建成1至2個精品酒店試點項目,在生態涵養區打造一批集生態休閒、體育康養于一體的體育旅遊目的地。(4)加快建設“雙樞紐”國際消費橋頭堡,推進大興機場臨空經濟區國際消費樞紐、國際會展中心規劃設計。制定實施6大物流基地建設升級方案和配套政策,完善流通網路和末端配送服務體系,加快形成內外聯通、安全高效的物流網路。
精準發力擴大有效投資。做實“項目落地年”,實施一批對未來發展有重大牽引作用的投資項目。(1)繼續實施“3個100”市重點工程,適度超前安排一批基礎設施項目,開展在建項目“拔釘子”工程,加大平原新城、城南、京西等地區投資力度,集中推動一批重點項目建設取得實質性進展。持續加大項目謀劃儲備工作力度。(2)堅持項目跟著規劃走、資金要素跟著項目走,強化重點項目要素保障,“一地一策”做好集中供地,積極爭取、加快發行投用地方政府專項債券,爭取新一批基礎設施公募REITs試點項目上市。堅決貫徹落實政府過緊日子要求,嚴控一般性支出,加大重大政策和重點項目事前績效評估力度,完善區級財政運作績效評價機制,持續提升財政資金使用效益。(3)促進政府投資與社會投資高效聯動,規範有序推進政府和社會資本合作,加快提升産業園區配套公共服務和基礎設施,加大向民間資本推介重點領域項目力度。
有序開展城市更新行動。堅持規劃引領、民生優先,在尊重歷史和文化前提下,加大更新改造力度,推動城市更新由分領域逐個項目實施向區域連片系統實施轉變。(1)研究建設用地功能混合使用等政策,加快確立區域統籌、功能混合、用途相容的規劃用地機制。授權一批社會力量作為城市更新融資、改造、運營等一體化實施主體。(2)推廣“望京小街”經驗,形成一批特色鮮明、帶動作用強的示範片區,實現隆福寺文化體驗消費新地標整體亮相,實施三里屯商圈北擴區、望京小街二期等商圈改造提升,啟動南中軸-大紅門地區整體更新。(3)大力推進老舊小區更新改造,完善配套政策,引入社會資本參與20個以上老舊小區改造試點項目,老舊小區改造新開工300個、完工100個,老樓加裝電梯完工200部以上,支援配合央屬産權單位老舊小區改造,推進西便門10號院等危舊樓房改建。開工建設一批老舊廠房改造項目,完成工人體育場改造復建。
高品質推進全國文化中心建設。加強文化資源傳承利用,不斷提升首都文化軟實力。(1)保護傳承利用好北大紅樓、香山革命紀念地等紅色資源,促進紅色文化主題片區協同發展。推動出台中軸線文化遺産保護條例,穩步推進中軸線重點文物及影響景觀視廊建築騰退。加強文化遺産活化利用,持續建設“會館有戲”品牌,出臺進一步加強非物質文化遺産保護工作意見。(2)統籌“三條文化帶”建設,實施琉璃河、路縣故城考古遺址公園等項目,開工大葆台西漢墓遺址保護及博物館改建工程,積極創建三山五園國家文物保護利用示範區和大運河國家5A級旅遊景區。(3)深入推進文化惠民工程,開展2萬場首都市民系列文化活動,打造更具吸引力的一刻鐘公共文化服務圈。充分利用博物館、美術館等資源,舉辦大型特色藝術活動。深化市屬文藝院團改革發展,打造“大戲看北京”文化名片,豐富功能多樣、群眾喜聞樂見的綜合性小型演藝中心,培育一批辨識度高、穿透力強的獨創文化IP。(4)制定實施“博物館之城”建設發展規劃,規範扶持實體書店發展,辦好北京國際設計周、北京國際電影節、“電競北京”等品牌文化活動。
(五)在“兩區”政策和項目落地上力求實效,加快打造對外開放和制度創新的新高地
更加注重依靠改革開放增強動力活力,深度破除制約高品質發展的體制機制障礙,努力打造改革開放“北京樣板”。
拓展先行先試開放改革新路徑。形成新一輪系統化開放舉措,再推動一批高含金量政策和項目落地。(1)制定國際高標準經貿規則先行合作示範區方案,在貿易投資自由化便利化等方面積極探索。制定數字貿易示範區工作方案,加快建設數字貿易港,爭取增值電信業務有序開放等突破性政策。爭創國家服務貿易創新發展示範區,實施跨境服務貿易負面清單管理。(2)全力支援北京證券交易所發展成為服務創新型中小企業主陣地,培育推動更多專精特新企業上市,發揮對新三板的“龍頭”撬動和“反哺”作用,帶動券商、資管、審計、法務等資本市場服務機構發展,提升專業服務業高端化、國際化發展水準。(3)推動出臺自貿試驗區條例,制定服務業擴大開放綜合示範區決定,開展重點領域政策會診,破解行業企業發展的痛點、堵點和難點問題。(4)實施園區(組團)發展提升專項行動,打造一批“兩區”建設樣板間。開工建設大興國際機場國際航空總部園,構建以科技創新、服務貿易、先進製造等為特色的綜合保稅區格局,紮實推進雁棲湖國際會都擴容提升和第四使館區、國家會議中心二期、新國展二三期等項目建設。(5)實施新一輪推進“一帶一路”高品質發展行動計劃,探索建設“數字絲綢之路”經濟合作試驗區。
統籌重點企業和中小微企業幫扶。保持對市場主體特別是中小微企業紓困幫扶力度,進一步擴大惠企政策覆蓋面和有效性。(1)持續優化營商環境,完成營商環境創新試點實施方案和5.0版改革方案任務。建成全市統一的數字服務、數字監管、數字營商平臺,構建貫通審批、服務、監管、執法、信用管理全鏈條的數字政務新格局。堅持從辦好“一件事”入手,強化事中事後監管,完善綜合監管制度,規範綜合執法。深入推進公平競爭政策實施,強化競爭政策基礎地位,著力營造公平競爭市場環境。(2)完善重點企業“服務包”制度,升級12345企業服務熱線,開展“服務包”和企業熱線服務效果協同考評,完善政府與企業常態化溝通機制,暢通涉企政策企業家全生命週期參與渠道。強化營商環境改革政策宣傳解讀。(3)不斷完善幫扶措施,逐步推廣惠企政策免申即享、快速兌現。全面落實減稅降費各項政策,進一步健全融資擔保體系,推動建立政銀擔風險分擔機制,針對企業特別是科技型中小企業發展不同階段完善差異化支援政策。強化契約精神,有效治理惡意拖欠賬款和逃廢債行為。
穩步推進重點領域改革。持續深化關鍵環節改革,著力破解體制性障礙和機制性梗阻。(1)完成國企改革三年行動任務,全部清退列入“兩非”“兩資”清單企業,實現市管企業合規管理體系全覆蓋,整體資産負債率降至65%左右,分層分類開展混合所有制改革,持續深化城市運作、公共服務等領域降本增效。(2)落實國家電價市場化改革要求,開展輸配電核價,加大轉供電執法檢查力度。加強天然氣配送環節價格監管,完善城鎮供水等價格形成機制。(3)深化醫療服務價格改革,動態調整基本醫療保險醫療服務價格。實施義務教育階段學科類校外培訓收費政府指導價管理政策。
(六)在推動區域協調發展上強化統籌,進一步提高城市發展平衡性和協調性
全面落實京津冀協同發展國家戰略,緊緊抓住疏解非首都功能這個“牛鼻子”,不斷拓展重點領域合作深度廣度,推動市域外協同共贏發展、市域內協調均衡發展。
深化疏解整治促提升。突出提升導向、分區施策,持續提升城市品質、改善人居環境。(1)主動配合支援部分央屬資源向雄安新區等疏解轉移,實施2022年版新增産業禁止和限制目錄。推動100家一般製造業企業疏解提質,鞏固區域性市場疏解成效,推進大紅門等地區轉型。(2)健全醫院新老院區“增減掛鉤”機制,推動首都醫科大學、首都體育學院新校區規劃建設。開展2200戶平房院落申請式退租和1000戶修繕,完成廣安門公交保養場功能外遷,努力使核心區靜下來。(3)嚴控新生違法建設,拆除違法建設2500萬平方米以上、騰退土地2800公頃左右,紮實推進第二批基本無違建區創建。全面完成背街小巷環境精細化整治提升三年任務,持續開展各類圍擋、臨時建築、橋下空間精細治理。壓茬推進留白增綠978.5公頃,園外園生態工程等建成投用。
全面推動城市副中心高品質發展。深入落實支援城市副中心高品質發展意見和實施方案,繼續保持千億投資強度,持續提升承載力、吸引力和影響力。(1)加快行政辦公區二期、城市副中心站綜合交通樞紐、東六環路改造等重點工程建設,劇院、圖書館、博物館基本完工。(2)推動央企二三級企業、跨國企業總部等優質資源落地,開工建設首旅集團等市管企業新辦公樓,加緊建設運河商務區和張家灣、臺湖、宋莊3個特色小鎮。(3)制定國家綠色發展示範區建設方案,推動全國自願碳減排交易中心落地。建成楊洼船閘,實現大運河京冀段旅遊通航。(4)積極創建通州區與北三縣一體化高品質發展示範區,推進廠通路等跨界道路橋梁、潮白河國家森林公園規劃建設。
加快構建現代化首都都市圈。推動通勤圈、功能圈、産業圈建設,帶動京津冀協同發展不斷取得新進展。(1)支援雄安新區交鑰匙中小學項目實現竣工交付,形成後續辦學辦醫支援方案,京雄高速北京段主體工程完工,高標準建設雄安新區中關村科技園。(2)京唐(濱)城際鐵路建成通車,推進城際鐵路聯絡線一期、軌道交通平谷線、承平高速等項目建設。(3)實施京冀密雲水庫水源保護共同行動,完善官廳水庫水源保護區聯合綜合執法機制,統籌實施北運河-潮白河流域生態綠帶建設。(4)制定京津冀技術協同創新整體佈局建議方案,加快區域氫能全産業鏈發展。完善交界各區與周邊地市合作機制,推進就業資訊和社保轉移接續互通、人才資質互認。
繼續實施好所有行動計劃。以重點功能區為支點,優化分層次的空間佈局,促進城鄉區域全面融合、共同繁榮。(1)全面實施國土空間近期規劃和城市總規實施工作方案,健全規劃引領項目生成的實施機制,完成核心區控規三年行動計劃。(2)紮實推動城南、回天行動計劃任務落地實施,開工建設第四實驗學校等重大項目,加快積水潭醫院回龍觀院區二期擴建、麗澤城市航廈、京東方生命科技産業基地等項目建設。(3)實施京西地區轉型發展行動計劃,推動怡和集團等合作項目儘快落地,逐步解決首鋼搬遷歷史遺留問題,規劃建設“一線四礦”文旅康養休閒區。(4)出臺生態涵養區補短板強弱項實施方案,進一步完善基礎設施和公共服務,開展生態産品價值實現機制試點,推動綠水青山向金山銀山更充分轉化。(5)深入實施鄉村振興戰略,制定農村人居環境整治提升五年行動方案,啟動800個村的美麗鄉村建設。研究制定農業中關村建設行動計劃,出臺種業振興行動實施方案,推動國家現代農業産業園建設。實施城鄉結合部減量發展行動計劃,強化綠隔地區規劃管控。針對受援地區不同特點分類施策,保持投入力度,持續推動東西部協作和支援合作取得新成效。
(七)在解決群眾急難愁盼問題上全力以赴,不斷提升城市精細化治理水準
緊扣“七有”目標和“五性”需求,下更大力氣找差距、補短板、強弱項,用心用情用力解決群眾操心事、煩心事、揪心事,兜住兜牢民生底線,努力實現發展成果全民共用。
提高居民收入水準。制定促進共同富裕實施方案,強化就業優先導向,充分發揮分配的功能和作用,加大社保、轉移支付等調節力度。(1)落實促進新就業形態健康發展若干措施和促進創業帶動就業三年行動計劃,完善靈活就業勞動用工和社會保障政策。實施青年就業啟航計劃,強化失業青年就業援助和服務。持續開展職業技能提升行動、培訓70萬人次,實現城鎮新增就業26萬人。(2)多渠道促進農村居民增收,實現5萬名就業農村勞動力納入城鎮職工保險體系,出臺零散配套設施用地政策,推進農村承包土地經營權抵押融資,試點宅基地有償使用,加快新型集體林場建設,消除100個集體經濟薄弱村。(3)完善多層次社會保障體系,促進職業年金髮展,穩步提高各項社保待遇標準,建立健全殘疾人“兩項補貼”標準動態調整機制,支援有意願有能力的企業和社會群體積極參與公益慈善事業。
積極穩妥推進綠色低碳轉型。統籌好安全性、經濟性、可持續性,穩步推進能源結構調整優化,逐步實現資源全面節約、集約、迴圈利用。(1)完善碳達峰碳中和工作機制和政策體系,制定做好碳達峰碳中和工作實施意見及分領域分行業實施方案,修訂一批節能降碳標準。(2)加強精細化用能管理,深入挖掘重點領域項目節能潛力,依法依規推動低效數據中心關閉或疏解,積極爭取開展用能權交易試點。發佈首批創新型綠色技術推薦目錄,徵集佈局一批綠色技術和應用場景。(3)先立後破有序推進能源結構調整優化,編制能源結構調整實施方案,推進整區(鎮)屋頂分佈式光伏開發試點,加快小湯山地熱利用項目和外埠綠電基地建設。(4)印發民用建築節能減碳工作方案,推廣超低能耗建築規模累計達到150萬平方米。開展綠色生活創建行動,倡導簡約適度、綠色低碳生活方式。
深化交通綜合治理。推進軌道交通與地面公交、慢行系統、道路網等多網融合發展,不斷改善交通出行環境。(1)加快3號線一期等9條段城市軌道交通線路建設,實現昌平線南延一期、16號線南段開通試運營,新增運營里程約25.6公里,優化改造軌道交通既有線網。加強路市對接協調,加快東北環線等市郊鐵路建設。推進軌道微中心建設。(2)做優做精城市道路網,完成南中軸路改造,推進京良路西段建設。優化調整65條公交線路。推進城市慢行系統與濱水道路、園林綠道互連互通。(3)建設交通綜合決策支援和監測預警平臺,提升交通綜合協調調度指揮能力。形成全市停車資源“一張圖”,推動停車改革向路外和居住小區延伸。重點整治醫院、商圈、學校等周邊地區堵點。(4)加強交通安全管理,加大交通執法力度,深入開展“文明駕車、禮讓行人”專項行動和違規電動三四輪車綜合治理,減少交通事故。
持續完善公共服務體系。不斷提升公共服務供給水準和能力,更好滿足人民群眾多層次、多樣化需求。(1)堅持“五育”並舉,加強學生體育與健康考核評價,促進學生養成體育運動和健康生活習慣。推動學前教育普及普惠發展,新增中小學學位2萬個,持續實施拓展中小學教師來源行動計劃,提高課堂教學品質,推進課後服務高品質有特色發展,鞏固深化“雙減”工作。落實推動職業教育高品質發展實施方案,鼓勵開設更多符合北京産業發展方向和市場需求的緊缺專業,打通技能人才職稱評審通道,拓寬職業院校畢業生就業渠道。(2)深化公立醫院績效評價和薪酬制度改革,完善分級診療制度,暢通基層預約轉診渠道,提高社區衛生服務機構和家庭醫生服務能力,支援國家醫學中心建設,持續推進“網際網路+醫療”,建成465處院前急救設施,完成公共場所從業人員急救培訓10萬人次以上。在郊野公園、居民社區、綠道沿途布設多樣化體育健身新場景。落實促進中醫藥傳承創新發展實施方案,啟動健康北京中醫藥行動,支援中醫藥科技創新。(3)統籌推進“一老一小”問題整體解決,建立街鄉鎮養老服務聯合體運作機制,鼓勵市場化專業機構參與提供助餐等養老服務,健全失能失智老年人照護體系,全面推行長期護理保險,實現各區至少有一所老年大學。推動新的生育政策落地見效,研究制定發放生育津貼等鼓勵措施。支援幼兒園招收2至3歲幼兒,創建示範性托育機構50家,建成母嬰友好醫院30家,制定實施未成年人保護三年行動計劃,加快建立無障礙公交導乘系統,依法維護婦女兒童、殘疾人權益,注重家庭家教家風建設。全面貫徹黨的民族政策和宗教工作基本方針,推動民族團結進步促進條例立法,加快民族團結進步促進中心等項目建設,推動國立蒙藏學校舊址修繕與開放。(4)堅持“房住不炒”定位,籌集建設保障性租賃住房15萬套,竣工各類保障房8萬套,推動住房租賃條例立法,研究適應多子女家庭的公租房政策,調整建設標準和配租辦法,加快發展長租房市場,促進房地産業良性迴圈和健康發展。
創新推進基層精細化治理。聚焦高頻難點問題,尊重規律,科學提升精治共治法治水準。(1)落實接訴即辦工作條例,繼續推動“有一辦一”向“主動治理、未訴先辦”深化,用好12345民生大數據,堅持“每月一題”解決高頻共性難題,優化接訴即辦考評體系,進一步提升群眾訴求解決率和滿意率,繼續辦好“向前一步”節目。(2)牢固樹立法治意識,加強新出臺條例的貫徹落實,提高依法行政水準。制定加強基層治理體系和治理能力現代化建設實施意見,推動社區治理“一庫兩平臺”建設,繼續實施3000戶以上大型社區規模調整。(3)堅持不懈抓好兩個“關鍵小事”,開展個人生活垃圾分類專項執法檢查,新增廚余垃圾日處理能力600噸以上,推動垃圾回收市場化體系全覆蓋,在電商、快遞、外賣等行業開展包裝減量,實施凈菜進城、“光碟行動”,推動生活垃圾源頭減量。健全物業管理條例配套政策體系,提高業委會組建率,持續治理物業管理突出問題。
各位代表,2022年任務更加艱巨而繁重,我們要堅持以習近平新時代中國特色社會主義思想為指導,認真貫徹落實黨的十九大和十九屆歷次全會精神,堅持和捍衛“兩個確立”,切實增強“四個意識”、堅定“四個自信”、做到“兩個維護”,在中共北京市委的直接領導下,自覺接受人民代表大會指導監督,積極聽取人民政協意見建議,堅定信心、拿出拼勁,迎難而上、主動作為,不斷開拓高品質發展新局面,為北京率先基本實現社會主義現代化作出更大貢獻,以優異成績迎接黨的二十大勝利召開。
2022年北京市國民經濟和社會發展計劃指標

注:1.單位地區生産總值能耗降幅國家“十四五”規劃目標尚未下達,年度目標依據《北京市進一步強化節能實施方案》提出的2020年和2021年兩年平均下降5%確定。2020年、2021年單位地區生産總值能耗降幅分別為9.18%和1.4%左右。
2.單位地區生産總值二氧化碳排放降幅指標2021年目標國家尚未下達,初步了解為2%左右,2021年預計數按照生態環境部原考核口徑測算。
3.“七有”“五性”監測評價綜合指數口徑調整,表中數據以2020年為基期(100)新口徑測算。
4.每千常住人口執業(助理)醫師數指標的統計範圍不含部隊醫院。