——2021年1月23日在北京市第十五屆人民代表大會第四次會議上
北京市發展和改革委員會主任 談緒祥
各位代表:
受市人民政府委託,現將北京市2020年國民經濟和社會發展計劃執行情況與2021年國民經濟和社會發展計劃草案的報告提請市第十五屆人大第四次會議審議,並請市政協各位委員提出意見。
一、2020年國民經濟和社會發展計劃執行情況
過去一年是極不平凡的一年。面對新冠肺炎疫情的嚴重衝擊,在以習近平同志為核心的黨中央堅強領導下,在中共北京市委直接領導下,在市人大及其常委會監督支援下,全市上下堅持以習近平新時代中國特色社會主義思想為指導,全面落實“六穩”“六保”任務,經過艱苦努力、奮發進取,統籌推進疫情防控和經濟社會發展工作取得顯著成效,地區生産總值前三季度累計增速分別為-6.6%、-3.2%、0.1%,初步核算全年增長1.2%、規模達到3.6萬億元,每人平均地區生産總值約2.4萬美元,決勝全面建成小康社會取得決定性成就,較好地完成了市十五屆人大三次會議確定的目標任務,在嚴峻考驗和巨大壓力中展現出新時代北京新作為。
一年來,重點做了以下六方面的工作:
(一)堅持人民至上、生命至上,新冠肺炎疫情防控取得重大戰略成果
疫情防控有力有序有效。堅持“外防輸入、內防反彈”,受權&&建立首都嚴格進京管理聯防聯控協調機制,築起疫情防控“護城河”。落實“四方責任”,嚴密社區防控,160余萬名黨員幹部和市民群眾積極參與,志願服務活動廣泛開展,“紅袖標”“黃馬甲”“白護服”構建起群防群控堅強防線。建立應急物資和生活物資統一調度制度,快速提升自産保供能力,首次建立區級政府儲備機制,千方百計降低疫情對市民日常生活的影響。以最堅決最果斷最嚴格措施,用26天時間打贏新發地批發市場聚集性疫情殲滅戰。建立冷鏈食品追溯平臺,全面加強冷鏈食品監管。及時召開疫情防控新聞發佈會回應關切、穩定預期。
篩查救治及時科學高效。堅持早發現、早報告、早隔離、早治療,設立234個社區衛生服務中心發熱篩查哨點,組建3600余人流調專業隊伍,疾控人員與病毒近身交戰,危難時刻築起擋住病魔的“防火牆”。應急處置和患者收治能力顯著提升,核酸日檢測能力近80萬份,負壓救護車由34輛增至121輛,完成地壇、佑安、小湯山等醫院應急改造,儲備病床超4000張。切實加強院感防控,實施分級分類診斷救治,建立重症患者聯合會診和中西醫結合救治機制,全年治愈患者944名。
科技抗疫支撐作用突出。建立疫情科技防控工作聯席會和應急科技攻關快速響應機制,部署9批32個科技攻關項目,發佈3批370多項中關村科技抗疫新技術新産品新服務,在疫苗、診斷試劑、藥物研發攻關方面跑出“北京速度”,在京研製的4個新冠疫苗進入Ⅲ期臨床試驗、9個診斷試劑産品獲批上市,數量均居全國第一。開發可重復使用新型口罩、AI影像輔助診斷産品等支撐精準“戰疫”。搭建新冠肺炎線上醫生諮詢平臺,訪問量超4300萬人次。“北京健康寶”為5200萬人提供30億次資訊查詢服務,有效保障健康人員“一碼通行”。
(二)堅持主動作為、綜合施策,穩企業保就業效果逐步顯現
復工復産復課有序推進。及時推出支援打好疫情防控阻擊戰19條、保障企業有序復工復産10條等政策措施,編制政策工具使用指南,發佈114個防控指引並根據疫情形勢變化動態更新。強化用工、物流等要素保障,發揮京津冀聯防聯控聯動工作機製作用,協調津冀300余家配套企業全面復工復産,協助1萬餘名外籍復工復産人員入境返京,幫助企業解決“燃眉之急”。新發地批發市場全面復市、實行“批零分開”,讓“菜籃子”安全更有保障。採取分時段預約限流等措施有序恢復演出、娛樂、電影院等場所開放,在京各級各類學校320余萬名師生開學復課。
助企紓困政策落實落細。推動修訂促進中小企業發展條例,制定實施促進中小微企業持續健康發展16條和新9條措施,非常時期採取非常之策,幫助企業渡過難關。全年新增減稅降費超2000億元,為企業減免房租84.5億元、降低用能成本約28億元。構建金融服務快速響應機制,發放再貸款再貼現資金約1100億元,辦理延期還本付息本金3062億元。首貸、續貸中心完成貸款524.3億元,確權融資中心上線11款“確權貸”産品,發放中關村企業抗疫發展貸484.3億元。聚焦受疫情影響突出的行業,制定實施“北京文化28條”“餐飲業10條”等扶持政策,推出演出票價和影院疫情專項補貼,為2122家旅行社暫退質保金10.5億元。在16區建立統一標準的中小微企業監測數據庫,新設企業數量自8月起連續5個月同比正增長,企業經營逐步恢復,展現出市場主體堅強韌性。
就業保障力度加大。頂格執行社保費“減免緩”政策,全年為企業減負1482.4億元,向企業核準返還失業保險費47.6億元。開展以訓穩崗、以工代訓等職業技能培訓,完成培訓112.4萬人次、發放補貼16.7億元。打造“就業超市”急聘線上平臺,率先搭建共用用工平臺,將靈活用工納入一次性就業創業服務補貼範圍。出臺“京8條”促進高校畢業生就業,2020年北京高校畢業生就業率90.2%。城鎮新增就業26.1萬人,城鎮調查失業率4.1%,全市居民每人平均可支配收入實際增長0.8%。
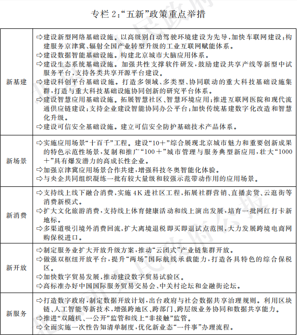
(三)堅持危中尋機、化危為機,“五新”政策加快落地見效
“兩新一重”投資取得實效。統籌推進“算力、演算法、算量”新型基礎設施建設,新基建固定資産投資增長10%以上,實現5G五環內和城市副中心室外連續覆蓋,自動駕駛路測安全行駛里程超200萬公里、居全國第一。紮實推進城市更新,老舊小區綜合整治項目新開工220個、完工61個,老樓增設電梯完成636部、新開工476部,棚戶區改造完成1.07萬戶,啟動第三批32個公共空間改造提升試點項目。出臺支援基礎設施領域REITs産業發展12條措施,推動盤活優質存量資産。向社會公開推介兩批共195個“兩新一重”等領域投資項目,總投資超2200億元。堅持資金跟著項目走,發行地方政府專項債券1132億元,爭取抗疫特別國債338億元,有力保障重大項目建設。全市固定資産投資增長2.2%。

新型消費加快培育壯大。出臺促進新消費引領品質新生活行動方案,舉辦北京消費季系列活動,直播帶貨等新消費業態逆勢增長,網上零售額增長30.1%,重點電商企業開展直播帶貨900場、銷售額超170億元,線上教育、娛樂、遊戲、體育領域企業營業收入增長30%以上。發佈首店政策2.0版,ZARA亞洲旗艦店開業。面向無車家庭一次性增發2萬個新能源小客車指標,京外購買二手車過戶手續實現網簽。實施“漫步北京”“點亮北京”“暢遊京郊”三個行動計劃,推出100余條精品旅遊線路和首批100個網紅打卡地,播出《我的桃花源》大型文化旅遊節目,網紅鄉村民宿週末入住率超90%。制定推動首都高品質發展標準體系建設方案,以標準引領創造安全放心的消費環境。
科技應用場景不斷豐富。以人工智慧、5G、北斗等領域底層技術迭代升級和示範應用為重點,制定實施加快新場景建設培育數字經濟新生態行動方案,發佈實施第二批30項應用場景項目、總投資52.9億元,城市副中心發佈智慧綠心等7個項目。制定發揮北京科技創新優勢推動津冀傳統行業改造升級工作方案,加強區域應用場景合作。深入實施科技冬奧行動計劃,建成首家5G+8K冬奧主題數字體驗館。科技應用場景既為企業創新成果提供産業化推廣平臺,也為解決城市治理痛點難點問題、推動傳統産業數字化智慧化升級提供重要支撐。
擴大開放全面升級。出臺實施新開放舉措行動方案,新一輪服務業擴大開放綜合試點方案任務完成97.7%,6項試點經驗和7項創新案例向全國複製推廣。建設國家服務業擴大開放綜合示範區工作方案獲批,北京自貿試驗區正式揭牌、建設總體方案發佈實施,對外開放再上新臺階。出臺數字貿易試驗區實施方案,開展全面深化服務貿易創新發展試點。發佈大興機場自貿片區實施方案及兩批制度創新清單,設立大興機場綜保區。中國國際服務貿易交易會成功舉辦,成為疫情以來我國首場線下重大國際經貿活動。高水準舉辦中關村論壇和金融街論壇。發佈實施國際交往中心功能建設專項規劃和三年行動計劃,國家會議中心二期主體結構封頂,雁棲湖國際會都控規編制完成、擴容提升進展順利。王府井集團獲得免稅品經營資質。路孚特亞太地區總部、渣打證券等一批外資項目落地。本市推進共建“一帶一路”三年行動計劃圓滿完成。
營商環境改革深入推進。推動出臺本市優化營商環境條例,優化營商環境3.0版政策本市事權改革任務全部完成,制定實施提升新服務進一步優化營商環境行動方案。政務服務全面優化,建立覆蓋全流程的“好差評”體系,市級政務服務事項96%以上進駐政務服務中心、96%以上“一窗綜辦”,實現“就近辦、網上辦、掌上辦、自助辦”,全市政務服務中心實現“早晚彈性辦”“午間不間斷”“週末不休息”延時服務,僵屍電話基本消除。審批流程全面簡化,在北京經濟技術開發區施行“一枚印章管審批”,全市138項審批事項改為告知承諾辦理,大力推進證照分離改革全覆蓋,推出104項“秒批”政務服務事項、321項“辦好一件事”套餐,企業群眾辦事申請材料和辦理時限壓減比例均超70%,清理規範行政審批仲介服務事項261項,本市設定的證明全部取消,清理規範銀行證明19項和企業上市證明16項,率先落地400余項區塊鏈政務服務。信用監管全面強化,開展信用分級分類監管,實施聯合獎懲案例13萬個,累計納入失信被執行人名單38萬人次。企業服務全面深化,出臺促進民營經濟高品質發展20條措施,市區兩級服務企業1427家、解決問題4015項。民營企業中小企業無分歧欠款實現清零。

(四)堅持創新驅動、高端引領,現代化經濟體系加快構建
“三城一區”主平臺建設取得積極進展。以全球視野加強戰略科技力量佈局謀劃,積極承接國家重大科技任務,成立應用數學研究院等新型研發機構。中關村科學城實施北區發展行動計劃,發佈“星谷”建設項目,啟用海淀城市大腦展示中心。懷柔科學城“十三五”期間佈局的29個科學裝置設施全部開工建設,6個項目進入設備安裝調試階段、18個項目主體結構封頂或土建工程完工,中科院北京奈米能源與系統研究所整建制遷入。未來科學城建成國電投氫能燃料電池等3條中試線,中關村生命科學園引進12個全球招商項目。北京經濟技術開發區持續加強技術創新中心和中試基地建設,落地158項“三城”科技成果轉化項目,全球首個高級別智慧網聯自動駕駛示範區啟動建設。順義創新産業集群示範區發展規劃正式公佈,第三代半導體材料及應用聯合創新基地竣工,北京賓士順義工廠建成投産。
科技創新生態不斷優化。制定實施促進科技成果轉化條例12項配套措施,推動央企科技成果轉化改革試點,支援43家中關村技術轉移服務平臺建設,出臺促進首臺(套)重大技術裝備示範應用政策。發佈強化智慧財産權保護行動方案,開展智慧財産權保險試點。科創基金54項子基金通過投資決策,認繳規模125.65億元。實施更加積極開放的國際高端人才吸引政策,新增海外人才企業300家,制定首都國際人才社區建設導則,佈局建設28所國際學校,國際醫療服務試點全面啟動。發佈中關村示範區統籌發展規劃和分園三年提升發展行動方案,實施支援科創企業發展“千帆計劃”,中關村示範區規上企業總收入增長10%以上。獨角獸企業93家、居全球榜首,科研城市排名全球第一。
高精尖産業發展動能持續增強。明確十大高精尖産業29個細分産業方向及重點承載區,引導各區集中資源做大做強重點産業。新一代資訊技術和醫藥健康産業雙引擎作用持續發揮,電子行業、醫藥製造業增加值分別增長14.6%、9.4%。新增創新藥3個、創新醫療器械4個,居全國前列,研究型病床達1000張。數字經濟加快發展,資訊服務業增加值增長14.4%。發佈金科新區建設三年行動計劃,全市新增76家上市公司,新三板精選層掛牌企業7家,科創板上市企業累計達34家、募集資金528.72億元。國有企業加快創新轉型發展,建立研發準備金制度,完成京投公司與軌道公司合併重組,市屬國有混合所有制企業比例約73%,員工持股試點企業達13家。
全國文化中心建設深入推進。出臺新時代繁榮興盛首都文化的意見,編制全國文化中心、公共文化服務體系示範區、文化産業發展引領區建設中長期規劃,系統推進首都文化建設。制定中軸線申遺保護三年行動計劃,先農壇太歲殿東配殿、社稷壇中山堂等修繕工程完工。三個文化帶建設積極推進,編制大運河、長城國家文化公園建設保護規劃,路縣故城遺址保護展示工程開工建設,完成箭扣長城東段、頤和園畫中游建築群等修繕工程。印發加快國家文化産業創新實驗區核心區高品質發展若干措施,認定98家市級文化産業園區。推動出臺文明行為促進條例,積極倡導“光碟行動”“空調調高一度”等。延慶獲評全國文明城區。冬奧會、冬殘奧會競賽場館全部完工,國家雪車雪橇中心場地認證、國際冬季單項體育聯合會來訪考察順利完成,北京、延慶冬奧村封頂,京張高鐵延慶支線、京禮高速建成通車,北京國際奧林匹克學院、北京冬季奧林匹克公園命名獲批,舉辦“相約北京”國際藝術節等系列活動,賽事組織、場館運作、服務保障等工作紮實有序推進。發佈可持續性計劃,制定第三版場館遺産計劃,深入開展賽區生態修復工作。
(五)堅持減量提質、集約高效,以疏解非首都功能為重點的京津冀協同發展取得階段性成效
疏解整治促提升堅定有序。堅持疏解與提升並重,完成“疏整促”階段性任務,形成新一輪專項行動實施意見。出臺城鄉建設用地減量實施計劃,健全戰略留白空間管控制度。拆除違法建設騰退土地4341公頃,退出一般製造業企業113家,疏解提升區域性批發市場和物流中心66個,一般製造業企業集中退出、區域性批發市場大規模疏解任務基本完成,北京電影學院懷柔校區一期完工,同仁醫院亦莊院區擴建項目建成投用。完成1530條背街小巷治理提升任務,磚塔衚同、雍和宮周邊院落等直管公房申請式改善項目退租基本完成。建設提升便民商業網點1204個。“留白增綠”完成綠化1164公頃。紮實開展第七次全國人口普查。
“兩翼”建設取得新進展。賦予城市副中心30項市級管理許可權。文化旅遊區規劃綜合實施方案編制完成,“三廟一塔”周邊環境整治提升工程主體完工。城市框架有序拉開,城市綠心森林公園開園運營,三個文化設施進入主體結構施工階段,北京學校小學部正式啟用,環球主題公園一期基本完工,廣渠路東延加快建設,北京綠色交易所等70家企業落戶運河商務區。通州與北三縣協同發展規劃發佈實施,第二次項目推介洽談會簽約項目33個、意向投資215億元。支援雄安新區提升公共服務水準,“三校一院”交鑰匙項目加快推進,幼兒園完成室內外裝修,京雄城際鐵路全線開通運營。
協同發展重點任務加快落實。交通一體化建設取得新進展,京沈客專基本具備開通條件,軌道交通平谷線復工建設。大興國際機場北線高速東延段達到通車條件,G105國道等工程基本完工,環首都“一小時交通圈”逐步擴大。生態環境協同治理持續深化,三地同步發佈實施機動車和非道路移動機械排放污染防治條例,京津風沙源治理二期造林1萬畝,永定河以水開路、用水引路生態治水模式成功實施,北京段25年來首次全線通水。産業對接和創新協作大力推進,京津冀國家技術創新中心建設方案獲批,中關村企業在津冀設立分支機構累計達8600余家,北京流向津冀技術合同成交額347億元、增長22.7%。
區域均衡發展統籌推進。首都功能核心區控制性詳細規劃發佈實施。出臺建立健全區域協調發展新機制實施方案,完成城南、“回天地區”三年行動計劃,開工建設麗澤城市航廈,林萃路建成通車,天通苑體育館等一批文體項目對外開放。紮實推進新首鋼三年行動計劃和“十大攻堅工程”,印發京西産業轉型升級示範區建設方案,完成首鋼三高爐改造,建成首鋼極限公園。制定促進平原新城高品質發展實施意見,加強平原區與生態涵養區結對協作,生態保護補償機制進一步完善。完成農村人居環境整治三年行動計劃,完成農村土地承包經營權確權登記頒證。穩步提升重要農産品穩産保供能力,完成糧食生産和生豬存欄任務,平谷獲批創建國家現代農業産業園。

(六)堅持民有所呼、我有所應,城市治理和社會保障水準進一步提升
三大攻堅戰取得決定性成就。聚焦移動源、揮發性有機物、揚塵等重點領域全力打好藍天保衛戰,淘汰國Ⅲ排放標準老舊汽油車6.5萬輛,累計推廣新能源汽車40余萬輛,組織62家重點行業企業實施“一廠一策”揮發性有機物深度治理,全市降塵量降至5.1噸/平方公里·月、下降12.1%,關停大臺煤礦、結束千年産煤史,完成約2.5萬戶農村“煤改電”工程,細顆粒物年均濃度38微克/立方米、下降9.5%,在京津冀及周邊地區“2+26”城市中最優。新一輪百萬畝造林綠化完成18.5萬畝,京城最大“綠肺”溫榆河公園朝陽示範區開園,一道綠隔實現“一環百園”,為城市戴上“綠色項鍊”。堅持以“河長制”為統領推進碧水保衛戰,實施“清管”行動,建成800公里污水收集管線,全市污水處理率達95%、同比提高0.5個百分點,制定京冀密雲水庫水源保護共同行動方案,實施節水行動,地下水位連續五年回升。推進凈土保衛戰,全市受污染耕地、污染地塊安全利用率均在90%以上。強化金融風險防範,P2P網貸平臺專項整治實現在營平臺清零,地方交易場所完成高風險平臺清退整治,率先出臺政府專項債券全生命週期管理辦法,積極有序化解長租公寓“爆雷”。圍繞“兩不愁三保障”,聚焦深度貧困地區和貧困人口,主動到府對接,加大幫扶力度,安排市區兩級財政資金56.26億元,選派幹部人才2544人,助推對口幫扶的73個貧困旗縣全部摘帽、200余萬貧困人口全部脫貧。完成8852戶農村四類重點對象和低收入農戶危房改造,實施129個低收入村産業幫扶項目,低收入農戶每人平均可支配收入增長16.8%、全部實現“脫低”。
社會保障安全網扎密扎牢。深化社保制度改革,實現城鄉居民養老保險基金市級統籌管理。上調退休人員基本養老金、失業保險金等社保待遇,惠及近400萬人。推出電子社保卡,已申領933.2萬張。落實社會救助和保障標準與物價上漲掛鉤的聯動機制,階段性“提標擴圍”,發放價格臨時補貼1.7億元。修訂積分落戶政策,6032人取得積分落戶資格。建成退役軍人服務中心(站)7010個,全力做好退役軍人服務保障工作,14個區被命名為全國雙擁模範城。加強欠薪“黑名單”聯合懲戒,為農民工追發工資1億元以上。發放殘疾人兩項補貼9.24億元、惠及約16.8萬人,為3.2萬人提供居家康復培訓。建設籌集各類政策性住房6.8萬套、竣工9.8萬套,均超額完成年度任務。
交通綜合治理持續加強。硬設施建設加快推進,城市軌道交通16號線中段和房山線北延試運作,總里程達727公里。出臺市郊鐵路指導意見,懷柔-密雲線引入北京北站,城市副中心線西延、通密線、東北環線開通運營,市郊鐵路總里程約393公里,化工路等5條城市道路和中心城、城市副中心24條次支路建成通車,清河站綜合交通樞紐建成投運。軟管理水準逐步提高,通過大站快車運營等方式提升軌道交通運力和準點率,完成202處堵點治理,電子收費路段停車入位率保持90%以上,新增萬餘個有償錯時共用停車位,發佈地面公交線網總體規劃,開行248條升級版定制公交線路,整治自行車道378公里,完成100處重要路口交通信號燈配時優化和10條綠波帶建設,首都交警800鐵騎上街,助力交通綜合治理。
公共服務短板加快補齊。推動出臺突發公共衛生事件應急條例,制定實施加強首都公共衛生應急管理體系建設的若干意見及三年行動計劃,17個市屬醫院發熱門診提升改造項目全部竣工投用。推動出臺醫院安全秩序管理規定,實現三級甲等醫院警務室全覆蓋。印發院前醫療急救體系建設實施方案,新改擴建急救工作站52個,啟動急救呼叫號碼和指揮調度“兩統一”工作。推動出台中醫藥條例。累計完成326家基層醫療衛生機構婦幼保健規範化門診、111家愛嬰醫院、327家愛嬰社區建設,公共場所母嬰設施配置率超過90%。第三期學前教育行動計劃收官,年度新增學位超3萬個,無證辦園現象基本消除。全面完成“平安校園”建設。推動城鄉中小學校一體化發展,100所學校“手拉手”結對共建。新高考改革平穩落地,出臺公辦本科高校分類發展方案和深化職業教育改革若干意見,支援和規範民辦教育健康發展。出臺加快推進養老服務發展實施方案,將失能失智老年人納入基本養老服務範疇,新建100家社區養老服務驛站和100個農村鄰里互助養老服務點,將長期護理保險試點擴大到石景山全區,新增182家老年友善醫療機構,養老機構實現醫療服務全覆蓋。實施無障礙環境建設專項行動,新建改建無障礙設施4.87萬處。
基層治理創新繼續深化。持續推動“吹哨報到”“接訴即辦”改革創新,形成超大城市治理“北京模式”,12345市民服務熱線解決率、滿意率分別上升到86.4%和91.8%。制定新時代愛國衛生運動三年行動方案,廣泛開展週末衛生日等活動,小巷管家、“回天有我”、《向前一步》等共治品牌效應持續顯現。制定街道辦事處、社區居委會設立標準,出臺撤村建居指導意見,做精做細基層治理。抓好垃圾分類和物業管理兩件“關鍵小事”,出臺居民家庭生活垃圾分類指引,開展桶、車、站、樓等全鏈條改造升級,強化桶前值守,加強對“混裝混運”等突出問題執法檢查,全市家庭廚余垃圾日均分出量較條例實施前增長12.7倍,生活垃圾回收利用率達35%;推動出臺物業管理條例,全市業委會(物管會)組建率、物業服務覆蓋率和黨的組織覆蓋率超額完成年度目標。

社會大局保持和諧穩定。紮實推進平安北京建設,開展掃黑除惡“六清”專項行動,深入推進立體化、資訊化、智慧化社會治安防控體系建設,持續開展矛盾糾紛大排查大化解專項行動,全市群眾安全感創歷史新高。加強城市能源運作保障,建成唐山LNG接收站應急調峰保障工程,本市週邊10兆帕輸氣大網正式成環。統籌開展安全生産專項整治與城市安全隱患治理,抓好危險化學品等重點領域安全監管,生産安全事故起數、死亡人數分別下降11.2%、10.9%。推動出臺野生動物保護管理條例,從源頭防控重大公共衛生風險,促進人與自然和諧共生。
2020年31項計劃指標中27項完成年初計劃目標,經市十五屆人大常委會第二十六次會議批准,地區生産總值增速目標由6%左右調整為正增長,一般公共預算收入增速目標由零增長調整為下降6%左右,中心城區綠色出行比例目標由75%調整為72%,單位地區生産總值建設用地使用面積降幅目標由4.36%調整為1%左右,這4項指標均完成調整後目標。就業、價格等指標保持在合理區間,創新驅動、資源節約、生態環境保護等反映高品質發展指標繼續改善。
過去一年,面對新冠肺炎疫情的嚴重衝擊和複雜嚴峻的外部環境,市委、市政府指揮調度沉著冷靜、堅強有力,全市上下眾志成城、同舟共濟,在非常之時擔起非常之責,以非常之舉應對非常之事,取得抗擊疫情鬥爭重大戰略成果,推動經濟社會運作逐步恢復常態,成績來之不易,過程充滿艱辛。
同時,我們也清醒地認識到,首都經濟社會發展還面臨不少困難和挑戰。主要表現在:
一是外部環境依然嚴峻複雜,不穩定性不確定性明顯增加。受疫情等因素影響,世界經濟陷入嚴重衰退,2021年有望出現恢復性增長,但復蘇不穩定不平衡,疫情反彈和持續的風險客觀存在,海外疫情蔓延抬升北京輸入性風險。疫情衝擊導致的各類衍生風險不容樂觀。在常態化疫情防控前提下,應對外部風險挑戰、推動經濟持續恢復和高品質發展需要付出更多艱苦努力。
二是內外需求處於疲弱狀態,經濟持續恢復的動力明顯不足。消費回暖較為緩慢,社會消費品零售總額下降8.9%,消費升級潛力尚未充分釋放,國際教育、養老服務、家政服務等高品質服務消費供給不足。重大投資項目接續有待加強,軌道交通等傳統基礎設施投資下降,新型基礎設施規模還要繼續擴大。國際市場需求大幅萎縮,大宗商品價格波動對本市外貿影響明顯,北京地區進出口總額下降19.1%。
三是企業經營仍然面臨不少困難,精準幫扶還需持續加強。需求不振、利潤下滑、原材料成本上升等制約企業生産經營持續恢復,雖然全市經濟增長面在不斷擴大,但疫情對文化旅遊、會議展覽、住宿餐飲等行業影響短時間難以消除。企業反映的融資、用地、人才等方面問題和訴求仍需著力解決,政策落實效果和精準服務企業能力還要進一步增強。
四是科技成果轉化效率亟待提升,科技創新與經濟發展協同性還需增強。本市科研力量和科技成果主要集中在高校和科研機構,基礎研究産業轉化通道還不暢通,制約科技創新的深層次制度障礙還沒有破除。對照國際科技創新中心的建設目標,本市國際創新資源整合能力和全球影響力還有待提升,關鍵核心技術“卡脖子”問題突出,仍然缺少具有技術主導權的世界級産業集群和領軍企業,構建以企業為主體、市場為導向的技術創新體系還需下更大氣力。
五是新産業新動能尚未形成支柱,高精尖産業體系建設需要加快。製造業在全市經濟總量中的比重持續下降,戰略性新興産業亟待發展壯大,傳統産業數字化、智慧化、綠色化改造投入力度還要加大,産業鏈供應鏈自主可控能力有待增強。京津冀産業鏈分工格局尚未形成,本市企業僅有23.7%的主導産品能實現80%以上關鍵零部件在京津冀區域內配套,26.1%的主導産品在京津冀區域內關鍵零部件配套率不足30%。
六是城鄉區域發展不平衡不充分問題依然突出,統籌協調發展力度還需加大。城鄉融合發展體制機制還不健全,城南地區與海淀、朝陽、昌平、順義北部四區面積相當,地區生産總值和財政收入僅為北部四區的1/3和1/4,城鄉結合部、生態涵養區特別是農村地區基礎設施、公共服務還存在短板,城市副中心、平原新城承載力和高端要素集聚力需加快提升。
七是民生保障還存在短板,城市治理水準需要持續提升。居民增收長效機制尚未建立,城鄉居民收入差距較大,農村居民增收渠道亟需拓展。公共衛生應急體系仍存在短板,疾病預防控制體系相對薄弱,基層醫療衛生服務能力有待進一步提升。養老、教育、交通等領域與群眾期盼還有不少差距。垃圾分類和物業管理條例落地過程中還有許多細節問題要解決。智慧城市和韌性城市建設還要加快。
針對這些問題和困難,要堅持系統觀念、精準施策,以確定性措施有效應對不確定性因素,在應對變局、破解難題中育先機、開新局。
二、2021年經濟社會發展計劃安排
2021年是中國共産黨成立100週年,是我國現代化建設進程中具有特殊重要性的一年,“十四五”開局,全面建設社會主義現代化國家新征程開啟,做好各項工作意義重大。
首都經濟社會發展面臨諸多有利條件:一是我國構建以國內大迴圈為主體、國內國際雙迴圈相互促進的新發展格局,為北京深化供給側結構性改革、增強發展新動能提供了難得歷史機遇,相關政策落實將進一步提振市場信心、激發發展活力。二是中央明確支援北京形成國際科技創新中心,國家實驗室和綜合性國家科學中心建設提速,將集聚更多國內外高端創新資源,進一步增強北京創新勢能和城市核心競爭力。三是“兩區”“三平臺”建設成為推動更高水準開放的有力抓手,有利於本市形成更大範圍、更深層次、更高水準的開放經濟體系,探索具有較強國際競爭力的開放政策和制度,推動開放型經濟發展邁上新臺階。四是數字經濟成為引領科技創新和産業變革的核心力量,疫情加速數字産業化、産業數字化進程,本市數字經濟發展資源富集、優勢突出,具有巨大增長潛力和發展空間。五是城市建設已由增量擴張向存量優化階段轉變,北京城市更新和轉型步伐加快,老舊小區、棚戶區、重點樓宇改造既有利於解決當前群眾住房問題,也是轉變經濟發展方式的重要突破口。
當前首都發展仍處於重要戰略機遇期,我們既要強化憂患意識,又要堅定必勝信心,發揚鬥爭精神、增強鬥爭本領,勇於挑最重的擔子、啃最硬的骨頭,全力推動首都經濟社會高品質發展。
(一)總體思路
堅持以習近平新時代中國特色社會主義思想為指導,全面貫徹黨的十九大和十九屆二中、三中、四中、五中全會及中央經濟工作會議精神,深入貫徹習近平總書記對北京重要講話精神,堅持穩中求進工作總基調,堅定不移貫徹新發展理念,堅持以首都發展為統領,深入實施人文北京、科技北京、綠色北京戰略,大力加強“四個中心”功能建設、提高“四個服務”水準,以推動高品質發展為主題,以深化供給側結構性改革為主線,以改革創新為根本動力,以滿足人民日益增長的美好生活需要為根本目的,以建設國際科技創新中心為新引擎,以疏解非首都功能為“牛鼻子”推動京津冀協同發展,以高水準對外開放打造國際合作和競爭新優勢,紮實做好“六穩”“六保”工作,統籌發展和安全,率先探索構建新發展格局的有效路徑,推進首都治理體系和治理能力現代化,不斷將全面從嚴治黨引向深入,更加奮發有為地推動首都新發展,確保“十四五”開好局、起好步,以優異成績慶祝中國共産黨成立100週年。
(二)主要指標
在年度計劃指標設置上,認真落實新發展理念,注重與城市總體規劃、“十四五”規劃綱要指標充分銜接,突出發展品質和效益,突出新階段新要求,突出系統觀念,突出人民群眾獲得感。在目標安排上,堅持實事求是,兼顧當前與長遠、需要與可能,充分調動政府、企業、社會各方面積極性。
經濟發展方面。綜合考慮外部發展環境和經濟增長基礎條件,地區生産總值增速安排6%以上。全員勞動生産率達到29萬元/人左右、保持全國領先。一般公共預算收入增長3%以上,居民消費價格漲幅3%左右。數字經濟增加值增速安排7.5%左右,全社會研究與試驗發展經費支出佔地區生産總值比重保持在6%左右,每萬人口高價值發明專利擁有量達到72件左右。
生態環境方面。進一步統籌好人口資源環境,常住人口規模控制在2300萬人以內,細顆粒物濃度達到國家要求,全市森林覆蓋率44.6%、平原地區森林覆蓋率31%左右,中心城區綠色出行比例達到74%左右。單位地區生産總值能耗、二氧化碳排放降幅均達到國家要求,單位地區生産總值水耗降幅為1%左右。
民生保障方面。居民收入穩步增長、從中長期看要實現與經濟增長基本同步,城鎮調查失業率低於5%,“七有”“五性”監測評價綜合指數穩步提升,每千常住人口執業(助理)醫師數達到5.1人左右,食品安全抽檢合格率超過98.5%,藥品抽驗合格率保持在99%以上,單位地區生産總值生産安全事故死亡率控制在1.1人/百億元以內。
三、實現2021年經濟社會發展計劃的主要任務和措施
(一)統籌常態化疫情防控和推動經濟穩健復蘇,進一步激發市場主體活力和內生動力
堅持不懈抓好“外防輸入、內防反彈”,在做好常態化疫情防控的前提下,鞏固經濟復蘇成果,保持政策連續性、有效性和可持續性,著力穩企業保就業,持續優化營商環境,有效幫助市場主體解決困難、持續增強發展能力。
科學精準做好常態化疫情防控。毫不鬆懈抓實抓細各項防控措施,全力保障人民群眾生命健康安全。(1)堅持“人”“物”同防,加強直航北京國際航班管控,對境外入境進京人員分類實施“14+7+7”健康管理措施。嚴控轉机入境進京。做好進口冷鏈食品檢測、消毒和追溯管理。(2)推進核酸檢測基地、公共檢測實驗室建設,加強檢測新技術研發。有序實施新冠疫苗接種方案,加強疫苗接種宣傳引導。規範醫療機構“三區兩通道”設置,以最嚴格標準做好院感防控。(3)抓嚴抓實社會面防控聯動,加快構建社區治理基礎資訊庫,提高社區防控精準性。加強農村和城鄉結合部地區疫情防控。落實重點行業從業人員週期篩查機制,加強學校、培訓機構、養老機構、監所等重點場所防控。加強大人流監測預警,完善公交、地鐵等公共交通防控方案,動態更新防控指引,持續優化“北京健康寶”功能。
加強企業精準有效幫扶。狠抓助企紓困政策落地見效,推動企業生産經營持續復蘇向好。(1)根據形勢變化適時調整優化幫扶政策,不急轉彎,把握好政策時度效,穩定市場預期。針對文化、娛樂、住宿、餐飲、旅遊等受疫情影響突出、恢復滯後行業企業進行精準幫扶。(2)發揮首貸、續貸、確權融資中心、銀企對接系統和網上暢融工程等平臺作用,拓寬中小企業融資渠道。支援銀行設計符合小微企業特點的信貸産品、縮短貸款審批流程,擴大信貸覆蓋面。完善銀行及擔保機構指標評價和授信盡責監管指引,打破“不敢貸”的隱形約束。(3)出臺保障中小企業款項支付條例配套實施細則,保障中小企業款項及時支付。
實現更加充分更高品質就業。強化就業優先政策,擴大就業容量,提升就業品質。(1)加強就業政策評估,推動公共就業服務數據共用,健全就業需求調查和失業監測預警機制,科學精準研判就業形勢。(2)加強就業培訓工作統籌,完善線上培訓平臺,完成職業技能提升三年行動計劃,實現三年開展補貼性技能培訓累計達到200萬人次。(3)強化重點群體“一對一”就業幫扶,增加公益性崗位安置,加大創業帶動就業支援力度,實施新型職業農民培育工程,培訓農民2萬人次以上,推動本市3萬名農村勞動力轉移就業。確保零就業家庭動態清零。創新開展雙擁共建活動,實施退役軍人職業技能提升行動,加大“直通車”安置力度。
持續改革優化營商環境。鞏固擴大營商環境改革成果,降低企業制度性交易成本,進一步提升企業和群眾獲得感。(1)推進新一輪營商環境改革。實施優化營商環境4.0版改革政策,建設營商環境創新試點城市和創新試驗區,形成“北京特色”改革方案。(2)聚焦市場主體關切,全面整改不合理準入限制,大力清理隱性壁壘。推行“極簡審批”,全面實行證明事項和涉企經營許可事項告知承諾制,取消重復審批和不必要審批。制定政務服務事項備查管理辦法,努力實現企業辦事“零材料、零跑動、零接觸”。(3)加快數字政府建設,打造全市統一的數字服務、數字監管平臺,構建集審批、服務、監管、執法、信用管理于一體的數字化體系,以區塊鏈、人工智慧等數字化技術賦能政府服務管理,深化全程網辦和全城通辦,推動140項高頻服務事項跨省通辦。(4)強化事中事後監管,出臺免於處罰輕微處罰清單,擴大“雙隨機、一公開”監管範圍,規範監管執法行為,減少不當干預。完善信用分級分類監管標準,出臺社會信用評價實施細則,加快形成“一處失信、處處受限、寸步難行”的失信懲戒長效機制。提升新業態新模式監管能力,支援平臺企業依法規範發展,加強對平臺企業壟斷的規制,堅決反對不正當競爭行為。推進國際商事仲裁中心建設。提高依法行政水準,努力建設法治政府和服務型政府,加強企業權益保護。(5)強化市區聯動,完善“服務包”和“服務管家”制度,加強企業服務效果評估。健全財源專班工作機制,加強財源建設與“服務包”機制銜接,形成市區財源建設工作合力。堅持過“緊日子”,嚴控課題費,繼續壓減一般性支出,把財政資金用在刀刃上。
(二)統籌科技創新和産業優化升級,系統推進國際科技創新中心建設
堅持創新在現代化建設全局中的核心地位,實施國際科技創新中心建設戰略行動計劃,服務國家科技自立自強,促進創新鏈産業鏈供應鏈“三鏈聯動”、深度融合,抓住數字經濟發展契機,深入落實“五新”政策,著力構建以戰略性新興産業為引領、智慧製造為支撐、現代服務業為主導的現代産業體系,持續提升北京經濟發展的品質效益和核心競爭力。
打好關鍵核心技術攻堅戰。抓住人才和機制兩個關鍵點,深化科技體制改革,強化科技戰略力量,加強“從0到1”的基礎研究,提高創新鏈整體效能。(1)發揮新型舉國體制優勢,全力做好國家實驗室建設,加快120個在京國家重點實驗室體系重組。充分發揮中央在京創新資源作用,推動各方科技力量優化配置和資源共用。推動人工智慧、天地一體化等科技創新2030-重大項目在京落地,支援技術研發、測試檢驗、中試熟化、創業孵化等公共科技服務平臺建設。爭取基礎學科研究中心在京佈局,加快佈局建設光電子等新型研發機構,推動良鄉、沙河高教園區入園高校建設新型研發中心。謀劃佈局新一批工程研究中心。(2)通過“揭榜挂帥”等機制,支援企業&&、産學研深度融合開展關鍵核心技術攻關,著力推動量子、人工智慧、生命科技等領域聯合攻關取得突破,凸顯北京“硬核科技”競爭力。增強頭部企業創新引領作用,積極培育隱形冠軍企業、獨角獸企業和瞪羚企業。(3)發起和參與國際大科學計劃、國際聯合研究計劃,推動國際科技創新合作平臺建設及成果落地。完善創業投資機制,吸引國內外創投機構聚集。(4)推動實施境外高端人才個人所得稅優惠政策。出台北京國際科技創新中心建設人才支撐保障政策措施,實施優秀青年科技人才培養資助計劃,向緊缺急需和戰略型人才提供定制服務,開展永久居留、出入境便利、社會保險接續等制度試點,加快建設國際人才社區,推進高層次戰略科技人才公寓項目開工建設,建好國際學校、國際醫院。(5)加強智慧財産權保護。推動智慧財産權綜合立法,發佈智慧財産權資助金管理辦法,加強關鍵領域高品質智慧財産權培育,設立申請綠色通道,打造重點領域專利池,建好智慧財産權質押融資中心,提高智慧財産權創造、保護和運用效率。
加快打造“三城一區”創新高地。狠抓“三城一區”規劃落地,推動創新要素和産業資源合理流動、高效組合。(1)推動中關村科學城再上新臺階,提升科技創新體系化能力,加快發展北區,打造東升科技園等一批産業園區。(2)懷柔科學城加快建設國家重大科技基礎設施集群,制定裝置平臺開放運作管理辦法,同步建設住房、交通、公共服務等配套項目,推動科學與城市共生長。(3)未來科學城持續在搞活上下功夫,“生命谷”實施生命技術趕超工程,加緊腦科學研究中心二期、大分子生物藥中試等關鍵平臺建設;“能源谷”盤活用好存量空間資源,置換引入航太科技等項目,辦好全球能源轉型高層論壇。(4)北京經濟技術開發區加強與“三城”及全球優秀科技創新成果對接,搭建創新成長計劃企業庫和創新夥伴計劃機構庫,加強中關村科技成果轉化先導基地建設,建成成果轉化線上平臺。順義重點圍繞整車項目打造新能源智慧汽車生産基地,加快建設第三代半導體特色園區。(5)深化中關村國家自主創新示範區先行先試改革,開展新一輪政策創新,推動“一區多園”統籌發展,實現特色産業園在各分園全覆蓋。
著力建設全球數字經濟標桿城市。制定實施促進數字經濟創新發展行動綱要,加快産業數字化、數字産業化,率先打造具有國際競爭力的數字産業集群。(1)下好新型資訊基礎設施建設“先手棋”。推廣應用千兆固網、IPv6,佈局衛星網際網路、工業網際網路,推進國家級工業網際網路示範基地、國家網路安全産業園建設。建立人工智慧算力演算法數據一體化開放服務平臺,推進技術超前、規模適度的邊緣計算節點建設。支援自主可控的區塊鏈專用晶片和底層技術發展。實施超高清産業行動計劃,構建全國領先的8K超高清産業集群,積極開展5G+8K應用示範。(2)實施應用場景“十百千”工程。在城市副中心、“三城一區”等重點區域再推出一批示範項目。推進高級別自動駕駛示範區建設,不斷豐富高速公路等自動駕駛測試應用場景。建設國家北斗創新應用綜合示範區,促進北斗在智慧網聯汽車、無人機等領域深度應用。(3)推進傳統産業數字化賦能。加快傳統製造裝備聯網、關鍵工序數控化等改造,大力發展無人製造、柔性製造。培育一批面向中小企業的數字化服務商。(4)制定實施智慧城市發展行動綱要。佈局城市全域應用場景,構建標準化的城市基礎資訊編碼體系,打造“時空一張圖”數字底座,提供統一的地理空間數據共用服務。完善政府與社會數據共用規則和標準體系。啟動教育、醫療等行業雲建設,推動數字教育資源共建共用,建設網際網路醫療監管平臺。完善市級大數據平臺,推進交通、能源、環保等城市運作管理“一網統管”,提升公共服務、社會治理數字化水準。研究制定供熱系統智慧化推進方案,積極推進智慧供熱改造試點。充分保障在運用智慧技術方面遇到困難的老年人基本需求。
增強産業鏈供應鏈自主可控能力。持續實施增強製造業核心競爭力行動,聚焦産業優勢領域精耕細作,補齊短板、鍛造長板,精準提升重點産業供應鏈保障能力和産業體系抗衝擊能力。(1)做強積體電路産業。實施積體電路研産一體突破工程,構建集設計、製造、裝備和材料于一體的積體電路産業創新高地,打造具有國際競爭力的綜合性積體電路産業集群。(2)壯大生物醫藥産業規模。聚焦發展創新藥、高端醫療器械、“AI+健康”等重點方向,持續培育龍頭領軍企業。促進新冠肺炎疫苗、體外膜肺氧合技術等産業化,加快建設北京市疫苗檢驗中心,新建10家左右示範性研究型病房,探索建設具有國際水準的研究型醫院。深化藥品醫療器械審評審批改革,推動藥品器械創新研發和成果落地。(3)積極發展新能源産業。堅持新能源化和智慧網聯發展方向,加快新能源高端車型量産,培育新能源汽車産業新增長極,推動氫燃料電池核心零部件和智慧網聯汽車驗證示範。編制氫能産業發展實施方案,推進氫能多領域應用和配套基礎設施建設。(4)完善産業鏈供應鏈佈局。激勵符合首都功能定位的存量製造業企業擴大産能,穩定製造業比重。強化産業資金和基金統籌,促進重大産業項目落地。發揮龍頭企業輻射帶動作用,完善重點産業鏈配套,引導相關企業在京津冀佈局。支援有條件的平原新城結合自身産業優勢打造“北京智慧製造示範區”。
大力發展現代服務業。推動生産性服務業向專業化和價值鏈高端延伸、生活性服務業向高品質和多樣化升級。(1)加快建設金融科技與專業服務創新示範區,推廣“監管沙箱”試點項目,在審慎監管前提下開展金融創新。推進麗澤金融商務區與金融街一體化發展。(2)推動出臺綠色金融、科創金融兩個改革試驗區方案,啟動法定數字貨幣試驗區和數字金融體系建設。研究更深層次的新三板改革措施,探索賦予科創企業更多跨境金融選擇權,繼續加強企業上市特別是科創板上市培育和輔導,保持領先勢頭。支援設立金融法院。(3)加快發展研發設計、法律服務等專業服務業,集聚培育一批具有國際競爭力的綜合型專業服務機構,加大産品經理、律師、投資人等專業化人才引進培養力度。(4)推進生活性服務業標準化、品牌化建設。進一步提高便民商業網點覆蓋率和服務品質,精準補建生活性服務業設施,便利店等基本便民商業服務功能實現城市社區全覆蓋。
推動首都文化繁榮發展。堅持以社會主義核心價值觀引領文化建設,促進城市文化軟實力穩步提升。(1)圍繞慶祝中國共産黨成立100週年精心組織重大主題宣傳報道,抓好重大題材文藝作品創作生産,推出更多叫好叫座的“北京原創”文化精品。深化新時代文明實踐中心建設,實施文明行為促進條例,持續開展“禮讓斑馬線”“光碟行動”“公筷公勺”等文明引導行動,制定實施深化文明城區創建三年行動計劃。(2)推進中軸線文化遺産保護立法,開工建設中軸線南段二期工程和五八二電臺新址,做好鐘樓和正陽門箭樓文物保護修繕。修訂歷史文化名城保護條例,推進歷史建築等遺産保護。抓好北大紅樓與中國共産黨早期北京革命活動舊址保護傳承利用。實施非遺傳承發展工程,加強非遺宣傳展示和老字號傳承創新。(3)發佈北京大運河、長城國家文化公園(北京段)建設保護規劃,加快“三山五園”國家文物保護利用示範區建設,建成路縣故城考古遺址公園啟動區一期,創建大運河5A級景區,推進中國長城博物館改造提升、金中都城墻遺址公園、永定河文化博物館、琉璃河西周燕都考古遺址公園等重點工程。(4)推動文化科技融合示範基地建設,落地一批老舊廠房拓展文化空間試點項目。加強智慧廣電建設,大力發展電子競技、科幻産業、網路視聽、動漫遊戲、文創設計等文化業態。建設“書香北京”,制定推動實體書店高品質發展的政策措施,鼓勵實體書店進高校、進商場。開展文博單位文創開發試點,讓文物“活起來”。(5)大力實施文化體育惠民工程。推廣景山美後肆時市民活動中心做法,借助第三方提高公共文化設施運營效率。鼓勵社會力量興辦博物館,建設“博物館之城”,提升博物館公共文化服務水準。編制健身設施建設補短板五年行動計劃,打造“一刻鐘健身圈”,創建30個全民健身示範街道和體育特色鄉鎮,鼓勵發展小眾精品體育運動項目,更好滿足群眾多層次健身需求。做好亞足聯亞洲盃籌辦工作。(6)確保冬奧會、冬殘奧會所有場館及相關基礎設施全部達到辦賽要求,及時靈活調整測試賽策略,完成測試任務。組織倒計時一週年、100天等重要節點文化活動,引導群眾積極參與支援冬奧會、冬殘奧會。開展火炬傳遞,全力以赴做好賽事服務保障,充分展示“雙奧之城”獨特魅力。深入開展賽區生態修復,做好場館賽後利用和運營管理設計。
(三)統籌國內國際兩個大局,率先探索構建新發展格局的有效路徑
緊緊扭住擴大內需這個戰略基點,深化供給側結構性改革,注重需求側管理,形成需求牽引供給、供給創造需求的更高水準動態平衡,以“兩區”“三平臺”為主抓手深化改革開放,持續增強發展內生動力,在服務新發展格局上邁好第一步、見到新氣象。
著力打造國際消費中心城市。把促進消費同改善人民生活品質結合起來,推動消費向體驗化、品質化、數字化方向提檔升級,以高品質供給提高居民消費能力和意願,促進消費持續回升向好。(1)擴大傳統商場“一店一策”改造提升試點範圍,完成22個傳統商圈改造提升,每個區至少建設1個高品質特色商圈。(2)以品質品牌為重點,促進消費向綠色、健康、安全發展,規範發展反向定制、預約經濟、直播帶貨等消費新業態新模式。有序取消一些行政性限制消費購買的規定,合理增加公共消費,提高教育、醫療、養老、育幼等公共服務支出效率。實施家政服務業提質擴容“領跑者”行動。(3)著力暢通超大城市現代流通體系,合理佈局、規範提升物流基地,規劃建設昌平南口、房山竇店物流基地,推進智慧快遞箱、無人售貨機等智慧終端設施建設,支援末端共同配送,進一步降低流通成本。(4)支援口岸和市內免稅店、跨境電商保稅倉、體驗店建設,擴大離境退稅即買即退試點範圍。推進大興國際機場臨空經濟區國際消費樞紐建設,圍繞環球主題公園打造旅遊消費集聚區。(5)開展“漫步北京”“網紅打卡地”等系列文旅促消費活動,打造100個文化旅遊體驗基地,積極發展精品民宿,著力改善旅遊服務品質。辦好北京·平谷世界休閒大會。(6)實施標準“領跑者”行動,培育具有創新能力的排頭兵企業,支援企業創制標準,依託自主標準引領産業鏈重構,形成需求帶動産業迭代創新的促進機制。加大網路虛假廣告打擊力度,加強消費者權益保護,努力營造安全放心的消費環境。
增強投資增長後勁。強化投融資體制改革,以城市更新為重要抓手擴大有效投資,充分發揮投資對優化供給結構的關鍵作用。(1)制定實施城市更新專項規劃和行動計劃,創新存量空間資源提質增效政策機制,推動城市更新領域立法,加快平安大街、鼓樓大街、大柵欄觀音寺等重點片區保護更新改造,推動直管公房政策修訂,抓好平房區院落申請式改善和簡易樓騰退改造,深化“共生院”模式,實現老衚同新生活。推廣“勁松模式”“首開經驗”,形成老舊小區、危舊樓房、棚戶區改造長效機制,實現老樓加裝電梯開工400部以上、竣工200部以上。注重城市設計,再佈局一批活力街區、地鐵一體化公共空間改造提升等試點項目。在城六區和通州區打造200條精品街巷。(2)深入開展基礎設施REITs試點,盤活符合條件的新型基礎設施、傳統基礎設施等項目存量資産,幫助企業打通“投資-運營-退出-再投資”完整鏈條,形成良性投資迴圈。(3)激發民間投資活力,實施一批社會主體投資建設的國際學校、國際醫院和養老設施項目,支援民營企業以入股、聯營等方式參與建設集體租賃住房項目。(4)繼續實施“3個100”市重點工程,以專項行動計劃為抓手推動項目落地。突出規劃引領和前瞻佈局,健全重大項目儲備機制,滾動推進項目實施。(5)完善政府投資管理辦法,加強成本管控和績效管理,用好地方政府專項債券,持續提升投資效益。
推進基礎性關鍵領域改革。大力推進牽一髮而動全身的關鍵性改革,進一步提高資源配置效率,激發各類市場主體活力。(1)推動産業用地市場化配置改革。健全“先租後讓”“租讓結合”等供應體系,增加混合産業用地供給,降低用地綜合成本。(2)加快發展技術要素市場,探索建立符合技術類無形資産特點的管理制度體系。完善數據要素市場,組建國際大數據交易所,探索建立數據資源産權、交易流通、跨境傳輸和安全保護等基礎制度和標準規範。強化數據安全管理和個人隱私保護,探索建立數據分類分級保護體系。(3)深化國資國企改革。制定國企改革三年行動實施方案,完善以管資本為主的國資監管體系,穩步推進一級企業戰略性重組,在不同行業領域打造主業突出、業績優良、創新力強的大型企業集團。加快推動國有企業轉型升級,強化創新考核激勵導向作用,堅決清理退出不具備優勢的非主營業務和低效無效資産。深化北方華創、燕東微電子等企業市場化改革。(4)穩妥推進價格改革。動態調整政府定價目錄,深入推進電力市場化交易,深化醫療服務價格改革,探索藥品耗材陽光采購新機制。完善多元複合式醫保支付改革,實現醫保資訊系統“脫卡結算”。
加快“兩區”“三平臺”建設。統籌推進“兩區”251項開放改革舉措,健全實體化運作機制,堅持清單化管理、項目化推進,儘快形成可視化效果,推動“兩區”與“三城一區”、商務中心區、金融街等聯動創新,努力打造改革開放“北京樣板”。(1)強化制度和政策創新。推出北京自貿試驗區制度創新清單,落實全國版跨境服務貿易負面清單,注意防範風險,做好實施負面清單後的監管。制定實施“兩區”建設分區工作方案和各片區組團實施方案,推動天使投資、創業投資稅收與投資年限反向掛鉤等6項稅收突破性政策落地,加快建設國際資訊産業和數字貿易港,試點跨境數據流動,打造海淀、朝陽、大興三個數字貿易試驗區。(2)抓好自貿區三個片區建設。科技創新片區推動實施技術轉讓所得稅優惠政策,在軟體實名認證、數據産品進出口等方面先行先試;國際商務片區探索消費、預辦登機一體化試點,在首都國際機場周邊打造功能完善的組團式會展綜合體;高端産業片區吸引一批戰略性新興産業和國際高端功能機構落地,申報亦莊綜合保稅區。(3)挖掘雙樞紐發展優勢。實施“再造國門”計劃,推進首都國際機場南貨機坪、公務機樓遷建等項目建設,大興機場綜保區一期實現封關運作。依託國家物流樞紐建設,發展國際航空物流。加快中日、中德國際創新合作園區建設。(4)擦亮開放金字招牌。辦好中國國際服務貿易交易會,組建全球服務貿易聯盟。高水準舉辦中關村論壇,做優做強技術交易版塊。完善金融街論壇舉辦機制,著力提升國際影響力。建設高層次雲端國際交流合作平臺。紮實推進雁棲湖國際會都提質升級、國家會議中心二期、第四使館區等重大項目建設。

(四)統籌非首都功能疏解與協同發展,著力打造京津冀現代都市圈
牢牢抓住疏解非首都功能這個“牛鼻子”,加快形成疏解引導和倒逼機制,推動建設以首都為核心的世界級城市群,讓人民群眾共用協同發展成果。
紮實推進新一輪“疏整促”專項行動。堅持功能疏解、系統治理、優化提升一體化實施,注重以提促疏、以提促治。(1)鞏固區域性批發市場、物流中心疏解成效,推進大紅門、新發地等批發市場和馬駒橋等物流基地轉型升級。推動疏解公交車輛保養和集中駐車功能至核心區外,外遷歷史文化街區內公交場站。(2)加快北京工商大學、北京電影學院、北京資訊科技大學、北京城市學院等新校區建設,研究推動中心城區校區騰退方案。制定市屬醫療機構功能疏解優化佈局計劃,加快北京口腔醫院遷建等項目建設。(3)全面推進基本無違法建設區創建,拆除違法建設2500萬平方米、騰退土地3000公頃,對新增違法建設“零容忍”。開展橋下空間、代徵代建道路移交、施工臨時建築、小區配建設施移交等歷史遺留問題專項整治。(4)實施“留白增綠”及戰略留白臨時綠化860公頃。推動老舊廠房、市場等疏解騰退空間用於織補城市功能、發展新型産業。
高品質構建副中心城市框架。推動出臺支援副中心高品質發展的意見,保持每年千億以上投資強度,堅持一年一節點推進,加快打造京津冀協同發展“橋頭堡”。(1)有序推進行政辦公區二期、副中心站綜合交通樞紐等重大項目建設,城市綠心三個文化設施實現主體結構封頂,建成投用副中心政務大廳和廣渠路快速公交系統,開工建設環球主題公園北交通樞紐、北京第一實驗學校等項目。(2)進一步完善“通州堰”分洪體系,建成宋莊蓄滯洪區二期和北運河通州段綜合治理主體工程,實現北運河通州段全線通航。(3)高標準完成老城雙修三年行動計劃,加快南大街片區、“三廟一塔”周邊環境綜合整治。(4)深化與西城、朝陽、海淀結對機制,發揮副中心投資基金作用,推動一批優質資源落地。依託運河商務區、張家灣設計小鎮、文化旅遊區和臺馬科技板塊等,打造高端商務、文化旅遊、數字資訊、高端智造等高精尖産業集群,開工建設張家灣鎮北京國際設計周永久會址,環球主題公園一期實現開園迎賓,同步謀劃二期建設,有效帶動周邊産業發展。(5)推進通州區與北三縣一體化聯動發展,共同建立規劃管控機制,劃定生態綠帶控制線,引導適宜産業向北三縣延伸,落實北京養老資源向環京周邊地區延伸佈局支援政策,推動公共服務向北三縣延伸。
深入推進和擴大重點領域合作。充分發揮“一核”輻射帶動作用,持續增強與津冀聯動,推動京津冀協同發展邁出新步伐。(1)支援雄安新區高標準、高品質建設,“三校一院”交鑰匙項目三所學校實現竣工、醫院主體結構封頂,支援雄安新區提升公共服務水準,印發雄安新區中關村科技園發展規劃,加快建設京雄高速北京段。(2)打造“軌道上的京津冀”,推進城際鐵路聯絡線、京唐城際鐵路北京段、京雄商高鐵北京段、軌道交通平谷線等建設。推動北京空港、陸港與天津港融合發展。研究推動在京津冀統籌規劃建設充電樁。(3)持續推進永定河、潮白河等跨界河流綜合治理與生態修復工程,實現永定河山峽段河道治理主體工程完工,京津風沙源治理二期完成封山育林25萬畝。實施京冀密雲水庫水源保護共同行動方案,攜手推動密雲水庫上游生態環境建設。(4)支援京津冀國家技術創新中心建設,推動與津冀産業供需匹配和應用場景對接,制定新一輪京津冀全面創新改革試驗實施方案。(5)持續推進教育對口幫扶和醫療衛生合作,推動就業服務一體化。
(五)統籌城鄉區域發展,進一步提升發展的平衡性和協調性
堅持規劃引領,繼續實施好所有行動計劃,出臺促進城鄉融合發展相關政策措施,提高區域綜合承載能力,著力解決城鄉之間、區域之間發展不平衡不充分問題。
全面實施鄉村振興戰略。優先發展農業農村,制定實施率先基本實現農業農村現代化行動方案,努力把農村地區打造成美麗家園、綠色田園和幸福樂園。(1)突出科技創新和市場引領,提升都市型現代農業品質效益和競爭力。推進平谷農業科技創新示範區、京瓦農業科技創新中心等項目。制定百億産值農業産業集群建設行動方案,大力發展數字農業、觀光農業、特色農業和林下經濟,建設北京優農品牌目錄,培育提升品牌價值。實施現代種業發展三年行動計劃,支援種業企業圍繞特色玉米、節水小麥等12個優勢特色物種開展聯合攻關,繼續實施良種更新工程。(2)實施鄉村建設行動,建設美麗宜居鄉村。提高土地出讓收入用於農業農村比例。啟動實施村莊基礎設施建設工程,健全運營管護長效機制。制定農村人居環境提升工作方案,接續推進“百村示範、千村整治”和農村“廁所革命”,抓好農村住房安全隱患排查整治和山區400戶農民搬遷工作。編制實施好村莊規劃,加強傳統村落和鄉村風貌保護。開展鄉村治理試點示範創建工作,努力打造美麗鄉村全國示範。(3)推廣王四營鄉減量發展試點經驗,研究城鄉結合部減量發展新路徑,全面推進“一綠”地區城市化建設,加快“二綠”地區城鄉一體化建設。
深入推進區域協調發展。以更大力度、更務實措施促進城鄉區域全面融合、共同繁榮。(1)推進分區規劃落地,分類編制街區控規、鄉鎮國土空間規劃,嚴格落實城鄉建設用地減量,全年實現減量10平方公里左右。做好城市總體規劃實施首次評估。(2)以首善標準推動核心區控規及三年行動計劃落地實施,編制建築高度管控等專項規劃,強化重點地區環境整治,提升核心區服務保障功能。(3)制定新一輪城南、“回天地區”行動計劃,優化提升南中軸發展環境,完成豐臺火車站改建工程,加快大興生物醫藥基地、房山高端製造基地建設,推動京東方生命科技産業基地等重點項目落地,建成“回天地區”慢行系統二期等項目。完成新首鋼三年行動計劃,推進軌道交通冬奧支線、冬奧廣場等一批重大項目建設,引進文化、體育和創意元素,加快推進京西産業轉型升級示範區建設。(4)落實促進平原新城高品質發展實施意見,制定公共服務資源補短板項目清單,提昇平原新城核心競爭力。建立促進特色小鎮規範健康發展的清單化管理制度,“一鎮一策”推進竇店、馬坊、魏善莊等新市鎮規劃建設。(5)實施生態涵養區生態保護和綠色發展條例,健全生態保護補償機制,制定生態涵養區補短板強弱項實施方案,提昇平原區與生態涵養區結對協作成效,因地制宜發展綠色産業。
持續做好東西部協作和支援合作。緊密結合受援地區實際,按照“四個不摘”要求,堅持首善標準,推進東西部協作和對口支援向長效化常態化發展,加強交流交往交融,助力受援地區鞏固拓展脫貧攻堅成果,實現全面脫貧與鄉村振興有效銜接。聚焦“保水質、強民生、促轉型”,助力南水北調中線工程水源區綠色高品質發展。深入推進京沈對口合作。
(六)統籌做好保障和改善民生,不斷提高人民生活品質和城市治理水準
堅持把實現好、維護好、發展好最廣大人民根本利益作為發展的出發點和落腳點,圍繞“七有”“五性”需求,以“吹哨報到”“接訴即辦”為抓手,著力解決好群眾身邊的操心事、煩心事、揪心事,認真辦好31件重要民生實事,讓人民生活更有品質、更有尊嚴、更加幸福。
提高居民收入水準。把促進共同富裕擺在更加重要的位置,研究制定居民每人平均可支配收入持續穩定增長行動計劃,著力提高低收入群體收入,持續擴大中等收入群體。(1)加快建立符合不同行業特點的工資制度體系,創新開展企業薪酬調查,定期發佈勞動力市場價位和人工成本資訊。完善國企工資改革配套政策。(2)健全生産要素由市場評價貢獻、按貢獻決定報酬的機制,豐富和規範居民投資理財産品,繼續推進地方政府債券面向個人投資者發售。(3)多渠道增加農民收入。開展集體經濟薄弱村幫扶專項行動,規範提升農民合作社,大力培育家庭農場等新型經營主體,提高農民經營收入。深化農村“三塊地”改革,推進農村集體經營性建設用地入市,推廣土地託管、經營權入股等做法,增加農民財産性收入。加強低收入農戶脫低後的常態化幫扶,健全防止返低的監測和幫扶機制。(4)完善社會保障。進一步健全與經濟發展相適應的社會保障調整機制,穩步提高相關待遇標準。鼓勵企業年金髮展,完善職業年金制度,健全多支柱養老保險體系。
進一步提升基本公共服務水準。切實提高公共服務供給能力和品質,滿足人民群眾多層次、多樣化需求。(1)堅持“五育並舉”,完善科學、社會實踐教育,鼓勵基礎教育階段學校每天開設1節體育課,研究制定美育工作方案,強化學生素質教育。確保學前教育入園率不低於90%,著力提高學前教育辦園品質和水準。啟動中小學校建設行動計劃,新增2萬個中小學學位。改革中小學生配餐供應機制,加強外供餐企業監管,確保學生吃上安全營養的“暖心飯”。推進學分銀行服務體系建設和學分轉換試點工作,建設學習型城市。落實拓展教師來源行動計劃,改革教師評價,引導教師不斷提高教書育人素質能力。(2)實施健康北京行動計劃,推進以治病為中心向以健康為中心轉變,加強醫聯體建設,啟動健聯體試點,完善分級診療服務,推動預約掛號更多依靠基層轉診,更好發揮社區衛生服務中心和家庭醫生“健康守門人”作用,提高家庭醫生簽約服務水準,實現地鐵站、火車站、學校自動體外除顫器全覆蓋,加強使用培訓,院前醫療急救設施至少增加到325個,多途徑補充院前醫療急救人員。開展示範托育機構試點,新建100個基層社會心理服務中心。開展中醫藥治未病健康促進工程等系列服務,出臺促進中醫藥傳承和創新發展實施方案。開展職業病危害專項整治。紮實推進愛國衛生運動專項行動,推進豐臺、大興創建國家衛生區,啟動衛生街道創建。(3)制定基本養老服務對象服務清單及保障標準,實施社區養老服務驛站管理辦法,新建社區養老服務驛站50家、農村鄰里互助養老服務點200個。開展“物業服務+養老服務”試點,加快推進老年人家庭適老化改造,推進養老助餐服務體系建設。增加100家老年友善醫療機構,初步形成符合實際、可複製可推廣的長期護理保險制度體系。培訓1萬名養老護理員。堅持男女平等基本國策,保障婦女兒童合法權益,推進石景山區兒童福利院及救助站等兜底福利設施建設。加大殘疾人社會保障和就業幫扶力度,完善困難殘疾人生活補貼、重度殘疾人護理補貼制度,持續改善無障礙環境,整治、整改點位10萬個。做好民族和宗教工作,繼續深入開展民族團結進步創建“九進”活動。(4)堅持“房住不炒”定位,保持房地産市場調控定力,健全促進房地産市場平穩健康發展長效機制,加快保障性租賃住房和共有産權房建設,推動住房租賃條例立法,完成不少於300公頃商品房供地,建設籌集各類政策性住房5萬套,新增市場租房補貼戶5000戶,補貼發放戶不低於2萬戶。
加大交通綜合治理力度。堅持行人優先、公交優先、綠色優先,落實好“優供、控需、強治”舉措,全面提升交通綜合治理水準。(1)開通19號線一期、機場線西延等7條段城市軌道交通線,新增運營里程約54公里、總里程達781公里,實現1號線和八通線貫通運作。加強路地合作,編制市郊鐵路五年行動計劃,實施城市副中心線(西段)和東北環線整體提升工程、S2線南段通勤化改造工程、京門-門大線工程,推進黃土店(霍營)綜合交通樞紐建設。加強軌道交通與城市功能一體規劃,打造站城一體“微中心”。(2)做密道路設施網,加快東六環路改造、通懷路、武窯橋等重點工程建設,建成通車21條次支路,進一步暢通微迴圈。(3)加快建設公共交通網路化智慧調度體系,做優做精地面公交網和慢行系統,推進朝陽站、望京西、東夏園綜合交通樞紐建設,深入實施慢行系統品質提升行動,推動二環路、京藏高速輔路慢行系統建設,提高慢行系統通暢性和系統性。(4)著力構建智慧交通體系,推動實現交通管理的感知、互聯、分析、預測和控制,提升交通系統運作效率。新增200處燈控路口。完成20項市級疏堵工程。充實首都交警鐵騎隊伍。完成支路以下道路停車管理改革,建設全市統一停車資源平臺,推進有償錯時共用停車。(5)大力整治網際網路租賃自行車亂停亂放,規範快遞、外賣車型和路面通行標準。注重標本兼治、綜合施策,加強老年代步車治理。
持續推進綠色北京建設。堅持方向不變、力度不減,繼續打好污染防治攻堅戰,深化“一微克”行動,實現減污降碳協同效應,引導市民積極參與、踐行綠色低碳生活方式,讓青山綠水藍天成為大國首都亮麗底色。(1)加快綠色低碳發展,完善能源消費雙控制度,制定實施二氧化碳控制專項行動,明確碳中和時間表、路線圖,嚴格控制化石能源消費,大力發展可再生能源和新能源,抓緊制定碳中和行動方案,完善碳排放權交易體系,積極建設綠色技術創新中心。(2)加強細顆粒物、臭氧、溫室氣體協同控制,推進國Ⅲ排放標準老舊汽油車淘汰更新,推動機動車“油改電”和大宗貨物“公轉鐵”,實施剩餘農村“煤改電”工程,繼續開展“一廠一策”揮發性有機物深度治理,推進施工、道路和裸地揚塵精細化管控。(3)堅持污染減排和生態擴容兩手發力,完善河湖長制,完成300公里污水收集管線建設和300個村莊污水治理。推進海綿城市建設,實施積水內澇防治及溢流污染控制、城區雨污分流和“清河”“清管”行動。嚴格用水總量控制,全面實施節水行動方案,提升雨水、再生水等非常規水利用水準。加強土壤污染源頭管理,提升土壤中危險廢物、涉疫廢物收集處理能力,嚴格控制未利用地開發利用。(4)全面建立林長制,新一輪百萬畝造林新增綠化15萬畝,建設朝陽迎賓公園等26處休閒公園和石景山衙門口等4處城市森林,推進溫榆河公園一二期、南苑森林濕地公園建設,實施林蔭道提升工程,新增城市綠地400公頃,編制生態涵養區生物多樣性保護規劃,加強候鳥棲息地建設和保護。
加強和創新社會治理。推動社會治理重心向基層下移,為基層減負增能賦權,推進社會治理現代化。(1)強化黨建引領、大抓基層的鮮明導向,深化“接訴即辦”改革,用“治理”解決普遍性問題,用“整治”解決反映突出的問題,用“改革”破解民生類難題,推動出臺接訴即辦條例,制定12345市民熱線工作標準,實施群眾訴求首接負責制,完善“接訴即辦”考核機制,開展“接訴即辦”年度體檢,推動“接訴即辦”從“有一辦一、舉一反三”向“主動治理、未訴先辦”深化。(2)深入實施街道辦事處條例,推動出臺居民委員會工作條例,穩妥推進街道社區規模調整和撤村建居,平穩完成社區和村“兩委”換屆選舉。促進社區建設體系化、規範化、智慧化,辦好社區議事廳等多種平臺,發揮群團和社會組織作用,推動共建共治共用。加強“回天地區”“長陽地區”基層治理創新。進一步減輕基層負擔。(3)堅持不懈抓好垃圾分類和物業管理兩件“關鍵小事”。落實家庭自主分類和源頭減量等任務,在細微處下功夫,加大執法力度,做到懲教並舉、教育在先,探索更加有效的考核方式,新建提升生活垃圾分類驛站600座,推進垃圾分類和資源回收“兩網融合”。探索實行非居民垃圾投放計量收費管理,推進大興安定迴圈經濟産業園建設,實現房山迴圈經濟産業園達産運作。發佈一批物業管理配套政策,深入開展物業管理突出問題專項治理,提升物業服務水準。推進專項維修資金改革試點,探索健全維修資金統籌管理和規範運作長效機制。
(七)統籌發展和安全,建設更高水準的平安北京
堅持總體國家安全觀,把安全發展貫穿發展各領域和全過程,切實擔負起維護首都安全的政治責任和政治任務,抓好各種存量風險化解和增量風險防範。
強化首都安全體系和能力建設。牢固樹立首都安全“一盤棋”思想,健全首都安全體系,切實提高首都安全發展能力。(1)完善集中統一、高效權威的首都安全領導體制,落實各級黨委、政府安全工作責任。健全首都安全政策體系、人才體系和運作機制,完善安全審查和監管制度。(2)強化國家安全宣傳教育,加強安全文化建設,以領導幹部和青少年為重點,做好日常宣傳培訓,切實增強全民國家安全意識。(3)嚴格落實意識形態工作責任制,抓實重點人員管控、網路巡控等工作,推進網路安全態勢感知和綜合指揮平臺建設,深入開展反恐怖反分裂鬥爭。(4)紮實推進冬奧會、冬殘奧會安保籌備工作,做好中國共産黨成立100週年重大活動保障。
確保首都經濟安全。加強經濟安全風險預警、防控機制和能力建設,築牢經濟安全基礎。(1)落實好“米袋子”“菜籃子”責任制。堅決遏制耕地“非農化”,牢牢守住耕地紅線,守住提升百萬畝糧田菜田,實現89萬頭生豬出欄,提高重要農副産品穩産保供能力。加大糧源組織力度,夯實本市糧食儲備。加強生活必需品風險監測和評估分析,研究構建超大城市鮮活農産品供應保障體系。編制應急物資儲備目錄、數量及標準,推進應急物資共用共用平臺等項目建設。(2)統籌推進懷柔科學城、城市副中心及“回天”、城南等重大能源配套設施工程和天津南港LNG應急儲備等重點燃氣項目建設,實現唐山LNG接收站應急調峰保障工程建成投産。加快建設地下蓄水區,提高電力、成品油儲備和安全保障能力。(3)實施地方金融監管條例,防範長租公寓及預付式、平臺類、涉眾型等業態潛在風險。做好P2P出清、私募投資基金、債券違約、上市公司退市等風險處置,保持打擊非法集資高壓態勢。加強隱性債務動態監測,避免新增隱性債務。
全面提高公共安全保障能力。把建設韌性城市擺到更加重要位置,開展“城市安全體檢”,完善具有首都特色的應急管理體制和社會治安防控體系。(1)推動出臺傳染病防治條例,研究建設公共衛生安全應急保障基地,推進市區疾控中心改革和疾控機構標準化建設,加快市疾控中心新址建設。完善醫防融合、平戰結合的疾病預防控制體系,規範發熱篩查哨點人員培訓和運作管理,提升基層醫療機構傳染病預警報告能力。(2)修訂安全生産條例和應急預案管理辦法,深化應急管理綜合行政執法改革,實施應急隊伍和社會應急力量能力提升工程。開展自然災害綜合風險普查,建強建密城市消防站。(3)深入推進安全生産專項整治三年行動,加強危險化學品安全監管,建立重大事故隱患清單和園區企業風險分級管控清單,全力做好安全發展示範城市創建工作。開展“品質餐飲”“放心食品超市自我承諾”活動,牢牢守住食品、藥品安全底線。(4)全面貫徹黨的民族政策和宗教工作基本方針,健全民族宗教工作體制機制,維護宗教界合法權益,積極推進涉宗教領域項目建設。(5)堅持和發展新時代“楓橋經驗”,完善社會矛盾糾紛多元預防調處化解機制。繼續提高治安科學化水準,增強不同警種合成作戰能力。推動掃黑除惡常態化,實現“智慧平安小區”建設全覆蓋。
各位代表,2021年任務更加艱巨而繁重,我們要堅持以習近平新時代中國特色社會主義思想為指導,認真貫徹落實黨的十九大和十九屆二中、三中、四中、五中全會精神,切實增強“四個意識”,堅定“四個自信”,堅決做到“兩個維護”,在中共北京市委的直接領導下,自覺接受人民代表大會指導監督,積極聽取人民政協意見建議,求真務實、開拓創新,確保“十四五”開好局、起好步,以優異成績慶祝中國共産黨成立100週年。
