——2020年1月12日在北京市第十五屆人民代表大會第三次會議上
北京市發展和改革委員會主任 談緒祥
各位代表:
受市人民政府委託,現將北京市2019年國民經濟和社會發展計劃執行情況與2020年國民經濟和社會發展計劃草案的報告提請市第十五屆人大第三次會議審議,並請市政協各位委員提出意見。
一、2019年國民經濟和社會發展計劃執行情況
2019年,在以習近平同志為核心的黨中央堅強領導下,在中共北京市委直接領導下,在市人大及其常委會監督支援下,全市上下堅持以習近平新時代中國特色社會主義思想為指導,深入貫徹黨的十九大和十九屆二中、三中、四中全會精神,深入貫徹習近平總書記對北京重要講話精神,堅持穩中求進工作總基調,深入貫徹新發展理念,堅決落實高品質發展要求,紮實推進供給側結構性改革,有效應對多年少見的複雜嚴峻環境,統籌推進疏功能、穩增長、促改革、調結構、惠民生、防風險、保穩定各項工作,著力穩就業、穩金融、穩外貿、穩外資、穩投資、穩預期,較好地完成了市十五屆人大二次會議確定的目標任務。
——重大活動保障圓滿成功。高標準完成新中國成立70週年慶祝大會、閱兵服務、群眾觀禮、主題展覽、環境整治和空氣品質等保障任務,群眾遊行自由生動、歡愉活潑,聯歡活動盛況空前、美輪美奐,遊園活動豐富多樣、精彩紛呈,城市運作和諧穩定、安全有序,全市人民熱情支援、廣泛參與,充分展示了新時代首都市民的良好風貌,強烈激發了中華兒女的愛國熱情,廣泛凝聚了首都人民奮進新時代的強大動力。第二屆“一帶一路”國際合作高峰論壇、2019年中國北京世界園藝博覽會、亞洲文明對話大會取得圓滿成功,首都國際影響力顯著提升。
——首都經濟發展總體平穩、穩中有進。“穩”體現在:經濟增速處於合理區間,預計全年增長6.2%左右、符合年初預期。全市一般公共預算收入5817.1億元,增長0.5%。經濟增長基礎更為穩固,佔全市經濟比重達83.1%的服務業增長6.4%左右,金融、資訊、科技三大優勢産業增加值對經濟增長的貢獻率保持在65%以上。“進”體現在:發展品質效益逐步提高,出臺推動高品質發展實施方案,每人平均地區生産總值約2.4萬美元、全員勞動生産率超過26萬元/人,保持全國領先,單位地區生産總值能耗和水耗分別下降4%左右和3%左右。“三城一區”統籌建設水準全面提升,互融共進的科技創新格局加快構建,高品質發展新的動力源加速形成。
——人民生活得到不斷改善。31件民生實事全部完成,出臺“七有”“五性”監測評價指標體系,利用12345市民服務熱線平臺深化群眾訴求“接訴即辦”“未訴先辦”,辦好一批群眾操心事、煩心事、揪心事。個稅改革和社會保障待遇標準調整有效帶動居民收入增長1.4個百分點,預計全市居民每人平均可支配收入實際增長6.3%左右、快於經濟增速。城鎮新增就業35.1萬人、超額完成全年任務,城鎮登記失業率和調查失業率分別處在1.3%和4.4%左右的低位,就業“壓艙石”作用更加凸顯。細顆粒物年均濃度42微克/立方米,市民藍天獲得感進一步增強。
一年來,重點做了以下五個方面工作:
(一)著力擴內需、優供給,首都經濟保持平穩運作
消費增速企穩回升。出臺促進便民早餐網點發展、鼓勵連鎖經營等19項促消費政策,積極發展有品質的夜間經濟,涌現出海淀華熙LIVE·五棵松、順義中糧·祥雲小鎮等一批消費體驗感強的“網紅打卡地”。鼓勵發展首店經濟,新增878家品牌首店。加強王府井、前門大柵欄等4個傳統商圈改造提升,啟動長安、賽特等首批10家傳統商場“一店一策”升級改造試點,推動消費供給側改革。發佈實施便民店建設提升三年行動計劃,補建基本便民商業網點1190個、超額完成年度任務。1-11月市場總消費額增長7.8%、高於上年同期0.3個百分點,其中社會消費品零售總額和服務性消費額分別增長5.1%和10.1%,網上零售額增長27.2%,消費對經濟增長的拉動作用持續增強。
投資促進工作紮實有效。堅持提前謀劃、狠抓實物投資落地,建立市重點工程調度與服務平臺,大力拓展項目協調服務廣度和深度。全年圍繞基礎設施、民生改善、高精尖産業三大領域安排300項市重點工程,支撐全市建安投資三成以上。投資安排更加注重落實功能定位、促進結構優化、提升帶動能力,投資品質效益不斷提升。加強逆週期調節,地方政府專項債券2019年新增額度975億元、提前下達2020年額度600億元。1-11月全市固定資産投資增長0.3%、高於上年同期10.2個百分點,其中建安投資增長8.6%、高於上年同期3.1個百分點。分兩批向社會公開推介115個項目、總投資近2000億元,民間投資增長2.2%、高於上年同期15個百分點。
專欄1:2019年300項市重點工程完成情況

(二)著力疏功能、優佈局,京津冀協同發展持續深化
疏解整治促提升成效明顯。加強減量發展政策創新,制定戰略留白空間管控措施,出臺生態控制線和城市開發邊界管理辦法,城鄉建設用地全年減量30平方公里左右。將疏解整治促提升專項行動推進與“接訴即辦”、解決市民訴求緊密結合,抓好市民訴求集中的29個治理類街鄉鎮整治提升,精心辦好群眾“家門口”的事。治理“開墻打洞”、無證無照、佔道經營等專項年度任務全部完成,拆除違法建設騰退土地5706公頃,拆除清退市場18個、疏解物流中心16個,退出一般製造業企業399家。北京資訊科技大學、北京電影學院等5所市屬高校新校區加快建設,北京口腔醫院遷建工程實現開工。核心區背街小巷環境整治提升任務基本完成,府學衚同、東絨線衚同等一批文明街巷連片亮相。出臺公共空間改造提升三年行動計劃,加強街道更新治理城市設計,完成雨兒衚同“共生院”試點項目改造,啟動菜市口西片區恢復性修建。老樓增設電梯新開工693部、完工555部,探索形成引入社會資本參與老舊小區改造“勁松模式”。“留白增綠”完成綠化1686公頃,建成並開放安德、新安等一批城市森林公園和休閒公園,建成區公園綠地500米服務半徑覆蓋率達到83%,城市人居環境品質進一步提升。
副中心城市框架有序拉開。創新完善管理體制,賦予城市副中心管委會市級管理許可權,實現“副中心的事副中心辦”。制定實施城市副中心老城雙修與更新三年行動計劃,完成西海子公園一期、果園大街等街巷環境整治。加快推進重大工程建設,行政辦公區二期建設正式啟動,劇院、圖書館、博物館三大文化設施和東六環路入地改造等項目實現開工,城市副中心站綜合交通樞紐按站城一體化創新模式啟動建設,廣渠路東延加快建設。城市綠心完成8000畝綠化造林主體栽植,北運河實現11.4公里河道遊船通航,通州堰分洪體系建設有序推進。黃城根小學通州校區、北京學校小學部開班招生,北大人民醫院通州院區基本建成,環球主題公園一期進入設施安裝階段。提高産業準入標準,建立與西城、朝陽、海淀結對機制,整合中關村通州園空間資源,臺湖演藝小鎮控制性詳細規劃形成階段性成果,張家灣設計小鎮規劃方案啟動招標、33家城市設計和創意企業開始入駐。
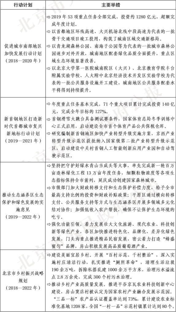
區域協調發展不斷增強。城市總體規劃深入實施,修訂發佈新版北京市城鄉規劃條例,高品質編制首都功能核心區控制性詳細規劃,13個分區規劃及亦莊新城規劃發佈實施,2018年度城市體檢98%的指標完成較好。狠抓規劃自然資源領域問題整改,堅決維護規劃嚴肅性和權威性,依法依規集中整治淺山區違法佔地違法建設、違建別墅,基本完成綠地認建認養、公園配套用房出租及“大棚房”問題整改。區域專項行動計劃紮實推進,城南地區重點項目進展順利,南中軸地區概念性規劃取得階段性成果,北京大學第一醫院城南院區等項目開工,麗澤城市航廈開展方案徵集。新首鋼地區加快産業轉型升級,新首鋼大橋建成通車,成功舉辦冰壺世界盃總決賽等一批國際賽事,老工業區煥發新活力。生態涵養區生態保護和綠色發展加快推進,延慶成功創建國家森林城市,平原區與生態涵養區結對協作全面啟動,積極開展優勢互補多元化合作,跨區橫向轉移支付制度落地見效。鄉村振興戰略深入實施,穩步推進美麗鄉村建設三年行動計劃,遴選152個村開展“百村示範”工作,兩年累計完成2200多個美麗鄉村村莊規劃,完成農村公廁改造839座,平谷農業科技創新示範區加快建設。
專欄2:推動區域協調發展系列專項行動任務落實情況

京津冀重點領域合作取得重大進展。支援雄安新區“三校一院”工作專班進駐現場,交鑰匙項目全部開工,提出雄安新區中關村科技園佈局選址方案。交通一體化建設成果豐碩,北京大興國際機場建成通航,首都航空進入“雙樞紐”時代,京雄高速開工建設,大興機場高速、大興機場北線中段高速、軌道交通大興機場線、京雄城際北京段建成通車。生態環境協同治理成效明顯,京津風沙源治理二期工程完成人工造林1.76萬畝,實現引黃補水1.5億立方米,永定河山峽段河道40年來首次不斷流。産業對接協作不斷深化,本市與北三縣52個簽約項目中33個啟動實施,北京大興國際機場臨空經濟區總體規劃落地實施、自貿片區正式掛牌,首鋼京唐二期一步工程建成投産,天津濱海-中關村科技園累計註冊企業超過1300家,北京流向津冀技術合同成交額282.8億元、增長24.4%。冬奧籌辦進入測試就緒階段,京張高鐵、京禮高速北京段建成,國家速滑館“冰絲帶”整體亮相,國家高山滑雪中心競速賽道、首鋼滑雪大跳臺達到測試賽要求,冬奧會和冬殘奧會吉祥物正式發佈,冬奧會倒計時1000天活動成功舉辦,大力推動冬奧知識、冰雪運動進校園、進社區,冰雪運動加快走進市民生活。
(三)著力促創新、強動力,科技支撐和新興産業引領作用不斷增強
“三城一區”整體推進水準提升。三大科學城完成發展規劃編制。中關村科學城創新生態體系和城市創新形態更趨完善,出臺“人工智慧十五條”“智慧網聯汽車十五條”等政策,加快建設“城市大腦”,涌現出類腦晶片等標誌性科技成果。懷柔科學城“科學+城”建設框架全面拉開,高能同步輻射光源等5個大科學裝置全部開工建設,5個第一批交叉研究平臺進入設備安裝調試階段,11個科教基礎設施和第二批交叉研究平臺獲批並集中啟動建設,國家科學中心國際合作聯盟正式成立,101中學擴建工程、雁棲國際社區等項目加快推進。未來科學城“兩區一心”格局加快構建,“一企一策”盤活存量用地空間,引入國際專業化運營管理團隊加快中關村生命科學園建設,促進沙河大學城科教融合發展。北京經濟技術開發區制定高品質發展實施意見,完成亦莊新城擴區並加強管理機制創新,瓦裏安研發中心、阿斯利康北方總部等外資項目落地,22個技術創新中心和13家産業中試基地掛牌運營。制定實施創新型産業集群示範區(順義)發展規劃,第三代半導體標準廠房加快規劃建設,北京賓士新能源汽車項目首臺車測試過線。
創新創業生態不斷優化。發佈實施新時代深化科技體制改革30條政策措施,修訂科學技術獎勵辦法,落實科研單位選人用人、經費使用、管理運作、成果轉化授權等自主權。落實促進科技成果轉化條例,推動科技成果“有的轉、有權轉、願意轉、轉得順”。實施應用場景建設工作方案,推進首批10項重大應用場景和20項央企應用場景建設,對企業支援從“給優惠”向“給機會”轉變。落實推動首都高品質發展人才支撐行動計劃,實施中關村國際人才20條新政,引進人才落戶3500余人,實現“三城一區”國際人才社區規劃全覆蓋。推動新一代人工智慧、智慧網聯汽車等國家重大創新平臺在京落地,量子資訊科學研究院、腦科學與類腦研究中心、智源人工智慧研究院等新型研發機構系統佈局基礎前沿研究。在全國率先試點動産擔保統一登記系統,搭建小微企業金融綜合服務平臺,設立企業續貸受理中心,實現無還本續貸。科技創新基金33支子基金通過投資決策,約定在京落地項目投資額202.09億元。高水準舉辦2019年中關村論壇,首發100余項新技術新産品。發揮中關村示範區創新龍頭作用,實施顛覆性技術創新項目支援意見,建設22家硬科技孵化器,加強一區多園産業佈局統籌,1-11月中關村示範區規模以上企業總收入5.4萬億元、增長13.8%。本市12家企業成功在科創板掛牌上市,82家企業入選全球獨角獸榜單、約佔全國四成。
新産業新動能加快培育。加強高精尖産業“10+3”系列政策落實和項目調度,著力搶佔生物醫藥、新一代資訊技術、人工智慧等戰略性新興産業發展制高點。發佈促進藥品醫療器械産業發展政策,啟動建設5個示範性研究型病房,將本市藥品和醫療器械註冊費標準降為零、減輕企業負擔6600萬元,創新醫療器械獲批數量居全國第一。實施5G産業發展行動方案,五環內5G基站實現連續覆蓋,世園會、籃球世界盃實現“5G+8K”技術示範應用。出臺超高清視頻産業發展行動計劃。實施智慧網聯汽車産業創新發展行動方案,制定全國首個自動駕駛車輛模擬倣真測試平臺團體標準,北京道路測試里程、測試牌照發放量均居全國前列。1-11月全市戰略性新興産業和高技術製造業增加值分別增長5.7%和7.8%,高於規模以上工業增速2.7個和4.8個百分點。大力推進金融科技融合發展,成立北京金融科技研究院,建信金服等70余家金融科技企業落地“金科新區”,率先開展“監管沙盒”試點,北京成為全球金融科技聚集度最高的城市之一。
首都文化更加繁榮發展。大力培育和踐行社會主義核心價值觀,北京榜樣優秀群體獲評全國“時代楷模”,香山革命紀念地對外開放。編制完成老城整體保護規劃,推動歷史文化名城保護條例修訂和中軸線文化遺産保護立法,中軸線南段禦道整體亮相。印發長城文化帶、西山永定河文化帶保護髮展規劃,發佈大運河文化保護傳承利用實施規劃和五年行動計劃,白浮泉遺址公園和萬壽寺周邊完成騰退,長城文化帶10項瀕危點段搶險修繕任務全部完成,加強“三山五園”地區整體保護。藝術創作百花齊放,原創民族舞劇《天路》、曲藝作品《赤子歸心》分別榮獲文華獎和群星獎,“五個一工程”獎獲獎作品數量居全國首位。實施非物質文化遺産條例,促進傳統工藝振興。完成首都公共文化服務示範區創建工作,開展首都市民系列文化活動2.3萬場,首家高校圖書館和一批老字號博物館向市民開放。制定實施文化産業高品質發展三年行動計劃、“影視十條”、支援實體書店發展、保護利用老舊廠房拓展文化空間等系列政策措施,1-11月規模以上文化産業法人單位收入增長8.3%。出臺文化和旅遊融合發展意見,推進京郊精品酒店佈局建設,延慶、懷柔、平谷成為首批國家全域旅遊示範區。
(四)著力抓改革、擴開放,市場活力和社會創造力進一步激發
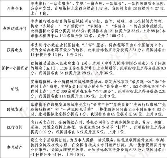
營商環境再上新臺階。落實優化營商環境三年行動計劃,制定實施“9+N”系列政策2.0版和3.0版,加快政策迭代升級,本市在國內評價中繼續位列第一,助力我國世行營商環境排名提升15位,連續兩年成為全球改善幅度最大的10個經濟體之一。企業開辦、獲得電力、跨境貿易等領域28項改革舉措在全國範圍內複製推廣借鑒,率先推行社會投資低風險項目全流程簡易辦理,建築許可辦理時間壓縮32%、環節壓縮18%。面向企業和群眾的政務服務持續改善,市、區、街道鄉鎮政務服務中心實施綜合窗口,企業和群眾辦事由“找部門”向“找政府”轉變。市區政務服務事項申請材料和辦理時限均壓減60%,辦事所需兜底條款和市區兩級政府設定的證明全部取消,58個“辦成一件事”主題事項實現資訊一次採集,895個事項全程網辦,不斷把企業和群眾從繁雜的手續辦理和資訊填報中解放出來。行政許可等11類事項在三級政務服務大廳實現名稱、類型、依據、編碼“四統一”。狠抓企業“服務包”承諾事項落地,市區兩級共為1624家企業送出“服務包”,解決各類問題3698個、兌現比例達69%,12345市民熱線企業服務功能正式上線運作。清償拖欠民營企業、中小企業賬款86.77億元,超額完成年度工作目標。
專欄3:世界銀行營商環境評價部分指標我國排名提升情況

重點領域改革有序實施。在地方許可權範圍內頂格實施國家減稅降費政策,全年減輕企業和個人稅費負擔約1800億元,其中個人所得稅下降25.3%,小微企業普惠性稅費減免70億元。國企國資改革積極推進,完成北京城建與北京住總、北京建工與北京市政路橋等10家一級企業調整重組,100家企業實施混合所有制改革,組建北京創新投資公司支援高精尖産業發展,退出僵屍企業162戶。醫耗聯動綜合改革積極推進,3700家醫療機構取消醫用耗材加成,調整規範6621項醫療服務項目,實施國家藥品集中採購和使用試點、節省藥品費用超過15億元。投融資改革取得新成效,率先在亦莊實施企業投資項目承諾制改革試點,制定實施加強市級政府性投資建設項目成本管控若干規定,進一步提高政府投資資金使用效益。價格改革穩步推進,兩次降低一般工商業用電價格,核定管道天然氣配氣價格,減少用戶年用電用氣負擔22.8億元。關停退出大安山煤礦,化解煤炭産能170萬噸,安置職工1773人。
對外開放不斷拓展升級。編制完成國際交往中心功能建設專項規劃和行動計劃、雁棲湖國際會都控規方案,國家會議中心二期開工建設,新國展二三期面向全球徵集設計方案。新一輪服務業擴大開放綜合試點方案177項試點任務已實施160項,制定實施科技、金融等8個領域開放改革三年行動計劃,寶馬中國投資、戴姆勒商用車投資等一批試點項目在京落地,天竺綜保區實現智慧財産權證券化等7項改革全國首創。金融業擴大開放取得新進展,合格境內有限合夥人境外投資試點獲批,引進環球銀行金融電信協會、大和證券、豐田金融、墨盛資産管理等一批外資機構,亞投行總部項目竣工。制定實施穩外貿22條措施,口岸通關提前申報、國際貿易“單一窗口”出口退稅申報等一批首創經驗向全國複製推廣,京交會提級為中國國際服務貿易交易會。共建“一帶一路”三年行動計劃紮實推進,本市企業參與國際産能合作中方協議投資額72.1億美元。1-11月北京地區實現進出口總額2.6萬億元、增長4.4%,實際利用外資141億美元。
(五)著力補短板、惠民生,城市治理和社會保障水準不斷提升
三大攻堅戰紮實開展。以“一微克”行動打好藍天保衛戰,淘汰國三標準柴油貨車4.27萬輛、推廣純電動汽車7.5萬輛,動態清理整治“散亂污”企業393家,“一廠一策”治理重點行業企業揮發性有機物,完成4.1萬戶農村居民煤改清潔能源,加強揚塵精細化管控,查處施工揚塵、渣土運輸及泄漏遺撒等違法行為3.2萬起,全市降塵量均值降至每月6噸/平方公里。新一輪百萬畝造林綠化工程新增造林25.8萬畝、超額完成年度任務。第二個污水治理三年行動計劃順利收官,中心城區和城市副中心建成區基本實現污水處理設施全覆蓋、污水全收集全處理,密雲水庫最高蓄水量突破26億立方米、創近21年新高,全市平原區地下水埋深同比回升0.32米、連續4年回升。持續開展土壤詳查和監測,強化土壤污染管控修復。推動完成生活垃圾管理條例修訂,制定本市生活垃圾分類工作行動方案,廣泛調動居民參與積極性,生活垃圾分類示範片區創建率達60%。完善“五位一體”風險防範化解工作流程,發揮大數據監測預警作用,強化P2P網貸風險專項整治,穩妥有序化解郵幣卡類等違規交易場所風險,出臺防範化解隱性債務風險實施方案,政府債務率低於全國平均水準。堅持“房住不炒”,落實“一城一策”長效調控機制,房地産市場總體平穩。精準扶貧紮實攻堅,構建高位推動、高效有力的組織統籌體系,各級赴受援地區調研對接8319人次,選派2004名幹部人才到扶貧一線,投入財政資金57.3億元,實施脫貧攻堅項目1839個,預計助力50.6萬人脫貧。“一戶一策”加強低收入農戶幫扶,全市低收入農戶每人平均可支配收入增長20%左右。
就業和社會保障力度加大。把穩就業放在更加突出位置,提高失業保險費返還、用人單位崗位補貼標準,返還失業保險費16.2億元,發放用人單位崗位補貼和社會保險補貼16.4億元,惠及職工超過300萬人。加強重點群體就業幫扶,促進農村勞動力轉移就業3.5萬人,北京生源高校畢業生就業率達97.5%。加強退役軍人服務保障,建成6999個四級退役軍人服務中心、服務站。積分落戶申報實現全網通辦,6007人取得落戶資格。社會保障體系不斷完善,啟動城鄉居民基本養老保險市級統籌,基本實現全民參保,實施社保相關待遇標準聯動調整。積極保供穩價,針對豬肉價格過快上漲,提前增加儲備,及時向困難群體發放價格臨時補貼8000萬元,全市居民消費價格指數漲幅2.3%、比全國低0.6個百分點。制定促進無障礙環境建設三年行動方案,發放困難和重度殘疾人“兩項補貼”11.6億元、惠及32萬餘人。開展根治農民工欠薪專項行動,實現全年常態化執法。建設籌集政策性租賃住房5.02萬套,新開工政策性産權住房6.68萬套、棚戶區改造1.63萬戶,均超額完成年度任務。加快建設一批租賃型宿舍,著力解決快遞小哥等務工人員的住宿困難問題。
公共服務短板精準補齊。落實第三期學前教育行動計劃,新增幼兒園學位3萬餘個,促進基礎教育優質均衡發展,新增中小學集團化辦學覆蓋學校100所,小學初中就近入學比例達到99%以上。出臺幼兒園、中小學、高校教師職業行為十項準則,強化師德師風建設。加強“平安校園”建設,實現中小學、幼兒園食堂“陽光餐飲”全覆蓋。開展校外培訓機構專項治理,義務教育階段學生課後服務實現全覆蓋。制定實施國際學校發展三年行動計劃,加快佈局優質國際教育資源。全面支援高校“雙一流”建設,完成首批39個“卓青計劃”項目立項,22個高校高精尖創新中心匯聚科研人員3500余人,組建沙河、良鄉高教園區理事會。院前醫療急救效率明顯提升,急救呼叫滿足率達到95%、較上年提升15個百分點。鄉村醫療衛生服務實現全覆蓋。完善藥品追溯系統,率先實現疫苗全程追溯。開展中醫健康養老“身邊”工程、中醫治未病健康促進工程等系列服務,惠及百萬群眾。創建57個全民健身示範街道和體育特色鄉鎮,新建健走步道150余公里。制定加快推進養老服務發展實施方案,全面取消養老機構設立許可,實施養老服務補貼津貼管理辦法、惠及75萬餘名老年人,新建街道鄉鎮養老照料中心20家、社區養老服務驛站160家,養老機構醫療服務覆蓋率超過95%。
交通治理積極推進。大力推進軌道交通建設,開通7號線東延、八通線南延等3條新線,運營總里程近700公里,10條線路縮短髮車間隔、運力最大提升35.7%。編制區域快線線網規劃,城市副中心線東延支線開通運營,懷密線引入清河站,市郊鐵路運營里程新增59.7公里、達241.3公里。不斷加密城市路網,建成長安街西延、環球主題公園東六環立交工程。強化交通接駁換乘,建成北苑北綜合交通樞紐,清河站樞紐主體完工。以停車秩序整治為突破口推進交通環境建設,全市支路以上城市道路路側停車實現電子收費,發佈停車設施有償錯時共用指導意見,促進停車資源開放共用。優化調整公交線路141條,整治自行車道894公里,治理蓮石路潮汐車道等322處堵點。完成北京站、北京南站、北京西站及周邊地區29項綜合治理任務,市重點站區管理委員會掛牌成立。實行外埠客車進京證管控和國三柴油貨車全市域限行。建立共用自行車監管與服務平臺,共用自行車總量下降53%。大力發展智慧交通,地鐵和地面公交實現“掃碼”乘車,率先完成ETC車道和收費管理系統改造,進一步提高通行效率和空氣環境品質。
社會治理創新不斷加強。堅持黨建引領,推動城市治理重心下移、到基層一線解決問題,完善“街鄉吹哨、部門報到”工作機制,建立全市統一的12345市民訴求受理平臺,全年辦理約252萬件群眾反映的操心事、煩心事、揪心事,響應率始終保持在100%,解決率從年初的53.1%上升到75%,群眾滿意率從年初的64.6%上升到87.3%,基層向前一步主動治理的行動自覺切實增強。改革街道社區管理體制,制定實施關於加強新時代街道工作的意見,推動出臺街道辦事處條例,街巷長制、小巷管家在全市普遍推開,社區議事廳實現全覆蓋,成功舉辦首屆“社區鄰里節”。積極探索大型社區治理新模式,回龍觀、天通苑地區公共服務和基礎設施加快“補短板”,回龍觀至上地自行車專用路開通運作,人大附中昌平學校、清華附小天通苑校區開始招生,東小口城市休閒公園、回龍觀體育文化公園北區開放投用,深化“回天有我”社會服務,將市管國企、民企、社會組織和智庫納入報到服務範圍。發揮《向前一步》共商共治平臺作用,全年累計播出47期。深入實施北京大數據行動計劃,成立大數據中心,打造市級部門數據資訊“目錄區塊鏈”系統,促進政務資訊安全共用,“北京通”APP2.0版上線發佈,智慧城市建設水準不斷提升。堅決落實安全發展理念,制定實施生産經營單位安全生産主體責任規定,治理重點行業領域安全隱患1.2萬餘項,生産安全死亡事故起數和死亡人數分別下降11.6%、12.3%。紮實開展“掃黑除惡”專項鬥爭,群眾安全感不斷提升。
從2019年經濟社會發展情況看,“十三五”規劃主要指標進度符合預期,30項年度計劃指標中29項完成年初計劃目標,一般公共預算收入增速完成調整後目標。具體來説,經濟增長、就業、價格等指標保持在合理區間,創新驅動、資源節約、生態保護、社會保障等反映高品質發展的指標繼續改善。20個約束性指標中,單位地區生産總值能耗降幅、單位地區生産總值二氧化碳排放降幅、拆除違法建設等3項指標超額完成計劃目標。10個預期性指標中,全市居民每人平均可支配收入增速、全員勞動生産率、每萬人發明專利擁有量、技術合同成交額、中心城綠色出行比例等5項指標超額完成全年預期目標。
總的來看,過去一年,全市上下積極主動應對“穩中有變”的發展形勢,堅持穩中求進工作總基調,以穩應變、以進固穩,克服了複雜環境影響,經受了轉型發展考驗,頂住了經濟下行壓力,推動了經濟結構調整,實現重大活動保障圓滿成功、重大戰略落實堅定有力、重大工程建設成效顯著、重大改革推進成果豐碩,保持了首都經濟持續健康發展和社會和諧穩定,成績來之不易。同時,我們也清醒地認識到,外部環境依然複雜嚴峻,首都經濟社會運作面臨不少困難和挑戰。主要表現在:
一是經濟下行壓力加大,內需增長勢頭有所放緩。企業投資意願不強,重大投資項目接續不足,基礎設施、製造業等領域投資保持平穩增長的難度較大。汽車等傳統消費低迷,入境旅遊人數出現負增長,消費供給尚不能有效滿足消費升級需求,與建設國際消費樞紐城市目標相比還有不少差距。財政收支緊平衡特徵更加突出,稅源培育工作需要進一步加強。
二是實體經濟面臨的困難較多,營商環境還要持續優化。製造業企業盈利空間受到供需“兩頭”擠壓,汽車、電子等行業處於調整期,部分重點企業産值和利潤下降明顯,工業生産者出廠價格連續多月負增長。金融服務實體經濟作用有待增強,民營企業特別是小微企業融資難、融資貴、融資慢問題需要進一步創新解決。製造業比重下滑態勢尚未根本扭轉,高精尖産業項目需要加快落地。公平競爭的市場機制尚不完善,涉企政策制定的精準性、落地率和覆蓋面仍需進一步提高。
三是科技成果轉化效率亟需提升,新舊動能轉換還要加快。原始創新能力不足,特殊材料、關鍵零部件、關鍵技術等“卡脖子”問題仍較突出,從研發到産業化的創新鏈條仍存在一些“痛點”“堵點”和“空白點”,創新鏈、産業鏈、價值鏈深度融合的體制機制需進一步完善。先導性産業還要抓緊前瞻佈局,戰略性新興産業領域亟需加快培育壯大一批領軍企業。
四是城鄉區域發展不平衡不充分,統籌協調發展力度需要持續加大。城市南北地區發展差距較大,在帶動性強的重大活動、重大設施等功能性要素佈局上還需向城南傾斜。城鄉結合部、生態涵養區特別是農村地區基礎設施和公共服務仍然薄弱,促進郊區農民可持續增收的路徑需要進一步拓寬。城市副中心和平原新城地區配套設施和産業承載力還要加快提升。
五是民生領域存在不少短板,城市精細化治理水準需要進一步提高。人口資源環境矛盾依然突出,大氣和水污染還要繼續加大精細化治理力度。人口老齡化程度不斷加深,養老設施供給和適老服務還需進一步完善。交通擁堵、醫療衛生、幼兒托育、中小學學位、老舊小區改造、食品價格上漲等群眾關切的問題需要下大力氣加快解決。城市更新政策機制有待建立健全,低效産業用地需要加快調整提升,基層社會治理創新還要繼續深化探索,智慧惠民工程需要加快建設。
對上述問題,要保持戰略定力、堅定必勝信心,堅持用辯證思維看待形勢發展變化,既要看到微觀具體問題,更要看到首都經濟穩中向好、長期向好的基本趨勢沒有改變,準確把握首都經濟發展和城市建設規律,精準制定政策、精細抓好落實、精心搞好服務,在應對挑戰、戰勝困難中開創首都發展新局面。
二、2020年經濟社會發展計劃安排
2020年是全面建成小康社會和“十三五”規劃收官之年,要實現第一個百年奮鬥目標,為“十四五”發展和實現第二個百年奮鬥目標打好基礎,既是決勝期,也是攻堅期。做好首都經濟社會發展各項工作,具有里程碑、標誌性意義。
(一)總體思路
堅持以習近平新時代中國特色社會主義思想為指導,全面貫徹黨的十九大、十九屆二中、三中、四中全會和中央經濟工作會議精神,深入貫徹習近平總書記對北京重要講話精神,增強“四個意識”、堅定“四個自信”、做到“兩個維護”,緊扣全面建成小康社會目標任務,堅持穩中求進工作總基調,堅持新發展理念,堅持以供給側結構性改革為主線,堅持以改革開放為動力,繼續大力加強“四個中心”功能建設、提高“四個服務”水準,抓好“三件大事”,打好三大攻堅戰,紮實推動高品質發展,切實保障和改善民生,全力維護首都安全穩定,不斷將全面從嚴治黨引向深入,更加奮發有為地推動首都新發展。
在工作中要認真落實市委十二屆十一次全會部署,堅定不移貫徹新發展理念,堅持問題導向、目標導向、結果導向,重點把握好“四個突出”:一是突出落實好首都城市戰略定位、提升“四個服務”水準。要胸懷中華民族偉大復興的戰略全局和世界百年未有之大變局兩個大局,更加自覺地把握好“都”與“城”的關係,始終把落實首都城市戰略定位作為衡量發展的根本尺規,堅定有序疏解非首都功能,著力優化提升首都功能,在服務國家大局中提高首都發展水準。二是突出保持經濟運作在合理區間、推動高品質發展。積極應對中美經貿摩擦影響,科學穩健把握宏觀政策逆週期調節力度,從系統論出發優化經濟治理方式,正確處理政府與市場、穩增長與防風險的關係,把市場能解決的事情交給市場,充分發揮科技創新和人才優勢,全力推動首都經濟在高品質發展中實現平穩增長。三是突出以人民為中心的發展思想、增強群眾獲得感。緊扣率先全面建成小康社會,圍繞人民群眾對美好生活的嚮往,精心組織實施一批小切口、見效快的民生實事,從細微處把群眾身邊事解決好,讓群眾真受益、得實惠。四是突出以改革創新破解發展難題、完善首都治理體系。增強以改革推進城市治理體系建設的自覺性和主動性,統籌規劃、建設、管理和生産、生活、生態各個方面,發揮好政府、社會、群眾等各方力量,全面提升首都治理體系和治理能力現代化水準。
(二)主要指標
在保持指標體系穩定性、連續性的基礎上,按照高品質發展要求,對指標體系進行適當調整,新增“單位地區生産總值建設用地使用面積降幅”指標,該指標能夠體現首都減量發展特徵,有利於引導全市更加重視地均産出,促進土地集約節約利用。調整後的計劃指標數量由30項增加至31項。
民生保障方面。居民收入增長與經濟增長基本同步,城鎮登記失業率控制在3%以內,城鎮調查失業率低於5%,“一刻鐘社區服務圈”覆蓋率達到97%以上,重點食品安全監督抽檢合格率達到98.5%以上,藥品抽驗合格率保持在99%以上,單位地區生産總值生産安全事故死亡率控制在0.016人/億元。
經濟發展方面。綜合考慮經濟運作態勢和實現就業、居民收入等重要目標的需要,地區生産總值增長安排6%左右。全員勞動生産率超過26.5萬元/人、保持全國領先。單位地區生産總值建設用地使用面積下降4.36%。一般公共預算收入零增長,居民消費價格漲幅控制在3.5%以內。進一步發揮科技創新引領作用,每萬人發明專利擁有量達到133件。
生態環境方面。推進人口資源環境協調發展,常住人口規模力爭控制在2200萬人以內,細顆粒物年均濃度和三年滑動平均濃度力爭繼續下降,森林覆蓋率達到44.4%,中心城綠色出行比例達到75%,單位地區生産總值能耗、二氧化碳排放分別較2015年下降17%和20.5%,單位地區生産總值水耗下降3%左右。
三、實現2020年經濟社會發展計劃的主要任務和措施
(一)織密扎牢民生保障網,讓廣大群眾在全面建成小康社會中更有獲得感
堅持民有所呼、我有所應,對標全面建成小康社會目標任務,對照“七有”要求和“五性”需求,發揮政府保基本作用,注重普惠性、基礎性、兜底性,精心辦好民生實事。
促進更高品質和更充分就業。堅持就業優先,千方百計穩定就業總量、改善就業結構、提升就業品質。(1)加大穩企穩崗力度,切實落實失業保險費返還、發放社會保險補貼等穩崗政策,實現城鎮新增就業28萬人。(2)強化培訓服務,實施職業技能提升三年行動計劃,用好54.1億元職業技能提升行動資金,全年培訓高精尖産業急需緊缺人才、城市運作保障和生活性服務業技能人才等60萬人次左右。(3)聚焦重點群體,推進大學生創業服務平臺、大學生創業板與創業孵化機構合作,提升創業服務市場化、專業化水準。統籌社會公共管理服務崗位資源,支援生態涵養區農村勞動力到城市就業。研究出臺退役軍人就業崗位目錄,加大“直通車”安置力度,引導社會力量扶持退役軍人創業發展。(4)加強就業形勢監測,為企業分流職工提供就業服務,提高轉崗再就業能力。
加大社會保障力度。加快建設覆蓋全民、城鄉統籌、權責清晰、保障適度、可持續的多層次社會保障體系。(1)完善職工基本養老保險繳費和待遇計發政策,以新業態從業人員為重點,進一步擴大社保人群覆蓋面,真正實現“應保盡保”。(2)堅持“房住不炒”,健全房地産長效調控機制,優化住房供地結構和政策,完善租購並舉的住房制度,加大公租房供應,完善共有産權住房政策,在重點産業園區周邊、軌道交通沿線,加快集體土地租賃住房建設,努力滿足在京就業創業人才、城市運作保障人員等租賃需求,建設籌集各類政策性住房4.5萬套、竣工9萬套。(3)強化價格調控機製作用,落實“菜籃子”市長負責制,全力做好豬肉、蔬菜等商品保供穩價工作,切實保障困難群體基本生活。(4)加強弱勢群體福利保障,對重度殘疾人給予特惠保障,確保有需求殘疾人的康復和輔具服務覆蓋面達90%以上,殘疾兒童康復服務覆蓋率達100%。全面實施促進無障礙環境建設三年行動方案,基本完成重點區域盲道、人行道等17項整治任務。紮實推進“家家幸福安康工程”,傳承良好家風家教。切實保障婦女兒童合法權益。
打造高品質生態空間。加強山水林田湖草系統治理,提升生態服務功能,不斷滿足群眾近水親綠需求。(1)推進新一輪百萬畝造林綠化工程,著力打造連片成規模、連通成體系的完整綠色空間,新增造林綠化17萬畝。中心城新增城市綠地600公頃,建設30處休閒公園、13處城市森林和50處口袋公園及小微綠地。推進朝陽區廣渠路生態公園等項目建設,實現一道綠隔地區城市公園百園閉合,為城市戴上“綠色項鍊”。支援通州、懷柔、密雲創建國家森林城市。(2)加強濕地保護與恢復,加快豐台南苑森林濕地公園先行啟動區、房山長溝泉水國家濕地公園等項目建設,建成溫榆河公園朝陽示範區並開園迎客,新建和恢復濕地2200公頃。(3)打造優美河湖,完成潮白河、密雲水庫、永定河等生態空間管控規劃,開工建設永定河山峽段、平原南段綜合整治工程,連通城市濱水遊憩通道,進一步提高河道的親水性。
擴大優質公共服務供給。以均等化、便利化為導向,全面提升公共服務供給能力和品質。(1)努力實現教育現代化。完成第三期學前教育行動計劃,新增學位3萬個,適齡兒童入園率達到85%以上。市級統籌建設一批優質學校,推進海澱區新馨苑居住區九年一貫制學校、北大附中石景山學校等項目建設。精心提高中小學生配餐品質,落實本市中小學校外供餐管理辦法,採用保溫容器運送學生餐食,加強出餐配送時間和車輛情況監管,確保學生吃到安全、保溫、營養、可口飯菜,讓學生“暖胃”又“暖心”。加強“平安校園”建設,基本實現全市中小學、幼兒園達標驗收全覆蓋。進一步完善義務教育學校績效工資分配製度,持續打造高素質專業化教師隊伍,堅持德智體美勞“五育”並舉,全面發展素質教育。(2)大力推進健康北京行動。推動醫院安全秩序保障立法,改善醫患溝通機制,切實維護廣大醫務工作者人身安全和健康醫療秩序。實施電子病歷互聯互通共用等措施提升醫療服務,優化佈局30個急救工作站,加強院前急救統一指揮調度和規範服務,公共場所母嬰設施配置率達90%,支援社會力量提供嬰幼兒照護服務。出臺促進中醫藥傳承創新發展實施方案,實施健康北京中醫行動計劃。新建50個社會心理服務站點,將社會心理服務納入基本公共服務目錄。制定全民健身行動計劃,充分利用大尺度綠色空間和疏解騰退空間,加快綠道建設,持續開展全民健身示範街道和體育特色鄉鎮創建工作,集中補充一批群眾家門口的體育健身場所,讓週末健身不再是難事。(3)制定加快推進養老服務發展的實施方案,構建居家為基礎、社區為依託、機構為補充、醫養相結合的養老服務格局。建設運營100個社區養老服務驛站和100個農村鄰里互助養老服務點。深化醫療衛生機構和養老機構合作,試點建立養老機構與醫療衛生機構聯合體,出臺養老服務人才培養培訓實施辦法。總結石景山試點經驗,儘快形成可複製、可推廣的長期護理保險制度。出臺利用閒置社會資源發展養老服務設施工作指引,推動老年宜居社區建設,鼓勵社會資本參與社區適老化改造和提供居家養老服務。
(二)聚焦發展短板弱項,堅決打好打贏三大攻堅戰
堅持精準發力、務求實效,紮實推進污染防治、重大風險防範和扶貧工作,為全面建成小康社會奠定堅實基礎。
持續加強污染防治。突出精準治污、科學治污、依法治污,推動生態環境品質持續好轉,讓人民群眾享受更多藍天白雲凈水。(1)完成藍天保衛戰三年行動計劃,實施機動車和非道路移動機械排放污染防治條例,執行國六(B)排放標準,擴大非道路移動機械低排放區,加強施工、道路、裸地揚塵管控。科學穩妥推進剩餘農村居民煤改清潔能源工作。開展揮發性有機物治理專項行動,加強對印刷、汽修行業及重點餐飲企業專項檢查。組建生態環保綜合執法機構,繼續實施“點穴式”執法。(2)發揮河長制統籌監管作用,實施城鄉水環境治理三年行動方案,完成200公里污水管線建設,建成豐臺河西二期等再生水廠,完成朝陽東壩等污水處理廠站升級改造,持續提升污水處理能力。深入開展清河、清管行動,鞏固黑臭水體和入河排污口治理成效。(3)打好凈土保衛戰,完成重點行業企業用地土壤詳查,建立全市建設用地土壤污染風險管控和修復名錄。(4)落實新修訂的生活垃圾管理條例,做好垃圾分類工作,加強社會宣傳,在中小學校開展垃圾分類教育,形成全民行動聲勢。發揮黨政機關示範引領作用,推動學校、醫院、賓館、飯店等單位實施強制分類,完善垃圾分類投放、收集、運輸體系,採用“桶換桶”“桶車對接”等分類收集模式,確保收運全過程密閉,研究制定各品類垃圾收集運輸車輛技術規範及運作管理規定,嚴格查處、堅決杜絕垃圾混裝混運,在全市90%的街道鄉鎮開展生活垃圾分類示範片區創建。落實生活垃圾源頭總量控制計劃,積極倡導綠色生産生活方式,推進快遞包裝綠色化、減量化。提升垃圾處理能力,促進垃圾分類體系和再生資源回收體系兩網融合,建成投運房山迴圈經濟産業園焚燒廠,開工建設安定迴圈經濟園、順義生活垃圾處理中心焚燒三期工程。加強危險廢物和醫療廢物處置,建成投運潤泰環保二期醫療廢物處置設施。制定實施建築垃圾管理辦法,政府投資工程建築垃圾再生産品使用率不低於30%。
著力防範化解重大風險。強化重點風險監測研判預警,用大概率思維應對小概率事件,堅決守住不發生系統性風險的底線。(1)推動出臺地方金融監管條例,落實防範化解重大金融風險攻堅戰實施方案,加強行業準入和監管,完善風險防範和應急處置機制。(2)加強網際網路金融風險監測預警,持續做好P2P等重點領域風險整治,開展“蜜蜂計劃”投資者教育活動。(3)嚴厲打擊非法集資,加強陳案積案和高風險企業案件協調處置。(4)落實本市防範化解政府隱性債務風險實施意見,建立各類債務常態化監測機制,有序化解債務風險。
促進受援地高品質脫貧摘帽。強化高層對接互訪機制,集中各方力量形成強大合力,堅決打贏脫貧攻堅戰,確保受援地穩定實現“兩不愁三保障”。(1)深入落實中央對口幫扶工作重要指示精神,編制實施年度項目計劃,助力受援地區剩餘貧困縣如期脫貧。(2)深化消費、産業、健康教育扶貧,開展貧困縣農副産品“七進”活動,提升産品標準化、品牌化程度。引導企業與受援地區資源精準對接,積極開展産業幫扶。促進結對幫扶向行政村、學校、醫院等延伸,抓好“組團式”健康教育扶貧。(3)建立穩定脫貧長效機制,推動受援地區做好扶貧資産後續管護和持續運營,做好易地扶貧搬遷後續幫扶,確保已脫貧人口穩定脫貧。
(三)加快建設現代化經濟體系,促進首都經濟高品質發展
堅持“鞏固、增強、提升、暢通”的方針,深入推進供給側結構性改革,出臺本市構建現代化經濟體系實施方案,發揮科技創新引領作用,加快發展先進製造業,推動生産性服務業向專業化和價值鏈高端延伸,推動生活性服務業向高品質和多樣化升級,確保經濟實現量的合理增長和質的穩步提升。
持續優化創新生態。深化科技體制機制改革,聚焦服務國家重大科技任務,加強關鍵核心技術攻關,全力打造國際一流的創新環境。(1)進一步發揮中關村自主創新龍頭帶動作用,積極打造中關村新時代深化改革試驗田,開展科技成果轉化考核及獎勵試點,制定支援企業“揭榜挂帥”關鍵核心技術攻關的政策措施。實施一區多園統籌發展規劃和分園三年提升發展行動方案,開展示範區創新發展考核評價,引導分園高品質發展。推進中關村論壇與朝陽未來論壇融合發展,將中關村論壇打造成具有全球影響力的科技創新交流合作平臺。優化上地地區交通、商務環境。(2)落實促進科技成果轉化條例和“科創30條”,完善以增加知識價值為導向的分配機制,支援技術轉移服務平臺和硬科技孵化器建設,出臺重大裝備首臺套支援政策,推出第二批科技應用場景。(3)加強政府投資基金統籌和規範管理,發揮撬動作用,引導社會資本共同推動重點産業發展。(4)加強智慧財産權保護和運用,實施高價值專利轉化行動,籌建大數據等産業智慧財産權聯盟,推進智慧財産權質押融資及保險試點,支援企業開展海外智慧財産權佈局。提高國際標準制(修)訂補助標準,增強標準創制能力。
系統打造“三城一區”創新高地。積極承接國家實驗室建設任務,狠抓三大科學城規劃落地,不斷提升“科學+城”功能。(1)中關村科學城注重系統佈局基礎前沿創新和關鍵核心技術,積極引進全球頂尖科學家及團隊,發揮頭部企業帶動作用,推動産生一批全球領先的科技成果和獨角獸企業。(2)懷柔科學城注重打造綜合性國家科學中心,抓好控規落地,推動11個科教基礎設施和第二批交叉研究平臺建設,推進中國科學院大學本科整體遷入,加快北京應用數學研究院等新型研發機構建設,謀劃推進一批“十四五”大科學裝置和科研平臺,建立科學設施運營開放機制,推進創新小鎮建設,高標準配套交通基礎設施和公共服務。提升懷柔科學城平臺公司運作能力。(3)未來科學城注重盤活存量資源,引進多元創新主體,增強創新要素的活力和粘性,東區借助能源網際網路、第四代核電等重點領域優勢,積極打造“能源谷”;西區加強沙河高教園建設,用好理事會工作機制,加快園區四期規劃,建設校城融合示範基地,推進中關村生命科學園三期建設,打造具有全球領先水準的“生命谷”。(4)北京經濟技術開發區注重創新源頭的産業落地和市場轉化,深化管理體制改革,做到“經開區事經開區辦”,加強與“三城”對接聯動,推進95個重點産業項目建設,逐步實現由製造向智造轉變。高標準推進創新産業集群示範區(順義)發展,加快推進北京賓士新能源汽車量産、第三代半導體材料及應用聯合創新基地投入使用。
以一流人才支撐創新發展。牢固確立人才引領發展的戰略地位,培育造就一批具有全球視野和國際水準的科技人才和創新團隊。(1)制定面向戰略科技人才及其團隊放權改革的若干措施,推進研究方向、經費使用等許可權下放。(2)出台中關村人才特區新一輪國際人才改革創新舉措,實施中關村高聚工程、雛鷹人才工程等人才計劃,集聚全球高端人才和智力要素。(3)鼓勵高等學校在人工智慧、積體電路、精準醫學等領域設置新興學科,加強高技能人才培養,加快産學研及國外聯合培養研究生基地建設。(4)出臺國際人才社區建設導則,加快新首鋼國際人才社區核心區、順義海高大廈創新創業平臺建設。持續加大改革創新力度,強化對人才的教育、醫療、住房等服務保障,提供一批戰略科技人才公寓。出臺積分落戶管理辦法和細則,穩妥推進積分落戶工作。
提升産業基礎能力和産業鏈水準。注重産業發展精度、高度和梯度,促進傳統産業轉型升級,搶佔戰略性新興産業發展制高點,逐步提高先進製造業比重。(1)完善高精尖産業項目協調服務機制,制定穩定製造業投資加快高精尖項目落地的指導意見,支援園區標準廠房建設,細化産業用地彈性年期出讓、先租後讓制度。(2)實施製造業技術改造提升計劃,落實構建市場導向的綠色技術創新體系方案,推動6個綠色技術應用示範區建設,促進傳統工業企業數字化、智慧化、綠色化升級。(3)積極發展積體電路産業,對接國家核心技術攻關工程,籌建國家積體電路技術創新中心,打造積體電路産業鏈創新生態系統。(4)編制5G細分領域工作方案,制定支援5G發展政策包,實現5G在超高清視頻等領域實質性商用。大力發展數字經濟,推動區塊鏈和人工智慧、大數據、物聯網、工業網際網路等前沿資訊技術深度融合,建好國家網路安全産業園區。(5)提升醫藥健康領域發展能級,優化“一北一南”産業佈局,實施生物醫藥創新品種研發培育專項計劃,支援創新藥、創新醫療器械早期研發,加強研究型病房建設,推動更多醫藥創新品種落地。(6)加快新一代人工智慧創新發展試驗區建設,培育“AI+醫療”“AI+政務”等新業態,促進北斗衛星導航和智慧網聯汽車産業發展。(7)實施産業鏈補短板工程,結合企業需求配建一批中試基地,為先進製造業發展創造更好環境。落實和完善包容審慎監管,支援新業態新模式發展。
鞏固提升現代金融發展優勢。抓住我國擴大金融業對外開放歷史機遇,進一步提升首都金融發展核心競爭力。(1)落實國家金融業對外開放11條措施,爭取外資機構在京新設理財、資産管理等分支機構。(2)繼續抓好金融領域開放改革三年行動計劃措施和項目落地,大力發展供應鏈金融、離岸金融和貿易金融。(3)積極創建國家級“金科新區”,持續開展金融科技創新監管試點,鼓勵金融科技研究院創制行業技術標準和規範。提升金融街論壇舉辦規格和國際影響力,推動麗澤金融商務區與金融街一體化發展。在城市副中心建設北京國際財富管理研究院、綠色金融研究院。加快基金小鎮和北京網際網路金融安全示範産業園建設。(4)增強金融服務實體經濟能力,優化直接融資環境,繼續做好企業科創板上市服務,加快推動新三板改革措施落地,提升融資功能和交易活躍度。深化“暢融工程”銀企對接機制,在全市推開小微企業續貸中心做法,建成運營首貸服務中心,降低企業綜合融資成本。
推動全國文化中心建設取得新成效。處理好歷史文化和現實生活、保護和利用的關係,促進市民文化獲得感和城市文化軟實力穩步提升。(1)培育和踐行社會主義核心價值觀,做好“2020北京榜樣”選樹工作,深入推進新時代文明實踐中心建設。(2)抓好老城整體保護,挖掘中軸線文化內涵,實施漫步中軸線行動方案,加大重點文物騰退力度,啟動正陽門箭樓等修繕工程。加強衚同、四合院、名人故居保護,最大限度修復歷史肌理。傳承北京歷史文脈,加強非遺保護,認定第五批市級非物質文化遺産代表性項目。(3)加快建設三大文化帶,修繕頤和園畫中游建築群和箭扣長城,推進大運河國家文化公園、大運河源頭遺址公園、路縣故城考古遺址公園、房山琉璃河大遺址公園建設,實施“三山五園”整體保護規劃。(4)增強文化事業發展活力,實現圖書館一卡通全覆蓋,推出一批彰顯古都文化、京味文化的精品劇目,開展2萬場首都市民系列文化活動。(5)支援文化産業做大做強,深化文化與科技、金融、旅遊等融合發展,打造國際視聽産業園區,促進遊戲産業發展,利用老舊廠房拓展文化空間,持續培育品牌文化活動。
促進消費提質擴容。以改善民生為導向,大力推進消費供給側改革,進一步發揮消費對經濟增長的基礎作用。(1)優化商業設施佈局。在北京大興國際機場周邊、中關村科學城北區、城市副中心等發展新區,吸引社會資本建設一批體驗式商業綜合體。堅持市場主導、政府引導,啟動朝陽CBD、昌平龍德等第二批傳統商圈改造,“一店一策”推進傳統商場轉型升級,保護傳承老字號。(2)大力推進便民服務消費。建設提升基本便民商業網點1000個,擴大便民店商品服務搭載。繼續實施節能減排促消費政策,鼓勵綠色消費。提升家政行業服務品質。(3)持續擴大和升級資訊消費。抓住5G時代資訊消費升級契機,在海淀、朝陽、北京經濟技術開發區建設資訊消費體驗中心,強化線上線下消費結合,鼓勵混合現實購物等新業態發展,加快建設全國資訊消費示範城市。(4)深入挖掘文化旅遊消費潛力。實施“點亮北京”夜間文化旅遊消費計劃,建成10條左右深夜食堂特色餐飲街區。簡化文化商演活動備案和審批流程,以劇場資源+優質劇目擴大演藝消費市場。豐富生活化、沉浸式旅遊體驗,提高離境退稅便利度,促進入境旅遊消費。以全域旅遊示範區建設提升京郊旅遊品質,實施鄉村民宿發展指導意見,積極發展精品民宿,讓遊客在京郊有得看、願意住、玩得好。(5)優化服務消費供給。積極引進國際化、品牌化教育醫療養老機構,加快11所國際學校規劃建設,鼓勵發展健康諮詢、體育健身等多樣化健康服務。(6)打造北京購物品牌。加快國際消費樞紐城市建設,以國際一流標準引領消費品牌建設,提升國際消費資源配置,強化消費秩序監管,全面提升消費品質。
精準加力有效投資。發揮投資穩增長、調結構、惠民生、增後勁的關鍵支撐作用,加強逆週期調節,促進穩定預期、提振信心。(1)擴大補短板領域投資。制定基礎設施領域補短板專項行動計劃,促進市郊鐵路、軌道交通、綜合交通樞紐、停車設施等重大項目投資。聚焦5G等新一代資訊技術和醫療健康領域穩定産業投資。加大保障房建設、棚戶區改造投資力度,制定城市更新實施意見,把城市更新和老舊小區、重點樓宇改造提升作為解決當前群眾住房問題的重要抓手,作為帶動經濟發展方式轉變的重要突破口。(2)繼續實施“3個100”市重點工程。項目安排、資金投放和政策創新向城市副中心、城南、“三城一區”、新首鋼等區域集中,實施一批系統性、骨幹性、引領性重大投資項目。(3)強化要素保障。用好地方政府專項債券,堅持“資金跟著項目走”,按照國家要求優化債券投向結構、擴大使用範圍,落實固定資産投資項目資本金制度調整政策,精準支援重點項目融資。完成重點區域控制性詳細規劃編制審批,提高重點工程規劃方案審查效率,加大經營性用地供應保障力度。(4)加強重大項目儲備。結合“十四五”重大項目謀劃,儲備一批打基礎、利長遠的重大項目。(5)提高投資品質效益。修訂市政府固定資産投資管理辦法,切實做好政府性投資項目成本管控,加強政府資金績效管理。
專欄4:2020年300項市重點工程

(四)堅定有序疏解非首都功能,縱深推進京津冀協同發展
牢牢抓住疏解非首都功能這個“牛鼻子”,堅定不移持續推進,深化“一核”功能重組和“兩翼”聯動發展,推動京津冀城市群向高品質發展邁進。
紮實推進“疏整促”專項行動。堅持疏控並舉、整提並重,加強政策創新,注重工作實效,全面完成“疏整促”階段性工作任務。(1)深化疏解。有序退出一般製造業企業90家,疏解提升區域性專業市場和物流中心66個,對涉及重要民生保障需要保留的市場進行升級改造。持續推進教育醫療等公共服務資源佈局優化,加快北京資訊科技大學昌平校區、友誼醫院順義院區等項目建設和投用。把疏解工作向核心區公交場站、旅遊集散中心延伸。(2)強化治理。保持治理力度不減,加大防反彈、控新增力度。以治理類街鄉鎮為重點,堅持計劃管理與動態清零、主動治理與“接訴即辦”緊密結合,拆除違法建設騰退土地4000公頃以上,紮實推進基本無違法建設區、街道(鄉鎮)創建,鞏固提升佔道經營、群租房、無證無照經營、地下空間等治理成效。制定實施背街小巷環境精細化治理三年行動計劃,推進街巷整治向街區更新延伸拓展,打造200條示範背街小巷。堅持清單式、自下而上申報制模式,加大老舊小區綜合整治提升力度,實現新開工80個項目,老樓加裝電梯開工400部以上、完工200部以上,完成160個單位(小區)自備井置換和老舊小區供水管網改造任務,加快推進“共生院”試點改造,著力解決百姓身邊事。(3)優化提升。統籌用好騰退空間,明確拆違騰退地塊性質和用途,在大紅門等重點區域實施一批騰退空間再利用試點項目,強化“留白增綠”,騰退土地實現增綠1600公頃。
全面推進城市副中心高品質發展。堅持一年一個節點,有序拉開副中心城市框架,著力打造北京發展新高地。(1)推動出臺支援副中心高品質發展的指導意見,向副中心管委會全面賦權,制定城市副中心近期建設規劃和年度實施計劃,促進産城融合、業城均衡發展。(2)出臺加快城市副中心産業項目落地的政策措施,加速營造高品質産業生態圈,引入一批中關村企業,推動符合定位的企業總部向副中心疏解轉移。推進運河商務區規劃建設,組建園區運營平臺,培育成長性好、潛力大的初創企業。加快張家灣設計小鎮、臺湖演藝小鎮、宋莊藝術創意小鎮土地資源整合和規劃建設,建成環球主題公園一期。繼續深化與西城、朝陽、海淀結對協作機制。(3)制定實施2020年重大工程行動計劃,有序推進行政辦公區二期、東六環路入地改造、城市副中心站綜合交通樞紐一體化開發建設,廣渠路東延建成通車,持續推動北運河通州段全線遊船通航,全面完成城市綠心綠化任務,加快建設北京第一實驗學校、安貞醫院通州院區、北京友誼醫院通州院區二期等公共服務配套項目。(4)統籌推進城市副中心老城雙修與更新,加強南大街歷史片區保護,基本完成“三廟一塔”周邊環境整治。
持續加強重點領域合作。全面完成京津冀協同發展中期目標,努力開創區域優勢互補、高品質發展的新格局。(1)全力支援雄安新區建設。加快推進“三校一院”交鑰匙項目,編制雄安新區中關村科技園發展規劃,發揮北京公共服務和創新資源輻射帶動作用,助力雄安新區起步建設。(2)持續推進交通一體化。圍繞打造“軌道上的京津冀”,加快京唐城際、軌道交通平谷線等項目建設,建成京沈客專,開工建設星火站交通樞紐及周邊配套道路。推動京津冀及周邊區域貨物運輸“公轉鐵”。(3)鞏固深化生態協同治理。推進永定河、潮白河等跨界河流綜合治理與生態修復,加強京津風沙源治理,落實張家口首都水源涵養功能區和生態環境支撐區規劃建設任務。(4)不斷深化産業協作。開展京津冀大數據綜合試驗區應用試點,持續推動京津合作示範區、金隅集團曹妃甸示範産業園等園區建設,促進區域産業鏈上下游協同和産業佈局優化。落實通州區與北三縣協同發展規劃,引導本市優質健康養老資源向北三縣延伸。(5)推進新一輪京津冀全面創新改革試驗。建設一批資源共用平臺,促進科技儀器設備開放共用、先進適用成果轉移轉化。(6)加強公共服務資源跨區域合作,強化就業、養老、社保政策銜接,創新合作辦學、高校聯盟建設、醫療衛生合作模式,帶動津冀公共服務水準提升。(7)高水準籌辦冬奧會、冬殘奧會。建成全部競賽場館,加快冬奧村等非競賽場館建設,讓冬奧設施與周邊自然環境融為一體,提前謀劃冬奧經濟帶動和賽後場館利用。細化冬奧賽事組織、賽會服務等工作計劃,推動修訂志願者條例,做好志願者招募和培訓。加快實施“科技冬奧”示範項目,推動新技術、新産品在冬奧籌辦中開展示範應用。編制場館運作計劃和運作方案,辦好高山滑雪世界盃等“相約北京”系列冬季體育賽事、世界體育大會和冬博會,召開世界轉播商大會和媒體大會,發佈火炬傳遞標誌,成立北京國際奧林匹克學院,加強奧林匹克教育示範校和冰雪運動特色校建設,深入開展“共用冬奧”公眾參與計劃,組織系列大眾冰雪文體活動,推動冬奧活動持續升溫。
(五)促進城鄉協調發展,進一步優化區域功能佈局
堅持規劃引領,統籌推進城鄉融合發展和區域聯動發展,努力率先建成彰顯優勢、協調聯動的城鄉區域發展體系。
做深做細城市總體規劃落實。堅持“一張藍圖繪到底”,高標準推進城市總體規劃實施。(1)全面完成總體規劃實施工作方案102項任務,做好首都功能核心區控制性詳細規劃實施工作,落實長安街及其延長線品質提升詳細規劃,編制中心城區和新城控制性詳細規劃。(2)深入推進城鄉建設用地增減掛鉤試點,城鄉建設用地規模壓減到2860平方公里,平原地區開發強度下降到45%以內。(3)構建面向實施、城鄉統管的規劃管理機制,整體編制區域規劃綜合實施方案,為未來發展留有餘地。啟動編制鄉鎮國土空間規劃,健全土地用途管控機制,進一步做好農村集體資産清查工作。(4)健全各類規劃編制機制,完善公眾參與、專家評審和評估評價制度,開展2019年度城市體檢。(5)持續抓好規劃自然資源領域問題整改,健全長效機制,確保首都規劃和自然資源工作依法規範有序開展。
提升區域發展平衡性和協調性。狠抓專項行動計劃任務落地,以更大力度、更務實措施促進城鄉區域協調發展。(1)高品質完成城南三年行動計劃,加快豐臺火車站站城一體化建設,規劃建設麗澤金融商務區與金融街軌道專線,推進房山樂高主題樂園建設。(2)確保“回天地區”三年行動計劃既定目標和各項任務有序落實,推進積水潭醫院回龍觀院區二期擴建、林萃路中斷點疏通等工程建設,加強社區周邊公共空間規劃建設利用,編制新一輪三年行動計劃。(3)加快推動西部地區産業轉型升級,落實新首鋼地區發展三年行動計劃,推進軌道交通冬奧支線等項目建設,出臺綠色生態發展行動計劃,促進體育與産業融合發展。(4)研究制定促進新城高品質發展的政策措施,提高平原新城綜合承載能力,加強重大功能、重大項目、重大活動向平原新城佈局。(5)落實生態涵養區生態保護和綠色發展意見,調整優化生態涵養區考評指標體系,深化結對協作,出臺市級生態保護補償政策資金統籌實施方案,不讓保護生態環境的吃虧。加快建設門頭溝國道109新線高速,支援平谷京瓦農業科技創新中心建設,加快無人機小鎮建設,辦好2020年世界休閒大會,加強密雲水庫庫濱帶建設,實施延慶區綠色發展行動計劃,試點啟動生態涵養區城區綠化隔離體系建設,提升綠色發展水準。
深入實施鄉村振興戰略。以美麗鄉村建設為抓手,統籌推進農村人居環境整治、農民增收等工作,切實改善農村生産生活條件。(1)發揮鄉村規劃引領作用,基本實現村莊規劃“應編盡編”,加強多鄉村聯動,研究編制區域協同性規劃。(2)完成美麗鄉村建設三年行動計劃,完善農村基礎設施和公共服務,紮實推進“百村示範、千村整治”工程,農村人居環境普遍達到“乾淨整潔有序”,確保99%的行政村生活垃圾得到有效治理,農村污水處理設施村莊覆蓋率達50%以上。(3)規範促進特色小鎮建設,在重要廊道和主要交通沿線試點規劃建設新市鎮,承載更多首都功能,帶動農村地區發展。(4)紮實推進農業供給側結構性改革,制定促進都市現代農業高品質發展政策措施,基本建成北京農産品綠色優質安全示範區。大力發展科技農業,把北京科技優勢轉化為農村發展增量。積極發展觀光采摘、林下經濟等綠色産業,促進農民生態增收。做好低收入幫扶鞏固提升工作,完成低收入農戶“脫低”任務,切實做到全面小康“一戶都不能落下”。(5)深化農村改革,加強土地流轉管理,審慎開展鎮域承包地統一流轉試點。加強“大棚房”長效監管,嚴防反彈。(6)健全自治、法治、德治相結合的鄉村治理體系,讓農村既充滿活力又和諧有序。
(六)更高水準深化改革開放,全力營造國際一流發展環境
大力推進市場化改革,以更加開放的心態和舉措,努力營造穩定公平透明、可預期的市場環境。
持續提高企業和群眾營商環境改革獲得感。深入實施“北京效率”“北京服務”“北京標準”和“北京誠信”四大示範工程,推動本市營商環境保持國內領先、邁向國際一流。(1)全面完成優化營商環境三年行動計劃,深入落實3.0版、制定實施4.0版改革政策,推動獲得信貸、跨境貿易、辦理破産等領域明顯改善。(2)深化商事制度改革,推進“證照分離”,著力“照後減證”,推行企業變更和登出全程網上辦理。(3)大力提升政務服務品質,以“辦成一件事”為標準實施全流程改革,下更大氣力推動跨部門跨層級跨區域的業務流程深度再造。建立覆蓋全流程的“好差評”體系,探索實行基層政務服務大廳週末服務制度。全部清除各級政府部門“僵屍電話”。在北京經濟技術開發區實施“一枚印章管審批”改革。(4)全面加強智慧政務建設,讓“科技+政務”“網際網路+政務”跑出便民利民加速度。出臺區塊鏈應用專項行動計劃,提升“一網通辦”品質,開展“秒批”“無感審批”等場景應用,本市設定的政務服務事項辦事材料壓減比例提升至80%,全面清理本市社會組織設定的證明,推動開展銀行證明事項清理工作,實現更多事項掌上辦、全程網辦、全市通辦。推進民生卡“多卡合一”。在城市副中心建設智慧政務服務大廳。(5)推動出臺本市優化營商環境條例,落實公平競爭審查制度,清理與企業性質掛鉤的歧視性規定和做法,保障各類市場主體公平參與市場競爭,實現市場監管領域“雙隨機、一公開”全覆蓋,大力推行“告知承諾+誠信”監管,切實做到“有求必應、無事不擾”。(6)加快推進市場主體退出制度改革,密切府院聯動,加強法官和破産管理人隊伍專業能力建設,提高破産案件處理能力和效率。(7)完善“服務包”企業遴選標準,緊密結合企業發展願景制訂服務事項,及時回應12345市民服務熱線企業訴求,加大承諾事項評價落實力度。完善重大政策意見徵集和預吹風制度,讓更多的改革政策從企業中來。出臺進一步提升民營經濟活力促進民營經濟高品質發展的意見,為首都民營經濟持續健康發展創造良好環境。繼續開展好清理拖欠民營企業、中小企業賬款工作,確保年底前無分歧欠款應清盡清。
深入推進重點領域改革。聚焦關鍵持續發力,進一步破解體制機制難題。(1)深化投融資改革。推進以企業投資項目承諾制為核心的工程建設項目審批流程改革,健全向民間資本推介項目長效機制,在科技應用場景、國際醫院、國際學校、養老設施、集體租賃住房等領域推出一批吸引民間投資的示範項目,推廣社會資本參與的老舊小區改造“勁松模式”,總結完善發揮市管國有企業主體作用的“首開做法”。(2)深化財稅體制改革。鞏固和拓展減稅降費成效,實施市與區收入劃分改革,提高財政資金統籌調度和稅源涵養能力。堅守節用裕民之道,牢固樹立過“緊日子”思想,政府&&厲行節約,優化支出結構,對一般性支出和非重點項目支出分別按照3%和10%的幅度壓減。(3)深化國資國企改革。圍繞首都經濟發展方向調整佈局結構,聚焦主責主業發展實體經濟。加快國資監管從管企業向管資本轉變,分層分類推動市管國企混合所有制改革,擴大創新型企業員工持股試點範圍,積極參與央企混改。加快推動企業改制上市,力爭國有資本證券化率達到50%。清理僵屍企業50戶以上。(4)深化事業單位改革。基本完成全市經營類事業單位改革,全面推進公益類事業單位改革。(5)深化醫藥衛生體制改革。加強醫療、醫保、醫藥“三醫”聯動,落實藥品陽光采購新機制,深入開展緊密型醫聯體國家試點建設,完善分級診療服務體系和薪酬體系,健全醫聯體內雙向轉診體系,推進醫保支付方式改革,開展按疾病診斷相關分組付費改革試點,著力緩解群眾看病難、看病貴問題。
進一步提升國際交往中心功能。前瞻性謀劃推進國際交往重要設施和能力建設,努力打造國際交往活躍、國際化服務完善、國際影響力凸顯的國際交往中心。(1)加快推進雁棲湖國際會都擴容、國家會議中心二期、第四使館區、新國展二三期、北京大興國際機場臨空經濟區會議會展中心等重點項目建設。(2)健全重大國事活動常態化服務保障機制,滿足不同層次、不同類別對外交往需求。(3)完善相關管理制度,吸引集聚國際組織,舉辦具有全球影響力的品牌性節慶、會展和賽事活動,提升城市國際化能級。(4)深挖友城工作潛力,為科技創新、經貿合作、城市治理等提供支援。(5)加快公共場所外語標識法治化進程,增強國際化公共服務供給能力。
在更高層次上擴大對外開放。充分挖掘航空“雙樞紐”發展潛力,進一步釋放服務業擴大開放政策紅利,加快形成全面開放新格局。(1)將航空“雙樞紐”打造成首都發展重要動力源。不斷完善國際航線網路,推進航空貨運高品質發展,提高大興國際機場國際航班時刻比例至20%。開工建設軌道交通大興機場線北延至麗澤金融商務區,同步建設麗澤城市航廈,加快實施首都國際機場第四跑道擴建等提質增效工程。制定北京大興國際機場臨空經濟區和自貿片區創新政策,力爭年底前綜保區一期封關驗收,啟動亦莊綜保區申報工作。出臺天竺綜保區創新升級實施方案,加快推進二期圍網用地調整,積極創建國家進口貿易促進創新示範區。(2)深化服務業擴大開放。圍繞解決制約開放發展的體制機制問題,研究推出新一輪服務業擴大開放措施清單。優化跨國公司總部認定標準,推動跨國公司地區總部、投資性公司等一批優質企業落戶。制定實施CBD國際化提升三年行動計劃,發揮亞投行等重大項目帶動作用,提升奧林匹克中心區發展品質。(3)大力發展服務貿易。深入開展服務貿易創新發展試點,出臺促進數字貿易發展工作方案,將國際貿易“單一窗口”功能覆蓋至服務貿易領域。高品質舉辦2020年中國國際服務貿易交易會。(4)加強對外經貿合作。落實外商投資法及其實施條例,規劃建設好中德、中日國際合作産業園,引進一批隱形冠軍企業,完成共建“一帶一路”三年行動計劃。
(七)強化共建共治共用,推進城市治理體系和治理能力現代化
從市民需求出發,聚焦城市治理突出問題,提高城市精治共治法治水準,積極構建更加科學有效的首都治理體系。
加大交通綜合治理力度。堅持以人為本、公交優先、慢行優先,落實“優供、控需、強治”三大舉措,努力緩解交通擁堵。(1)優化供給。建成通車房山線北延、16號線中段,軌道交通運營里程超過710公里。完善區域快線線網規劃,充分發揮“大站快線”功能,改善主城區與新城交通聯繫。開通城市副中心線西延、懷密線引入北京北站等市郊鐵路,新增運營里程超過100公里。對80條公交線網佈局進行動態優化,施劃48公里公交專用道,整治378公里自行車道。基本完成三環以內公交電子站牌建設,實現公共交通“一碼通乘”。研究推進公共交通APP整合。(2)調控需求。將交通承載力納入城市規劃建設管理系統,開展區域交通影響評價。實行新能源物流配送車輛優先通行,提高貨運車輛中新能源車比例。(3)強化治理。持續推進CBD、“回天地區”等10處一級堵點治理,完成20處二級堵點、266處三級堵點治理。理順北京西站等站區管理體制,進一步提升綜合執法能力。全面實施交通信號燈智慧化提升行動,對重要道路100處交通信號燈進行配時優化,新建10條信號燈綠波帶。深入推進道路停車改革,加強“有位失管”問題整改,開展公共建築停車設施有償錯時共用,利用人防地下空間提供停車位5000個,擴大支路以下道路停車自治管理覆蓋範圍。規範管理快遞、外賣車輛,加大對機動車闖禁行、闖紅燈、佔用公交專用道等各類違法行為處罰力度,深入實施“禮讓斑馬線”專項行動,營造人性化綠色交通環境。
構建基層社會治理新格局。堅持眼睛向下、大抓基層,推進管理重心下沉,夯實基層治理能力。(1)以“接訴即辦”引領城市治理創新。繼續深化黨建引領“街鄉吹哨、部門報到”改革,完善“接訴即辦”工作機制,強化到一線解決問題的導向,開通12345網上“接訴即辦”,建立“熱線+網格”為民服務模式,加強群眾訴求反映問題規律性研究和分類評估,從“接訴即辦”轉向“未訴先辦”。(2)提升街道管理能力。落實街道辦事處條例,抓好鄉鎮機構改革,針對超大街道、社區,適時啟動街道行政區劃調整和社區規模調整工作。(3)創新社區治理。進一步為社區減負,建立以居民滿意度為核心的社區工作考評指標體系,讓社區騰出更多時間和精力為群眾服務。推動出臺物業管理條例,將小區業委會和物業納入社區治理範疇,持續開展物業突出問題專項治理,著力破解老舊小區、失管小區物管難題。(4)完善“回天有我”社會服務機制。深化“主動報到”和“有需必到”機制,總結推廣“五方共建”社會治理經驗,加快社會組織創新發展示範區建設。(5)加強城市精細化管理。以加快數據匯聚共用和開放應用為重點,著力補齊大數據基礎設施和能力支撐短板,推動出臺本市社會信用條例,在醫療、消費等領域開展“信用+”示範應用。建成城市管理綜合執法大數據平臺,實現執法“到人、到點、到事”,發揮好大數據對科學決策和城市治理的支撐作用。
打造“平安北京”升級版。牢牢守住城市安全底線,維護好首都和諧穩定良好局面。(1)積極構建具有首都特色的應急管理責任制度體系、風險防控體系、治理能力體系。推動安全生産條例修訂,在7個區創建首批國家安全發展示範城市,建設危險化學品安全風險監測預警系統,深入開展液化石油氣等專項整治,加強安全隱患排查,堅決遏制重特大事故發生。(2)加強城市運作保障,建成河北唐山LNG應急儲備工程,啟動建設天津南港LNG應急儲備項目,研究制定應急熱源升級改造建設和津冀電廠送熱進京方案,確保天然氣穩定供應和熱源能力充足。(3)強化食品藥品安全監管,壓實監管責任,打造“陽光餐飲”工程2.0版。(4)貫徹落實黨的民族政策和宗教工作基本方針,用好專項資金支援民族鄉村發展。(5)紮實推進國防教育和人民防空建設,促進北京特色軍民融合發展。(6)探索創造具有首都特點的“楓橋經驗”,拓寬人民群眾參與平安建設渠道,推動社區設立治安和調解委員會,加強社會矛盾糾紛排查化解。繼續辦好《向前一步》欄目。建立健全掃黑除惡長效常治機制,創新完善立體化、資訊化社會治安防控體系,為群眾營造安定祥和的社會環境。
同時,高品質編制“十四五”規劃,堅持開門編規劃,準確把握北京發展階段性特徵,統籌考慮與第二個百年奮鬥目標的起步相適應、與城市總體規劃的實施相銜接,提出一批符合實際、影響長遠的重大項目、重要政策和重點改革舉措。加強規劃銜接和融合,統籌編制“十四五”規劃綱要、市級專項規劃和各區規劃,形成有機統一的“十四五”規劃體系。
各位代表,2020年任務更加艱巨而繁重,我們要堅持以習近平新時代中國特色社會主義思想為指導,認真貫徹落實黨的十九大和十九屆二中、三中、四中全會精神,切實增強“四個意識”,堅定“四個自信”,堅決做到“兩個維護”,在中共北京市委的直接領導下,自覺接受人民代表大會指導監督,積極聽取人民政協意見建議,不忘初心、牢記使命,求真務實、開拓創新,確保全面建成小康社會和“十三五”規劃圓滿收官,奮力譜寫實現“兩個一百年”奮鬥目標和中華民族偉大復興中國夢的北京篇章。
