——2019年1月14日在北京市第十五屆人民代表大會第二次會議上
北京市發展和改革委員會主任 談緒祥
各位代表:
受市人民政府委託,現將北京市2018年國民經濟和社會發展計劃執行情況與2019年國民經濟和社會發展計劃草案的報告提請市第十五屆人大第二次會議審議,並請市政協各位委員提出意見。
一、2018年國民經濟和社會發展計劃執行情況
2018年是全面貫徹黨的十九大精神開局之年,是改革開放40週年,是全面實施新一版北京城市總體規劃的第一年,在以習近平同志為核心的黨中央堅強領導下,在中共北京市委直接領導下,在市人大及其常委會監督支援下,全市上下堅持以習近平新時代中國特色社會主義思想為指導,深入貫徹黨的十九大和十九屆二中、三中全會精神,深入貫徹習近平總書記對北京重要講話精神,堅持穩中求進工作總基調,堅持新發展理念,全面對標對表高品質發展要求,牢牢把握首都城市戰略定位,集中精力抓好“三件大事”,堅決打好三大攻堅戰,積極應對“穩中有變”發展形勢,紮實推進疏功能、穩增長、促改革、調結構、惠民生、防風險各項工作,較好地完成了全年主要目標任務,減量發展成效顯現,創新發展勢頭強勁,高品質發展開局良好。
一年來重點做了以下五個方面的工作:
(一)堅定不移貫徹中央“六穩”要求,實現經濟平穩增長與品質提升互促共進
就業形勢保持穩定。開展失業保險援企穩崗“護航行動”,發放穩崗補貼惠及職工195萬名,妥善分流安置化解過剩産能企業職工2098人。加大高校畢業生就業創業幫扶力度,本市生源高校畢業生就業率達97%。新增城鎮就業42.3萬人,促進農村勞動力轉移就業6.4萬人,均超額完成全年任務。城鎮登記失業率1.4%,城鎮調查失業率保持在4.5%左右的較低水準。
金融風險防控有力。嚴格政府債務限額管理,設立政府舉債融資“負面清單”,全面梳理隱性債務,本市政府債務率、負債率風險指標均低於全國平均水準。建立健全地方金融風險處置框架,加強交易場所風險防控。深入開展網際網路金融風險專項整治工作,建立“一企一檔”企業金融風險電子檔案,網際網路資管領域業務存量壓減80%。11月末本市銀行業不良貸款率0.35%,低於全國平均水準。
外資外貿增勢良好。出臺擴大對外開放提高利用外資水準的意見,市場準入負面清單制度全面實行,國內首家外資控股飛機維修企業落地運營,1-11月新設外商投資企業1455家、增長22.1%,實際利用外資162.3億美元。進一步提升跨境貿易便利度,完善支援外貿企業提升國際化經營能力政策措施,1-11月北京地區實現進出口2.5萬億元、增長25.6%,比上半年高出4.9個百分點,“雙自主”産品佔出口比重22.1%。入境旅遊持續回暖,完善144小時過境免簽和境外旅客購物離境退稅政策,1-11月入境旅遊374.6萬人次、增長2.8%,連續11個月正增長。
內需結構持續優化。落實國家促消費系列政策,文化旅遊、教育培訓、健康養老等服務消費加快發展,線上線下消費快速融合。1-11月實現市場總消費額2.3萬億元、增長7.5%,其中服務性消費額增長11.6%,社會消費品零售總額增長3%,網上零售額增長11.2%。投資更加注重補短板、強弱項、優供給,1-11月建安投資增長5.5%,交通基礎設施建安投資增長38.4%,保障性住房投資增長49%。出臺促進民間經濟發展的若干措施,民間投資佔全社會固定資産投資比重達三成左右。
品質效益不斷改善。以經濟高品質發展的實際成效引導社會預期、提振發展信心。主要經濟指標始終保持在合理區間,預計全年地區生産總值超過3萬億元、再上新臺階,增長6.6%左右、高於年初預期目標,一般公共預算收入5785.9億元、增長6.5%,全市居民每人平均可支配收入實際增長6.3%左右、與經濟增長基本同步,居民消費價格指數上漲2.5%。發展效率進一步提高,單位地區生産總值能耗下降3.5%左右、有望連續13年超額完成國家下達考核任務,全員勞動生産率達24萬元/人左右、位居全國第一。
(二)堅定不移落實城市總體規劃,以疏解非首都功能為重點的京津冀協同發展取得新成效
規劃實施重點任務加快落實。認真貫徹落實中央批復精神,城市總體規劃102項任務有序推進,45項年度任務全部完成。以分區規劃編制為切入點,促進各區優質減量發展,16個重點功能區綜合提升方案和重點區域控制性詳細規劃加快編制,啟動36項市級專項規劃編制工作,市政基礎設施專項規劃等形成初步成果。強化全域規劃總量管控,研究制定生態控制線和城市開發邊界管理辦法,出臺城鄉建設用地供應減量掛鉤工作實施意見,建設用地規模減少約34平方公里。出臺加強城市設計指導意見,不斷提高規劃及建築設計水準。修訂《北京市城鄉規劃條例》,完成2017年度城市體檢,依法強化規劃嚴肅性和權威性。
“疏解整治促提升”專項行動紮實有序。把疏解非首都功能作為落實城市總體規劃、促進京津冀協同發展的“牛鼻子”,堅持疏解與提升並重,更加注重在疏解中增強群眾獲得感。修訂併發布新增産業禁限目錄,疏解共識更加深化。按照“場清地凈”標準拆除違法建設騰退土地6828公頃,整治“開墻打洞”8622處、無證無照經營2.7萬戶,疏解提升市場和物流中心204個,疏解退出一般製造業企業656家。北京工商大學、北京電影學院、北京城市學院等高校新校區加快建設,天壇醫院老院區整體搬遷、新院區正式開診,北京口腔醫院和市疾控中心遷建積極推進,友誼醫院通州院區開診、順義院區完成地基基礎施工。制定騰退空間管理和使用意見,騰退土地實現還綠1683公頃,新增一批城市森林公園和休閒公園。完成中心城區及通州區1141條背街小巷環境整治提升任務,實現80公里道路電力架空線和165公里道路路燈架空線入地,城市視覺空間更加清朗有序。繼續推進老舊小區綜合整治,加裝電梯完工378部。出臺利用地下空間補充完善便民商業服務設施的指導意見,建設提升基本便民商業網點1529個、超額完成年度任務。
兩翼聯動發展著力推進。城市副中心控制性詳細規劃獲中央正式批復,配合國家研究制定支援城市副中心高品質發展指導意見,通州區總體規劃、鎮域規劃以及和北三縣地區協同發展規劃加緊深化完善。出臺加強城市副中心政策整合創新意見,土地集約利用、投融資改革、産業發展等體制機制創新取得新突破。副中心城市框架穩步拉開,235項重大工程全面推進,在施129項、竣工37項,完成投資755億元。行政辦公區一期工程全面竣工,北京學校等配套工程開工建設,第一批市級機關正式入駐。宋梁路改擴建項目完工,通懷路一期工程開工建設。城市綠心完成1000畝綠化工程並基本確定劇院、圖書館和博物館建築設計方案,城市副中心站一體化設計方案和建設機制加快完善,運河國際商務中心建設完工,環球主題公園主體工程開工建設。全力支援雄安新區規劃建設,制定“交鑰匙”項目實施暫行辦法,支援3所學校和1所綜合醫院建設,4所對口幫扶學校掛牌,12家中關村企業入駐。
協同發展中期目標開局良好。編制實施推進京津冀協同發展新三年行動計劃,簽訂三地新一輪戰略合作協議。一體化交通網路加快構建,北京大興國際機場正式命名,航廈主體工程基本完工,新機場高速主體貫通,週邊市政配套全面建成,市域內3條國家高速公路“斷頭路”全面消除,興延高速全線貫通。生態環境協同治理成效不斷鞏固,永定河綜合治理與生態修復積極推進,新增京冀生態水源保護林10萬畝。“4+N”産業協作取得積極進展,北京大興國際機場臨空經濟區總體規劃編制完成,曹妃甸協同發展示範區累計簽約北京項目約130個,天津濱海—中關村科技園掛牌以來新增註冊企業770余家,張承生態功能區綠色産業項目加快落地。加強京津冀協同創新共同體建設,推動科技創新券在京津冀區域相互銜接、統籌使用,年內輸出到津冀的技術合同成交額227.4億元。冬奧會、冬殘奧會場館建設積極推進,國家速滑館、國家高山滑雪中心、國家雪車雪橇中心等新建主要競賽場館全面施工,國家游泳中心、國家體育館等改造場館開工建設。編制完成測試賽工作方案,舉辦首屆北京市冬季運動會,參與冬奧、共用冬奧的社會熱情進一步激發。世園會主要場館主體建設全部完成,籌辦工作進展順利。
以區域發展行動計劃加快規劃落地。出臺第三輪促進城市南部地區加快發展行動計劃,聚焦“一軸、兩廊、兩帶、多點”,再次按下城南發展“快行鍵”。發佈實施優化提升回龍觀天通苑地區公共服務和基礎設施三年行動計劃,天通苑地區綜合文化中心等一批項目完成移交,自行車專用路等項目開工建設。制定新首鋼地區打造新時代首都城市復興新地標三年行動計劃,首鋼主廠區北區、東南區開發有序推進,國際人才社區加快建設,海外院士專家北京工作站全面運營。編制鄉村振興戰略規劃,深入實施美麗鄉村建設專項行動計劃,完成1081個美麗鄉村創建村環境整治,升級改造農村公廁510座,集中整治違建“大棚房”,持續推進淺山區違法佔地違規建設專項治理,加強農産品綠色優質安全示範區建設,平谷獲批國家現代農業科技園區,新一輪山區農民搬遷工程全面啟動。出臺推動生態涵養區生態保護和綠色發展的實施意見,統籌實施“兩山三庫五河”生態保護,系統推進“一城兩帶多園”綠色發展。

(三)堅定不移實施創新驅動發展戰略,符合首都城市戰略定位的現代化經濟體系加快構建
“三城一區”建設全面提速。堅持多規合一、融通創新、聯動發展,高標準開展“三城一區”規劃編制。中關村科學城強化基礎前沿佈局,成立北京腦科學與類腦研究中心、北京前沿國際人工智慧研究院、北京智源人工智慧研究院,取得了馬約拉納任意子、碳基光電積體電路等一批重大標誌性原創成果。懷柔科學城建立健全組織推進機制,綜合性國家科學中心建設全面開展,綜合極端條件實驗裝置實現主體結構封頂,地球系統數值模擬裝置開工建設,5個交叉研究平臺項目土建工程全部完工,道路和公共服務配套設施建設加快推進。未來科學城引入多元創新主體,盤活入駐央企資源,陳清泉院士科創中心、中俄智慧財産權交易中心啟動運營,“打開院墻搞科研”初見成效。北京經濟技術開發區加強與三大科學城科技成果轉化對接,成功舉辦世界機器人大會,耐威感測器晶片、國家新能源汽車技術創新中心等一批重點項目加快推進;順義區加快建設創新型産業集群和製造業高品質發展創新引領示範區,世界智慧網聯汽車大會永久會址、工業網際網路標識解析國家頂級節點等相繼落戶。
文化創新活力不斷釋放。“一核一城三帶兩區”重點任務紮實推進,開展“北京榜樣”主題活動,深入踐行社會主義核心價值觀。堅決落實“老城不能再拆了”指示精神,發佈實施歷史文化名城保護髮展規劃,加快推進中軸線申遺綜合整治,完成太廟、社稷壇、天壇內住戶騰退。編制完成大運河、西山永定河、長城三個文化帶保護建設規劃,路縣故城遺址公園先行啟動區開工建設,“三山五園”地區整體保護紮實推進,箭扣長城南段修繕工程進展順利。優化公共文化服務設施佈局,編制公共文化服務體系示範區中長期規劃,出臺支援實體書店發展的實施意見、全市實體書店達1011家,率先實現農村地區文化設施全覆蓋,推出一批體現中國精神、首都水準和北京特色的文化精品力作。確定臺湖演藝小鎮功能定位和運作機制,完成“設計之都”新平臺合作意向簽約。出臺文化創意産業創新發展意見,利用騰退空間建成21個文化産業園區,文創“投貸獎”平臺成功對接融資168億元。
創新創業蓬勃發展。科技體制改革持續深入,設立規模為300億元的科技創新母基金,出臺支援建設世界一流新型研發機構實施辦法,開展職務科技成果轉化現金獎勵個人所得稅優惠等改革試點。制定實施引進人才管理辦法和中關村人才管理改革20條新政,大力推進外國人來華工作許可證制度改革,細化人才落戶和住房等配套措施,為2300余名優秀科技創新人才辦理引進落戶,累計提供人才公租房約8.2萬套。創新人才加速聚集,在京高校深度參與、有效支撐全國科技創新中心建設,培育和吸引諾貝爾獎、圖靈獎、埃尼獎科學家11名,北京入選全球高被引科學家90人、佔全國36.1%。創新型企業設立如“雨後春筍”、全市平均每天新設199家,80家企業入選全球獨角獸榜單、居全國首位。成功舉辦北京“雙創周”,在京“雙創”示範基地達20個、佔全國總數的1/6,中關村創業投資案例數、金額均居全國第一。中關村示範區全年實現總收入超過5.8萬億元、同比增長10%以上。
高精尖産業結構加快構建。産業發展協調聯動性增強,深入落實“10+3”高精尖産業發展系列政策,致力做準做深做透區域發展細分行業,促進資金、土地、人才等要素高效配置。實體經濟加快提質升級,先進製造業繼續引領工業增長,編制工業網際網路、5G、智慧網聯汽車、無人機等産業發展行動方案,出臺加快醫藥健康協同創新行動計劃,加強超級計算和人工智慧相關網路基礎設施建設,中關村創新園等軍民融合産業園建設穩步推進,中關村生物醫藥國檢試驗區獲批,1-11月全市高技術製造業和工業戰略性新興産業增加值分別增長15%和10.3%,電子設備和醫藥製造業增加值分別增長17.2%和17%。現代服務業增勢良好,制定加快培育發展首都現代金融服務業的若干意見,籌備金融街合作發展理事會,設立金融街服務局,推進西城和海淀共建金融科技與專業服務創新示範區,大力實施北京大數據行動計劃,共用經濟、平臺經濟等向生産生活廣泛滲透,金融、資訊、科技等優勢服務業對全市經濟增長貢獻率合計達60%以上。
(四)堅定不移深化改革和擴大開放,經濟社會發展活力和內生動力不斷增強
營商環境改革力度加大。認真貫徹習近平總書記在民營企業座談會上的重要講話精神,深入開展大走訪大調研,堅持普惠性營商環境改善與“一企一策”重點服務相結合,建立市區兩級對接服務企業機制和重點企業“綜合服務包”制度。全面梳理民營企業生産經營困難和需求,制定5方面69項政策措施,建立紓困“資金池”。搭建服務企業和項目“雙平臺”,入庫項目超過600個、投資額超過9000億元。精準制定實施“9+N”系列政策,出臺進一步優化營商環境行動計劃,北京在國家營商環境試評價中綜合排名第一,項目竣工聯合驗收機制、涉稅業務“全市通辦”、市政公用服務企業入駐政務服務中心、市場監管“風險洞察平臺”、小微企業獲得電力“三零”專項服務等5個典型經驗在全國推廣。推動我國世界銀行營商環境排名提升32位、改善幅度位列全球前三,世行專家評價相關改革“令人驚嘆的快速且有效”。

“放管服”改革深入推進。簡政放權力度加大,市區兩級審批服務事項壓縮一半以上,公佈各級政府權力清單和行政審批仲介服務事項清單、涉及企業群眾辦事創業證明目錄,做到清單之外無事項、目錄之外無證明。商事制度改革繼續深化,北京成為全球開辦企業完全免費的兩個城市之一,涉企證照實現“二十四證合一”,全面推開“證照分離”,有效解決“準入不準營”問題。智慧政務建設取得新突破,發佈實施“一網一門一次”改革任務清單,市區兩級政務服務事項網上可辦率均達到90%以上,建成網上政務服務大廳,綜合窗口服務模式穩步推進。落實國家公平競爭審查制度,有序清理廢除現存妨礙統一市場和公平競爭的各種規定做法。加強公共信用資訊服務平臺整合運用,累計將4.5萬法人和13.5萬自然人列入失信被執行人“黑名單”,為企業營造更加公平的誠信法治環境。
重點領域改革不斷深化。嚴格落實中央批准的機構改革方案,精簡市級黨政機構17個,機構職能更加優化。出臺深化國資國企改革、推進高品質發展三年行動計劃,組建北京金融控股集團公司和永定河流域投資有限公司,處置“僵屍企業”117戶,完成企業公司制改革72家,開展國有科技型企業股權和分紅激勵改革。醫藥衛生體制改革繼續深化,醫藥分開綜合改革積極推進,印發醫耗聯動實施方案,開展京津冀公立醫院六類醫用耗材聯合採購,完善預約掛號、專家下社區等便民舉措,緊密型醫聯體試點數達34個。價格改革有序推進,發佈實施新版定價目錄、定價項目再減少5項,大幅降低一般工商業電價,清理規範轉供電環節不合理加價,降低企業電費負擔31億元。加大投融資體制改革力度,出臺深化投融資體制改革實施意見,修訂政府核準投資項目目錄、核準事項減少58%。深化生態文明體制改革,出臺健全生態保護補償機制實施意見,完善生態文明建設目標評價考核制度,生態文明制度體系不斷完善。農村改革穩步推進,承包地確權登記頒證基本完成,大興區集體經營性建設用地入市試點進展順利,95公頃地塊上市交易、增加集體資産約150億元。
開放發展新優勢加快形成。圓滿完成2018年中非合作論壇北京峰會服務保障任務。印發實施全面深化改革、擴大對外開放重要舉措的行動計劃,推出117項改革舉措,加快形成全面開放新態勢。系統謀劃國際交往設施建設,雁棲湖國際會都綜合提升、國家會議中心二期等項目加快推進。服務業擴大開放綜合試點三年兩輪226項任務基本完成,一批試點經驗向全國複製推廣。金融業開放取得新進展,亞投行總部等重大項目建設加快推進,瑞銀證券成為全國首家外資控股證券公司,標普、穆迪、惠譽三大國際信用評級機構在京落地。獲批全國深化服務貿易創新發展試點城市和跨境電子商務綜合試驗區,服務貿易進出口額全年突破1萬億元。積極營造適宜國際人才生活工作的環境,開展7家國際醫院試點。印發實施本市推進共建“一帶一路”三年行動計劃,積極參與國際産能合作,1-11月本市企業非金融類對外直接投資額達64.26億美元、同比增長11.04%。
(五)堅定不移踐行以人民為中心的發展思想,群眾獲得感幸福感安全感進一步增強
大氣污染防治任務嚴格落實。制定實施打贏藍天保衛戰三年行動計劃,開展第二次污染源普查,緊扣大氣污染結構變化,精細化治理柴油貨車、揚塵、揮發性有機物。淘汰國Ⅲ標準柴油貨車4.7萬輛,將低排放區擴展到全市域,處罰超標車輛30.8萬輛次、為2017年的5.3倍。整治“散亂污”企業498家,開展重點區域720條道路揚塵快速檢測,道路塵土殘存量同比下降14%。完成450個村“煤改清潔能源”,全市集中供熱清潔化比例達到99%以上,平原地區基本實現無煤化。強化環保督察考核,實行清單化調度機制,利用熱點網路技術精準執法。修訂實施重污染應急預案,抓早抓小,力保“削峰降速”。空氣品質持續改善,細顆粒物年均濃度51微克/立方米、下降12.1%,全年首次無持續3天及以上重污染。
生態環境建設持續加強。啟動新一輪百萬畝造林綠化工程,新增造林26.9萬畝,“一綠”郊野公園全部提升為城市森林公園,新增城市綠地600公頃、健康綠道100公里,公園綠地500米服務半徑覆蓋率達到80%、較上年提高3個百分點,平谷區成功創建全市首個國家森林城市。發佈總河長令,建立湖長制,開展“清河行動”和水源地環境保護專項行動,密雲水庫蓄水總量超過25億立方米、創近20年新高,平原區地下水位回升近2米。全面實施污水治理和再生水利用第二個三年行動方案,新建污水管線和再生水管線904公里,改造雨污合流管線220公里,完成非建成區84條段黑臭水體治理任務。垃圾分類示範片區覆蓋率提升到30%,密雲綠色迴圈經濟産業園和通州、順義等6個垃圾處理設施投入運作,生活垃圾資源化率達到58%。加強建築廢棄物資源化綜合利用,推進適宜重點工程消納試點,建築垃圾資源化能力持續提升。
精準扶貧工作深入開展。認真落實中央東西部扶貧協作部署,加強高位推動,市區主要領導主動深入7省89個縣(旗)精準對接。制定實施深化扶貧協作三年行動計劃,撥付扶貧與支援合作資金59.5億元,928個扶貧項目全部開工,選派幹部人才1739名,培訓幹部人才1.2萬人,1500余家企業參與産業扶貧,開展“組團式”教育醫療幫扶。深入開展攜手奔小康行動,實現與受援地區深度貧困村結對全覆蓋。全年助力受援地區60余萬人脫貧,拉薩市實現整體脫貧,對口支援西藏、新疆、青海考核位居全國前列。出臺進一步加強低收入農戶幫扶工作的措施,深入落實“六個一批”分類幫扶措施,低收入農戶每人平均可支配收入繼續保持兩位數增長,教育、醫療、住房等保障水準全面提升。
交通治理任務加快落實。大力發展軌道交通,6號線西延、8號線三期南段及四期建成通車,14號線剩餘段、16號線二期、17號線、19號線一期等加快建設,軌道交通運營總里程達到636.8公里、在建里程320公里,市郊鐵路開行238公里。實施路網加密和堵點治理,建成北辛安、手帕口等一批城市道路,完成天壇醫院新址、木樨地等345個交通堵點治理。聚焦群眾對重點區域交通環境關切,實施北京南站、北京西站、北京站71項整治任務。強化停車綜合管理,完成1.7萬個停車位施劃,東城區、西城區和通州區支路以上路側停車電子收費實現全覆蓋。建成馬官營立體公交場站,優化調整公交線路93條,新增多樣化線路89條。建設10條信號燈綠波帶,推出首批自動駕駛開放測試道路,進一步提高智慧交通發展水準。中心城綠色出行比例提高到73%。
公共服務補短板精準推進。出臺深化首都教育體制機制改革和全面深化新時代教師隊伍建設改革等實施方案,落實第三期學前教育行動計劃,實施責任督學掛牌督導,全年新增學前教育學位3萬個。持續推進集團化辦學和學區制改革,在重點區域啟動新建一批優質學校,擴大郊區優質教育資源覆蓋面。全面推進中小學生課後服務工作,實施校外培訓機構專項治理,支援和規範民辦教育發展。健康北京建設全面推進,創建60個全民健身示範街道和體育特色鄉鎮,加強婦幼保健院標準化建設和規範化管理,推進中醫能力提升工程,建立北京市中醫康復示範中心,推動15家公立醫療機構向康復轉型。完善“三邊四級”養老服務體系,新建182家城鄉社區養老服務驛站,完善養老服務機構運營補貼政策,為5萬餘名獨居高齡老年人提供巡視探訪服務。完善殘疾人“兩項補貼”和康復補貼制度,為農村地區困難殘疾兒童和老年人示範性配置康復輔助器具。
社會保障和社會治理水準持續提升。31項重要民生實事全部落實。平穩實施城鄉居民基本醫保制度,全市384.1萬城鄉居民實現參保及持卡就醫。穩步推進戶籍制度改革,首批6019人實現積分落戶。堅持“房住不炒”定位,有效增加住宅供應,合理引導居住需求,持續優化“限房價、控地價”交易方式,商品住房價格保持總體穩定,多渠道籌集租賃房源,加強租賃市場秩序執法。籌集建設各類保障性住房5.45萬套,棚戶區改造完成3.43萬戶,均超額完成年度任務。推廣街巷長制,在16個區169個街鄉開展“街鄉吹哨、部門報到”試點,創新經驗獲得中央深改委肯定。制定加強和完善城鄉社區治理的實施意見,“三社聯動”項目實現街道全覆蓋,全市持證社工總量達3.2萬人、佔全國1/10。出臺推進公共法律服務體系建設實施意見,社區(村)公共法律服務室覆蓋率達到90%以上。全面貫徹落實總體國家安全觀,深入推進掃黑除惡專項鬥爭,首都社會保持安全穩定。制定實施城市安全隱患治理三年行動計劃,全市火災數量同比下降15.9%。圓滿實現安全度汛,有力保障城市安全平穩運作。

總體來看,過去一年,首都經濟社會發展既保持了“穩”、也實現了“進”,在新時代新征程展示了首都發展新氣象新風貌,成績來之不易。同時,我們也清醒地認識到,首都經濟運作穩中有變,面臨不少困難和問題:一是外部環境嚴峻複雜,發展的不確定性更加凸顯,人口資源環境矛盾等長期性、結構性問題依然存在,經濟下行壓力有所加大,財政收支緊平衡特徵更加突出,新舊動能轉換接續步伐亟需加快,推進全面開放能力和水準有待進一步提升;二是企業經營面臨不少困難,企業經營多方面成本上升“碰頭”,小微企業融資難問題依然突出,勞動力和房租成本上升對創新型企業發展制約明顯,有效應對外部環境變化、服務企業的能力還需要加強;三是科技創新對高品質發展的支撐引領作用還需進一步增強,以企業為主體、市場為導向、産學研深度融合的技術創新體系尚未完全建立,創新成果轉化還存在過程不暢、效率不高的問題;四是有效需求潛力亟需深入挖掘,投資增速處於低位,消費增長放緩,消費供給和消費環境亟需優化,謀劃推進消費升級力度需進一步加大;五是區域發展差距依然較大,城市南部、城鄉結合部、新城以及農村地區基礎設施和公共服務亟需加強,統籌推進城鄉區域協調發展任務艱巨;六是城市精細化管理水準需要進一步提升,在減量剛性約束下推動城市有機更新、提升城市品質等方面探索新模式新路徑不夠,智慧城市建設需要加快推進,社區治理體系有待完善;七是民生領域還有不少短板,空氣品質改善基礎仍不牢固,交通綜合治理需要持續加力,促進房地産市場平穩健康發展長效機制尚不完善,教育、醫療、養老等公共服務供給與人民群眾期待還有不少差距,為群眾提供便利生活、高品質生活需加大綜合施策力度。針對這些問題,需要採取更加務實、更加精細、更加有力措施加以解決。
二、2019年經濟社會發展計劃初步安排
2019年是新中國成立70週年,是全面建成小康社會關鍵之年,大事多喜事多,首都經濟社會發展面臨諸多有利條件:一是國家圍繞推動高品質發展、建設現代化經濟體系、深化供給側結構性改革、擴大有效內需等方面出臺了一系列宏觀調控政策,影響持續健康發展的結構性問題正在逐步得到解決,支撐高品質發展的條件不斷改善,為首都發展創造了良好環境;二是首都經濟發展韌性包容性不斷增強,功能疏解、區域整治為轉型升級積累了更大的發展空間,協同發展、一核兩翼為首都高品質發展提供了更好的發展格局;三是營商環境改革取得突破性進展,全市上下優化營商環境的思想認識高度統一,服務意識明顯提升,工作氛圍日益濃厚,國內外高度評價激勵全市掀起新一輪改革浪潮;四是全國科技創新中心建設深入推進,“三城一區”建設力度加大,影響力、號召力、輻射力不斷擴大,高端人才和創新動能加速集聚,科技創新迎來了新的發展機遇期;五是分區規劃和專項規劃即將陸續編制完成,重點區域、重點領域行動計劃不斷推出,有利於推動新的經濟增長點增長極增長帶不斷形成;六是慶祝新中國成立70週年、第二屆“一帶一路”國際合作高峰論壇、2019年北京世園會等重大活動的舉辦,全國和世界目光更加聚焦北京,有利於增強發展信心和激發發展活力,進一步提高北京開放發展水準。
我們要抓住並用好首都發展重要戰略機遇期,堅定信心、振奮精神,保持戰略定力,注重穩紮穩打,充分調動各方積極性和創造力,努力推動首都實現更高品質、更有效率、更加公平、更可持續的發展。
(一)總體思路
堅持以習近平新時代中國特色社會主義思想為指導,深入貫徹黨的十九大和十九屆二中、三中全會精神,深入貫徹習近平總書記對北京重要講話精神,統籌推進“五位一體”總體佈局,協調推進“四個全面”戰略佈局,堅持穩中求進工作總基調,堅持新發展理念,堅持推動高品質發展,堅持以供給側結構性改革為主線,堅持深化市場化改革、擴大高水準開放,繼續大力加強“四個中心”功能建設、提高“四個服務”水準,抓好“三件大事”,打好三大攻堅戰,統籌做好穩增長、促改革、調結構、惠民生、防風險、保穩定各項工作,保持經濟運作在合理區間,進一步穩就業、穩金融、穩外貿、穩外資、穩投資、穩預期,以科技創新和擴大開放推動經濟發展高品質,以保障民生“七有”和提升民生“五性”推動市民生活高品質,以功能疏解和區域協同推動城市治理高水準,以優化營商環境和精準服務企業推動政務服務高效率,不斷提振市場信心,不斷增強人民群眾獲得感幸福感安全感,保持經濟持續健康發展和社會大局穩定,更加奮發有為地推動首都新發展,以優異成績慶祝中華人民共和國成立70週年。
(二)主要指標
民生保障方面。全市居民每人平均可支配收入增長與經濟增長基本同步,城鎮登記失業率控制在3%以內,城鎮調查失業率不超過5%,“一刻鐘社區服務圈”覆蓋率達到95%以上,重點食品安全監測抽檢合格率達到98.5%以上,藥品抽驗合格率達到99%以上,單位地區生産總值生産安全事故死亡率控制在0.02人/億元。
經濟發展方面。大力推進品質變革、效率變革、動力變革,地區生産總值增長6%-6.5%,全員勞動生産率達到24.5萬元/人左右、保持全國領先。一般公共預算收入增長4%、比去年計劃目標調低2.5個百分點,為落實中央減稅政策、降低企業經營成本留出空間。居民消費價格指數控制在103.5%以內。進一步發揮科技創新引領作用,每萬人發明專利擁有量115件,技術合同成交額達到5000億元左右。
生態環境方面。推進人口資源環境協調發展,常住人口規模控制在2200萬人以內,拆違騰退土地4000公頃、實施拆后土地還綠1600公頃,細顆粒物年均濃度和三年滑動平均濃度力爭繼續下降,森林覆蓋率達到44%,中心城綠色出行比例達到74%,單位地區生産總值能耗、二氧化碳排放降幅分別達2.5%左右和2.6%左右,單位地區生産總值水耗降幅達到3%左右。
三、實現2019年經濟社會發展計劃的主要任務和措施
按照“鞏固、增強、提升、暢通”八字方針,堅定不移推進供給側結構性改革,加快推動首都發展、減量發展、創新發展、高品質發展和以人民為中心的發展。
(一)深化改革開放,全面提升首都國際化發展水準
以營商環境改革和服務業擴大開放為突破口,以更寬視野、更高標準、更大力度把改革開放不斷推向深入,充分發揮重大活動舉辦帶動作用,全方位提升首都城市核心競爭力和國際影響力。
推動營商環境持續改善。以市場化、國際化、法治化為導向,深入落實進一步優化營商環境行動計劃,大力實施北京效率、北京服務、北京標準、北京誠信四大示範工程,推動本市營商環境保持國內領先、邁向國際一流。(1)制定實施“9+N”政策2.0版。對標國內外評價標準,聚焦辦理建築許可、獲得用水用氣、納稅等領域再推出一批短小精幹、務實管用的改革舉措,逐步擴大工程項目承諾制試點範圍,完善市政配套統一便捷接用工作機制,加快建設新一代電子稅務局。(2)深入推進政務服務“一網一門一次”改革,優化升級“一網通辦”,推動“網上可辦”轉向“全程通辦”,推動更多的服務事項實現“全市通辦”。實現80%的事項“一門”辦理、70%的事項“一窗”分類受理,推動政務服務從“找部門”向“找政府”轉變。進一步規範社區出具證明事項,大幅壓減各類評估檢查,企業和群眾辦事需提供材料減少60%以上,各級100個高頻事項實現一次不用跑或最多跑一次。充分發揮社會組織和仲介機構優化營商環境的作用。(3)更加注重用戶體驗,加快制定全市統一的政務服務事項規範和辦事指南,全面消除審批服務中的模糊和兜底條款,在全市範圍內努力實現同一事項同等條件無差別辦理。(4)鞏固提升商事制度改革成果。持續深化“證照分離”改革,在城六區和城市副中心率先實現部分生活性服務業企業“一照多址”,加快企業開辦“e窗通”平臺建設,出臺推進企業登出便利化意見,擴大簡易登出範圍,優化企業退出機制。(5)加快推進社會信用立法,加強政務誠信建設,推進“個人誠信分”工程,推動信用資訊在市場準入、公共服務、旅遊出行、創業求職等領域廣泛應用,引導企業和個人以誠信立身興業。
支援民營企業發展壯大。出臺促進民營經濟健康發展意見,進一步擴大民營企業生産經營舒適度,增強微觀主體活力,讓企業輕裝上陣。(1)全面落實國家減稅降費政策,對小微企業和科技型初創企業實施普惠性稅收減免,紮實推進增值稅和個人所得稅改革,確保企業社保繳費負擔不增加,進一步清理規範涉企收費,推動藥品註冊費減免工作。(2)開展專項清欠行動,加大清理政府部門和國有企業拖欠民營企業、中小企業賬款力度。(3)出臺改善小微企業融資環境的具體政策措施,推出一批幫助民營企業融資紓困的硬招實招,用好紓困“資金池”,設立規模超過100億元的市級融資擔保基金。(4)完善市區兩級對接服務企業機制,深入落實重點企業“綜合服務包”制度,做精做實“管家式”服務,加強政策整合,確保服務事項及時兌現,讓企業有實實在在獲得感。(5)注重激發和保護企業家精神,健全企業家參與涉企政策制定和實施機制,依法保護企業家合法權益。(6)按照競爭中性原則,在招投標、用地等方面對各類所有制企業和大中小企業一視同仁。進一步落實國家公平競爭審查制度,為企業營造公開透明、公平競爭的市場環境。
深入推進重點領域改革。加快推進關鍵性改革,集中梳理一批涉及群眾生活和企業發展的“微改革”,著力解決制約發展的體制機制問題,積極回應群眾和企業關切。(1)組織實施好市區機構改革各項工作。確保3月底前基本完成區級機構改革任務,加強總結驗收和評估。充分做好機構改革後的工作銜接,堅決避免“新官不理舊賬”。(2)促進國資國企高品質發展,改組設立國企改革結構調整基金,推動國有經濟戰略性重組和資源整合。分層分類推動企業混合所有制改革,完善公司治理和市場化經營機制。組建高精尖産業創新投資公司,處置“僵屍企業”50戶以上。(3)深化醫藥衛生體制改革,抓好醫療服務價格動態調整和公立醫院薪酬制度改革試點,建設100個國家級臨床重點專科醫聯體服務點,健全緊密型醫聯體內部治理機制,落實院前急救首接負責制,積極穩妥推進醫用耗材聯動綜合改革。(4)落實好去産能任務,關閉大安山煤礦,退出煤炭産能120萬噸。(5)把握好價格改革節奏,研究建立非居民天然氣上下游價格聯動機制。
更高水準推進對外開放。緊緊抓住國家進一步深化改革、擴大開放的歷史契機,落實好深化改革擴大開放117條政策,加快形成首都全面開放新格局。(1)縱深推進服務業擴大開放,全面落實新一輪服務業擴大開放綜合試點方案,打造“負面清單+正向激勵” “産業開放+園區開放”新模式,切實降低市場準入門檻,吸引一批外資企業來京設立區域總部。(2)發揮北京服務經濟優勢,制定服務貿易創新發展試點工作方案,辦好2019年京交會,持續提升服務貿易競爭力。加快推進新國展二三期建設,打造首都國際商務會展活動聚集區。(3)全面推進跨境電子商務綜合試驗區建設,加快發展跨境電子商務新業態、新模式。(4)推進海關、檢驗檢疫業務全面融合,國際貿易進出口主要業務“單一窗口”申報覆蓋率達到100%,進一步降低進出口合規成本,全面提升空港口岸便利化水準,支援天竺綜保區發展保稅備貨業務,試點保免一體化監管模式。(5)實施本市推進共建“一帶一路”三年行動計劃,在沿線國家打造國際經貿合作新平臺,以基礎設施互聯互通和國際産能合作為重點打造一批示範項目,推進中白工業園、中柬金邊經濟特區、南非汽車工業園等項目建設,引導企業海外集群化發展。
做好重大活動籌辦和服務保障。以重大活動為牽引,加快引進高端要素資源,把重大活動平臺優勢轉化為生産力。(1)高標準做好慶祝新中國成立70週年、第二屆“一帶一路”國際合作高峰論壇等國家重大活動服務保障。(2)加快完成世園會中國館、國際館等場館和配套服務設施建設,確保4月29日如期開園。做好開園前布展和會期運營服務,高品質完成展覽展示和國際競賽,全面展現世界園藝精華,抓好文化交流活動,講好中國故事,提升活動國際影響力。(3)做好2020世界休閒大會籌辦工作,加快推進主分會場及配套設施建設。(4)紮實推進冬奧會、冬殘奧會籌辦,國家高山滑雪中心達到測試賽要求,國家雪車雪橇中心完成主體工程建設,推進國家游泳中心、國家體育館等改造場館建設。辦好冰壺世界盃等國際賽事,發佈北京冬奧會、冬殘奧會吉祥物,開展快樂冰雪季活動,加大冬奧知識、冬季運動宣傳普及力度。發揮冬奧籌辦效應,制定實施促進延慶區高品質發展三年行動計劃。
(二)堅持規劃引領,深入推進京津冀協同發展
堅持“一張藍圖繪到底”,牢牢牽住疏解非首都功能這個“牛鼻子”,推動京津冀協同發展取得新的突破,開拓高品質發展重要動力源。
狠抓城市總體規劃實施。明確分區差異化實施路徑,完善減量發展體制機制,推動城市總體規劃落實從分區謀劃向全面實施轉變。(1)細化城市總體規劃2019年度任務實施方案,全面推進各區控制性詳細規劃、重點地區及專項規劃編制工作,完善重點地區城市設計,制定規劃設計標準和技術規範,繼續開展年度城市體檢並用好體檢成果。(2)統籌協調推進分區規劃落地,核心區按照申請式改善、“共生院”模式推動平房院落有機更新。中心城區嚴格實行用地和建築規模增減掛鉤。平原新城有序釋放規劃建設指標,提升規劃建設標準和資源配置水準。生態涵養區嚴控開發強度,推進生態保護紅線地方立法,切實維護生態安全。(3)制定建設用地減量實施方案,編制年度建設用地供應計劃、土地利用計劃,全年城鄉建設用地規模減少30平方公里以上。(4)出臺城市有機更新辦法,形成一套創新舉措和實施機制,編制城市有機更新規劃,推出一批試點區域和試點項目,吸引社會資本參與。強化存量建設用地更新利用,存量建設用地供給佔供地規模比例不低於55%。(5)完善産業用地集約節約標準,建立精細化利用機制,實行土地全生命週期管理,探索開展工業用地再利用試點,細化産業用地彈性年期出讓、先租後讓等出讓制度,積極推廣“預申請供地”模式。
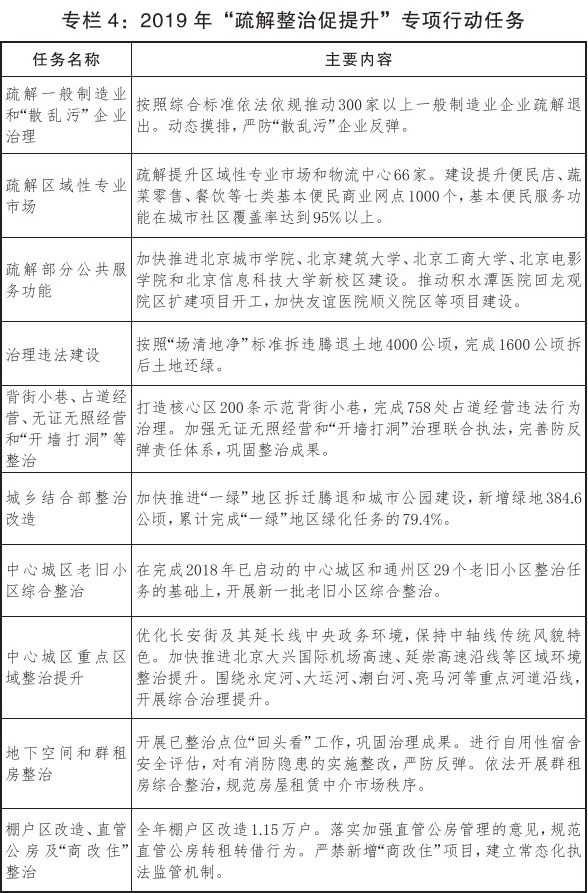
堅定有序推進疏解整治促提升。堅持先立後破、整提並舉,更加注重惠民便民利民,紮實推動專項行動取得新成效。(1)持續深化違法建設治理,堅持“隨拆隨綠”,新建一批口袋公園、小微綠地。(2)疏解提升區域性專業市場和物流中心66家,退出一般製造業企業300家以上。(3)整治無證無照經營9044戶、“開墻打洞”1619處,對群眾需要的生活服務網點予以規範化管理。基本實現違法群租房、地下空間散租、佔道經營等動態清零。(4)基本完成同仁醫院亦莊院區擴建工程,開工建設北京口腔醫院遷建等項目,持續推進北京城市學院等5所高校新校區建設,加快推動北京中醫藥大學等9所中央高校入駐沙河、良鄉大學城。(5)加大各區交界地區綜合整治力度,完成中心城區和通州區739條背街小巷環境整治提升任務,推進街巷治理向街區更新轉變。基本完成核心區主次幹路電力架空線入地,推動具備條件區域持續開展改造。加強老舊小區綜合整治,加快推進老樓加裝電梯。(6)落實騰退空間管理和使用意見,統籌一批騰退空間規劃利用,完善便民服務和城市功能,加快推進産業轉型升級。

推動城市副中心高品質發展。遵循中華營城理念、北京建城傳統、通州地域文脈,統籌生産、生活、生態三大空間,深入落實城市副中心控制性詳細規劃,著力打造新時代城市建設發展的典範。(1)按照“以副輔主、主副共興”的要求,制定副中心建設指導意見、控規實施方案和行動計劃,嚴格控制城市規模,有序承接中心城功能疏解。(2)實施行政辦公區一期配套工程,有序推進二期工程開工建設。推動中心城區符合城市副中心功能定位的企業總部向城市副中心搬遷。加快建設城市綠心、推動森林入城,開工建設劇院、圖書館、博物館和城市副中心站,推進環球主題公園主體工程建設,打造大運河5A級景區,形成城市副中心文化和旅遊新窗口。(3)編制2019年重大工程行動計劃,建成通車7號線東延和八通線南延,加快推進京唐城際鐵路建設,啟動東六環入地改造,抓緊建設廣渠路東延和廣渠路快速公交系統。全面增加水綠空間總量,精心打造生態水系,逐步構建通州堰工程體系。推進安貞醫院通州院區、友誼醫院通州院區二期等項目建設,確保北京學校小學部按期交付使用,加快景山學校通州校區建設進度。(4)開展通州老城區城市修補和生態修復,先行啟動南大街項目,推進新老城區融合發展。(5)堅持統一規劃、統一政策、統一標準、統一管控,通過政府引導、市場運作和合作共建等方式,推動交通基礎設施、公共服務和産業向北三縣延伸,共同建設潮白河流域大尺度生態綠洲。
推進協同發展重點任務落實。著眼京津冀世界級城市群構建,加快形成協同發展、互利共贏的新局面。(1)積極支援雄安新區發展。開工建設4所“交鑰匙”學校醫院,深化教育醫療幫扶合作,加快雄安新區中關村科技園區規劃建設,建成京雄城際,力爭京雄高速開工建設。(2)全力保障北京大興國際機場建設,確保6月30日竣工驗收、9月30日順利通航,週邊骨幹交通項目同步建成投用,形成國家發展新的動力源。確定麗澤城市航廈投資建設運營模式。(3)打造京津石中心城區與新城、衛星城之間“1小時通勤圈”、京津保唐“1小時交通圈”,構建便捷高效的交通網路。延崇高速實現通車,加快豐臺火車站建設,建成京張鐵路,加快城際鐵路聯絡線建設。(4)加強大氣污染治理區域聯防聯控,推進京津風沙源治理二期工程,建設10萬畝京冀生態水源保護林,實施永定河綜合治理與生態修復。(5)完成北京大興國際機場臨空經濟區起步區保通航項目建設,創新跨省市投資、産業合作、園區共建支援政策,打造互利互惠的協同發展示範區。加快金隅集團曹妃甸示範産業園、首鋼京唐二期、京津冀大數據綜合試驗區、京津合作示範區等項目建設。
(三)堅持擴內需、優供給,努力推動首都經濟高品質發展
出臺推動高品質發展實施方案,堅持擴內需和補短板相結合,大力培育市場需求,充分發揮消費基礎作用和投資關鍵作用,推進先進製造業與現代服務業深度融合,推動首都經濟在高品質發展上走在全國前列。
系統謀劃推進消費升級。大力實施促進消費提升計劃,統籌擴大商品消費和服務消費,推動消費供給和消費環境明顯改善。(1)發展便民消費。提升生活性服務業品質,鼓勵疏解騰退空間用於連鎖便利店、新零售發展,制定便民店建設提升三年行動計劃,建設提升基本便民商業網點1000個,進一步豐富網點服務功能。(2)擴大資訊消費。出臺擴大和升級資訊消費的實施意見,拓展資訊消費新産品新業態新模式,優化線上線下協同互動的消費生態。(3)激發時尚消費。順應年輕消費群體個性化、社交化、娛樂化消費特點,推進傳統商圈改造升級和10個特色示範街區建設,打造國際化、富有活力的夜間經濟。(4)打造北京購物品牌。引進國內外高品質消費品牌,培育做優民族品牌、地方知名品牌,建設高水準國際購物小鎮。支援跨境電商向市中心延伸,促進境外消費回流,增加離境退稅商店數量,吸引境外遊客消費。(5)促進健康養老消費。打通“政策最後一公里”,支援社會力量提供多層次多樣化的醫療、養老服務,編制養老服務設施中長期規劃和三年行動計劃。(6)升級文化旅遊體育消費。加快建設綜合型文化體驗消費中心,支援實體書店、書屋發展,打造書香北京,營造全民閱讀氛圍。制定實施建設國際一流旅遊城市意見,抓住世園會、冬奧會籌辦契機,加大旅遊宣傳推介和産品策劃力度,引入若干頂尖演藝項目,鼓勵建設一批郊區精品酒店,推進門頭溝國家級旅遊業改革創新先行區建設,積極打造京張體育文化旅遊帶和房山國際旅遊精品線。舉辦2019男籃世界盃。(7)鼓勵綠色消費。繼續實施節能減排促消費政策,支援創建綠色商場、綠色飯店、綠色電商等流通主體,豐富綠色産品多元供給體系。(8)建立健全相關標準規範,加強市場監管,全面提升北京消費環境。
精準加力有效投資。深入落實穩投資要求,充分發揮投資補短板、強弱項、優供給的關鍵作用。(1)發揮重大項目支撐帶動作用。切實抓好已出臺專項行動計劃項目落地,安排市政府重點工程300項,帶動全社會固定資産投資約三成。(2)加強重點領域項目儲備。在基礎設施、高精尖産業、公共服務等重點領域加大補短板、強弱項力度,完善重大項目庫,形成儲備一批、開工一批、建設一批、竣工一批的梯次結構,推動投資持續企穩回升。(3)全面梳理一批存量項目。促進低效閒置産業用地項目早處置、早開工,促進已供地商品房和已定集體土地租賃房項目全面開工。(4)狠抓投資績效管理。完善分領域投資標準,進一步控制政府投資成本。(5)激發民間投資活力。深入實施擴大民間投資政策機制,聚焦住房租賃、便民服務、創新創業、文化體育等重點行業領域,向民間資本持續集中推介一批有市場潛力和投資回報的優質項目。

加快實體經濟提質增效。著力壯大新動能,切實增強實體經濟發展潛力和後勁,避免製造業比重過快下降。(1)制定實施製造業高品質發展規劃,加快推進中芯北方及燕東積體電路生産線等項目竣工投産,推動京東方柔性屏、賓士新能源汽車等項目落地建設,推動高精尖産業領域軍民融合發展,實施新一輪重大技術改造升級工程。(2)加快發展新一代人工智慧産業,實施北京智源行動計劃,推動人工智慧、大數據等現代資訊技術和製造業深度融合。(3)推進醫藥健康協同創新行動計劃,支援高端醫療、醫療輔助機器人等領域發展。制定醫藥健康領域新技術新産品目錄,鼓勵市屬醫療機構採購應用目錄産品,加快促進生物醫藥産業發展。(4)不斷發展壯大數字經濟,深入落實5G産業發展行動方案,大力推進工業網際網路平臺建設和工業技術軟體化,加快建設國家網路安全産業園,促進電子資訊産業持續快速增長。(5)建設“無人機小鎮”,打造具有特色的無人機産業集群。(6)深入實施領軍企業創新升級領航計劃,加大千億級航母企業培育力度,帶動相關企業集群發展。
大力發展現代服務業。制定實施産業品質提升行動計劃,加快發展優勢服務業,進一步提升服務經濟發展水準。(1)推進石景山、海淀國家服務業綜合改革試點區建設,及時總結推廣典型試點經驗。(2)積極構建現代金融體系,加快推進北京金融科技與專業服務創新示範區、國家文化與金融合作示範區、豐臺麗澤金融商務區、石景山銀行保險産業園、房山網際網路金融安全示範産業園等園區建設,推動“新三板”改革,統籌科技金融、綠色金融、文化金融優質資源,服務好國家金融管理中心功能。(3)提升商務服務業高端服務能力和專業服務水準,支援法律、會計、審計、評估、信用、智慧財産權、諮詢等行業組織及機構在京發展,促進商務服務業專業化、國際化發展,加快構建全球化服務網路。
(四)強化雙輪驅動,充分發揮創新支撐引領作用
堅持把創新作為發展的第一動力和唯一齣路,兼顧原始創新和技術創新,突出企業創新主體地位,以市場化的機制、開放的思維和全球化的視野全力打造國際一流的創新環境。
進一步發揮中關村創新龍頭作用。用好中關村改革“試驗田”,健全以知識價值為導向的分配製度,為實體經濟發展提供強勁動力。(1)在促進科技成果轉化、智慧財産權保護運用、科技金融創新等方面爭取實施新一批試點政策。編制一區十六園統籌發展規劃,強化各區聯動,建立企業跨區轉移分享機制,促進優質資源合理流動。舉辦好中關村論壇。(2)推進科技成果轉化立法,系統梳理關鍵技術、重點企業及重大項目“三個清單”,推動資本與技術深度結合,讓科研成果走出實驗室。建立健全科研項目績效激勵獎勵機制,賦予科研人員更大科研經費使用自主權。(3)圍繞關鍵核心技術突破和重點産業發展需求,支援中關村企業精準引才,吸引和培養一批具有全球視野的國際化複合型科技領軍人才。實施中關村雛鷹人才計劃,重點支援一批30歲以下青年創新創業人才成長。注重培養一批愛科技、懂創新、會服務的專業機構和人才,建設國際化創新網路服務平臺。(4)持續推進國家雙創示範基地建設,大力支援科技型中小企業發展,培育更多“專精特新”的隱形冠軍。(5)用好科技創新基金,鼓勵多方資源更多投向硬科技、黑科技和創新早期投資。加大對重大裝備和關鍵産品的創新支援,把首臺套政策落到實處。(6)完善智慧財産權保護和海外維權機制,發揮中國(中關村)智慧財産權保護中心快速審查、確權、維權作用,加大對中小企業申請國外專利的服務支援力度。
高水準建設“三城一區”主平臺。堅持百年科學城標準和“科學+城”理念,抓好“三城一區”規劃落實,全面提升國際化多元化發展水準。(1)中關村科學城積極打造中關村大街和北清路“創新主軸”,重點攻克高端通用晶片、通用作業系統、基礎核心材料等關鍵技術,建設網路空間安全國家實驗室、北京量子資訊科學研究院,打造享譽全球的科技創新出發地、原始創新策源地和自主創新主陣地。(2)懷柔科學城加快建立高效、開放、可持續的管理體制和運作機制,加快建設高能同步輻射光源等5個國家重大科技基礎設施,儘早開工建設11個科教基礎設施和第二批交叉研究平臺,推進北京奈米能源與系統研究所整建制入駐,著力建設世界級原始創新承載區。(3)未來科學城注重“一企一策”盤活存量資源,鼓勵和引導央企研發機構進行混合所有制改革,加快中關村生命科學園三期建設,推動沙河大學城科教融合。發揮創新要素組合效益,建設先進能源、先進製造、醫藥健康等領域重大共性技術研發創新平臺,打造全球領先的技術創新高地。(4)北京經濟技術開發區、順義區持續推動與三大科學城對接,加強科技成果轉化,重點創建智慧車聯、新型顯示等20個技術創新中心,加快建設積體電路設計IP、基因藥物製備等10個産業中試基地,推進戴姆勒全球研發中心、小米網際網路電子産業園、孚能科技動力電池等一批重大産業項目建設,帶動大興、通州、房山等北京東南部地區發展,打造高精尖産業主陣地。
紮實推進全國文化中心建設。處理好傳承與發展的關係,大力促進文化創新、文化惠民,不斷增強首都文化軟實力,彰顯首都文化魅力。(1)深入開展“北京榜樣”“學榜樣我行動”活動,推動踐行社會主義核心價值觀,形成良好社會風尚。支援石景山、順義、懷柔、延慶創建全國文明城區。(2)加強歷史文化名城保護,編制實施老城整體保護規劃,推進中軸線文化遺産保護條例立法工作,深化中軸線申遺綜合整治規劃實施計劃,紮實推進鐘鼓樓周邊疏解整治等30余項重點項目。(3)實施非遺傳承人培育計劃,制定傳統工藝振興計劃實施意見,加強非物質文化遺産傳承保護,加大農村傳統村落、農業文化遺産保護力度。(4)統籌推進三個文化帶保護建設,制定“三山五園”重點地區整治提升三年行動計劃,加強香山革命紀念地保護利用,推進白浮泉、萬壽寺、重點長城段落等重要節點整體保護和修繕。(5)持續推進公共文化服務體系示範區建設,完善公共圖書、文化活動、公益演出三大服務配送體系,豐富市民精神文化生活。圍繞慶祝新中國成立70週年活動抓好重大題材、現實題材和北京題材文藝創作,舉辦好大型文化活動。(6)編制實施文化産業引領區建設發展規劃,提高國家文化産業創新實驗區發展品質,組建文創銀行、設立文化發展基金,有效利用老舊廠房等騰退空間,做大做強文化演出、時尚設計等優勢行業,推動文化與科技融合發展。落實臺湖演藝小鎮功能定位,逐步啟動小鎮規劃建設。
(五)聚焦重點領域,紮實有效推進三大攻堅戰
堅持集中力量、分類推進,努力化解重點難點問題,為全面建成小康社會收官打下決定性基礎。
堅決防範化解重大風險。堅持問題導向、精準發力,堅決防範區域性系統性金融風險。(1)按照穩定大局、統籌協調、分類施策、精準拆彈原則,制定落實國家防範化解重大風險攻堅戰三年行動方案的實施細則。(2)健全舉債同償債能力相匹配的政府舉債融資制度,完善政府舉債融資“負面清單”。落實存量隱性債務風險化解實施方案,做到堅定、可控、有序、適度。(3)深化地方金融管理體制改革,完善地方金融監管體系,充實監管力量和手段。建立健全網際網路金融監管常態化機制,深化網路借貸行業清理整頓。(4)深入開展非法集資專項排查整治和案件風險處置攻堅,運用大數據等現代技術手段,全面提升非法集資風險監測預警和處置水準。(5)加強國有企業資産負債約束,多措並舉促進高負債企業資産負債率逐步回歸合理水準。
紮實推進精準扶貧。強化高層對接和統籌協調,調動各方力量支援深度貧困地區脫貧攻堅。(1)落實全面深化扶貧協作三年行動實施意見和行動計劃,制定“一縣一策一方案”幫扶計劃,健全長效機制,加大統籌協調和督查考核力度。(2)加強扶貧資金管理,確保80%以上資金用於扶貧特別是建檔立卡貧困人口,新增資金全部投向脫貧攻堅。支援在京企業到受援地投資興業,並建立産業帶貧脫貧機制。(3)深化攜手奔小康行動,推動結對幫扶向行政村、學校、醫院等基層單位延伸。深入推進智力扶貧和科技扶貧,加強幹部人才支援交流和培訓,加大內蒙、河北等受援地專業技術人員選派支援力度,協助受援地完善職業教育和培訓體系。(4)加強健康扶貧力度,不斷探索和完善工作模式,加大“組團式”援藏力度。(5)鞏固脫貧成果,建立防止返貧機制,再助力一批受援貧困縣脫貧摘帽。
持續加大污染防治力度。全力打好藍天保衛戰、碧水攻堅戰、凈土持久戰,努力創造健康宜居的生活家園。(1)落實打贏藍天保衛戰三年行動計劃,加大柴油貨車治理力度,鼓勵淘汰高排放老舊柴油貨車。鞏固平原地區無煤化成果,積極探索山區清潔取暖有效途徑,煤炭消費總量保持在420萬噸以內。健全揚塵治理工作機制,完善揚塵線上監測系統,加強對揚塵違法行為的閉環管理。組建市區兩級生態環境保護綜合執法隊伍,加強環保督察執法。做好重大活動空氣品質保障。(2)進一步落實河長制,嚴格水環境品質監測評價考核,加大密雲水庫等水源地保護力度。完成污水治理和再生水利用第二個三年行動方案,鞏固黑臭水體治理成效,建成海淀上莊再生水廠等污水處理設施,全市污水處理率提高到94.5%。(3)堅持源頭減量,完善垃圾全過程管理體系,垃圾分類示範片區覆蓋率達到60%,推進實施示範片區日常監管與驗收,啟動實施安定迴圈經濟園項目,基本建成房山迴圈經濟園等垃圾處理設施。(4)制定實施土壤污染防治三年行動計劃,建成土壤污染資訊管理平臺,建立分類管理機制。
(六)加強城鄉統籌,激發城鄉區域發展新活力
統籌推進城鄉融合發展和區域聯動發展,加大對薄弱地區發展支援力度,逐步形成南北均衡發展、城鄉共同繁榮的良好局面。
深入實施鄉村振興戰略。深入把握首都“大城市小農業”“大京郊小城區”的市情和鄉村發展規律,推動農村生産生活生態環境持續改善。(1)落實北京市鄉村振興戰略規劃,以“百村示範、千村整治”為抓手,利用3-5年時間創建100個左右市級示範村,再啟動實施1000個左右村莊環境整治,推進“清臟、治亂、增綠、控污”,集中連片打造美麗鄉村“風景線”。完成山區農民搬遷2400戶、5300人,加大農村廁所改造力度。(2)以打造農産品綠色優質安全示範區為抓手,推進農業供給側結構性改革,建設平谷國家現代農業科技園區,大力發展綠色産業,促進農民增收。堅持農地農用,堅決杜絕“大棚房”問題反彈,繼續嚴厲查處淺山區違法佔地違規建設。(3)以土地制度改革為牽引推進農村改革,強化農村承包地確權登記頒證成果應用,推動閒置農宅有序盤活利用,編制集體産業用地統籌利用試點方案,支援鎮級統籌利用集體經營性建設用地資源,釋放集體土地發展潛力。(4)把城鄉結合部地區村莊治理放在更加突出的位置,加大隱患問題突出村綜合整治,維護村莊良好秩序,精準推進城鄉結合部“一綠”地區改造。
積極推進區域協調發展。以重點區域行動計劃為抓手,加快形成區域發展新的增長點增長極增長帶。(1)堅持把中心城區作為全市工作重心和服務重點,不斷提升服務保障能力,積極發展創新型總部經濟、樓宇經濟、研發經濟,推動中心城區成為全市高品質發展標桿。(2)實施促進城市南部地區加快發展行動計劃,積極落實編制南中軸地區控制性規劃等重點任務,啟動南苑森林濕地公園等重點項目建設,打造首都功能梯度轉移承接區、高品質發展的試驗區、和諧宜居的示範區。(3)實施新首鋼地區打造新時代首都城市復興新地標三年行動計劃,以新首鋼國際人才社區及國家體育産業示範區為切入點,積極引入國際頂尖産業要素,形成一批工業遺存更新改造示範工程。(4)深入實施優化提升回龍觀天通苑地區公共服務和基礎設施三年行動計劃,建成回龍觀至上地自行車專用路,開工建設積水潭醫院回龍觀院區二期和北清路、安立路快速化改造等重點工程。(5)研究制定推動新城發展的政策措施,支援各新城結合地域特點和資源稟賦,採取産城融合、港城融合、校城融合等方式差異化發展,主動對接中心城功能疏解,不斷提升綜合承載能力。(6)充分發揮結對協作機製作用,深入落實推動生態涵養區生態保護和綠色發展的實施意見,積極推進國家森林城市創建工作,進一步發揮生態涵養區在城市空間佈局中的壓軸作用。
(七)辦好民生實事,讓廣大群眾有實實在在的獲得感幸福感安全感
深入踐行以人民為中心的發展思想,認真落實“七有”和“五性”要求,精心辦好群眾身邊事,著力解決好群眾反映強烈的突出問題。
不斷提高就業收入水準。堅持把就業優先放到突出位置,千方百計穩就業、促增收。(1)深入開展失業保險援企穩崗“護航行動”,及時開展下崗失業人員幫扶,提高轉崗再就業能力,放寬技術技能提升補貼申領條件,建立公益性崗位應急儲備機制,統籌社會公共管理服務崗位資源。確保零就業家庭動態清零。(2)實施高校畢業生就業創業促進計劃,大力推進基層成長計劃,鼓勵以創業帶動就業。建立企業職工分流管理制度,做好城鎮新增就業促進工作。(3)帶著責任和感情紮實做好退役軍人安置工作,切實維護退役軍人合法權益。(4)加強市場價格監測預警,制定糧油市場供應和價格波動應急調控預案,發揮好社會救助和保障標準與物價上漲掛鉤聯動機製作用。(5)落實進一步激發重點群體活力帶動城鄉居民增收的若干政策措施,擴大中等收入群體規模。健全低收入村低收入農戶幫扶政策體系和工作機制,提高低收入農戶造血增收能力,確保低收入農戶每人平均可支配收入增速達10%以上。
完善社會保障體系。織密扎牢社會保障網,兜住民生底線。(1)健全多層次社會保障制度體系,進一步擴大社保覆蓋範圍,研究推進第三代社保卡建設。深化醫保支付方式改革,提高基金使用效率。(2)建立促進房地産市場平穩健康發展的長效機制,完善住房市場體系和住房保障體系,研究建立租賃房與公租房銜接機制,完成1200公頃住宅供地,多渠道建設籌集租賃住房5萬套(間)、政策性産權住房6萬套,完成棚戶區改造1.15萬戶。加快完善相關政策和標準規範,通過改建存量商辦、閒置廠房,增加租賃型職工集體宿舍,滿足各類人員住房需求。(3)全面建設適度普惠社會福利體系,推進社會救助政策創新。加強困境兒童保障,開展未成年人保護條例修訂工作,完善城市無障礙環境建設,規範殘疾人服務機構管理,保障殘疾人合法權益。
努力提供優質公共服務。堅持補短板、促均衡統籌推進,不斷提高公共服務供給品質和水準。(1)深入實施第三期學前教育行動計劃,加強普惠性民辦園教師工資指導,強化學前教育資金監管,全年新增學前教育學位3萬個。加強教育資源市級統籌,推動中小學優質教育資源均衡佈局,進一步縮小城鄉、區域、校際差距。推行區管校聘、交流輪崗、學區走教等教師資源配置方式改革,完善中小學教師薪酬分配製度,提高績效工資水準。落實立德樹人根本任務,全面加強和改進學校美育工作,提倡素質教育、勞動教育。深化“平安校園”建設,加強教育系統管理和綜合執法,開展全市中小學校安全大排查,為孩子平安健康成長創造良好環境。深入推進“雙一流”建設,加強高校科技創新。發展“網際網路+教育”,促進優質教育資源共用。(2)紮實推進“健康北京2030”行動計劃,深入開展全民健身行動,弘揚健身文化,鋪設100公里健康綠道,推進中醫藥服務“身邊工程”,推廣中醫治未病理念,健全心理健康服務體系,做實做細家庭醫生簽約服務。(3)完善“三邊四級”養老服務體系,新建養老服務驛站150個。落實國家關於取消養老機構設立許可等改革措施,深化公辦養老機構管理改革,推動公辦養老機構連鎖化品牌化運營。研究制定養老服務業標準體系,提高養老服務人員專業化服務能力,鼓勵社會資本舉辦養老機構。總結石景山試點經驗,加快建立長期護理保險制度。推進醫養結合以及老年連續醫療服務模式,加強醫養結合試點區建設,支援養老機構開辦內設醫療機構。
更好滿足群眾親綠近綠需求。大力拓展綠色生態空間,加快構建天藍水清、森林環繞的生態城市。(1)實施新一輪百萬畝造林綠化工程,全年新增造林綠化25萬畝,力爭在每個區的城區建設1處以上具有一定規模的城市森林。建設豐臺大瓦窯、朝南萬畝森林公園、通州臺湖萬畝遊憩園等12處綠隔公園,優化提升長安街西延段和五環、六環路等城市交通幹道綠化。(2)構建環首都森林濕地公園環,基本建成官廳水庫八號橋等濕地,實現舞彩淺山郊野公園開園,開工建設霞雲嶺國家森林公園等項目。(3)推進生態溝域建設,加強山區鄉村旅遊重點區域生態環境整治提升。
加大交通綜合治理力度。堅定實施公交優先戰略,綜合採取控需、優供、強治等多種方式解決交通擁堵問題。(1)編制軌道交通新一輪建設規劃,加快建設3號線一期、12號線、16號線二期、昌平線南延等線路,積極推進平谷線建設,軌道交通運營總里程達到699.3公里。(2)實施清理代徵道路用地加快建設城市道路三年計劃,推進核心區次支幹路、保障房等重點地區配套道路建設,實現長安街西延建成通車。(3)建成北苑北綜合交通樞紐以及二通廠、龍泉鎮西等一批公交場站,推進望京西、蘋果園綜合交通樞紐建設。(4)科學精細施劃公交專用道40公里以上,優化調整80條公交線路,完成850公里自行車道治理,深入實施“禮讓斑馬線”專項行動,營造人性化綠色交通環境。(5)持續做好智慧交通建設,新建10條信號燈綠波帶,推動二維碼支付在公共交通領域廣泛應用,在重點區域推進智慧交通試點建設。(6)建設全市停車資源管理和綜合服務應用平臺,深入推進路側停車管理改革,實現全市支路以上路側停車電子收費。(7)完善綜合交通方案,優化交通運力和配套設施,加強管理、執法和資訊統籌,持續改善“三站兩場”綜合交通環境。
提高城市精細化管理水準。堅持民有所呼、我有所應,強化城市精治共治法治能力建設,不斷提升市民對城市管理的滿意度。(1)推進新型智慧城市建設,建設大數據管理平臺,加強“北京通”與醫療、民政等服務體系深度對接。(2)健全城市網格化管理體系,建設完善市、區、街道(鄉鎮)三級網格化城市管理雲平臺,完善網格化管理問題處置機制。(3)強化城市多元共治,用好街巷長、小巷管家等力量,持續開展“回天有我”、週末大掃除等活動,繼續辦好《向前一步》節目,充分發揮12345市民服務熱線作用,推動形成齊抓共管、共商共治的城市治理新格局。(4)堅持重心下移,做實基層,強化“街鄉吹哨、部門報到”,加快出臺本市街道辦事處條例,加強基層綜合執法平臺建設,優化執法流程,提高執法效能。(5)不斷提升公共法律服務體系建設水準,實現三級公共法律服務實體平臺全覆蓋。
牢牢守住城市安全底線。以重大活動保障為重點,以責任落實為抓手,從嚴從細推進“平安北京”建設,努力營造安定和諧的良好氛圍。(1)深入推進立體化、資訊化社會治安防控體系建設,嚴格落實反恐防恐措施,持續推動掃黑除惡專項鬥爭走向深入,依法嚴厲打擊和懲治突出違法犯罪活動,切實增強群眾安全感。堅持發展新時代“楓橋經驗”,加強社會矛盾糾紛排查化解,確保首都社會和諧穩定。(2)以更加紮實有力舉措支援國防和軍隊改革發展建設,切實維護軍人軍屬合法權益,加強國防教育和人民防空建設,提升群眾安全意識和安全技能。(3)深入開展安全隱患排查治理工作,加強消防安全源頭管控和系統治理,加快消防基礎設施建設。(4)加強城市運作保障。著力提升天然氣應急儲備能力,加快實施唐山LNG及天津南港LNG接收站工程建設,進一步優化電網運作調度,做好重大活動以及迎峰度冬、迎峰度夏能源保障工作。完善生活必需品應急保障體系,有力有效防控非洲豬瘟,加快物流、快遞行業基礎設施改造升級,推進鮮活農産品1小時物流圈建設。(5)全面加強食品藥品安全監管,推進“北京市食品安全示範區”創建工作,依法嚴厲打擊食品藥品違法行為,讓群眾吃得安心、用得放心。
各位代表,2019年任務更加艱巨而繁重,我們要堅持以習近平新時代中國特色社會主義思想為指導,認真貫徹落實黨的十九大和十九屆二中、三中全會精神,切實增強“四個意識”,在中共北京市委的直接領導下,自覺接受人民代表大會指導監督,積極聽取人民政協意見建議,緊抓機遇、求真務實,勇於擔當、開拓創新,為推動首都高品質發展、加快建設國際一流的和諧宜居之都做出應有貢獻,以優異成績迎接新中國成立70週年。
