
- 北大
本周末(4月18日),北京大学将举办校园开放日活动。考生和家长除了参观校园,还能与招办老师面对面咨询高校招生政策。赶快约起来吧!
北京大学校园开放日暨本科招生宣讲会活动时间:2026年4月18日(周六)
预约方式
校本部预约
参与方式:在预约系统开放时间内,提前扫描二维码预约。4月18日,学生和家长需凭身份证件原件从北京大学东门、东南门、东侧门步行刷证入校(限单次通行),学生需携带学生证。
预约系统开放时间:4月13日-4月16日 18:00
预约二维码:

医学部预约
参与方式:在预约系统开放时间内,提前扫描二维码预约。4月18日,学生和家长需凭身份证件原件从北京大学医学部西门步行刷证入校(限单次通行),学生需携带学生证。
预约系统开放时间:4月13日-4月16日 18:00
预约二维码:

活动主要内容
1.本科招生宣讲会&招生咨询(校本部)

2.校园开放参观(校本部)

3.校园开放参观(医学部)

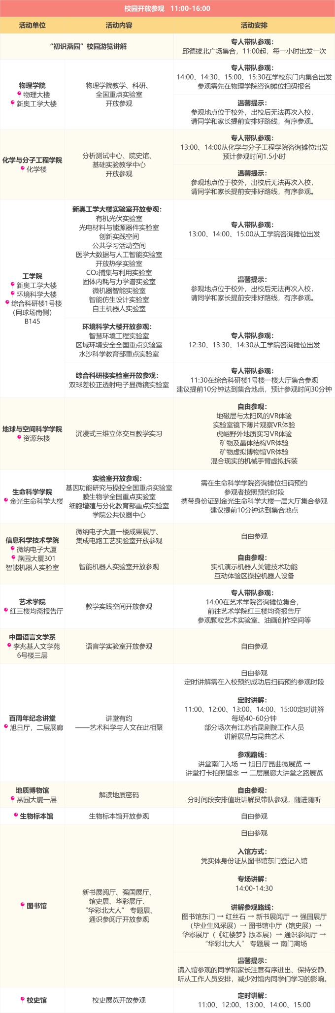
“初识燕园”校园导览
4月18日,北大学生讲解员将从邱德拔北广场带队出发,一步一景,边走边讲,带领学生及家长亲身感受百年学府的独特气韵。
1.活动安排:

2.线路设计(以活动当天实际安排为准):

