
- 09
为深入挖掘北京旅游休闲绿道的独特魅力,推动绿道文旅资源创新转化,进一步提升北京绿道品牌的市场影响力与公众参与度,由北京市文化和旅游局主办的2026“影像北京 绿道追光”摄影大赛于3月28日正式启动,3月29日至9月30日,全网征稿通道将全面开放。大赛面向全社会广发征集令,邀广大摄影爱好者以镜头为笔、以光影为墨,定格北京绿道的生态之美、人文之韵与活力之姿,共同描绘首都绿道的多元风貌。
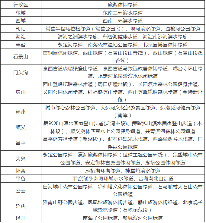
52条绿道、三大主题,用镜头定格绿道万千风情
大赛征集范围覆盖52条北京旅游休闲绿道,围绕绿道生态之美、人文之韵、活力之姿三大核心方向展开征集,分别聚焦绿道沿线的四季自然风光、历史人文底蕴、休闲运动场景;同时按地域划分为中心城区组、城市副中心及平原组、生态涵养区组三大分区,各分区明确特色征集重点,既全方位展现北京绿道“一城千面”的独特魅力,也为参赛者提供清晰的创作思路。




扫码了解绿道详情
创新赛制、便捷投稿,专业摄影师与大众爱好者同台共舞
本次大赛秉持“全民艺术普及”核心宗旨,面向全社会公开征集,个人、机构、企业、团队均可参与。创新打造“季选年评、专群联评、全民参与、双线联动、专业赋能”特色赛制,通过组建专业评审团、开放大众互动与投票通道等方式,实现专业艺术高度与大众参与热度的有机统一。此外,大赛还将联动线上平台话题互动与线下摄影工作坊、打卡点体验等多元形式,组建“绿道追光导师团”发布专业摄影攻略,以专业赋能降低创作门槛,全方位激发公众的创作热情,让用影像记录绿道之美,成为全民可及、全民乐享的文化体验。
本次大赛开设官方平台投稿、小红书平台投稿两大投稿通道:
方式一:登录北京数字文化馆网站、APP或北京市文化馆微信公众号、北京市文化馆支付宝小程序,进入“影像北京 绿道追光”摄影大赛专区上传作品。
方式二:将作品带话题#影像北京绿道追光#发布在小红书平台,同时@文旅北京@漫游京郊首旅慧科。
获奖作品将入选《北京绿道影像》画册,在52条绿道及各区文化馆巡展,并被剪入北京市文化和旅游局官方宣传片。

扫码报名投稿
政企携手、以影促旅,打造北京旅游休闲绿道文旅新名片
本次大赛得到北京市文学艺术界联合会、北京市园林绿化局、北京市农业农村局、北京市水务局、北京市体育局等单位的大力支持,由北京市文化馆、北京摄影家协会承办,各区文化和旅游局、经开区宣传文化部及北京首旅慧联科技有限责任公司、北京卡路里科技有限公司(Keep)等单位协办。政企多方联动、跨界协同发力,为大赛搭建起全民参与的优质平台,倾力打造一场兼具专业性、全民性与文旅特色的摄影盛宴,将引导更多人讲述绿道故事、发现绿道之美、感受北京韵味。
期待广大摄影爱好者积极参与这场光影之约,用镜头捕捉北京绿道的美好瞬间,用影像诠释首都的城市温度与发展光彩,共同以光影为笔,绘就北京文旅发展的崭新画卷。
52条北京旅游休闲绿道

