如何在线进行损毁换领驾驶证操作?
第一步:登录"交管12123"APP

第二步:进入主界面后,点击【更多】

第三步:在业务中心-驾驶证业务中,点击【驾驶证补换领】

第四步:选择【损毁换证】按钮

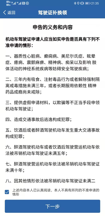
第五步:阅读申告内容,勾选"上述内容本人已认真阅读",点击【下一步"】按钮

第六步:添加邮寄地址后,点击【下一步】进入提交页面。

第七步:输入获取的验证码,点击【提交】,选择支付方式后完成缴款,损毁换领驾驶证业务即提交成功。用户可通过【首页】→【网办进度】功能随时查看业务办理进度。




如有变化,请以业务单位最新情况为准。欢迎您批评指正!
阅读全文
