“夜京城”地标、打卡地、生活圈

日期:2025-01-21 14:08    来源:北京市商务局

分享:
字号:        
  • SKP商圈夜景(夜京城)
  • SKP商圈夜景(夜京城)

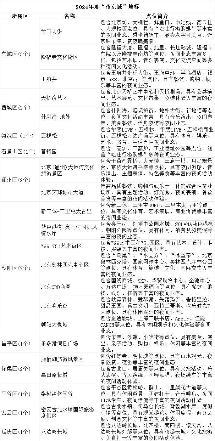
2024年度“夜京城”地标

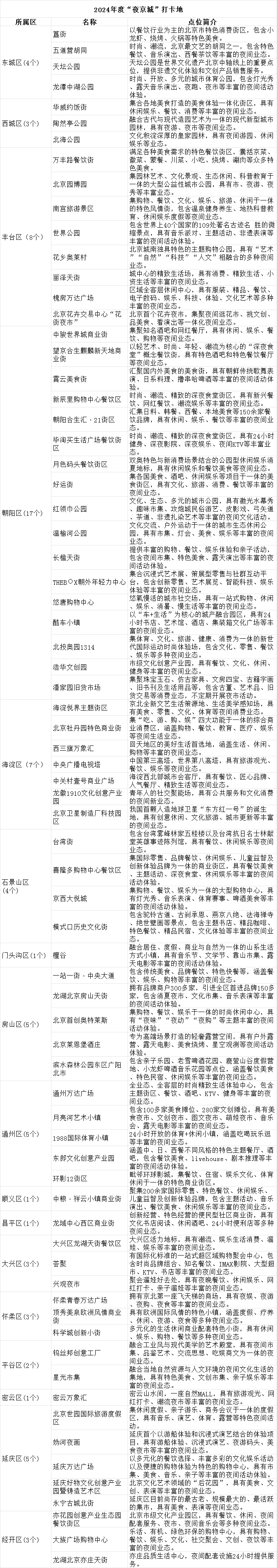
2024年度“夜京城”打卡地

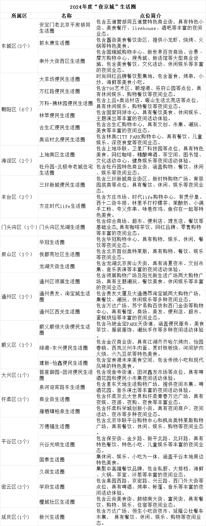
2024年度“夜京城”生活圈

您访问的链接即将离开“首都之窗”门户网站 是否继续?

已归档

“夜京城”打卡地