大雪过后,北京市属公园呈现出园林晴雪的美景,古建文物、树木植被、山川河湖上的积雪与正月里的红灯笼相互掩映,奉上“雪容融”的美好对话。现在也正是蜡梅陆续盛放时,市属公园暗香浮动,一场春雪过后,更是迎来“踏雪寻梅”的别样景致,为元宵节日增添初春的气息。2022年2月15日元宵节当天,天坛、北海、香山等北京市属公园将以“福满京城 春贺神州”为主题,推出14项“市属公园元宵喜乐汇”文化活动,以及颐和园“中国古代动植物玉器展”、北海公园“百年冰嬉盛典展”、中山公园“迎春花卉精品展”等文化展览,邀请大家赏春花、戏雪趣,猜灯谜、忆传统,体验北京公园里激情冬奥、古韵遗音、觅香蜡梅的节日氛围,欢欢喜喜闹元宵。

为保障游客赏雪游园安全,各市属公园及中国园林博物馆全员上岗,已将门区、主要干道积雪清理完毕,仍在持续进行景区支路、小道的扫雪铲冰工作。市公园管理中心提示游客:雪后消融时道路比较湿滑,赏雪观景一定要注意脚下安全,遇部分狭小路段、游览辅路或临时封闭景区要听从工作人员指引或牌示提示。

此外,公园的雪上活动也进入尾声,颐和园、玉渊潭公园的雪上活动预计持续至2022年2月16日,陶然亭、紫竹院公园可持续至2022年2月20日,想要感受冬奥冰雪运动氛围的游客请抓紧时间。
北京市公园管理中心
2022年2月14日
北京市公园管理中心
2022年元宵喜乐汇

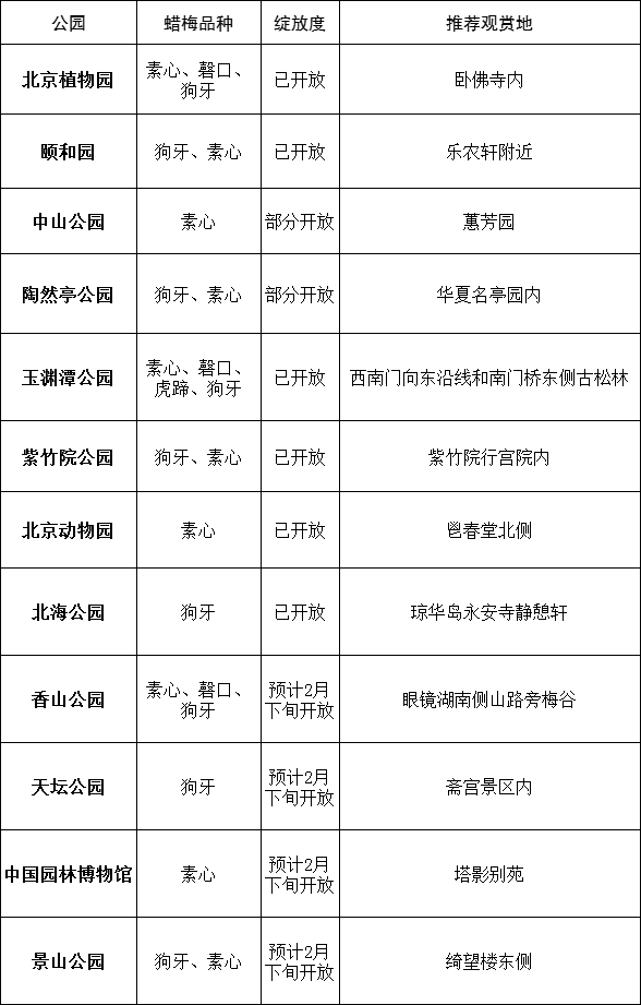
市属公园蜡梅观赏指南

