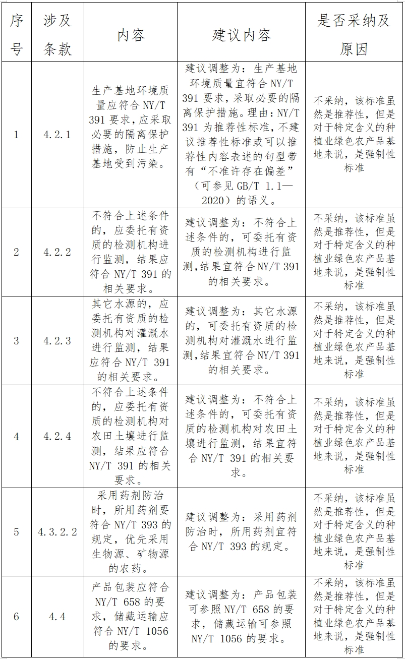
20324年9月6日至2024年10月7日,北京市农业农村局在市政府门户网站(首都之窗)和本单位门户网站对《种植业绿色农产品生产基地建设与评价规范(征求意见稿)》公开征集意见。意见征集期间,共收到社会各界意见建议6条。经认真分析研究,现将意见采纳情况说明如下:

感谢社会各界对我们工作的关心和支持。
北京市农业农村局
2024年10月21日

20324年9月6日至2024年10月7日,北京市农业农村局在市政府门户网站(首都之窗)和本单位门户网站对《种植业绿色农产品生产基地建设与评价规范(征求意见稿)》公开征集意见。意见征集期间,共收到社会各界意见建议6条。经认真分析研究,现将意见采纳情况说明如下:

感谢社会各界对我们工作的关心和支持。
北京市农业农村局
2024年10月21日
您访问的链接即将离开“首都之窗”门户网站 是否继续?