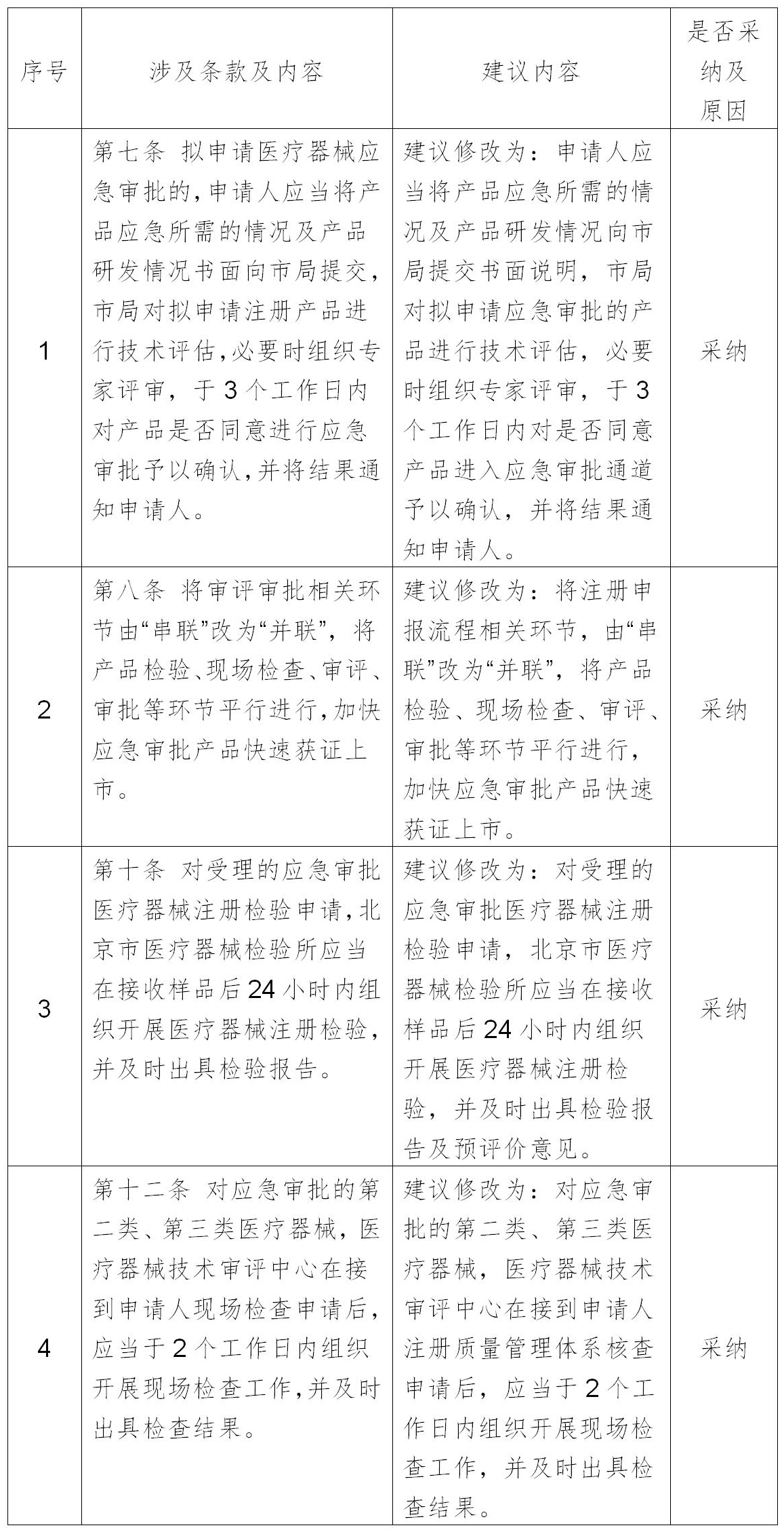
2020年8月26日至9月25日,北京市药品监督管理局在本单位门户网站和首都之窗对《北京市医疗器械应急审批程序》向社会公开征集意见。经统计,共收到社会各界意见建议4条,经逐条认真分析研究,现将意见采纳情况说明如下:

感谢社会各界对我们工作的关心和支持。
北京市药品监督管理局
2020年9月27日

2020年8月26日至9月25日,北京市药品监督管理局在本单位门户网站和首都之窗对《北京市医疗器械应急审批程序》向社会公开征集意见。经统计,共收到社会各界意见建议4条,经逐条认真分析研究,现将意见采纳情况说明如下:

感谢社会各界对我们工作的关心和支持。
北京市药品监督管理局
2020年9月27日
您访问的链接即将离开“首都之窗”门户网站 是否继续?