——2024年1月21日在北京市第十六届人民代表大会第二次会议上
北京市发展和改革委员会主任 杨秀玲
各位代表:
按照《北京市国民经济和社会发展计划审查监督条例》,受市人民政府委托,现将北京市2023年国民经济和社会发展计划执行情况与2024年国民经济和社会发展计划草案的报告提请市十六届人大二次会议审议,并请市政协各位委员提出意见。
一、2023年国民经济和社会发展计划执行情况
2023年是全面贯彻落实党的二十大精神的开局之年,是三年新冠疫情防控转段后经济恢复发展的一年。在以习近平同志为核心的党中央坚强领导下,在中共北京市委直接领导下,在市人大及其常委会监督支持下,全市上下坚持以习近平新时代中国特色社会主义思想为指导,全面贯彻落实党的二十大和二十届二中全会精神,深入贯彻落实习近平总书记对北京重要讲话精神,落实落细党中央、国务院各项决策部署和任务要求,以首善标准扎实开展主题教育,坚持稳中求进工作总基调,完整、准确、全面贯彻新发展理念,坚持以新时代首都发展为统领,加强“四个中心”功能建设,提高“四个服务”水平,深入实施京津冀协同发展战略,坚持“五子”联动服务和融入新发展格局,更好统筹疫情防控和经济社会发展,更好统筹发展和安全,圆满完成第三届“一带一路”国际合作高峰论坛等重大活动服务保障任务,高效应对“23·7”极端强降雨,高质量开展“十四五”规划中期评估,系统抓好经济运行调度,努力克服各种不利因素的影响,全力推动稳预期稳增长稳就业政策落地显效,经济持续恢复向好,就业物价总体平稳,社会大局和谐稳定,首都高质量发展取得新成效。全市地区生产总值增长5.2%,一般公共预算收入增长8.2%、突破6000亿元,居民人均可支配收入实际增长5.2%,城镇调查失业率4.4%,居民消费价格同比上涨0.4%,较好地完成了市十六届人大一次会议确定的目标任务。成绩来之不易,需要倍加珍惜。
一年来,重点做了以下七个方面工作:
(一)京津冀协同发展走深走实,城乡区域协调发展稳步推进,现代化首都都市圈生机勃勃
协同工作推进机制创新完善。深入学习领会习近平总书记在深入推进京津冀协同发展座谈会上的重要讲话精神,出台本市贯彻落实意见。建立京津冀党政主要领导协商机制并在京召开首次会议,成立京津冀协同发展联合工作办公室并实现集中办公,组建产业、科创、交通、营商环境等15个专题工作组,形成分领域、分层次的协同工作体系。
非首都功能疏解坚定有序。积极服务保障央属标志性项目疏解,首批疏解的在京部属4所高校雄安校区开工。深入实施北京城市总体规划,实施核心区控规新一轮行动计划,服务中央党政机关办公用房布局调整,开展故宫及王府井、什刹海等地区综合整治,推进核心区文物腾退保护利用,营造安全优良的政务环境。扎实开展疏解整治促提升专项行动,疏解提质一般制造业企业112家,拆除违法建设2315万平方米、腾退土地2282公顷,全市“基本无违法建设”创建目标完成。实施留白增绿383.8公顷,完成1730条背街小巷精细化治理,利用公交场站腾退空间建成公交便民驿站30个,整治城市家具1万余处,完成桥下空间整治183处,北京站地区清脏治乱、恢复广场面积2500余平方米,城市公共空间更加清朗有序。首都医科大学新校区开工,北京大学第一医院大兴院区、朝阳医院东院区开诊运行。
“新两翼”建设加力推进。全面落实国家支持高标准高质量建设雄安新区政策措施,以“交钥匙”方式支持雄安新区建设的“三校一院”开学开诊。雄安新区中关村科技园揭牌运营,30余家创新型企业、11家中关村集成服务机构入驻,京雄高速全线通车。城市副中心高质量发展提速,第二批市级机关陆续搬迁,运河商务区累计注册企业2万余家,首家市属国企总部大楼北投大厦基本建成。国家绿色发展示范区实施方案经中央深改委会议审议通过,通州区与北三县一体化高质量发展示范区执委会揭牌。东六环路入地改造隧道双线贯通,东夏园综合交通枢纽开通运营。“文化粮仓”大剧院、“森林书苑”图书馆、“运河之舟”博物馆精彩亮相,第一实验学校投用,友谊医院通州院区(二期)开诊,公共服务更加优质。
专栏1:通州区与北三县一体化高质量发展示范区建设情况

协同创新和产业协作更加紧密。制定促进科技成果转化协同推动京津冀高精尖重点产业发展工作方案,共建京津冀国家技术创新中心,建立京津冀科技成果转化供需清单联合发布线上平台、累计发布科技成果和开放许可专利127项,北京向津冀输出的技术合同成交额748.7亿元、同比增长1.1倍。三地协同编制完成6条重点产业链图谱,启动产业链“织网工程”,生命健康、电力装备产业集群入选国家先进制造业集群名单。积极搭建产业对接平台,举办京津冀产业链供应链大会、京津冀基金与企业融资对接会、京津产业握手链接洽谈会等联合招商活动,签约项目超200个、意向投资额超1500亿元。
专栏2:京津冀6条重点产业链图谱

现代化首都都市圈加快构建。以区域交通设施一体化为支撑,推动形成环京地区通勤圈、京津雄功能圈、节点城市产业圈。交通互联互通加快推进,城际铁路联络线一期工程、雄安新区至北京大兴国际机场快线(京雄快线)等项目加快建设,津兴城际铁路开通运行,天津港至北京大红门海铁联运班列开通,西太路主体完工。生态环境联防联控持续深化,共建环评机构跨区域协同监管等工作机制,京冀签订官厅水库上游永定河流域水源保护横向生态补偿协议。公共服务加强合作,组建22个京津冀高校发展联盟,5600余家定点医疗机构异地就医住院费用直接结算,过境危货运输车辆实现绕行首都地区环线高速。
城乡区域融合协调发展全面推进。城市南部地区发展势能不断蓄积,国家自然博物馆正式揭牌,南中轴国际文化科技园全面开园,丽泽金融商务区累计入驻企业超千家,大兴国际氢能示范区南区一、二期建成投用。回天行动计划扎实推进,回龙观体育文化中心等37个项目完工投用,奥北森林公园二期开园试运行,“回天有我”创新实践不断深化。京西地区高质量转型提速,成功举办2023中国科幻大会,深空探测实验室落户首特钢园区,中关村(京西)人工智能科技园算力中心试运行。生态涵养水平持续提升,落实高质量推动生态涵养区生态保护和绿色发展实施方案,结对区完成新一轮结对协作框架协议签署。完成全市及分区生态产品总值(GEP)试算工作,率先实现生态涵养区综合性生态保护补偿资金分配与生态系统调节服务价值(GEP-R)联动挂钩,发布全国首个特定地域单元生态产品价值(VEP)核算及应用指南、落地全国首个探索项目。深入学习运用浙江“千万工程”经验,“百村示范、千村振兴”工程全面启动,基本完成2800余个村庄美丽乡村建设。出台加强点状配套设施用地管理促进乡村振兴的指导意见。农业中关村总体框架基本形成,实施种业振兴行动,自主培育的种禽出口非洲、实现我国种禽出口“零的突破”,国家农业创新港获批。粮食、蔬菜产量连续四年实现增长。持续做好对口支援帮扶,和田直达航线和旅游专列开通。
(二)创新驱动发展战略深入实施,国际科技创新中心建设全面推进,现代化产业体系加快构建
战略科技力量建设不断强化。联合科技部等部门出台加快推动北京国际科技创新中心建设工作方案。全力服务保障在京国家实验室高质量在轨运行,优化重组在京全国重点实验室,陆续产出科研成果。怀柔综合性国家科学中心重大科技基础设施集群初步形成,16个设施平台进入科研状态,国际影响力提升,举办国际综合性科学中心研讨会等国际活动50余场。印发支持世界一流新型研发机构高质量发展实施办法,稳步推进国家区块链技术创新中心等重大创新平台建设,雁栖湖应用数学研究院开园并举办首届国际基础科学大会,“悟道3.0”大模型、新一代量子计算云平台“夸父”等一批重大创新成果涌现。强化科技创新体系化布局,出台基础研究领先行动方案、关键核心技术攻坚战行动计划,加大科技攻关力度,推进RISC-V软件产业及生态建设,发布全球最大中英文语义向量模型训练数据集,搭建“北脑二号”非人灵长类脑机接口平台。
“三城一区”创新能级稳步提升。编制世界领先科技园区建设方案,实施加快中关村国家自主创新示范区分园高质量发展指导意见。中关村科学城北区东升科技园二期竣工,南区北京卫星制造厂科技园开园。怀柔科学城仪器装备产业集群入选国家级中小企业特色产业集群,城市客厅AB地块、雁栖人才社区一期等配套功能设施亮相。未来科学城建立双碳技术转移转化研究院,新型储能产业示范区揭牌,国际研究型医院北京高博医院启用。创新型产业集群示范区承接三大科学城成果超过270个。国家药监局药审中心、核查中心、评价中心选址入驻北京经济技术开发区。顺义区与清华大学共建全国重点实验室成果转化基地,国家第三代半导体技术创新中心(北京)启动建设。
创新生态系统加速优化。中关村24条先行先试改革政策在示范区全域推广,科创金融改革试验区获批并出台建设实施方案,职务科技成果转化管理试点逐步推进。落实海外人才落地即支持政策,深入推进系列重点人才工程,实施“北京学者”“智源学者计划”,启动科学家创业CEO培养工作,国家(中关村)火炬科创学院落成,沙河高教园推动32名科研人员作为“科技副总”到企业任职,打造高水平人才队伍。加强科技型企业全周期支持服务,出台支持外资研发中心高质量发展、进一步培育和服务独角兽企业、支持首台(套)等政策措施,累计组建24个创新联合体,认定外资研发中心107家、专精特新中小企业7180家,拥有独角兽企业114家。深化知识产权海外纠纷法律费用保险试点,完成国内首笔知识产权海外纠纷法律费用保险出险理赔。成功申办国际科技园协会(IASP)2025年世界大会,全国首个国际科技组织总部集聚区在京落户。
现代化产业体系加快培育。出台支持新型储能等细分行业发展政策,设立信息、人工智能、机器人、医药健康等4支政府高精尖产业基金。集成电路等重大项目取得新进展,京东方第6代新型半导体显示器件生产线开工建设,小米智能手机工厂、理想汽车旗舰工厂提前投产,小米汽车试生产,亦昭生物医药中试研发生产基地建成。面向未来信息、健康、制造、能源、材料、空间六大领域,以前沿技术能力供给引领“产品-标准-场景”联动迭代,打造未来产业策源高地。北京经济技术开发区和昌平区“一南一北”两个机器人产业园落地,全球首枚入轨的液氧甲烷火箭——朱雀二号遥二火箭成功发射,卫星互联网技术试验卫星顺利入轨,北斗用户总规模超过2000万。推动出台北京证券交易所“深改19条”,推出“北+H”京港两地上市安排,北京证券交易所累计上市公司241家。北京股权交易中心“专精特新”专板正式运营,入板企业突破200家,积极推进全国首个认股权综合服务试点。发布促进广告业、人力资源服务业、动漫行业发展和文化数字化战略政策措施,首家展示“数字藏品”的博物馆挂牌。印发推动先进制造业和现代服务业深度融合发展实施意见,认定首批市级示范园区5家、试点企业35家。
(三)全球数字经济标杆城市建设提速,智慧城市和数据要素市场加快培育,数字经济发展优势巩固扩大
数字经济发展基础持续夯实。完善数字经济规则制度体系,施行北京市数字经济促进条例,率先出台更好发挥数据要素作用进一步加快发展数字经济的实施意见,落地国家数据出境安全评估制度,制定数据交易通用规范等五个地方标准,发布数据清洗、去标识化、匿名化业务规程。实施“光网之都,万兆之城”行动计划,新建5G基站3万个,每万人拥有5G基站数达49个、全国第一,新增千兆固网用户94.3万户、累计288.7万户,编制算力基础设施实施方案、算力供给规模1.2万P以上。全球性能领先的区块链与隐私计算算力集群Hive“蜂巢”启用,工业互联网标识解析国家顶级节点(北京)累计标识注册量1262亿。全国首个数据基础制度先行区启动建设,出台数据资产首登记、首交易、首入表和首开放等创新奖励措施。北京国际大数据交易所牌照落地,发放71张数据资产登记凭证,数据交易规模超过24亿元。北京测绘院完成全国首笔空间数据交易,六家医院数据流通交易在全国率先破冰。成功举办2023全球数字经济大会。在政府机关试点推进首席数据官制度。
数字产业化和产业数字化双向发力。全国人工智能顶尖研究机构在京聚集,自然语言处理、通用视觉、多模态交互大模型等关键算法技术达到国际先进水平。实施通用人工智能产业创新伙伴计划,发布总量1152TB的大模型高质量数据集,出台算力券政策为模型创新企业降低智能算力使用成本。“文心一言”“智谱清言”等24个大模型产品通过备案正式上线。印发打造国家信创产业高地三年行动方案,信创行业全技术产业链基本形成。平台经济规范健康发展,本市7个投资案例入选国家平台企业典型投资案例。高级别自动驾驶示范区3.0已完成160平方公里建设,加快推进后续440平方公里扩区,部署智能网联乘用车、无人配送车等八大场景775台自动驾驶车辆在区内测试使用。建成65家互联网医院,245家医院开展互联网诊疗服务。加快实施“新智造100”工程,103家企业完成智能工厂和数字化车间建设。支持551家专精特新企业大幅度提升数字化水平,昌平区成功入选全国首批中小企业数字化转型试点城市。数字经济增加值占地区生产总值比重达42.9%。
专栏3:北京24个人工智能备案大模型产品及功能


智慧城市建设扎实推进。“七通一平”共性基础设施加速完善,完成120万个感知设施注册上账,城市码上线“一码多用”功能。“京通”用户超过2200万、接入800余项市级服务事项及17个区级旗舰店,“京办”接入294个系统,“京智”接入22个决策专题。“一网通办”上线407个新增服务事项,落地22项国家“跨省通办”事项,“一网统管”智慧供热项目平均节能率达5%、智慧管网实现外力破坏地下管线事故同比下降75%,“一网慧治”推动应急指挥调度、企业安全生产等领域决策专题应用建设。聚焦民生服务、城市治理等领域发布37项智慧城市场景创新需求,推进回天地区和城市副中心数字化社区建设。
(四)以供给侧结构性改革引领和创造新需求,积极扩消费促投资,经济发展内生动力逐步增强
稳增长系列政策精准发力。推动各项税费优惠政策精准落地、直达快享,全年新增免减退缓税费850亿元以上。出台进一步推动首都高质量发展取得新突破行动方案,明确了5个方面50条具体工作任务。调整优化房地产政策。印发实施金融服务首都文化、旅游、体育及相关产业快速恢复和高质量发展若干措施等金融支持政策,推动实体经济融资成本稳中有降。搭建经济运行监测调度平台,积极开展调查研究,协调解决经济运行中的重点难点问题。
国际消费中心城市加快建设。坚持把恢复和扩大消费摆在优先位置,着力破除制约扩大消费的制度机制障碍,加快推动消费提质升级。“一圈一策”完成15个重点商圈品质提升,新增864家品牌首店,“北京老字号”达244家。出台汽车、绿色消费等领域消费促进政策。举办直播电商购物节,认定首批13家本市特色直播电商基地。优化旅游景区门票预约服务,推出118条“漫步北京”主题游线路,朝阳国际灯光节点亮城市夜生活。规范引导帐篷露营地发展,制定影视拍摄服务工作方案。举办中国网球公开赛、北京马拉松等重大体育赛事活动。发布促进会展业高质量发展政策,大兴国际机场临空经济区国际会展消费片区完成城市设计国际方案征集,新国展二期工程加快建设,雁栖湖国际会都栖湖组团改造提升工程完工。“6+4”物流基地和农产品批发市场建设统筹推进。全年市场总消费额同比增长10.2%。
投资质量效益稳步提升。出台政府投资管理办法,印发加快推进现代化基础设施体系建设实施方案,研究深化完善投资项目审批改革方案。创新实施真抓实干促投资奖励措施,扎实推进“3个100”市重点工程,按季度压茬推进全年640个项目全部开工。持续加强要素保障,全市建设用地供应4760公顷,发行地方政府专项债券资金949亿元,2个基础设施REITs项目上市发行、募集资金47亿元。深化重点项目融资对接,面向民间资本推介两批重大项目206个、涉及总投资超过3200亿元。全市固定资产投资同比增长4.9%,高技术产业投资增长16.2%,其中高技术服务业投资增长36.1%。重大项目储备库总体保持“开一备三”。
城市更新有序实施。落实城市更新条例,制定三年行动工作方案。出台腾退低效产业空间改造利用支持政策,推动金科新区、京西八大厂等重点片区转型升级。皇城景山三期试点项目落地实施,京张铁路遗址公园、隆福寺-美术馆片区等公共空间改造建成投用,“新工体”投入使用。完成超2000户平房院落申请式退租和1287户修缮,启动危旧房改建、简易楼腾退20.4万平方米。全市老旧小区改造新开工355个、新完工183个,新开工老楼加装电梯1099部、新完工822部,均超额完成年度任务。
(五)重点领域改革稳步推进,对外扩大开放全面升级,发展活力不断释放
“两区”建设持续深化。深化服务业扩大开放综合示范区建设2.0方案获批,入选国家首批自贸试验区对接国际高标准推进制度型开放试点。便利外国人来京执业和生活,动态发布122项执业资格认可目录。举办投资北京全球峰会、京港洽谈会、京澳合作会议第一次会议、中东投资推介会、跨国药企北京行暨促进生物医药产业投资合作圆桌会等活动,落地全国首家外商独资券商渣打证券、第二家外商独资期货公司摩根士丹利期货,第二家中外合资银行卡清算机构万事网联获准开业,穆巴达拉投资公司正式开设北京办事处,大众集团与地平线合资公司正式注册成立。以研发创新为特色的中关村综合保税区获批并开工,天竺综合保税区成为首个国家级跨境贸易便利化标准化试点。1-11月全市实际使用外资122.5亿美元,新设外商投资企业1559家。持续加强“四平台”建设,2023年服贸会达成各类成果超1100项,中关村论坛发布一批重大科技成果,2023北京文化论坛升格为国家级、国际性论坛,金融街论坛形成30余项重要成果。本市7个项目在第三届“一带一路”国际合作高峰论坛相关分论坛签约,6项成果纳入峰会合作项目清单。出台推动“冰雪丝路”高质量发展实施方案,举办第五届“空中丝绸之路”国际合作峰会等。开通北京地区首趟“本地报关、全国通关”的中欧班列,大兴国际机场首班全货机国际航班开通,签发RCEP(区域全面经济伙伴关系协定)证书5084份,本市外贸进出口实现3.65万亿元、同比增长0.3%,对共建“一带一路”国家出口3496亿元、同比增长2.1%。
营商环境改革深入推进。出台全面优化营商环境打造“北京服务”的意见,构建“1368”营商环境框架体系,完成优化营商环境6.0版改革任务,餐饮店等40个行业“一业一证”全部上线,新增大型活动等23个“一件事”集成服务事项,“6+4”一体化综合监管试点拓展至50个。颁发全国首张直接变更经营者的个体工商户营业执照,政府采购实现电子营业执照“一照通投”。在交通运输等领域推行非现场检查,对52个领域64个事项开展联合双随机抽查,制定北京法院小额诉讼程序指引。优化企业上市服务,在20个重点领域推行专用信用报告,实现一份报告替代一摞证明。建立破产重整企业“一口申报”信用修复机制。打造京津冀一流营商环境,实现203项政务服务事项“同事同标”。“服务包”机制作用持续发挥,促成新设机构556家、落地重大项目365个,企业诉求办结率达99.5%、满意率达99.9%。12345企业服务热线受理企业诉求6.3万件,响应率99.96%、解决率94.14%、满意率97.24%。
专栏4:全面优化营商环境打造“北京服务”的意见

重点领域改革稳步实施。出台全国统一大市场建设实施方案,开展妨碍建设全国统一大市场问题治理。坚持“两个毫不动摇”,制定促进民营经济发展壮大行动方案,建立民营经济政企沟通交流和问题解决机制、外资企业圆桌会议制度。深化国有企业改革,首次实现经营性国有资产集中统一监管,推进建设世界一流企业专项行动,改革市属国有文化资产监管体制。44家培训疗养机构改革方案加快落实。发布新版北京市定价目录,实行工商业峰谷分时电价。
专栏5:贯彻落实加快建设全国统一大市场意见的实施方案

专栏6:促进民营经济发展壮大行动方案

(六)绿色低碳发展扎实推进,群众急难愁盼问题加快解决,公共服务和城市治理水平稳步提升
绿色低碳发展有序转型。印发能源绿色低碳转型、可再生能源替代等26个“双碳”专项政策,制修订数据中心合理用能等15项地方标准,累计发布90项创新型绿色技术。“十四五”时期规划建设的6个域外绿电基地全部开工、其中2个全容量并网发电,建成首个中深层地热供暖项目,支持23个浅层地源热泵项目和27个光伏项目,全年可再生能源消费占比达14%以上。推动出台建筑绿色发展条例和三年行动方案,新增超低能耗建筑18.2万平方米。基本完成华能北京热电厂燃机烟气等余热利用项目、每年可替代供热燃气约5100万立方米。在全国首创利用轨道交通非高峰时段运输快递新模式。全国温室气体自愿减排交易注册登记和交易系统上线试运行,各类碳排放权产品累计成交超1亿吨,探索碳资产质押融资试点。
生态环境质量持续改善。深化“一微克”行动,完成44家企业挥发性有机物“一厂一策”治理,协同推动氮氧化物治理,开展扬尘专项治理攻坚行动,修订实施空气重污染应急预案。96%的农户实现清洁取暖,累计推广新能源车77.3万辆,细颗粒物年均浓度32微克/立方米。建设改造稻香湖再生水厂二期等8座再生水厂,新建污水管线281公里,完成150个村生活污水治理,全市污水处理率达97.3%。落实土壤污染防治条例,削减受污染建设用地面积23万平方米。燕山石化蓝翠鸟资源综合利用项目、安定循环经济园区一期相继建成,新增医疗废物处理能力80吨/天、生活垃圾焚烧能力5100吨/天。成功创建全域国家森林城市,南苑森林湿地公园等一批大尺度绿化空间对外开放,62%的公园实现无界融通,新增城市森林、小微绿地等70余处,西南二环水系滨水步道全线贯通。制定花园城市建设指导意见,开展花园城市建设试点。落实生物多样性保护规划,野鸭湖湿地入选国际重要湿地名录,发现我国最大的国家二级保护植物丁香叶忍冬实生群落,启动国家植物种质资源库建设。
社会保障安全网扎密扎牢。印发实施优化调整稳就业政策全力促发展惠民生、因地制宜开展以工代赈工作促进农民群众就业增收等政策,实施高校毕业生就业创业、重点群体创业推进行动,城镇新增就业28.1万人。提高社保待遇标准,惠及全市400余万人。出台托育服务体系建设三年行动方案,新增2-3岁托位超过6000个,普惠性幼儿园覆盖率达到93%。发布新一轮中考改革方案,启动义务教育阶段体育考试改革,强化校外培训机构常态化监管。优化义务教育资源布局,新增中小学学位3.8万个,深入推进教师交流轮岗,实现义务教育学校“手拉手”结对全覆盖。积极支持在京高校“双一流”建设,创新开展市属高校分类绩效考核。健全传染病监测预警体系,稳妥有序应对多轮疫情波动和秋冬季呼吸道传染病流行高峰。深化“三医联动”改革,以医联体为抓手持续推进分级诊疗,建设全市统一的预约挂号平台、覆盖270家医院,社区卫生服务中心全部提供工作日延时及周末门诊服务。加强基本养老服务保障,新建各类养老护理床位6232张,新增养老助餐点243个、农村邻里互助养老服务点232个。建成82个“一刻钟便民生活圈”,“一站式”就近满足居民多样化生活需求。创建43个全民健身示范街道和体育特色乡镇,开展市民快乐冰雪季等全民健身赛事活动3.3万场次。加快健全残疾人社会保障制度和关爱服务体系。建设筹集保障性租赁住房8.2万套,竣工各类保障性住房9.3万套。33项重要民生实事全面完成。
优质文化供给不断增加。加强市习近平新时代中国特色社会主义思想研究中心建设。中轴线申遗保护三年行动计划全面收官,庆成宫整体院落腾退等48项重点任务全面完成,社稷坛等15处遗产点焕发生机。“三山五园”国家文物保护利用示范区创建任务完成,全国首个文物建筑活化利用信用融资项目新市区泰安里精彩亮相。蒙藏学校旧址、清华园车站旧址正式开放,“进京赶考之路”北京段全线贯通。“我与地坛”北京书市重启。“演艺之都”建设全面启动,举办首都市民系列文化活动1.7万场,“白塔夜话”实现双塔“跨时空”连线。印发博物馆之城建设发展规划,举办首届北京博物馆活动月、首届北京国际非遗周。
城市精细化治理水平稳步提升。轨道交通三期规划获批,地铁16号线全线贯通、17号线北段开通,轨道交通运营总里程超过1200公里。周末及法定节假日放开部分公交专用道供社会车辆使用,统筹公交和轨道站点设置、50米内换乘比例提高到86%,完成轨道交通首都机场线东直门站行李托运配套改造工程。开通50条通学公交车运营线路,试点校接送学生小汽车减少12%。实施“七站”优化提升措施70项,分批有序通过绿色出行一体化服务平台向公众推送停车场数据。累计建成新能源汽车充电桩约31.55万个。完成143个3000户以上大型社区规模优化调整,扩充城市社区工作者1.2万人。坚持“看天供暖”,冬季提前8天供暖。深入贯彻接诉即办工作条例,“每月一题”完成全年任务,12345市民服务热线诉求解决率95.5%、满意率96.1%。持续推进两个“关键小事”,创建垃圾分类示范小区(村)2800个、达标小区(村)5000个,推动建立老旧小区物业长效管理机制,实现老旧小区物业全覆盖。
城市安全发展能力持续增强。完成第一次全国自然灾害综合风险普查。深刻汲取“4·18”长峰医院重大火灾事故教训,开展安全生产和火灾隐患大排查大整治,出台严格施工动火作业、高风险限额以下小型工程安全管理等“十项硬措施”,深入开展燃气安全、电动自行车、危险货物运输等专项整治,开发推广“企安安”信息系统。投产天津南港LNG(液化天然气)应急储气设施一期工程。完成5.8万亩高标准农田建设和200万吨蔬菜生产任务,耕地保护和粮食安全责任制考核工作稳步推进。试点建设国家“平急两用”发展先行区。稳妥化解大型企业集团和信托公司等领域风险,不断深化“平安北京”建设,严厉打击电信网络诈骗等违法犯罪,切实保障首都社会安全稳定。
(七)积极应对“23·7”极端强降雨,以首善标准抓好灾后恢复重建工作,首都防灾救灾减灾能力持续提升
防汛工作扎实有序。深入贯彻落实习近平总书记对防汛救灾工作作出的重要指示要求,未雨绸缪强化风险防范。严密监测天气变化,多渠道、全天候更新发布各类提示信息1.69亿人次,预置20余万人防汛抢险队伍,12.3万名干部下沉进驻山区村落、低洼点位。果断提前升级发布暴雨红色预警和启动防汛应急一级响应,提前疏散转移54.2万名工地和险区群众。以流域为单位科学调度实施预泄腾容。
救灾工作及时有力。建立首都防汛救灾央地联合工作机制,强化京津冀协调联动,坚持央地、军地、区域、社会协同,一刻不停“抢险、抢修、抢通”。及时启用大宁水库和永定河滞洪水库,统筹调度拦洪抗洪。全力救援三列被困列车,2831名旅客和乘务人员全部安全脱险并及时得到安置。第一时间抢通256个断路村、507个断水村、273个断电村和342个通信中断村。制定受灾人员救助安置方案,迅速拨付救灾资金,强化市场保供稳价。深入细致做好灾后环境消杀和卫生防疫工作。对市民涉汛涉灾诉求接诉即办。及时举办新闻发布会通报权威信息。建立金融保险快速响应机制,为受灾群众和企业纾困解难。
恢复重建加速推进。深入贯彻落实习近平总书记在京考察灾后恢复重建工作时重要讲话精神,锚定“一年基本恢复、三年全面提升、长远高质量发展”目标,形成“1+6+3”规划体系。做好增发国债项目申报,积极争取资金支持。制定恢复重建项目联审联批机制,2024年汛前需建成的168个项目全部开工、项目总投资267亿元,759所受灾学校全部如期开学,10057宅房屋修缮加固、482.8公里电力线路修复、37231台农村清洁取暖设备的维修和更新等任务全面完成,启动水库修复12座、河道修复972.88公里,确保受灾群众温暖过冬、返乡居民安心过年、汛期安全度汛。携手津冀研究完善全流域防洪体系,建立协同治水工作机制,完善本市防洪工程和应急管理体系,查漏补缺消除防汛薄弱环节和风险隐患。推动10个平原区与门头沟区、房山区共29个山区乡镇(街道)开展结对帮扶,帮助受灾地区尽快恢复发展活力、拓宽发展路径、增强内生动力。
专栏7:“23·7”极端强降雨洪涝灾后恢复重建规划任务

27项计划指标中,预计25项指标能够达到或超额完成年初计划目标。实际利用外资规模受国际政治经济环境不利因素增多、企业投资信心不强等影响,预计全年完成130亿美元左右、低于165亿美元的年度目标;平原地区森林覆盖率受“23·7”极端强降雨、耕地保护空间优化等因素影响,预计全年为31%、低于31.6%的年度目标。总的来看,经济增长、就业、价格等指标保持在合理区间,科技创新、对外开放、减量发展、绿色低碳、民生保障等反映高质量发展的指标继续改善。
在看到成绩的同时,我们也清醒地认识到,首都经济社会发展还面临不少困难和挑战,工作中还存在一些不足:
一是外部环境不确定难预料因素增多。地缘政治冲突不断,世界经济下行压力加大,全球经贸摩擦指数仍处于高位,国际贸易增速放缓,推动经济持续回升向好还将面临“波浪”和“曲折”。
二是区域协调发展还有差距。京津冀三地尚未形成区域间分工互补、上下游联动配套的产业协同发展格局。市域内区域发展仍不平衡,平原新城公共服务和配套设施依然较为薄弱。农村集体经济发展水平不均衡,农民增收渠道有待拓宽。
三是扩大有效需求仍然面临较大挑战。城乡居民增收压力削弱了消费能力和意愿,高品质商品服务供应不足,新的消费场景打造还不够多,消费营商环境还需优化。减量发展背景下要素保障趋紧,房地产市场供求关系发生变化,制造业企业盈利能力下降、投资意愿不足,稳投资面临困难增多。
四是产业发展新旧动能转换接续还不够畅通。创新链产业链人才链资金链高效快速耦合还存在难点,“基础研究、技术创新、成果转化和产业化”的链条还未贯通。医研产协同还不够紧密,文化事业和文化产业融合程度不高,教育、医疗、文化等资源优势尚未转化为产业优势。
五是企业生产经营还存在不少困难。企业利润下降和生产经营成本上升碰头,资金流动不畅,规上工业产成品存货、库存周转天数、应收账款增速处于历史较高水平。企业反映的政策精准度不够、“找政策”困难、惠企政策申报渠道分散等突出问题还需加快解决。
六是社会民生领域还存在短板弱项。人口结构少子化老龄化趋势加重,重点群体就业结构性矛盾显现。公共卫生应急体系仍有不足,养老、教育、交通等领域与群众期盼还有不少差距,空气质量改善成效仍不稳固。韧性城市建设还要加强,安全生产领域尚存漏洞。个别大型企业集团仍处在风险暴露期。
二、2024年经济社会发展计划安排
2024年是新中国成立75周年,是实现“十四五”规划目标任务的关键一年,是京津冀协同发展战略实施10周年,做好各项工作意义重大。首都经济社会发展面临诸多有利条件:一是国家宏观政策效应持续释放。国家围绕推动高质量发展出台了一系列政策措施,增发国债支持灾后恢复重建和提升防灾减灾救灾能力,为推动本市经济发展创造了良好政策环境。二是创新驱动能力不断增强。国际科技创新中心建设加力推进,国家实验室、新型研发机构等战略科技力量不断涌现重大创新成果,企业创新主体地位不断强化,国高新企业、专精特新小巨人企业、独角兽企业数量均居全国各城市首位,科技优势加速转化为发展优势。三是数字经济放大叠加倍增作用加快显现。本市人工智能大模型优势明显,有望推动应用加速落地、催生新的产品和服务模式。数据基础制度先行区启动建设,国际大数据交易所等数据要素市场化配置平台持续强化,信创、高级别自动驾驶等领域快速发展,发展新动能不断增强。四是产业升级厚积薄发。关键基础技术和产品的工程化攻关不断取得突破,高精尖产业发展成效显著。先进制造业和现代服务业深度融合,新能源汽车等重大项目建成投产,产业集群加快布局,生产性服务业向专业化和价值链高端延伸,形成了制造业服务化和服务业制造化的双向循环,牵引产业整体向价值链高附加值环节迈进。五是京津冀协同发展空间深度拓展。协同创新和产业协作不断深化,重点领域产业链图谱绘制完成,“一链一策”推动产业链延链补链,区域内产业配套能力稳步提升,引领全国高质量发展的重要动力源正加快形成。六是改革开放全面深化。全面优化营商环境打造“北京服务”的举措逐步落地,“服务包”机制不断健全,进一步稳定和提振企业发展信心。积极融入共建“一带一路”高质量发展,服务业扩大开放进入新阶段,“两区”建设加快推进,改革开放的系统性、整体性和协同性加强。
(一)总体思路
以习近平新时代中国特色社会主义思想为指导,全面贯彻落实党的二十大和二十届二中全会精神,认真贯彻中央经济工作会议精神,深入贯彻习近平总书记对北京重要讲话精神,坚持稳中求进工作总基调,完整、准确、全面贯彻新发展理念,坚持以新时代首都发展为统领,深入实施人文北京、科技北京、绿色北京战略,深入实施京津冀协同发展战略,坚持“五子”联动服务和融入新发展格局,着力推动高质量发展,全面深化改革开放,切实增强经济活力、防范化解风险、改善社会预期,增进民生福祉,保持社会稳定,推动全面从严治党向纵深发展,为推进中国式现代化作出首都贡献。
在工作中要立足首都城市战略定位,始终牢记“看北京首先要从政治上看”的要求,把坚持高质量发展作为新时代的硬道理,在稳中求进、以进促稳、先立后破上下功夫,充分发挥首都功能引领作用,把“四个中心”“四个服务”蕴含的巨大能量充分释放出来,大力培育发展新动能、新优势,突出做好稳增长、调结构、防风险、惠民生、保稳定等工作,保持建首善、创一流的干劲拼劲,坚定信心,攻坚克难,以新气象新作为推动首都高质量发展取得新成效。
——更大力度抓经济、稳增长,推动高质量发展。把稳增长放在更加突出、更加重要的位置,将其作为推动首都高质量发展的一项政治任务和战略部署。加强本市财政、金融、就业、产业、区域、科技、环保等政策协调配合,持续抓好国际消费中心城市建设,激发有潜能的消费,打好投资调度、要素保障、项目储备、投融资改革、绩效管理“组合拳”,扩大有效益的投资。
——更大力度强创新、活文化,塑造竞争新优势。大力推进国际科技创新中心和全国文化中心建设,深化科技和文化体制改革,聚焦国家战略,瞄准核心领域,凝练重大需求,疏通创新源头、加速创新过程、强化支撑体系,打通事业链和产业链,推动更多“从0到10”的突破。打造平原新城产业承载空间,加快培育生物经济,大力推动数字经济,释放绿色低碳经济发展潜能,催生更多新产业、新模式、新动能,发展新质生产力。
——更大力度推改革、扩开放,激发市场活力。持之以恒推动全国统一大市场建设,坚持有效市场和有为政府相结合,促进民营经济发展壮大,擦亮优化营商环境“北京服务”品牌,“抓大活小”实打实帮助企业解难题、提信心,推动国企敢干、民企敢闯、外企敢投。稳步扩大制度型开放,用好“两区”“四平台”,把政策落在具体项目上。深化“一带一路”国际合作,推动实现更高质量、更高水平“走出去”。
——更大力度防风险、保稳定,增进民生福祉。牢固树立风险意识和底线思维,不断增强产业链发展、城市运行、民生保障的韧性,切实抓好生产安全、应急管理和重大风险防范化解,以高水平安全保障高质量发展。强化就业优先政策,统筹做好教育、医疗、养老、文体、住房保障等公共服务,让现代化建设成果更多更公平惠及全体人民。
(二)主要指标
经济发展方面。地区生产总值增速安排5%左右,兼顾需要与可能,与“十四五”规划目标有机衔接,有利于调动各方积极性,提振发展信心,保障和改善民生。全员劳动生产率达到39.5万元/人左右、保持全国领先,一般公共预算收入增长5%,居民消费价格涨幅3%左右,数字经济增加值增速7.5%左右。
生态环境方面。进一步统筹好人口资源环境,常住人口规模控制在2300万人以内,森林覆盖率达到44.95%,中心城区绿色出行比例达到75%左右。细颗粒物年均浓度和单位地区生产总值能耗、二氧化碳排放降幅达到国家要求,单位地区生产总值水耗降幅1%左右。
民生保障方面。居民收入增长与经济增长同步,城镇调查失业率控制在5%以内,“七有”“五性”监测评价综合指数稳步提升,食品安全抽检合格率超过98.5%,药品抽验合格率超过99%,单位地区生产总值生产安全事故死亡率控制在1.05人/百亿元以内。
三、实现2024年经济社会发展计划的主要任务和措施
(一)加快构建现代化首都都市圈,推动京津冀协同发展不断迈上新台阶
自觉把北京发展放到京津冀协同发展战略中考量,以“一核”疏解为牵引,“新两翼”建设为支撑,协同创新和产业协作为动力,人民群众获得感幸福感安全感为目标,毗邻地区深度融合为重点,携手津冀共同打造中国式现代化建设的先行区、示范区。
深入开展疏解整治促提升专项行动。坚持疏解整治提升一体化谋划与实施,更好服务首都功能优化提升。(1)完善疏解激励约束政策措施,积极服务保障国家疏解非首都功能的战略安排。统筹用好腾退空间和地下资源,优先用于保障中央政务功能、增补公共服务设施,新建停车位1.5万个、新增有偿错时共享停车位1万个。(2)疏解提质一般制造业企业100家。完成核心区平房院落2000户申请式退租、23处非法小散乱物流治理,推动德胜门等6家公交场站向外搬迁。(3)首都体育学院延庆校区实现开工,中国人民大学通州新校区一期投用,友谊医院顺义院区、安贞医院通州院区竣工投用。拆除违法建设不低于2000万平方米、腾退土地不低于1500公顷。开展非机动车交通环境秩序整治,分类治理各类围挡756处。(4)优化提升人居环境和城市品质,实施留白增绿220公顷,实现揭网见绿417公顷。
以“新两翼”带动现代化首都都市圈建设。以分内之事全力支持雄安新区建设,推动城市副中心全面上台阶,加快编制现代化首都都市圈空间协同规划,建设京津冀世界级城市群。(1)坚持雄安新区需要什么就支持什么,实施好基础教育提升、医疗卫生发展、职业培训创新三项工程,加快雄安新区中关村科技园创新创业企业落地,实现“北京+雄安”政务服务同城化。加强干部人才支持,助力雄安新区高质量发展。(2)加强城市副中心重大项目储备和建设,继续保持千亿级投资强度,启动东六环高线公园建设,副中心站综合交通枢纽主体工程基本完工,加快实施轨道交通M101线。加快建设国家绿色发展示范区,打造城市副中心新型电力系统等绿色发展标杆示范项目。谋划推进环球主题公园二期。(3)唱好京津“双城记”,深化天津滨海-中关村科技园、宝坻天津中关村科技城、京津合作示范区等合作园区建设。(4)推动毗邻地区深度融合发展,大力支持通州区与北三县一体化高质量发展,建立区域产业协同机制,加快轨道交通平谷线等项目建设,厂通路及跨潮白河大桥建成通车,加快建设潮白河国家森林公园。推动大兴国际机场临空经济区体制机制改革,完善联合管委会、片区、平台公司运行机制,加快打造国家发展新的动力源。用好冬奥遗产资源,协同打造京张体育文化旅游带。
持续深化协同创新和产业协作。充分发挥北京国际科技创新中心引领作用,以“强链补链、集群培育、空间定点、生态完善”为发力点推进京津冀产业协作提档升级。(1)组建京津冀大设施联盟,争取布局更多国家级重大科技基础设施。以区域内国家级和省市级优秀制造业创新中心为龙头组建一批创新联合体,探索打造京津冀科技创新生态圈。(2)统筹建立链长制,加快产业链图谱落地,“一链一策”开展产业链延伸和协同配套。培育新能源汽车、集成电路、网络安全、生物医药、安全应急装备等一批跨区域的先进制造业集群。(3)聚焦京津、京保石、京唐秦、京雄等交通廊道,推动重点产业链和重点园区共建。(4)办好京津冀产业链供应链大会、京津冀基金与企业融资对接活动,推动京津冀资本市场服务基地挂牌运营。(5)推动出台京津冀一流营商环境建设行动方案,深化三地“跨省通办”、政务热线高效联动、中介服务信息共享。
加快推动重点领域协同。持续推进区域交通设施一体化建设,加强生态环境联建联防联治,优化公共服务资源配置。(1)建成城际铁路联络线一期,加快实施市郊铁路S6线,形成串联首都机场-大兴机场的快速通道。加快推进城市副中心线整体提升工程(北京西至良乡段),实现国道109新线高速通车。加快首都地区铁路货运环线规划建设前期工作,推进丰西、双桥编组站外迁,持续优化京津冀及北京铁路枢纽功能布局。强化京津冀机场群、港口群协作,实现北京空港、陆港与津冀海港联动发展,推动平谷-天津港海铁联运常态化开行。(2)携手做好空气重污染应急应对,落实空气质量持续改善行动计划,开展生态环境联合联动执法。抓好太行山生态综合治理项目建设,加快实施潮白河、永定河综合治理与生态修复,推动官厅水库生态修复和饮用水水源地恢复。启动燕山-塞罕坝国家公园(北京片区)创建工作。(3)深化京冀优质中小学基础教育资源对接合作,开展职业院校跨省“3+2”联合培养。共建跨区域医联体,做好京津冀基本医疗保险跨省异地就医直接结算。加强养老资源对接互补,深化京津冀养老服务协同。逐步实现京津冀社保卡“一卡多用、跨区域通用”。(4)开展京津冀协同发展十周年系列宣传活动,讲好京津冀协同发展的生动故事。
深入推动区域协调发展。在京津冀协同发展框架下推动市域内重点功能区发展,加强功能导入、提升产业能级、完善服务配套,增强区域高质量发展能力。(1)研究制定平原新城高质量发展支持政策,促进优质教育、医疗资源、商业设施等向平原新城布局,谋划推动“一城一快线”,培育具有国际竞争力的产业集群,加快提升综合承载力。(2)深入实施城南行动计划,培育壮大汽车、生物医药、集成电路等产业集群,高质量建设丽泽金融商务区、高端制造业基地等重点产业功能区。(3)扎实推进京西地区转型升级发展,推动老工业区独立工矿区改造提升,促进科幻、人工智能、特色文旅等产业发展,做亮门头沟“小院有戏”文化品牌。(4)推动生态涵养区高质量发展,探索建立生态产品信息云平台,研究推进生态系统调节服务价值与地区生产总值交换补偿。(5)以更高标准推动东西部协作和支援合作取得新成效。
(二)统筹协调各项政策措施向高质量发展聚焦,持续提升首都经济发展质效
坚持稳中求进、以进促稳、先立后破,用好政策空间,找准发力方向,增强宏观政策取向一致性,形成消费和投资相互促进的良性循环。
统筹用好各类政策工具。加强经济运行监测分析,储备并及时出台针对性政策举措。(1)坚决落实好国家宏观调控政策,强化政策逆周期和跨周期调节,出台进一步推动首都高质量发展取得新突破行动方案2024年重点政策、项目、任务清单。(2)打好高质量发展政策“组合拳”,财政政策更加注重加力提效,用好增发国债和地方政府专项债券,优化财政支出结构,发挥引导带动作用;金融政策更加注重服务实体经济,做好科技、绿色、普惠、养老、数字金融五篇大文章;科技政策聚焦自立自强,营造良好创新生态;产业政策围绕强链补链延链精准发力;区域政策更加注重补短板强弱项,增强区域主体功能;社会政策兜牢民生底线,解决实际困难。(3)做好经济形势和政策宣传解读,主动回应社会热点关切。(4)高质量完成第五次全国经济普查摸清“家底”。(5)开展“十五五”规划前期研究。
推动消费上台阶提质量。全面深化国际消费中心城市建设,以多场景、高品质消费供给满足市民多层次的生活需求,提高居民消费能力,充分发挥消费对经济发展的基础性作用。(1)落实进一步扩大消费促进高质量发展若干措施,鼓励新能源汽车、智能家居、智能运动休闲装备等品质化、个性化消费。扩大教育、医疗、康养等服务消费,培育国货“潮品”等新兴消费,大力发展数字消费。(2)提升国际消费服务能力,打造“双枢纽”国际消费桥头堡,加强城市海外营销宣传,提高外国游客移动支付便利度,在离境退税口岸增设自助设备。(3)支持企业举办网络购物节,培育即时零售等线上消费新增长点,合理规划布局前置仓、共同配送站和快递末端网点。(4)实施支持商业消费空间公共区域品质提升政策措施。加快推进国际消费体验区建设,高水平改造提升一批时尚活力步行街,试点在具备条件的地区打造周末限时步行街。完善体育场馆、博物馆、公园景区等周边消费配套设施。(5)加快推进故宫博物院北院区、中国大熊猫保护研究中心北京基地等重大项目,谋划建设“京畿长城”国家风景道,研究举办长城主题活动。塑造“环球+运河”文化品牌。优化“快进”“慢游”乡村旅游交通网络,支持具备条件的乡村旅游点申创等级景区。(6)鼓励市场开发高品质、新潮个性的“北京礼物”,推出具有传统京味元素和“双奥之城”现代时尚元素、富有科技含量和品位的旅游商品和文创产品。支持国内外优秀剧目在京首演。(7)加强与国际国内体育组织合作,举办全球高水平赛事,提升中国网球公开赛、北京马拉松等赛事能级。做大做强冰雪运动消费季。(8)高水平举办国际汽车展览会、中国国际供应链促进博览会等大型会展。(9)全面落实大型活动审批“一件事”集成服务要求。
精准加力有效投资。在“增、补、拓、改”上下功夫,释放城市更新和产业投资潜力,充分发挥投资对优化供给结构的关键作用。(1)继续实施“3个100”市重点工程,坚持按季度推动160项市区重大项目开工建设。谋划招引50个以上总投资超过50亿元的重大项目。(2)用好绿色审批通道机制,推动168个恢复重建项目于上半年建成投用,305个全面恢复灾区基础设施和公共服务保障水平的功能提升项目于上半年开工建设,加快推进拒马河控制性防洪工程、二道河水库等长远发展项目前期工作。加快城市排水防涝、地质灾害综合治理、应急能力提升、高标准农田建设等领域使用增发国债资金项目组织实施。(3)积极促进民间投资。健全本市政府和社会资本合作工作机制,形成一批示范项目。完善民间投资主体对接服务和问题反馈机制,及时推动问题解决。(4)加快构建现代化基础设施体系,推动一批轨道交通、高速公路、物流、能源以及充电桩、5G设施等项目建设。(5)着力扩大产业投资,集中实施一批科技含量高、示范带动强的科技创新产业项目,集中打造一批发展潜力大、经济支撑足的重点产业集聚区。(6)出台城市更新条例配套政策,扎实推进三年行动,实施西长安街、中关村东区等一批区域综合类更新项目,全年推动老旧小区综合整治新开工300个、完工200个。(7)制定本市保障性住房建设、“平急两用”公共基础设施建设、城中村改造等“三大工程”实施方案,拓宽资金来源,优先保障建设用地指标,提出试点项目清单。积极推进城市地下管网建设和地下空间利用。(8)全年商品住宅供地规模300公顷左右。用好地方政府专项债券,推动一批基础设施REITs项目上市发行。(9)深化政府投资管理和审批改革,完善区属项目差异化支持机制,优化调整促投资真抓实干奖励综合评价体系。
(三)全力打造世界主要科学中心和创新高地,加快提升创新驱动发展的能力和水平
统筹发挥首都教育、科技、人才优势,坚定落实创新驱动发展重大国家战略,提升北京国际科技创新中心的创新力、竞争力、辐射力。
推动高水平科技自立自强。提升创新体系整体效能,不断塑造创新优势。(1)全力保障在京国家实验室高标准高水平在轨运行。出台怀柔综合性国家科学中心创新实施方案,健全理事会工作机制,提高“怀柔”品牌国际影响力。支持新型研发机构承担国家战略任务、推出重大科技成果。推进在京全国重点实验室体系化发展。围绕新一代信息技术等高精尖产业领域布局建设北京市重点实验室。(2)加强基础研究和关键核心技术攻关。修订北京市自然科学基金管理办法,完善基础研究多元化投入机制。集中打好关键核心技术攻坚战,力争在人工智能、6G、新材料、细胞与基因治疗等领域取得一批“卡脖子”关键技术新突破。(3)加快世界领先科技园区建设,推进中关村示范区新一轮空间布局优化调整和中关村分园体制机制改革,落实不达标园区摘牌退出机制。(4)加强“三城一区”统筹联动发展。中关村科学城强化前沿领域布局和原始创新策源功能,大力推动硬科技领域高成长项目落地发展。怀柔科学城谋划布局能源、生命科学、深海技术等领域前沿技术设施平台。未来科学城深化央地合作、校城融合,加快“生命谷”三期开发建设,“一企一策”盘活用好央企存量资源。创新型产业集群示范区承接“三城”科技成果转化项目280个以上。
积极构建开放创新生态。充分发挥各类创新主体作用,集聚创新要素,形成央地协同、政企结合、产学研融合、国际合作的创新格局。(1)完善支持全面创新的基础制度,落实北京国际科技创新中心建设条例,出台配套措施。深入实施中关村先行先试改革措施,压茬推出新的试点政策。(2)聚焦本市重点发展的高精尖产业,建设一批领军企业牵头的创新联合体和共性技术平台,探索由企业主导的产学研深度融合新范式。(3)加快推进中关村科创金融改革试验区建设。鼓励和引导社会资本设立创业投资基金,支持保险等长期资金加大对科技创新、高精尖产业的投资,完善PE/VC被投企业服务机制,优化私募股权投资发展环境。(4)大力发展科技服务业,培育专注服务科技创新型企业的专营组织机构,支持标杆孵化器建设发展,构建科技企业全周期支持与服务体系,持续培育硬科技初创企业。(5)在高校、科研机构持续开展扩大赋予科研人员职务科技成果所有权或长期使用权试点。探索实行技术总师负责制、经费包干制、信用承诺制。积极创建国家知识产权保护示范区,优化知识产权快速协同保护机制,扩展专利预审服务分类号范围。
加快建设高水平人才高地。全方位培养引进用好人才,优化人才发展环境,推动北京成为世界重要的人才中心。(1)聚焦集成电路、人工智能、生物医药等重点领域,综合运用以才引才、平台引才等方式,积极引进战略科学家和科技领军人才。(2)深入推进新一轮在京高校“双一流”建设,建立央属和市属高校融合发展机制。支持高校与企业共建国家产教融合创新平台,加快职业院校产教融合实训基地建设,推动北京经济技术开发区纳入国家产教融合试点城市,培养重点产业急需紧缺人才和复合型人才。在京布局和建设国家级技能大师工作室,实施高技能领军人才培育计划。实施校城融合创新发展行动计划,推动高校联合共建大学科技园。推动北工大山河湾谷创新区等建设。(3)办好全球创业者峰会暨创业大赛、高水平人才高地建设论坛和中欧人才论坛等品牌活动。用好“国际人才一站式服务窗口”,推动设立外籍移民事务服务中心。深化京津冀人才一体化发展。加大人才典型选树力度,营造识才爱才敬才用才的良好风尚。
(四)积极培育产业新优势新动能,加快构建现代化产业体系发展新质生产力
顺应“智能化、绿色化、融合化”产业变革方向,坚持“完整性、先进性、安全性”要求,用好超大规模市场优势,搭建具有首都特色的现代化产业体系“四梁八柱”。
持续释放数字经济新动能。推动数据要素价值释放,加速推进数字产业化和产业数字化,加快打造数字经济发展“北京样板”。(1)研究落实“数据要素×”行动计划,开展数据资产入表、数据跨境便利化服务等综合改革试点,推进数据训练基地、算力调度服务平台等重大项目建设。持续提升北京国际大数据交易所能级。支持市属国企开展数据资产化试点。建立数据安全监管体系,出台数据安全管理与保护工作办法。(2)新建5G基站1万个以上,推进5G-A(增强版5G)和F5G-A(增强型全光网络)网络建设先行先试,争取建设国家新型互联网交换中心。打造以智能算力为主、通用算力和超算算力多元协同的首都地区算力供给体系。(3)推动通用大模型国际对标和生态构建,促进垂直领域大模型在政务、医疗、工业、教育、生活服务等领域落地,加速人工智能技术赋能科学研究。优化信创产业发展和人才政策,推动国家信创园吸引更多链主企业和产业项目落地。推进元宇宙关键技术在智慧城市、影视娱乐、数字创意等领域的创新应用。完成高级别自动驾驶示范区建设3.0阶段任务、启动4.0阶段任务,推动“五站两场”等重点应用场景有序开放。大力推广互联网医疗、智慧药房等新型医疗服务。(4)促进平台经济有序竞争、创新发展,鼓励平台企业开辟更多新领域新赛道、赋能中小企业数字化转型、积极参与数据要素市场建设。(5)制定制造业数字化转型实施方案,培育数字化转型服务商,推动规上工业企业和专精特新企业加快实现“数转智改”。(6)提升智慧城市建设水平,完善规划管控、平台支撑、数据治理三大工作体系,推进感知共性算法适配、城市码实体标识共享,在“三医”数据联动、数字化社区等领域推出新一批标杆工程。
做大做强先进智造产业。以智能制造、高端制造为重要着力点,大力培育新增长点,塑强先进智造产业竞争力。(1)深入落实新型工业化战略,实施产业筑基工程,组织链主企业开展“卡脖子”技术攻关。统筹用好新设产业投资基金。(2)大力支持新一代信息技术产业创新发展,加快集成电路领域重大项目建设。(3)推动智能网联汽车地方立法,做优新能源汽车与智能网联汽车产业集群。(4)出台第三轮加快医药健康协同创新行动计划,加强原创新药和高端医疗器械研发,完善创新药进医院流程,加快建设一批中试加工、成果验证等服务平台,聚力打造天坛国家脑科学产业园等6个特色产业园。(5)制定合成生物制造产业发展专项扶持政策,建设合成生物制造产业创新中心、重点实验室和孵化器。(6)大力支持量子、类人机器人、商业航天、6G等未来产业发展,建立国家北斗创新应用综合示范区,打造国内领先的机器人产业综合集聚区。
巩固提升现代服务业发展优势。优化发展模式、提升发展能级、拓展发展领域,增强现代服务业支撑带动作用。(1)强化国家金融管理中心动能,推动出台北京证券交易所直接IPO制度规则,优化新三板与北京证券交易所层层递进的上市流程。鼓励践行ESG(环境、社会和治理)理念的各类组织或机构在京开展业务。发挥贷款服务中心作用,完善银政企对接机制,推动中小企业融资扩面、降本、增效。加快推进资本市场金融科技创新试点,推动金融科技等应用场景加快发展。(2)提升专业服务业发展质效,谋划设计、人力资源、检验检测等特色专业服务领域创新试点。(3)深入推进两业融合试点示范,培育形成一批融合性载体,支持一批专业化“一站式”产业服务平台、共性技术服务平台和两业融合示范园区配套建设项目。
大力推动文化融合创新发展。统筹“一核一城三带两区”建设,持续推动“文化+”战略深入实施,释放全国文化中心蕴含的巨大能量。(1)积极推进国家级文化产业示范园区(基地)创建,推动798艺术区等产业园区高质量发展。推动演艺空间健康有序发展,依托隆福寺、天桥等文化地标培育高品质文艺展演场所。(2)推动国家级、市级文化和科技融合示范基地建设,持续开展重点革命文物数字化提升项目,建设文物艺术品交易数据平台。(3)打造“大戏看北京”“惠民文化消费季”“大运河文化节”等公共文化服务品牌,新增15家备案博物馆向公众开放,推动大葆台西汉墓遗址保护及博物馆改建工程基本完工、路县故城遗址保护展示工程完工。(4)统筹推动文物建筑活化利用,探索分层分类管理工作机制。
推进现代农业提质增效。深入推进乡村振兴战略,高质量实施新一轮“百村示范、千村振兴”工程,建设产业兴、乡村美、农民富的宜居宜业和美乡村。(1)深化农业中关村建设,积极创建平谷国家农业高新技术产业示范区,推进北京京瓦农业科技创新中心建设,加快推进智慧农业应用场景。(2)深入实施种业振兴行动,开展农业关键核心技术攻关,建设平谷、通州、延庆种业创新示范区。(3)编制实施新一轮乡村振兴战略规划,创建培育20个左右各具特色的乡村振兴示范村,基本完成美丽乡村建设任务。完成3000户农村住户清洁取暖改造。大力发展都市型现代农业和乡村特色产业,培育生态旅游、休闲康养等乡村新业态,积极发展农村电商、直播带货,推广北京特色农产品。大力发展林下经济。(4)制定实施新一轮促进农民增收措施,加大农民合作社示范社和示范家庭农场培育力度,支持农村劳动力多渠道就业和自主创业增收。
(五)协同推进降碳减污扩绿增长,持续巩固提升生态环境品质
牢固树立践行绿水青山就是金山银山的理念,强化区域协同治理,加快形成绿色低碳生产生活方式,实现环境效益经济效益社会效益多赢,以高品质生态环境支撑首都高质量发展。
大力发展绿色经济。加快推动发展方式绿色转型,健全绿色产业体系,切实把环境治理成本转变为绿色经济效益。(1)研究制定促进绿色经济发展的综合性政策。(2)攻关氢能、储能、低浓度二氧化碳捕集与利用等关键技术。策划组织世界绿色技术创新大赛,依托北京绿色交易所推动设立国家级绿色技术交易平台。(3)研究设立绿色低碳产业发展基金,培育发展碳核算、碳资产管理、节能环保、绿色认证等绿色低碳第三方服务。策划绿色会展品牌旗舰活动。推动“绿氢”“氢车”协同发展,力争建成国家氢燃料电池汽车质量检验检测中心,落地氢内燃机测试平台产业化等项目。(4)加快打造标杆绿色零碳企业,推动工业园区绿色低碳改造。推广超低能耗建筑,装配式建筑占新建建筑面积比例达到50%。
打好污染防治攻坚战。坚持精准发力、持续用力,深入打好蓝天、碧水、净土保卫战,推动生态环境质量持续改善。(1)把打好蓝天保卫战作为重中之重,聚焦细颗粒物和臭氧污染协同控制,加快新能源汽车推广应用,推进大宗货物“公转铁”“外集内配”等绿色运输模式。改造20台燃油锅炉,完善扬尘监管长效机制。(2)深入实施第四个城乡水环境治理行动方案,建设减河北等再生水厂,加快推进雨污水管线混错接治理工程,开展“清管行动”1万公里,动态消除黑臭水体、劣五类水体。持续深化密云水库共同保护行动。(3)加强土壤环境全链条管理,动态更新建设用地土壤污染风险管理和修复名录,探索“环境修复+开发建设”模式。(4)研究构建无废园区评价体系,推广垃圾卫生填埋场生态治理修复,开工建设中芯京城危险废物利用项目。
着力提升生态系统质量和稳定性。坚持系统观念,不断提升蓝绿空间规模和质量,推动城市与自然更加融合。(1)编制花园城市专项规划,印发园林绿化彩化行动计划。建成15处休闲公园、城市森林,打造无界公园20个,实现环二环绿道联通。落实第二道绿化隔离地区减量提质规划,建设百善郊野公园等绿隔公园。实施垂直绿化和彩化美化,打造100条城市画廊。加快实施温榆河公园二期工程。(2)推进森林资源保护管理条例修订,出台“大美北京森林”行动方案。实施国家山水工程,加快受灾区域生态修复。开展山区森林经营抚育70万亩,调整平原生态林林分结构10万亩。(3)编制全市自然保护地体系规划,推进国家植物园建设。
积极稳妥推进碳达峰碳中和。落实应对气候变化国家战略,积极推动能耗双控向碳排放总量和强度双控转变,形成碳达峰碳中和的北京实践。(1)做好可再生能源利用条例立法保障工作,提前研究配套政策。完善市区两级碳排放控制体系和统计核算体系,推进重点领域碳标签试点。(2)力争建成岱海等4个域外绿电基地,签订京晋绿电入京三年协议,建成投用张北-胜利特高压通道,推进大同-怀来-天津北-天津南特高压通道建设。在产业园区、公共机构和建筑领域推广分布式光伏发电系统,推进农村地区整村光伏发电应用。实施东北热电中心等余热利用改造项目。推进虚拟电厂试点建设。(3)高效运营全国温室气体自愿减排交易市场。(4)构建绿色低碳全民行动格局,加快推进公共机构节能降耗,将小客车“油改电”、绿色出行等纳入碳普惠激励范围。
(六)深入推动改革开放先行先试,塑造首善标准、国际一流的“北京服务”
切实落实“两个毫不动摇”,持续深化重点领域改革,加快建设更高水平开放型经济新体制,深化“一带一路”国际合作,以国际一流营商环境助力首都高质量发展。
推动“两区”建设取得更大成效。持续推进高水平制度型开放和创新政策落地,打造更加自由便利的投资贸易环境,加快探索更宽领域、更深层次的全面开放。(1)全力推动深化国家服务业扩大开放综合示范区170余项创新举措落地,力争对接国际高标准推进制度型开放试点本市事权任务全部落地。(2)深入实施重点园区(组团)发展建设三年行动计划。推动天竺综合保税区打造进口贸易促进创新示范区,试点开展再制造产品进口等。加快首都机场临空经济区转型升级。推进大兴国际机场综合保税区二期项目建设,加快建设一级货站等项目。研究完善中关村综合保税区信息化围网方案,力争封关运行。(3)优化服贸会产品展示、签约洽谈等全链条服务,发挥中关村论坛高位链接全球创新资源作用,将北京文化论坛打造成为促进文化交流、深化文明互鉴的一流平台,提升金融街论坛全球影响力。(4)推动出台外商投资地方立法,健全外商投资服务机制。推动国际贸易“单一窗口”向跨境贸易全链条拓展。打造国际商事仲裁中心。
积极融入新阶段共建“一带一路”高质量发展。深化“一带一路”国际合作,在深度融入创新、数字、绿色、空中丝绸之路建设方面作示范。(1)出台本市落实共建“一带一路”八项行动实施方案,精心打造“丝路会客厅”,支持丝绸之路国际剧院联盟等国际组织和多边平台在京发展。(2)办好“四平台”共建“一带一路”专题活动。(3)持续推进4个国家级“一带一路”联合实验室建设。(4)以建设国际信息产业和数字贸易港为重点,探索建设“数字丝绸之路”经济合作试验区,支持平台企业、数字经济龙头企业开拓“一带一路”国际市场。(5)支持北京市绿色丝绸之路创新服务基地加入“一带一路”绿色发展国际联盟,办好“一带一路青年使者北京绿色行”系列活动。(6)打造空中丝绸之路的核心枢纽,推动加密东北亚、东南亚、西亚等地区国际航班,提升“空中丝绸之路”国际合作峰会影响力。(7)提升京津冀国际运输通道能力,与津冀协力创建中欧班列集结中心。(8)加强海外风险监测预警,“一案一策”制定重点海外投资项目风险预案。
擦亮国际一流“北京服务”营商环境品牌。推动修订北京市优化营商环境条例,制定实施全面优化营商环境打造“北京服务”意见2024年工作要点,推动政务服务、企业服务、公共服务水平整体提升。(1)积极探索“信用+政务服务”,推动信用管理贯穿审批、服务、监管、执法全链条。推进营商环境标准化建设。(2)深化“一业一证”“一件事”改革,全面推进一体化综合监管落地实施,扩大非现场监管占比,完善全国市场监管数字化试验区建设。优化“京通”电脑端、移动端、自助端建设,依托“京通码”推进“一码办事”,推动政务服务从网上可办向“全程网办”、好办易办转变。深化全市一体化政策服务平台建设,提高惠企政策通达率和兑现率。(3)对标先进规则,推动受益所有人登记、税务行政复议线上办理等试点率先落地。(4)完善“服务包”“服务管家”制度,实行“服务包”企业动态调整。打造中小企业公共服务“一站式”平台。优化提升12345企业服务热线。出台深化破产制度改革优化营商环境的若干措施。
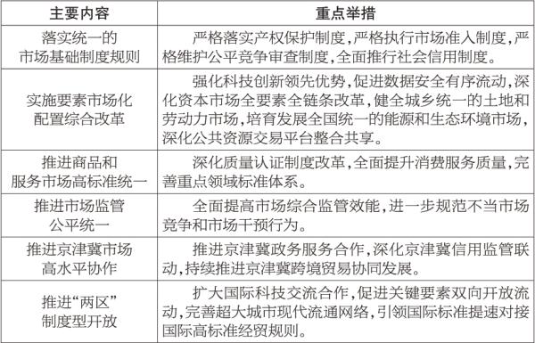
突出重点深化改革。聚焦重点领域和关键环节,不断拓宽改革的深度和广度。(1)深化统一大市场建设,强化竞争政策基础地位,进一步优化产权制度、社会信用制度、市场准入制度等,推动劳动、资本、土地、技术、数据等要素自主有序流动和高效配置,分批争取国家赋权试点。巩固妨碍统一市场和公平竞争的政策措施清理成效。(2)全面落实促进民营经济发展壮大行动方案,深入开展清理拖欠企业账款专项行动。(3)实施新一轮国企改革深化提升行动,建立经营性国有资产委托监管长效机制,加快建设世界一流企业。
(七)坚持在发展中保障和改善民生,努力让人民群众有更多获得感
认真践行以人民为中心的发展思想,牢记让人民生活幸福是“国之大者”,围绕“七有”要求和市民“五性”需求,优先解决“老老人”“小小孩”问题,扎实办好民生实事。
大力促就业增收入。强化就业优先政策,健全就业促进机制,以充分的就业保障居民收入稳定增长。(1)实施新一轮促进创业带动就业三年行动计划。挖掘更多岗位面向本市高校毕业生、农村转移劳动力等重点群体招聘,促进12万城镇就业困难人员实现就业。实现城镇新增就业不少于26万人。(2)提升就业信息资源库和就业信息平台服务能力,推进首都特色“家门口”公共就业服务。探索建立规范有序的零工市场。(3)鼓励职业院校、公共实训基地和各类职业培训机构针对灵活就业群体,失业人员等重点群体开发培训项目,全年开展各类培训不少于70万人次。(4)研究制定促进共同富裕实施方案,发布企业、行业工资指导线。(5)推进实施个人养老金制度。进一步扩大北京普惠健康保参保覆盖面。
不断完善公共服务体系。坚持尽力而为、量力而行,推动优质公共服务均衡布局。(1)支持公办园、民办普惠园、托育机构参加普惠托育试点,新增普惠托位1万个。优化中小学校布局,新增2万个中小学学位。深化推动义务教育学校干部教师交流轮岗和“区管校聘”管理改革。(2)深化疾病预防控制体系改革,完善精神卫生和心理健康服务,提升全民健康素养。推进国家医学中心在京落地,高标准推进第二、三批研究型病房示范建设。实现有条件的二级以上医院医保移动支付、检查检验结果互认、影像共享,加快推进北京卫生健康信息平台建设。强化儿科服务体系和人才队伍建设,加快提升基层开展儿科和应对冬春季呼吸道疾病的诊疗服务能力,推动紧密型儿科医联体向基层延伸,建设15家母婴友好医院。持续建设300个社区中医阁。(3)打造100个街乡区域养老服务中心,新建2000张养老家庭照护床位、240个农村邻里互助养老服务点,新增养老助餐点300个。积极稳妥推进长期护理保险试点。持续推进“物业服务+养老服务”试点工作。推进家庭适老化改造。发展银发经济。(4)在人口集聚区谋划布局区域级公共体育场馆和体育公园,加快推进北京市足球、排球、篮球青年训练基地前期工作。(5)开展城市社区嵌入式服务设施建设先行试点,向社区居民提供养老托育、社区助餐、健康服务等适配性服务。(6)发挥妇女维权服务机制作用,实施关爱支持帮扶行动。编制国家儿童友好城市建设试点方案。全面推进康复辅助器具社区租赁服务工作。强化退役军人安置保障和就业扶持。做好少数民族和宗教群体民生保障。(7)筹建保障性租赁住房7万套、竣工各类保障性住房8万套。
(八)不断提升城市精细化治理水平,建设更加安全韧性的城市
坚持以绣花功夫推进城市精细化治理,持续有效防范化解重点领域风险,坚决守住不发生系统性风险的底线。
加强城市精细化治理。科学把握超大城市治理规律,推动“全要素、一体化”治理,提升共建共治共享水平。(1)编制落实接诉即办工作手册,推动市民服务热线从为民服务“窗口”向“窗口”+“智库”转型发展。落实“每月一题”。继续办好“向前一步”节目。持续推进城乡社区服务体系建设。推动社会组织建立健全诚信承诺制度。深入推进回天地区提升发展,织补公共服务设施,继续实施报到服务事项,推动“回天大脑”2.0迭代升级。(2)提升火车站、综合交通枢纽与城市交通的接驳换乘效率,推进北京朝阳站等配套交通设施建设,精心打磨“进京第一印象”。实现地铁3号线一期(东四十条-东风)、12号线(四季青-东风)等轨道交通建成通车,加快建设霍营等轨道微中心。基本建成丰台站交通枢纽、环球影城北综合交通枢纽。优化调整公交线路,强化城市轨道交通与市郊铁路、地面公交的多网融合。提升骨干路网规划实施率,建成京密快速路,加快实施安立路快速化改造。开展20项市级疏堵工程。落实智慧交通三年行动计划,完成600处老旧信号灯升级改造,实现公交码和地铁码“多码合一”。扩大通学车试点范围,投入运营600辆,覆盖中心城区和城市副中心。(3)持之以恒抓好两个“关键小事”,进一步加强生活垃圾分类精细化管理,完成4000个达标和1200个示范居住小区(村)创建,加强再生资源回收体系建设。提升物业服务信息化智慧化水平,建成群众满意的物业服务示范项目100个。(4)加强智慧化网格化城市治理,建设城市管理大数据平台,大力提升城市运行监测能力,扩大“京民通”社区治理信息化平台的试点应用。
提升城市运行安全水平。全力提升城市韧性水平,加快推进应急管理体系和能力现代化,为高质量发展提供更加有力的安全保障。(1)加快韧性城市建设和安全发展示范城市创建,完善城乡基层应急管理组织体系,建设智慧应急信息指挥平台,抓好基层一线作业人员应急培训和实操演练。加强防汛设施提标升级,完成存量病险水库除险加固,滚动推进治理积水点16处,突出抓好永定河三家店至卢沟桥左堤勘察消隐加固和山洪沟道治理。打造一批具有“平急两用”功能的设施,提升平急转换效率。完善气象监测预警体系,构建空天地一体的通信保障体系,增强通信设施防灾抗毁韧性,推动应急救援设施装备升级。推进地下管线感知体系向中心城区和城市副中心扩展。系统开展基础设施消隐改造,完成燃气、供热等老旧管线改造1100公里。(2)推动12万亩高标准农田建设,稳定粮食播种面积,确保粮食总产量只增不减。做好重要民生商品保供稳价工作。建成天津南港LNG应急储气设施二期工程,加快实施涿州热电二期工程。建设储备管理信息化平台,推进储备物资数字化管理。(3)深入开展安全生产和消防隐患治本攻坚三年行动,压紧压实安全生产责任,持续深化重点行业领域隐患排查治理,全面提升本质安全水平,坚决防范遏制重特大和有社会影响的事故发生。(4)有效防范化解经济金融领域重大风险隐患,加强防范打击非法集资,完善“保交楼”长效监管机制,继续稳妥化解在京大型企业集团风险。(5)以首善标准纵深推进“平安北京”建设,推进社会矛盾纠纷多元预防化解体系建设。(6)加强国防动员工作制度机制建设,持续办好“国防动员教育宣传月”系列活动。
我们要以习近平新时代中国特色社会主义思想为指导,在中共北京市委坚强领导下,自觉接受人民代表大会指导监督,积极听取人民政协意见建议,坚定信心、迎难而上、主动作为,不折不扣抓落实,雷厉风行抓落实,求真务实抓落实,敢作善为抓落实,把主题教育成果转化为奋力开拓首都高质量发展新局面的强大动力,在中国式现代化建设中走在前列。
