——2020年1月12日在北京市第十五届人民代表大会第三次会议上
北京市发展和改革委员会主任 谈绪祥
各位代表:
受市人民政府委托,现将北京市2019年国民经济和社会发展计划执行情况与2020年国民经济和社会发展计划草案的报告提请市第十五届人大第三次会议审议,并请市政协各位委员提出意见。
一、2019年国民经济和社会发展计划执行情况
2019年,在以习近平同志为核心的党中央坚强领导下,在中共北京市委直接领导下,在市人大及其常委会监督支持下,全市上下坚持以习近平新时代中国特色社会主义思想为指导,深入贯彻党的十九大和十九届二中、三中、四中全会精神,深入贯彻习近平总书记对北京重要讲话精神,坚持稳中求进工作总基调,深入贯彻新发展理念,坚决落实高质量发展要求,扎实推进供给侧结构性改革,有效应对多年少见的复杂严峻环境,统筹推进疏功能、稳增长、促改革、调结构、惠民生、防风险、保稳定各项工作,着力稳就业、稳金融、稳外贸、稳外资、稳投资、稳预期,较好地完成了市十五届人大二次会议确定的目标任务。
——重大活动保障圆满成功。高标准完成新中国成立70周年庆祝大会、阅兵服务、群众观礼、主题展览、环境整治和空气质量等保障任务,群众游行自由生动、欢愉活泼,联欢活动盛况空前、美轮美奂,游园活动丰富多样、精彩纷呈,城市运行和谐稳定、安全有序,全市人民热情支持、广泛参与,充分展示了新时代首都市民的良好风貌,强烈激发了中华儿女的爱国热情,广泛凝聚了首都人民奋进新时代的强大动力。第二届“一带一路”国际合作高峰论坛、2019年中国北京世界园艺博览会、亚洲文明对话大会取得圆满成功,首都国际影响力显著提升。
——首都经济发展总体平稳、稳中有进。“稳”体现在:经济增速处于合理区间,预计全年增长6.2%左右、符合年初预期。全市一般公共预算收入5817.1亿元,增长0.5%。经济增长基础更为稳固,占全市经济比重达83.1%的服务业增长6.4%左右,金融、信息、科技三大优势产业增加值对经济增长的贡献率保持在65%以上。“进”体现在:发展质量效益逐步提高,出台推动高质量发展实施方案,人均地区生产总值约2.4万美元、全员劳动生产率超过26万元/人,保持全国领先,单位地区生产总值能耗和水耗分别下降4%左右和3%左右。“三城一区”统筹建设水平全面提升,互融共进的科技创新格局加快构建,高质量发展新的动力源加速形成。
——人民生活得到不断改善。31件民生实事全部完成,出台“七有”“五性”监测评价指标体系,利用12345市民服务热线平台深化群众诉求“接诉即办”“未诉先办”,办好一批群众操心事、烦心事、揪心事。个税改革和社会保障待遇标准调整有效带动居民收入增长1.4个百分点,预计全市居民人均可支配收入实际增长6.3%左右、快于经济增速。城镇新增就业35.1万人、超额完成全年任务,城镇登记失业率和调查失业率分别处在1.3%和4.4%左右的低位,就业“压舱石”作用更加凸显。细颗粒物年均浓度42微克/立方米,市民蓝天获得感进一步增强。
一年来,重点做了以下五个方面工作:
(一)着力扩内需、优供给,首都经济保持平稳运行
消费增速企稳回升。出台促进便民早餐网点发展、鼓励连锁经营等19项促消费政策,积极发展有品质的夜间经济,涌现出海淀华熙LIVE·五棵松、顺义中粮·祥云小镇等一批消费体验感强的“网红打卡地”。鼓励发展首店经济,新增878家品牌首店。加强王府井、前门大栅栏等4个传统商圈改造提升,启动长安、赛特等首批10家传统商场“一店一策”升级改造试点,推动消费供给侧改革。发布实施便民店建设提升三年行动计划,补建基本便民商业网点1190个、超额完成年度任务。1-11月市场总消费额增长7.8%、高于上年同期0.3个百分点,其中社会消费品零售总额和服务性消费额分别增长5.1%和10.1%,网上零售额增长27.2%,消费对经济增长的拉动作用持续增强。
投资促进工作扎实有效。坚持提前谋划、狠抓实物投资落地,建立市重点工程调度与服务平台,大力拓展项目协调服务广度和深度。全年围绕基础设施、民生改善、高精尖产业三大领域安排300项市重点工程,支撑全市建安投资三成以上。投资安排更加注重落实功能定位、促进结构优化、提升带动能力,投资质量效益不断提升。加强逆周期调节,地方政府专项债券2019年新增额度975亿元、提前下达2020年额度600亿元。1-11月全市固定资产投资增长0.3%、高于上年同期10.2个百分点,其中建安投资增长8.6%、高于上年同期3.1个百分点。分两批向社会公开推介115个项目、总投资近2000亿元,民间投资增长2.2%、高于上年同期15个百分点。
专栏1:2019年300项市重点工程完成情况

(二)着力疏功能、优布局,京津冀协同发展持续深化
疏解整治促提升成效明显。加强减量发展政策创新,制定战略留白空间管控措施,出台生态控制线和城市开发边界管理办法,城乡建设用地全年减量30平方公里左右。将疏解整治促提升专项行动推进与“接诉即办”、解决市民诉求紧密结合,抓好市民诉求集中的29个治理类街乡镇整治提升,精心办好群众“家门口”的事。治理“开墙打洞”、无证无照、占道经营等专项年度任务全部完成,拆除违法建设腾退土地5706公顷,拆除清退市场18个、疏解物流中心16个,退出一般制造业企业399家。北京信息科技大学、北京电影学院等5所市属高校新校区加快建设,北京口腔医院迁建工程实现开工。核心区背街小巷环境整治提升任务基本完成,府学胡同、东绒线胡同等一批文明街巷连片亮相。出台公共空间改造提升三年行动计划,加强街道更新治理城市设计,完成雨儿胡同“共生院”试点项目改造,启动菜市口西片区恢复性修建。老楼增设电梯新开工693部、完工555部,探索形成引入社会资本参与老旧小区改造“劲松模式”。“留白增绿”完成绿化1686公顷,建成并开放安德、新安等一批城市森林公园和休闲公园,建成区公园绿地500米服务半径覆盖率达到83%,城市人居环境质量进一步提升。
副中心城市框架有序拉开。创新完善管理体制,赋予城市副中心管委会市级管理权限,实现“副中心的事副中心办”。制定实施城市副中心老城双修与更新三年行动计划,完成西海子公园一期、果园大街等街巷环境整治。加快推进重大工程建设,行政办公区二期建设正式启动,剧院、图书馆、博物馆三大文化设施和东六环路入地改造等项目实现开工,城市副中心站综合交通枢纽按站城一体化创新模式启动建设,广渠路东延加快建设。城市绿心完成8000亩绿化造林主体栽植,北运河实现11.4公里河道游船通航,通州堰分洪体系建设有序推进。黄城根小学通州校区、北京学校小学部开班招生,北大人民医院通州院区基本建成,环球主题公园一期进入设施安装阶段。提高产业准入标准,建立与西城、朝阳、海淀结对机制,整合中关村通州园空间资源,台湖演艺小镇控制性详细规划形成阶段性成果,张家湾设计小镇规划方案启动招标、33家城市设计和创意企业开始入驻。
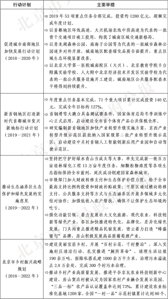
区域协调发展不断增强。城市总体规划深入实施,修订发布新版北京市城乡规划条例,高质量编制首都功能核心区控制性详细规划,13个分区规划及亦庄新城规划发布实施,2018年度城市体检98%的指标完成较好。狠抓规划自然资源领域问题整改,坚决维护规划严肃性和权威性,依法依规集中整治浅山区违法占地违法建设、违建别墅,基本完成绿地认建认养、公园配套用房出租及“大棚房”问题整改。区域专项行动计划扎实推进,城南地区重点项目进展顺利,南中轴地区概念性规划取得阶段性成果,北京大学第一医院城南院区等项目开工,丽泽城市航站楼开展方案征集。新首钢地区加快产业转型升级,新首钢大桥建成通车,成功举办冰壶世界杯总决赛等一批国际赛事,老工业区焕发新活力。生态涵养区生态保护和绿色发展加快推进,延庆成功创建国家森林城市,平原区与生态涵养区结对协作全面启动,积极开展优势互补多元化合作,跨区横向转移支付制度落地见效。乡村振兴战略深入实施,稳步推进美丽乡村建设三年行动计划,遴选152个村开展“百村示范”工作,两年累计完成2200多个美丽乡村村庄规划,完成农村公厕改造839座,平谷农业科技创新示范区加快建设。
专栏2:推动区域协调发展系列专项行动任务落实情况

京津冀重点领域合作取得重大进展。支持雄安新区“三校一院”工作专班进驻现场,交钥匙项目全部开工,提出雄安新区中关村科技园布局选址方案。交通一体化建设成果丰硕,北京大兴国际机场建成通航,首都航空进入“双枢纽”时代,京雄高速开工建设,大兴机场高速、大兴机场北线中段高速、轨道交通大兴机场线、京雄城际北京段建成通车。生态环境协同治理成效明显,京津风沙源治理二期工程完成人工造林1.76万亩,实现引黄补水1.5亿立方米,永定河山峡段河道40年来首次不断流。产业对接协作不断深化,本市与北三县52个签约项目中33个启动实施,北京大兴国际机场临空经济区总体规划落地实施、自贸片区正式挂牌,首钢京唐二期一步工程建成投产,天津滨海-中关村科技园累计注册企业超过1300家,北京流向津冀技术合同成交额282.8亿元、增长24.4%。冬奥筹办进入测试就绪阶段,京张高铁、京礼高速北京段建成,国家速滑馆“冰丝带”整体亮相,国家高山滑雪中心竞速赛道、首钢滑雪大跳台达到测试赛要求,冬奥会和冬残奥会吉祥物正式发布,冬奥会倒计时1000天活动成功举办,大力推动冬奥知识、冰雪运动进校园、进社区,冰雪运动加快走进市民生活。
(三)着力促创新、强动力,科技支撑和新兴产业引领作用不断增强
“三城一区”整体推进水平提升。三大科学城完成发展规划编制。中关村科学城创新生态体系和城市创新形态更趋完善,出台“人工智能十五条”“智能网联汽车十五条”等政策,加快建设“城市大脑”,涌现出类脑芯片等标志性科技成果。怀柔科学城“科学+城”建设框架全面拉开,高能同步辐射光源等5个大科学装置全部开工建设,5个第一批交叉研究平台进入设备安装调试阶段,11个科教基础设施和第二批交叉研究平台获批并集中启动建设,国家科学中心国际合作联盟正式成立,101中学扩建工程、雁栖国际社区等项目加快推进。未来科学城“两区一心”格局加快构建,“一企一策”盘活存量用地空间,引入国际专业化运营管理团队加快中关村生命科学园建设,促进沙河大学城科教融合发展。北京经济技术开发区制定高质量发展实施意见,完成亦庄新城扩区并加强管理机制创新,瓦里安研发中心、阿斯利康北方总部等外资项目落地,22个技术创新中心和13家产业中试基地挂牌运营。制定实施创新型产业集群示范区(顺义)发展规划,第三代半导体标准厂房加快规划建设,北京奔驰新能源汽车项目首台车测试过线。
创新创业生态不断优化。发布实施新时代深化科技体制改革30条政策措施,修订科学技术奖励办法,落实科研单位选人用人、经费使用、管理运行、成果转化授权等自主权。落实促进科技成果转化条例,推动科技成果“有的转、有权转、愿意转、转得顺”。实施应用场景建设工作方案,推进首批10项重大应用场景和20项央企应用场景建设,对企业支持从“给优惠”向“给机会”转变。落实推动首都高质量发展人才支撑行动计划,实施中关村国际人才20条新政,引进人才落户3500余人,实现“三城一区”国际人才社区规划全覆盖。推动新一代人工智能、智能网联汽车等国家重大创新平台在京落地,量子信息科学研究院、脑科学与类脑研究中心、智源人工智能研究院等新型研发机构系统布局基础前沿研究。在全国率先试点动产担保统一登记系统,搭建小微企业金融综合服务平台,设立企业续贷受理中心,实现无还本续贷。科技创新基金33支子基金通过投资决策,约定在京落地项目投资额202.09亿元。高水平举办2019年中关村论坛,首发100余项新技术新产品。发挥中关村示范区创新龙头作用,实施颠覆性技术创新项目支持意见,建设22家硬科技孵化器,加强一区多园产业布局统筹,1-11月中关村示范区规模以上企业总收入5.4万亿元、增长13.8%。本市12家企业成功在科创板挂牌上市,82家企业入选全球独角兽榜单、约占全国四成。
新产业新动能加快培育。加强高精尖产业“10+3”系列政策落实和项目调度,着力抢占生物医药、新一代信息技术、人工智能等战略性新兴产业发展制高点。发布促进药品医疗器械产业发展政策,启动建设5个示范性研究型病房,将本市药品和医疗器械注册费标准降为零、减轻企业负担6600万元,创新医疗器械获批数量居全国第一。实施5G产业发展行动方案,五环内5G基站实现连续覆盖,世园会、篮球世界杯实现“5G+8K”技术示范应用。出台超高清视频产业发展行动计划。实施智能网联汽车产业创新发展行动方案,制定全国首个自动驾驶车辆模拟仿真测试平台团体标准,北京道路测试里程、测试牌照发放量均居全国前列。1-11月全市战略性新兴产业和高技术制造业增加值分别增长5.7%和7.8%,高于规模以上工业增速2.7个和4.8个百分点。大力推进金融科技融合发展,成立北京金融科技研究院,建信金服等70余家金融科技企业落地“金科新区”,率先开展“监管沙盒”试点,北京成为全球金融科技聚集度最高的城市之一。
首都文化更加繁荣发展。大力培育和践行社会主义核心价值观,北京榜样优秀群体获评全国“时代楷模”,香山革命纪念地对外开放。编制完成老城整体保护规划,推动历史文化名城保护条例修订和中轴线文化遗产保护立法,中轴线南段御道整体亮相。印发长城文化带、西山永定河文化带保护发展规划,发布大运河文化保护传承利用实施规划和五年行动计划,白浮泉遗址公园和万寿寺周边完成腾退,长城文化带10项濒危点段抢险修缮任务全部完成,加强“三山五园”地区整体保护。艺术创作百花齐放,原创民族舞剧《天路》、曲艺作品《赤子归心》分别荣获文华奖和群星奖,“五个一工程”奖获奖作品数量居全国首位。实施非物质文化遗产条例,促进传统工艺振兴。完成首都公共文化服务示范区创建工作,开展首都市民系列文化活动2.3万场,首家高校图书馆和一批老字号博物馆向市民开放。制定实施文化产业高质量发展三年行动计划、“影视十条”、支持实体书店发展、保护利用老旧厂房拓展文化空间等系列政策措施,1-11月规模以上文化产业法人单位收入增长8.3%。出台文化和旅游融合发展意见,推进京郊精品酒店布局建设,延庆、怀柔、平谷成为首批国家全域旅游示范区。
(四)着力抓改革、扩开放,市场活力和社会创造力进一步激发
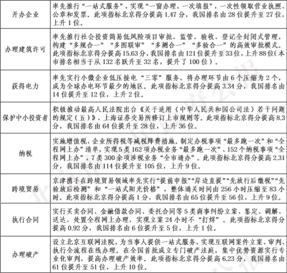
营商环境再上新台阶。落实优化营商环境三年行动计划,制定实施“9+N”系列政策2.0版和3.0版,加快政策迭代升级,本市在国内评价中继续位列第一,助力我国世行营商环境排名提升15位,连续两年成为全球改善幅度最大的10个经济体之一。企业开办、获得电力、跨境贸易等领域28项改革举措在全国范围内复制推广借鉴,率先推行社会投资低风险项目全流程简易办理,建筑许可办理时间压缩32%、环节压缩18%。面向企业和群众的政务服务持续改善,市、区、街道乡镇政务服务中心实施综合窗口,企业和群众办事由“找部门”向“找政府”转变。市区政务服务事项申请材料和办理时限均压减60%,办事所需兜底条款和市区两级政府设定的证明全部取消,58个“办成一件事”主题事项实现信息一次采集,895个事项全程网办,不断把企业和群众从繁杂的手续办理和信息填报中解放出来。行政许可等11类事项在三级政务服务大厅实现名称、类型、依据、编码“四统一”。狠抓企业“服务包”承诺事项落地,市区两级共为1624家企业送出“服务包”,解决各类问题3698个、兑现比例达69%,12345市民热线企业服务功能正式上线运行。清偿拖欠民营企业、中小企业账款86.77亿元,超额完成年度工作目标。
专栏3:世界银行营商环境评价部分指标我国排名提升情况

重点领域改革有序实施。在地方权限范围内顶格实施国家减税降费政策,全年减轻企业和个人税费负担约1800亿元,其中个人所得税下降25.3%,小微企业普惠性税费减免70亿元。国企国资改革积极推进,完成北京城建与北京住总、北京建工与北京市政路桥等10家一级企业调整重组,100家企业实施混合所有制改革,组建北京创新投资公司支持高精尖产业发展,退出僵尸企业162户。医耗联动综合改革积极推进,3700家医疗机构取消医用耗材加成,调整规范6621项医疗服务项目,实施国家药品集中采购和使用试点、节省药品费用超过15亿元。投融资改革取得新成效,率先在亦庄实施企业投资项目承诺制改革试点,制定实施加强市级政府性投资建设项目成本管控若干规定,进一步提高政府投资资金使用效益。价格改革稳步推进,两次降低一般工商业用电价格,核定管道天然气配气价格,减少用户年用电用气负担22.8亿元。关停退出大安山煤矿,化解煤炭产能170万吨,安置职工1773人。
对外开放不断拓展升级。编制完成国际交往中心功能建设专项规划和行动计划、雁栖湖国际会都控规方案,国家会议中心二期开工建设,新国展二三期面向全球征集设计方案。新一轮服务业扩大开放综合试点方案177项试点任务已实施160项,制定实施科技、金融等8个领域开放改革三年行动计划,宝马中国投资、戴姆勒商用车投资等一批试点项目在京落地,天竺综保区实现知识产权证券化等7项改革全国首创。金融业扩大开放取得新进展,合格境内有限合伙人境外投资试点获批,引进环球银行金融电信协会、大和证券、丰田金融、墨盛资产管理等一批外资机构,亚投行总部项目竣工。制定实施稳外贸22条措施,口岸通关提前申报、国际贸易“单一窗口”出口退税申报等一批首创经验向全国复制推广,京交会提级为中国国际服务贸易交易会。共建“一带一路”三年行动计划扎实推进,本市企业参与国际产能合作中方协议投资额72.1亿美元。1-11月北京地区实现进出口总额2.6万亿元、增长4.4%,实际利用外资141亿美元。
(五)着力补短板、惠民生,城市治理和社会保障水平不断提升
三大攻坚战扎实开展。以“一微克”行动打好蓝天保卫战,淘汰国三标准柴油货车4.27万辆、推广纯电动汽车7.5万辆,动态清理整治“散乱污”企业393家,“一厂一策”治理重点行业企业挥发性有机物,完成4.1万户农村居民煤改清洁能源,加强扬尘精细化管控,查处施工扬尘、渣土运输及泄漏遗撒等违法行为3.2万起,全市降尘量均值降至每月6吨/平方公里。新一轮百万亩造林绿化工程新增造林25.8万亩、超额完成年度任务。第二个污水治理三年行动计划顺利收官,中心城区和城市副中心建成区基本实现污水处理设施全覆盖、污水全收集全处理,密云水库最高蓄水量突破26亿立方米、创近21年新高,全市平原区地下水埋深同比回升0.32米、连续4年回升。持续开展土壤详查和监测,强化土壤污染管控修复。推动完成生活垃圾管理条例修订,制定本市生活垃圾分类工作行动方案,广泛调动居民参与积极性,生活垃圾分类示范片区创建率达60%。完善“五位一体”风险防范化解工作流程,发挥大数据监测预警作用,强化P2P网贷风险专项整治,稳妥有序化解邮币卡类等违规交易场所风险,出台防范化解隐性债务风险实施方案,政府债务率低于全国平均水平。坚持“房住不炒”,落实“一城一策”长效调控机制,房地产市场总体平稳。精准扶贫扎实攻坚,构建高位推动、高效有力的组织统筹体系,各级赴受援地区调研对接8319人次,选派2004名干部人才到扶贫一线,投入财政资金57.3亿元,实施脱贫攻坚项目1839个,预计助力50.6万人脱贫。“一户一策”加强低收入农户帮扶,全市低收入农户人均可支配收入增长20%左右。
就业和社会保障力度加大。把稳就业放在更加突出位置,提高失业保险费返还、用人单位岗位补贴标准,返还失业保险费16.2亿元,发放用人单位岗位补贴和社会保险补贴16.4亿元,惠及职工超过300万人。加强重点群体就业帮扶,促进农村劳动力转移就业3.5万人,北京生源高校毕业生就业率达97.5%。加强退役军人服务保障,建成6999个四级退役军人服务中心、服务站。积分落户申报实现全网通办,6007人取得落户资格。社会保障体系不断完善,启动城乡居民基本养老保险市级统筹,基本实现全民参保,实施社保相关待遇标准联动调整。积极保供稳价,针对猪肉价格过快上涨,提前增加储备,及时向困难群体发放价格临时补贴8000万元,全市居民消费价格指数涨幅2.3%、比全国低0.6个百分点。制定促进无障碍环境建设三年行动方案,发放困难和重度残疾人“两项补贴”11.6亿元、惠及32万余人。开展根治农民工欠薪专项行动,实现全年常态化执法。建设筹集政策性租赁住房5.02万套,新开工政策性产权住房6.68万套、棚户区改造1.63万户,均超额完成年度任务。加快建设一批租赁型宿舍,着力解决快递小哥等务工人员的住宿困难问题。
公共服务短板精准补齐。落实第三期学前教育行动计划,新增幼儿园学位3万余个,促进基础教育优质均衡发展,新增中小学集团化办学覆盖学校100所,小学初中就近入学比例达到99%以上。出台幼儿园、中小学、高校教师职业行为十项准则,强化师德师风建设。加强“平安校园”建设,实现中小学、幼儿园食堂“阳光餐饮”全覆盖。开展校外培训机构专项治理,义务教育阶段学生课后服务实现全覆盖。制定实施国际学校发展三年行动计划,加快布局优质国际教育资源。全面支持高校“双一流”建设,完成首批39个“卓青计划”项目立项,22个高校高精尖创新中心汇聚科研人员3500余人,组建沙河、良乡高教园区理事会。院前医疗急救效率明显提升,急救呼叫满足率达到95%、较上年提升15个百分点。乡村医疗卫生服务实现全覆盖。完善药品追溯系统,率先实现疫苗全程追溯。开展中医健康养老“身边”工程、中医治未病健康促进工程等系列服务,惠及百万群众。创建57个全民健身示范街道和体育特色乡镇,新建健走步道150余公里。制定加快推进养老服务发展实施方案,全面取消养老机构设立许可,实施养老服务补贴津贴管理办法、惠及75万余名老年人,新建街道乡镇养老照料中心20家、社区养老服务驿站160家,养老机构医疗服务覆盖率超过95%。
交通治理积极推进。大力推进轨道交通建设,开通7号线东延、八通线南延等3条新线,运营总里程近700公里,10条线路缩短发车间隔、运力最大提升35.7%。编制区域快线线网规划,城市副中心线东延支线开通运营,怀密线引入清河站,市郊铁路运营里程新增59.7公里、达241.3公里。不断加密城市路网,建成长安街西延、环球主题公园东六环立交工程。强化交通接驳换乘,建成北苑北综合交通枢纽,清河站枢纽主体完工。以停车秩序整治为突破口推进交通环境建设,全市支路以上城市道路路侧停车实现电子收费,发布停车设施有偿错时共享指导意见,促进停车资源开放共享。优化调整公交线路141条,整治自行车道894公里,治理莲石路潮汐车道等322处堵点。完成北京站、北京南站、北京西站及周边地区29项综合治理任务,市重点站区管理委员会挂牌成立。实行外埠客车进京证管控和国三柴油货车全市域限行。建立共享自行车监管与服务平台,共享自行车总量下降53%。大力发展智慧交通,地铁和地面公交实现“扫码”乘车,率先完成ETC车道和收费管理系统改造,进一步提高通行效率和空气环境质量。
社会治理创新不断加强。坚持党建引领,推动城市治理重心下移、到基层一线解决问题,完善“街乡吹哨、部门报到”工作机制,建立全市统一的12345市民诉求受理平台,全年办理约252万件群众反映的操心事、烦心事、揪心事,响应率始终保持在100%,解决率从年初的53.1%上升到75%,群众满意率从年初的64.6%上升到87.3%,基层向前一步主动治理的行动自觉切实增强。改革街道社区管理体制,制定实施关于加强新时代街道工作的意见,推动出台街道办事处条例,街巷长制、小巷管家在全市普遍推开,社区议事厅实现全覆盖,成功举办首届“社区邻里节”。积极探索大型社区治理新模式,回龙观、天通苑地区公共服务和基础设施加快“补短板”,回龙观至上地自行车专用路开通运行,人大附中昌平学校、清华附小天通苑校区开始招生,东小口城市休闲公园、回龙观体育文化公园北区开放投用,深化“回天有我”社会服务,将市管国企、民企、社会组织和智库纳入报到服务范围。发挥《向前一步》共商共治平台作用,全年累计播出47期。深入实施北京大数据行动计划,成立大数据中心,打造市级部门数据信息“目录区块链”系统,促进政务信息安全共享,“北京通”APP2.0版上线发布,智慧城市建设水平不断提升。坚决落实安全发展理念,制定实施生产经营单位安全生产主体责任规定,治理重点行业领域安全隐患1.2万余项,生产安全死亡事故起数和死亡人数分别下降11.6%、12.3%。扎实开展“扫黑除恶”专项斗争,群众安全感不断提升。
从2019年经济社会发展情况看,“十三五”规划主要指标进度符合预期,30项年度计划指标中29项完成年初计划目标,一般公共预算收入增速完成调整后目标。具体来说,经济增长、就业、价格等指标保持在合理区间,创新驱动、资源节约、生态保护、社会保障等反映高质量发展的指标继续改善。20个约束性指标中,单位地区生产总值能耗降幅、单位地区生产总值二氧化碳排放降幅、拆除违法建设等3项指标超额完成计划目标。10个预期性指标中,全市居民人均可支配收入增速、全员劳动生产率、每万人发明专利拥有量、技术合同成交额、中心城绿色出行比例等5项指标超额完成全年预期目标。
总的来看,过去一年,全市上下积极主动应对“稳中有变”的发展形势,坚持稳中求进工作总基调,以稳应变、以进固稳,克服了复杂环境影响,经受了转型发展考验,顶住了经济下行压力,推动了经济结构调整,实现重大活动保障圆满成功、重大战略落实坚定有力、重大工程建设成效显著、重大改革推进成果丰硕,保持了首都经济持续健康发展和社会和谐稳定,成绩来之不易。同时,我们也清醒地认识到,外部环境依然复杂严峻,首都经济社会运行面临不少困难和挑战。主要表现在:
一是经济下行压力加大,内需增长势头有所放缓。企业投资意愿不强,重大投资项目接续不足,基础设施、制造业等领域投资保持平稳增长的难度较大。汽车等传统消费低迷,入境旅游人数出现负增长,消费供给尚不能有效满足消费升级需求,与建设国际消费枢纽城市目标相比还有不少差距。财政收支紧平衡特征更加突出,税源培育工作需要进一步加强。
二是实体经济面临的困难较多,营商环境还要持续优化。制造业企业盈利空间受到供需“两头”挤压,汽车、电子等行业处于调整期,部分重点企业产值和利润下降明显,工业生产者出厂价格连续多月负增长。金融服务实体经济作用有待增强,民营企业特别是小微企业融资难、融资贵、融资慢问题需要进一步创新解决。制造业比重下滑态势尚未根本扭转,高精尖产业项目需要加快落地。公平竞争的市场机制尚不完善,涉企政策制定的精准性、落地率和覆盖面仍需进一步提高。
三是科技成果转化效率亟需提升,新旧动能转换还要加快。原始创新能力不足,特殊材料、关键零部件、关键技术等“卡脖子”问题仍较突出,从研发到产业化的创新链条仍存在一些“痛点”“堵点”和“空白点”,创新链、产业链、价值链深度融合的体制机制需进一步完善。先导性产业还要抓紧前瞻布局,战略性新兴产业领域亟需加快培育壮大一批领军企业。
四是城乡区域发展不平衡不充分,统筹协调发展力度需要持续加大。城市南北地区发展差距较大,在带动性强的重大活动、重大设施等功能性要素布局上还需向城南倾斜。城乡结合部、生态涵养区特别是农村地区基础设施和公共服务仍然薄弱,促进郊区农民可持续增收的路径需要进一步拓宽。城市副中心和平原新城地区配套设施和产业承载力还要加快提升。
五是民生领域存在不少短板,城市精细化治理水平需要进一步提高。人口资源环境矛盾依然突出,大气和水污染还要继续加大精细化治理力度。人口老龄化程度不断加深,养老设施供给和适老服务还需进一步完善。交通拥堵、医疗卫生、幼儿托育、中小学学位、老旧小区改造、食品价格上涨等群众关切的问题需要下大力气加快解决。城市更新政策机制有待建立健全,低效产业用地需要加快调整提升,基层社会治理创新还要继续深化探索,智慧惠民工程需要加快建设。
对上述问题,要保持战略定力、坚定必胜信心,坚持用辩证思维看待形势发展变化,既要看到微观具体问题,更要看到首都经济稳中向好、长期向好的基本趋势没有改变,准确把握首都经济发展和城市建设规律,精准制定政策、精细抓好落实、精心搞好服务,在应对挑战、战胜困难中开创首都发展新局面。
二、2020年经济社会发展计划安排
2020年是全面建成小康社会和“十三五”规划收官之年,要实现第一个百年奋斗目标,为“十四五”发展和实现第二个百年奋斗目标打好基础,既是决胜期,也是攻坚期。做好首都经济社会发展各项工作,具有里程碑、标志性意义。
(一)总体思路
坚持以习近平新时代中国特色社会主义思想为指导,全面贯彻党的十九大、十九届二中、三中、四中全会和中央经济工作会议精神,深入贯彻习近平总书记对北京重要讲话精神,增强“四个意识”、坚定“四个自信”、做到“两个维护”,紧扣全面建成小康社会目标任务,坚持稳中求进工作总基调,坚持新发展理念,坚持以供给侧结构性改革为主线,坚持以改革开放为动力,继续大力加强“四个中心”功能建设、提高“四个服务”水平,抓好“三件大事”,打好三大攻坚战,扎实推动高质量发展,切实保障和改善民生,全力维护首都安全稳定,不断将全面从严治党引向深入,更加奋发有为地推动首都新发展。
在工作中要认真落实市委十二届十一次全会部署,坚定不移贯彻新发展理念,坚持问题导向、目标导向、结果导向,重点把握好“四个突出”:一是突出落实好首都城市战略定位、提升“四个服务”水平。要胸怀中华民族伟大复兴的战略全局和世界百年未有之大变局两个大局,更加自觉地把握好“都”与“城”的关系,始终把落实首都城市战略定位作为衡量发展的根本标尺,坚定有序疏解非首都功能,着力优化提升首都功能,在服务国家大局中提高首都发展水平。二是突出保持经济运行在合理区间、推动高质量发展。积极应对中美经贸摩擦影响,科学稳健把握宏观政策逆周期调节力度,从系统论出发优化经济治理方式,正确处理政府与市场、稳增长与防风险的关系,把市场能解决的事情交给市场,充分发挥科技创新和人才优势,全力推动首都经济在高质量发展中实现平稳增长。三是突出以人民为中心的发展思想、增强群众获得感。紧扣率先全面建成小康社会,围绕人民群众对美好生活的向往,精心组织实施一批小切口、见效快的民生实事,从细微处把群众身边事解决好,让群众真受益、得实惠。四是突出以改革创新破解发展难题、完善首都治理体系。增强以改革推进城市治理体系建设的自觉性和主动性,统筹规划、建设、管理和生产、生活、生态各个方面,发挥好政府、社会、群众等各方力量,全面提升首都治理体系和治理能力现代化水平。
(二)主要指标
在保持指标体系稳定性、连续性的基础上,按照高质量发展要求,对指标体系进行适当调整,新增“单位地区生产总值建设用地使用面积降幅”指标,该指标能够体现首都减量发展特征,有利于引导全市更加重视地均产出,促进土地集约节约利用。调整后的计划指标数量由30项增加至31项。
民生保障方面。居民收入增长与经济增长基本同步,城镇登记失业率控制在3%以内,城镇调查失业率低于5%,“一刻钟社区服务圈”覆盖率达到97%以上,重点食品安全监督抽检合格率达到98.5%以上,药品抽验合格率保持在99%以上,单位地区生产总值生产安全事故死亡率控制在0.016人/亿元。
经济发展方面。综合考虑经济运行态势和实现就业、居民收入等重要目标的需要,地区生产总值增长安排6%左右。全员劳动生产率超过26.5万元/人、保持全国领先。单位地区生产总值建设用地使用面积下降4.36%。一般公共预算收入零增长,居民消费价格涨幅控制在3.5%以内。进一步发挥科技创新引领作用,每万人发明专利拥有量达到133件。
生态环境方面。推进人口资源环境协调发展,常住人口规模力争控制在2200万人以内,细颗粒物年均浓度和三年滑动平均浓度力争继续下降,森林覆盖率达到44.4%,中心城绿色出行比例达到75%,单位地区生产总值能耗、二氧化碳排放分别较2015年下降17%和20.5%,单位地区生产总值水耗下降3%左右。
三、实现2020年经济社会发展计划的主要任务和措施
(一)织密扎牢民生保障网,让广大群众在全面建成小康社会中更有获得感
坚持民有所呼、我有所应,对标全面建成小康社会目标任务,对照“七有”要求和“五性”需求,发挥政府保基本作用,注重普惠性、基础性、兜底性,精心办好民生实事。
促进更高质量和更充分就业。坚持就业优先,千方百计稳定就业总量、改善就业结构、提升就业质量。(1)加大稳企稳岗力度,切实落实失业保险费返还、发放社会保险补贴等稳岗政策,实现城镇新增就业28万人。(2)强化培训服务,实施职业技能提升三年行动计划,用好54.1亿元职业技能提升行动资金,全年培训高精尖产业急需紧缺人才、城市运行保障和生活性服务业技能人才等60万人次左右。(3)聚焦重点群体,推进大学生创业服务平台、大学生创业板与创业孵化机构合作,提升创业服务市场化、专业化水平。统筹社会公共管理服务岗位资源,支持生态涵养区农村劳动力到城市就业。研究出台退役军人就业岗位目录,加大“直通车”安置力度,引导社会力量扶持退役军人创业发展。(4)加强就业形势监测,为企业分流职工提供就业服务,提高转岗再就业能力。
加大社会保障力度。加快建设覆盖全民、城乡统筹、权责清晰、保障适度、可持续的多层次社会保障体系。(1)完善职工基本养老保险缴费和待遇计发政策,以新业态从业人员为重点,进一步扩大社保人群覆盖面,真正实现“应保尽保”。(2)坚持“房住不炒”,健全房地产长效调控机制,优化住房供地结构和政策,完善租购并举的住房制度,加大公租房供应,完善共有产权住房政策,在重点产业园区周边、轨道交通沿线,加快集体土地租赁住房建设,努力满足在京就业创业人才、城市运行保障人员等租赁需求,建设筹集各类政策性住房4.5万套、竣工9万套。(3)强化价格调控机制作用,落实“菜篮子”市长负责制,全力做好猪肉、蔬菜等商品保供稳价工作,切实保障困难群体基本生活。(4)加强弱势群体福利保障,对重度残疾人给予特惠保障,确保有需求残疾人的康复和辅具服务覆盖面达90%以上,残疾儿童康复服务覆盖率达100%。全面实施促进无障碍环境建设三年行动方案,基本完成重点区域盲道、人行道等17项整治任务。扎实推进“家家幸福安康工程”,传承良好家风家教。切实保障妇女儿童合法权益。
打造高品质生态空间。加强山水林田湖草系统治理,提升生态服务功能,不断满足群众近水亲绿需求。(1)推进新一轮百万亩造林绿化工程,着力打造连片成规模、连通成体系的完整绿色空间,新增造林绿化17万亩。中心城新增城市绿地600公顷,建设30处休闲公园、13处城市森林和50处口袋公园及小微绿地。推进朝阳区广渠路生态公园等项目建设,实现一道绿隔地区城市公园百园闭合,为城市戴上“绿色项链”。支持通州、怀柔、密云创建国家森林城市。(2)加强湿地保护与恢复,加快丰台南苑森林湿地公园先行启动区、房山长沟泉水国家湿地公园等项目建设,建成温榆河公园朝阳示范区并开园迎客,新建和恢复湿地2200公顷。(3)打造优美河湖,完成潮白河、密云水库、永定河等生态空间管控规划,开工建设永定河山峡段、平原南段综合整治工程,连通城市滨水游憩通道,进一步提高河道的亲水性。
扩大优质公共服务供给。以均等化、便利化为导向,全面提升公共服务供给能力和质量。(1)努力实现教育现代化。完成第三期学前教育行动计划,新增学位3万个,适龄儿童入园率达到85%以上。市级统筹建设一批优质学校,推进海淀区新馨苑居住区九年一贯制学校、北大附中石景山学校等项目建设。精心提高中小学生配餐质量,落实本市中小学校外供餐管理办法,采用保温容器运送学生餐食,加强出餐配送时间和车辆情况监管,确保学生吃到安全、保温、营养、可口饭菜,让学生“暖胃”又“暖心”。加强“平安校园”建设,基本实现全市中小学、幼儿园达标验收全覆盖。进一步完善义务教育学校绩效工资分配制度,持续打造高素质专业化教师队伍,坚持德智体美劳“五育”并举,全面发展素质教育。(2)大力推进健康北京行动。推动医院安全秩序保障立法,改善医患沟通机制,切实维护广大医务工作者人身安全和健康医疗秩序。实施电子病历互联互通共享等措施提升医疗服务,优化布局30个急救工作站,加强院前急救统一指挥调度和规范服务,公共场所母婴设施配置率达90%,支持社会力量提供婴幼儿照护服务。出台促进中医药传承创新发展实施方案,实施健康北京中医行动计划。新建50个社会心理服务站点,将社会心理服务纳入基本公共服务目录。制定全民健身行动计划,充分利用大尺度绿色空间和疏解腾退空间,加快绿道建设,持续开展全民健身示范街道和体育特色乡镇创建工作,集中补充一批群众家门口的体育健身场所,让周末健身不再是难事。(3)制定加快推进养老服务发展的实施方案,构建居家为基础、社区为依托、机构为补充、医养相结合的养老服务格局。建设运营100个社区养老服务驿站和100个农村邻里互助养老服务点。深化医疗卫生机构和养老机构合作,试点建立养老机构与医疗卫生机构联合体,出台养老服务人才培养培训实施办法。总结石景山试点经验,尽快形成可复制、可推广的长期护理保险制度。出台利用闲置社会资源发展养老服务设施工作指引,推动老年宜居社区建设,鼓励社会资本参与社区适老化改造和提供居家养老服务。
(二)聚焦发展短板弱项,坚决打好打赢三大攻坚战
坚持精准发力、务求实效,扎实推进污染防治、重大风险防范和扶贫工作,为全面建成小康社会奠定坚实基础。
持续加强污染防治。突出精准治污、科学治污、依法治污,推动生态环境质量持续好转,让人民群众享受更多蓝天白云净水。(1)完成蓝天保卫战三年行动计划,实施机动车和非道路移动机械排放污染防治条例,执行国六(B)排放标准,扩大非道路移动机械低排放区,加强施工、道路、裸地扬尘管控。科学稳妥推进剩余农村居民煤改清洁能源工作。开展挥发性有机物治理专项行动,加强对印刷、汽修行业及重点餐饮企业专项检查。组建生态环保综合执法机构,继续实施“点穴式”执法。(2)发挥河长制统筹监管作用,实施城乡水环境治理三年行动方案,完成200公里污水管线建设,建成丰台河西二期等再生水厂,完成朝阳东坝等污水处理厂站升级改造,持续提升污水处理能力。深入开展清河、清管行动,巩固黑臭水体和入河排污口治理成效。(3)打好净土保卫战,完成重点行业企业用地土壤详查,建立全市建设用地土壤污染风险管控和修复名录。(4)落实新修订的生活垃圾管理条例,做好垃圾分类工作,加强社会宣传,在中小学校开展垃圾分类教育,形成全民行动声势。发挥党政机关示范引领作用,推动学校、医院、宾馆、饭店等单位实施强制分类,完善垃圾分类投放、收集、运输体系,采用“桶换桶”“桶车对接”等分类收集模式,确保收运全过程密闭,研究制定各品类垃圾收集运输车辆技术规范及运行管理规定,严格查处、坚决杜绝垃圾混装混运,在全市90%的街道乡镇开展生活垃圾分类示范片区创建。落实生活垃圾源头总量控制计划,积极倡导绿色生产生活方式,推进快递包装绿色化、减量化。提升垃圾处理能力,促进垃圾分类体系和再生资源回收体系两网融合,建成投运房山循环经济产业园焚烧厂,开工建设安定循环经济园、顺义生活垃圾处理中心焚烧三期工程。加强危险废物和医疗废物处置,建成投运润泰环保二期医疗废物处置设施。制定实施建筑垃圾管理办法,政府投资工程建筑垃圾再生产品使用率不低于30%。
着力防范化解重大风险。强化重点风险监测研判预警,用大概率思维应对小概率事件,坚决守住不发生系统性风险的底线。(1)推动出台地方金融监管条例,落实防范化解重大金融风险攻坚战实施方案,加强行业准入和监管,完善风险防范和应急处置机制。(2)加强互联网金融风险监测预警,持续做好P2P等重点领域风险整治,开展“蜜蜂计划”投资者教育活动。(3)严厉打击非法集资,加强陈案积案和高风险企业案件协调处置。(4)落实本市防范化解政府隐性债务风险实施意见,建立各类债务常态化监测机制,有序化解债务风险。
促进受援地高质量脱贫摘帽。强化高层对接互访机制,集中各方力量形成强大合力,坚决打赢脱贫攻坚战,确保受援地稳定实现“两不愁三保障”。(1)深入落实中央对口帮扶工作重要指示精神,编制实施年度项目计划,助力受援地区剩余贫困县如期脱贫。(2)深化消费、产业、健康教育扶贫,开展贫困县农副产品“七进”活动,提升产品标准化、品牌化程度。引导企业与受援地区资源精准对接,积极开展产业帮扶。促进结对帮扶向行政村、学校、医院等延伸,抓好“组团式”健康教育扶贫。(3)建立稳定脱贫长效机制,推动受援地区做好扶贫资产后续管护和持续运营,做好易地扶贫搬迁后续帮扶,确保已脱贫人口稳定脱贫。
(三)加快建设现代化经济体系,促进首都经济高质量发展
坚持“巩固、增强、提升、畅通”的方针,深入推进供给侧结构性改革,出台本市构建现代化经济体系实施方案,发挥科技创新引领作用,加快发展先进制造业,推动生产性服务业向专业化和价值链高端延伸,推动生活性服务业向高品质和多样化升级,确保经济实现量的合理增长和质的稳步提升。
持续优化创新生态。深化科技体制机制改革,聚焦服务国家重大科技任务,加强关键核心技术攻关,全力打造国际一流的创新环境。(1)进一步发挥中关村自主创新龙头带动作用,积极打造中关村新时代深化改革试验田,开展科技成果转化考核及奖励试点,制定支持企业“揭榜挂帅”关键核心技术攻关的政策措施。实施一区多园统筹发展规划和分园三年提升发展行动方案,开展示范区创新发展考核评价,引导分园高质量发展。推进中关村论坛与朝阳未来论坛融合发展,将中关村论坛打造成具有全球影响力的科技创新交流合作平台。优化上地地区交通、商务环境。(2)落实促进科技成果转化条例和“科创30条”,完善以增加知识价值为导向的分配机制,支持技术转移服务平台和硬科技孵化器建设,出台重大装备首台套支持政策,推出第二批科技应用场景。(3)加强政府投资基金统筹和规范管理,发挥撬动作用,引导社会资本共同推动重点产业发展。(4)加强知识产权保护和运用,实施高价值专利转化行动,筹建大数据等产业知识产权联盟,推进知识产权质押融资及保险试点,支持企业开展海外知识产权布局。提高国际标准制(修)订补助标准,增强标准创制能力。
系统打造“三城一区”创新高地。积极承接国家实验室建设任务,狠抓三大科学城规划落地,不断提升“科学+城”功能。(1)中关村科学城注重系统布局基础前沿创新和关键核心技术,积极引进全球顶尖科学家及团队,发挥头部企业带动作用,推动产生一批全球领先的科技成果和独角兽企业。(2)怀柔科学城注重打造综合性国家科学中心,抓好控规落地,推动11个科教基础设施和第二批交叉研究平台建设,推进中国科学院大学本科整体迁入,加快北京应用数学研究院等新型研发机构建设,谋划推进一批“十四五”大科学装置和科研平台,建立科学设施运营开放机制,推进创新小镇建设,高标准配套交通基础设施和公共服务。提升怀柔科学城平台公司运作能力。(3)未来科学城注重盘活存量资源,引进多元创新主体,增强创新要素的活力和粘性,东区借助能源互联网、第四代核电等重点领域优势,积极打造“能源谷”;西区加强沙河高教园建设,用好理事会工作机制,加快园区四期规划,建设校城融合示范基地,推进中关村生命科学园三期建设,打造具有全球领先水平的“生命谷”。(4)北京经济技术开发区注重创新源头的产业落地和市场转化,深化管理体制改革,做到“经开区事经开区办”,加强与“三城”对接联动,推进95个重点产业项目建设,逐步实现由制造向智造转变。高标准推进创新产业集群示范区(顺义)发展,加快推进北京奔驰新能源汽车量产、第三代半导体材料及应用联合创新基地投入使用。
以一流人才支撑创新发展。牢固确立人才引领发展的战略地位,培育造就一批具有全球视野和国际水平的科技人才和创新团队。(1)制定面向战略科技人才及其团队放权改革的若干措施,推进研究方向、经费使用等权限下放。(2)出台中关村人才特区新一轮国际人才改革创新举措,实施中关村高聚工程、雏鹰人才工程等人才计划,集聚全球高端人才和智力要素。(3)鼓励高等学校在人工智能、集成电路、精准医学等领域设置新兴学科,加强高技能人才培养,加快产学研及国外联合培养研究生基地建设。(4)出台国际人才社区建设导则,加快新首钢国际人才社区核心区、顺义海高大厦创新创业平台建设。持续加大改革创新力度,强化对人才的教育、医疗、住房等服务保障,提供一批战略科技人才公寓。出台积分落户管理办法和细则,稳妥推进积分落户工作。
提升产业基础能力和产业链水平。注重产业发展精度、高度和梯度,促进传统产业转型升级,抢占战略性新兴产业发展制高点,逐步提高先进制造业比重。(1)完善高精尖产业项目协调服务机制,制定稳定制造业投资加快高精尖项目落地的指导意见,支持园区标准厂房建设,细化产业用地弹性年期出让、先租后让制度。(2)实施制造业技术改造提升计划,落实构建市场导向的绿色技术创新体系方案,推动6个绿色技术应用示范区建设,促进传统工业企业数字化、智能化、绿色化升级。(3)积极发展集成电路产业,对接国家核心技术攻关工程,筹建国家集成电路技术创新中心,打造集成电路产业链创新生态系统。(4)编制5G细分领域工作方案,制定支持5G发展政策包,实现5G在超高清视频等领域实质性商用。大力发展数字经济,推动区块链和人工智能、大数据、物联网、工业互联网等前沿信息技术深度融合,建好国家网络安全产业园区。(5)提升医药健康领域发展能级,优化“一北一南”产业布局,实施生物医药创新品种研发培育专项计划,支持创新药、创新医疗器械早期研发,加强研究型病房建设,推动更多医药创新品种落地。(6)加快新一代人工智能创新发展试验区建设,培育“AI+医疗”“AI+政务”等新业态,促进北斗卫星导航和智能网联汽车产业发展。(7)实施产业链补短板工程,结合企业需求配建一批中试基地,为先进制造业发展创造更好环境。落实和完善包容审慎监管,支持新业态新模式发展。
巩固提升现代金融发展优势。抓住我国扩大金融业对外开放历史机遇,进一步提升首都金融发展核心竞争力。(1)落实国家金融业对外开放11条措施,争取外资机构在京新设理财、资产管理等分支机构。(2)继续抓好金融领域开放改革三年行动计划措施和项目落地,大力发展供应链金融、离岸金融和贸易金融。(3)积极创建国家级“金科新区”,持续开展金融科技创新监管试点,鼓励金融科技研究院创制行业技术标准和规范。提升金融街论坛举办规格和国际影响力,推动丽泽金融商务区与金融街一体化发展。在城市副中心建设北京国际财富管理研究院、绿色金融研究院。加快基金小镇和北京互联网金融安全示范产业园建设。(4)增强金融服务实体经济能力,优化直接融资环境,继续做好企业科创板上市服务,加快推动新三板改革措施落地,提升融资功能和交易活跃度。深化“畅融工程”银企对接机制,在全市推开小微企业续贷中心做法,建成运营首贷服务中心,降低企业综合融资成本。
推动全国文化中心建设取得新成效。处理好历史文化和现实生活、保护和利用的关系,促进市民文化获得感和城市文化软实力稳步提升。(1)培育和践行社会主义核心价值观,做好“2020北京榜样”选树工作,深入推进新时代文明实践中心建设。(2)抓好老城整体保护,挖掘中轴线文化内涵,实施漫步中轴线行动方案,加大重点文物腾退力度,启动正阳门箭楼等修缮工程。加强胡同、四合院、名人故居保护,最大限度修复历史肌理。传承北京历史文脉,加强非遗保护,认定第五批市级非物质文化遗产代表性项目。(3)加快建设三大文化带,修缮颐和园画中游建筑群和箭扣长城,推进大运河国家文化公园、大运河源头遗址公园、路县故城考古遗址公园、房山琉璃河大遗址公园建设,实施“三山五园”整体保护规划。(4)增强文化事业发展活力,实现图书馆一卡通全覆盖,推出一批彰显古都文化、京味文化的精品剧目,开展2万场首都市民系列文化活动。(5)支持文化产业做大做强,深化文化与科技、金融、旅游等融合发展,打造国际视听产业园区,促进游戏产业发展,利用老旧厂房拓展文化空间,持续培育品牌文化活动。
促进消费提质扩容。以改善民生为导向,大力推进消费供给侧改革,进一步发挥消费对经济增长的基础作用。(1)优化商业设施布局。在北京大兴国际机场周边、中关村科学城北区、城市副中心等发展新区,吸引社会资本建设一批体验式商业综合体。坚持市场主导、政府引导,启动朝阳CBD、昌平龙德等第二批传统商圈改造,“一店一策”推进传统商场转型升级,保护传承老字号。(2)大力推进便民服务消费。建设提升基本便民商业网点1000个,扩大便民店商品服务搭载。继续实施节能减排促消费政策,鼓励绿色消费。提升家政行业服务质量。(3)持续扩大和升级信息消费。抓住5G时代信息消费升级契机,在海淀、朝阳、北京经济技术开发区建设信息消费体验中心,强化线上线下消费结合,鼓励混合现实购物等新业态发展,加快建设全国信息消费示范城市。(4)深入挖掘文化旅游消费潜力。实施“点亮北京”夜间文化旅游消费计划,建成10条左右深夜食堂特色餐饮街区。简化文化商演活动备案和审批流程,以剧场资源+优质剧目扩大演艺消费市场。丰富生活化、沉浸式旅游体验,提高离境退税便利度,促进入境旅游消费。以全域旅游示范区建设提升京郊旅游品质,实施乡村民宿发展指导意见,积极发展精品民宿,让游客在京郊有得看、愿意住、玩得好。(5)优化服务消费供给。积极引进国际化、品牌化教育医疗养老机构,加快11所国际学校规划建设,鼓励发展健康咨询、体育健身等多样化健康服务。(6)打造北京购物品牌。加快国际消费枢纽城市建设,以国际一流标准引领消费品牌建设,提升国际消费资源配置,强化消费秩序监管,全面提升消费品质。
精准加力有效投资。发挥投资稳增长、调结构、惠民生、增后劲的关键支撑作用,加强逆周期调节,促进稳定预期、提振信心。(1)扩大补短板领域投资。制定基础设施领域补短板专项行动计划,促进市郊铁路、轨道交通、综合交通枢纽、停车设施等重大项目投资。聚焦5G等新一代信息技术和医疗健康领域稳定产业投资。加大保障房建设、棚户区改造投资力度,制定城市更新实施意见,把城市更新和老旧小区、重点楼宇改造提升作为解决当前群众住房问题的重要抓手,作为带动经济发展方式转变的重要突破口。(2)继续实施“3个100”市重点工程。项目安排、资金投放和政策创新向城市副中心、城南、“三城一区”、新首钢等区域集中,实施一批系统性、骨干性、引领性重大投资项目。(3)强化要素保障。用好地方政府专项债券,坚持“资金跟着项目走”,按照国家要求优化债券投向结构、扩大使用范围,落实固定资产投资项目资本金制度调整政策,精准支持重点项目融资。完成重点区域控制性详细规划编制审批,提高重点工程规划方案审查效率,加大经营性用地供应保障力度。(4)加强重大项目储备。结合“十四五”重大项目谋划,储备一批打基础、利长远的重大项目。(5)提高投资质量效益。修订市政府固定资产投资管理办法,切实做好政府性投资项目成本管控,加强政府资金绩效管理。
专栏4:2020年300项市重点工程

(四)坚定有序疏解非首都功能,纵深推进京津冀协同发展
牢牢抓住疏解非首都功能这个“牛鼻子”,坚定不移持续推进,深化“一核”功能重组和“两翼”联动发展,推动京津冀城市群向高质量发展迈进。
扎实推进“疏整促”专项行动。坚持疏控并举、整提并重,加强政策创新,注重工作实效,全面完成“疏整促”阶段性工作任务。(1)深化疏解。有序退出一般制造业企业90家,疏解提升区域性专业市场和物流中心66个,对涉及重要民生保障需要保留的市场进行升级改造。持续推进教育医疗等公共服务资源布局优化,加快北京信息科技大学昌平校区、友谊医院顺义院区等项目建设和投用。把疏解工作向核心区公交场站、旅游集散中心延伸。(2)强化治理。保持治理力度不减,加大防反弹、控新增力度。以治理类街乡镇为重点,坚持计划管理与动态清零、主动治理与“接诉即办”紧密结合,拆除违法建设腾退土地4000公顷以上,扎实推进基本无违法建设区、街道(乡镇)创建,巩固提升占道经营、群租房、无证无照经营、地下空间等治理成效。制定实施背街小巷环境精细化治理三年行动计划,推进街巷整治向街区更新延伸拓展,打造200条示范背街小巷。坚持清单式、自下而上申报制模式,加大老旧小区综合整治提升力度,实现新开工80个项目,老楼加装电梯开工400部以上、完工200部以上,完成160个单位(小区)自备井置换和老旧小区供水管网改造任务,加快推进“共生院”试点改造,着力解决百姓身边事。(3)优化提升。统筹用好腾退空间,明确拆违腾退地块性质和用途,在大红门等重点区域实施一批腾退空间再利用试点项目,强化“留白增绿”,腾退土地实现增绿1600公顷。
全面推进城市副中心高质量发展。坚持一年一个节点,有序拉开副中心城市框架,着力打造北京发展新高地。(1)推动出台支持副中心高质量发展的指导意见,向副中心管委会全面赋权,制定城市副中心近期建设规划和年度实施计划,促进产城融合、业城均衡发展。(2)出台加快城市副中心产业项目落地的政策措施,加速营造高品质产业生态圈,引入一批中关村企业,推动符合定位的企业总部向副中心疏解转移。推进运河商务区规划建设,组建园区运营平台,培育成长性好、潜力大的初创企业。加快张家湾设计小镇、台湖演艺小镇、宋庄艺术创意小镇土地资源整合和规划建设,建成环球主题公园一期。继续深化与西城、朝阳、海淀结对协作机制。(3)制定实施2020年重大工程行动计划,有序推进行政办公区二期、东六环路入地改造、城市副中心站综合交通枢纽一体化开发建设,广渠路东延建成通车,持续推动北运河通州段全线游船通航,全面完成城市绿心绿化任务,加快建设北京第一实验学校、安贞医院通州院区、北京友谊医院通州院区二期等公共服务配套项目。(4)统筹推进城市副中心老城双修与更新,加强南大街历史片区保护,基本完成“三庙一塔”周边环境整治。
持续加强重点领域合作。全面完成京津冀协同发展中期目标,努力开创区域优势互补、高质量发展的新格局。(1)全力支持雄安新区建设。加快推进“三校一院”交钥匙项目,编制雄安新区中关村科技园发展规划,发挥北京公共服务和创新资源辐射带动作用,助力雄安新区起步建设。(2)持续推进交通一体化。围绕打造“轨道上的京津冀”,加快京唐城际、轨道交通平谷线等项目建设,建成京沈客专,开工建设星火站交通枢纽及周边配套道路。推动京津冀及周边区域货物运输“公转铁”。(3)巩固深化生态协同治理。推进永定河、潮白河等跨界河流综合治理与生态修复,加强京津风沙源治理,落实张家口首都水源涵养功能区和生态环境支撑区规划建设任务。(4)不断深化产业协作。开展京津冀大数据综合试验区应用试点,持续推动京津合作示范区、金隅集团曹妃甸示范产业园等园区建设,促进区域产业链上下游协同和产业布局优化。落实通州区与北三县协同发展规划,引导本市优质健康养老资源向北三县延伸。(5)推进新一轮京津冀全面创新改革试验。建设一批资源共享平台,促进科技仪器设备开放共享、先进适用成果转移转化。(6)加强公共服务资源跨区域合作,强化就业、养老、社保政策衔接,创新合作办学、高校联盟建设、医疗卫生合作模式,带动津冀公共服务水平提升。(7)高水平筹办冬奥会、冬残奥会。建成全部竞赛场馆,加快冬奥村等非竞赛场馆建设,让冬奥设施与周边自然环境融为一体,提前谋划冬奥经济带动和赛后场馆利用。细化冬奥赛事组织、赛会服务等工作计划,推动修订志愿者条例,做好志愿者招募和培训。加快实施“科技冬奥”示范项目,推动新技术、新产品在冬奥筹办中开展示范应用。编制场馆运行计划和运行方案,办好高山滑雪世界杯等“相约北京”系列冬季体育赛事、世界体育大会和冬博会,召开世界转播商大会和媒体大会,发布火炬传递标志,成立北京国际奥林匹克学院,加强奥林匹克教育示范校和冰雪运动特色校建设,深入开展“共享冬奥”公众参与计划,组织系列大众冰雪文体活动,推动冬奥活动持续升温。
(五)促进城乡协调发展,进一步优化区域功能布局
坚持规划引领,统筹推进城乡融合发展和区域联动发展,努力率先建成彰显优势、协调联动的城乡区域发展体系。
做深做细城市总体规划落实。坚持“一张蓝图绘到底”,高标准推进城市总体规划实施。(1)全面完成总体规划实施工作方案102项任务,做好首都功能核心区控制性详细规划实施工作,落实长安街及其延长线品质提升详细规划,编制中心城区和新城控制性详细规划。(2)深入推进城乡建设用地增减挂钩试点,城乡建设用地规模压减到2860平方公里,平原地区开发强度下降到45%以内。(3)构建面向实施、城乡统管的规划管理机制,整体编制区域规划综合实施方案,为未来发展留有余地。启动编制乡镇国土空间规划,健全土地用途管控机制,进一步做好农村集体资产清查工作。(4)健全各类规划编制机制,完善公众参与、专家评审和评估评价制度,开展2019年度城市体检。(5)持续抓好规划自然资源领域问题整改,健全长效机制,确保首都规划和自然资源工作依法规范有序开展。
提升区域发展平衡性和协调性。狠抓专项行动计划任务落地,以更大力度、更务实措施促进城乡区域协调发展。(1)高质量完成城南三年行动计划,加快丰台火车站站城一体化建设,规划建设丽泽金融商务区与金融街轨道专线,推进房山乐高主题乐园建设。(2)确保“回天地区”三年行动计划既定目标和各项任务有序落实,推进积水潭医院回龙观院区二期扩建、林萃路断点疏通等工程建设,加强社区周边公共空间规划建设利用,编制新一轮三年行动计划。(3)加快推动西部地区产业转型升级,落实新首钢地区发展三年行动计划,推进轨道交通冬奥支线等项目建设,出台绿色生态发展行动计划,促进体育与产业融合发展。(4)研究制定促进新城高质量发展的政策措施,提高平原新城综合承载能力,加强重大功能、重大项目、重大活动向平原新城布局。(5)落实生态涵养区生态保护和绿色发展意见,调整优化生态涵养区考评指标体系,深化结对协作,出台市级生态保护补偿政策资金统筹实施方案,不让保护生态环境的吃亏。加快建设门头沟国道109新线高速,支持平谷京瓦农业科技创新中心建设,加快无人机小镇建设,办好2020年世界休闲大会,加强密云水库库滨带建设,实施延庆区绿色发展行动计划,试点启动生态涵养区城区绿化隔离体系建设,提升绿色发展水平。
深入实施乡村振兴战略。以美丽乡村建设为抓手,统筹推进农村人居环境整治、农民增收等工作,切实改善农村生产生活条件。(1)发挥乡村规划引领作用,基本实现村庄规划“应编尽编”,加强多乡村联动,研究编制区域协同性规划。(2)完成美丽乡村建设三年行动计划,完善农村基础设施和公共服务,扎实推进“百村示范、千村整治”工程,农村人居环境普遍达到“干净整洁有序”,确保99%的行政村生活垃圾得到有效治理,农村污水处理设施村庄覆盖率达50%以上。(3)规范促进特色小镇建设,在重要廊道和主要交通沿线试点规划建设新市镇,承载更多首都功能,带动农村地区发展。(4)扎实推进农业供给侧结构性改革,制定促进都市现代农业高质量发展政策措施,基本建成北京农产品绿色优质安全示范区。大力发展科技农业,把北京科技优势转化为农村发展增量。积极发展观光采摘、林下经济等绿色产业,促进农民生态增收。做好低收入帮扶巩固提升工作,完成低收入农户“脱低”任务,切实做到全面小康“一户都不能落下”。(5)深化农村改革,加强土地流转管理,审慎开展镇域承包地统一流转试点。加强“大棚房”长效监管,严防反弹。(6)健全自治、法治、德治相结合的乡村治理体系,让农村既充满活力又和谐有序。
(六)更高水平深化改革开放,全力营造国际一流发展环境
大力推进市场化改革,以更加开放的心态和举措,努力营造稳定公平透明、可预期的市场环境。
持续提高企业和群众营商环境改革获得感。深入实施“北京效率”“北京服务”“北京标准”和“北京诚信”四大示范工程,推动本市营商环境保持国内领先、迈向国际一流。(1)全面完成优化营商环境三年行动计划,深入落实3.0版、制定实施4.0版改革政策,推动获得信贷、跨境贸易、办理破产等领域明显改善。(2)深化商事制度改革,推进“证照分离”,着力“照后减证”,推行企业变更和注销全程网上办理。(3)大力提升政务服务质量,以“办成一件事”为标准实施全流程改革,下更大气力推动跨部门跨层级跨区域的业务流程深度再造。建立覆盖全流程的“好差评”体系,探索实行基层政务服务大厅周末服务制度。全部清除各级政府部门“僵尸电话”。在北京经济技术开发区实施“一枚印章管审批”改革。(4)全面加强智慧政务建设,让“科技+政务”“互联网+政务”跑出便民利民加速度。出台区块链应用专项行动计划,提升“一网通办”质量,开展“秒批”“无感审批”等场景应用,本市设定的政务服务事项办事材料压减比例提升至80%,全面清理本市社会组织设定的证明,推动开展银行证明事项清理工作,实现更多事项掌上办、全程网办、全市通办。推进民生卡“多卡合一”。在城市副中心建设智能政务服务大厅。(5)推动出台本市优化营商环境条例,落实公平竞争审查制度,清理与企业性质挂钩的歧视性规定和做法,保障各类市场主体公平参与市场竞争,实现市场监管领域“双随机、一公开”全覆盖,大力推行“告知承诺+诚信”监管,切实做到“有求必应、无事不扰”。(6)加快推进市场主体退出制度改革,密切府院联动,加强法官和破产管理人队伍专业能力建设,提高破产案件处理能力和效率。(7)完善“服务包”企业遴选标准,紧密结合企业发展愿景制订服务事项,及时回应12345市民服务热线企业诉求,加大承诺事项评价落实力度。完善重大政策意见征集和预吹风制度,让更多的改革政策从企业中来。出台进一步提升民营经济活力促进民营经济高质量发展的意见,为首都民营经济持续健康发展创造良好环境。继续开展好清理拖欠民营企业、中小企业账款工作,确保年底前无分歧欠款应清尽清。
深入推进重点领域改革。聚焦关键持续发力,进一步破解体制机制难题。(1)深化投融资改革。推进以企业投资项目承诺制为核心的工程建设项目审批流程改革,健全向民间资本推介项目长效机制,在科技应用场景、国际医院、国际学校、养老设施、集体租赁住房等领域推出一批吸引民间投资的示范项目,推广社会资本参与的老旧小区改造“劲松模式”,总结完善发挥市管国有企业主体作用的“首开做法”。(2)深化财税体制改革。巩固和拓展减税降费成效,实施市与区收入划分改革,提高财政资金统筹调度和税源涵养能力。坚守节用裕民之道,牢固树立过“紧日子”思想,政府带头厉行节约,优化支出结构,对一般性支出和非重点项目支出分别按照3%和10%的幅度压减。(3)深化国资国企改革。围绕首都经济发展方向调整布局结构,聚焦主责主业发展实体经济。加快国资监管从管企业向管资本转变,分层分类推动市管国企混合所有制改革,扩大创新型企业员工持股试点范围,积极参与央企混改。加快推动企业改制上市,力争国有资本证券化率达到50%。清理僵尸企业50户以上。(4)深化事业单位改革。基本完成全市经营类事业单位改革,全面推进公益类事业单位改革。(5)深化医药卫生体制改革。加强医疗、医保、医药“三医”联动,落实药品阳光采购新机制,深入开展紧密型医联体国家试点建设,完善分级诊疗服务体系和薪酬体系,健全医联体内双向转诊体系,推进医保支付方式改革,开展按疾病诊断相关分组付费改革试点,着力缓解群众看病难、看病贵问题。
进一步提升国际交往中心功能。前瞻性谋划推进国际交往重要设施和能力建设,努力打造国际交往活跃、国际化服务完善、国际影响力凸显的国际交往中心。(1)加快推进雁栖湖国际会都扩容、国家会议中心二期、第四使馆区、新国展二三期、北京大兴国际机场临空经济区会议会展中心等重点项目建设。(2)健全重大国事活动常态化服务保障机制,满足不同层次、不同类别对外交往需求。(3)完善相关管理制度,吸引集聚国际组织,举办具有全球影响力的品牌性节庆、会展和赛事活动,提升城市国际化能级。(4)深挖友城工作潜力,为科技创新、经贸合作、城市治理等提供支持。(5)加快公共场所外语标识法治化进程,增强国际化公共服务供给能力。
在更高层次上扩大对外开放。充分挖掘航空“双枢纽”发展潜力,进一步释放服务业扩大开放政策红利,加快形成全面开放新格局。(1)将航空“双枢纽”打造成首都发展重要动力源。不断完善国际航线网络,推进航空货运高质量发展,提高大兴国际机场国际航班时刻比例至20%。开工建设轨道交通大兴机场线北延至丽泽金融商务区,同步建设丽泽城市航站楼,加快实施首都国际机场第四跑道扩建等提质增效工程。制定北京大兴国际机场临空经济区和自贸片区创新政策,力争年底前综保区一期封关验收,启动亦庄综保区申报工作。出台天竺综保区创新升级实施方案,加快推进二期围网用地调整,积极创建国家进口贸易促进创新示范区。(2)深化服务业扩大开放。围绕解决制约开放发展的体制机制问题,研究推出新一轮服务业扩大开放措施清单。优化跨国公司总部认定标准,推动跨国公司地区总部、投资性公司等一批优质企业落户。制定实施CBD国际化提升三年行动计划,发挥亚投行等重大项目带动作用,提升奥林匹克中心区发展质量。(3)大力发展服务贸易。深入开展服务贸易创新发展试点,出台促进数字贸易发展工作方案,将国际贸易“单一窗口”功能覆盖至服务贸易领域。高质量举办2020年中国国际服务贸易交易会。(4)加强对外经贸合作。落实外商投资法及其实施条例,规划建设好中德、中日国际合作产业园,引进一批隐形冠军企业,完成共建“一带一路”三年行动计划。
(七)强化共建共治共享,推进城市治理体系和治理能力现代化
从市民需求出发,聚焦城市治理突出问题,提高城市精治共治法治水平,积极构建更加科学有效的首都治理体系。
加大交通综合治理力度。坚持以人为本、公交优先、慢行优先,落实“优供、控需、强治”三大举措,努力缓解交通拥堵。(1)优化供给。建成通车房山线北延、16号线中段,轨道交通运营里程超过710公里。完善区域快线线网规划,充分发挥“大站快线”功能,改善主城区与新城交通联系。开通城市副中心线西延、怀密线引入北京北站等市郊铁路,新增运营里程超过100公里。对80条公交线网布局进行动态优化,施划48公里公交专用道,整治378公里自行车道。基本完成三环以内公交电子站牌建设,实现公共交通“一码通乘”。研究推进公共交通APP整合。(2)调控需求。将交通承载力纳入城市规划建设管理系统,开展区域交通影响评价。实行新能源物流配送车辆优先通行,提高货运车辆中新能源车比例。(3)强化治理。持续推进CBD、“回天地区”等10处一级堵点治理,完成20处二级堵点、266处三级堵点治理。理顺北京西站等站区管理体制,进一步提升综合执法能力。全面实施交通信号灯智能化提升行动,对重要道路100处交通信号灯进行配时优化,新建10条信号灯绿波带。深入推进道路停车改革,加强“有位失管”问题整改,开展公共建筑停车设施有偿错时共享,利用人防地下空间提供停车位5000个,扩大支路以下道路停车自治管理覆盖范围。规范管理快递、外卖车辆,加大对机动车闯禁行、闯红灯、占用公交专用道等各类违法行为处罚力度,深入实施“礼让斑马线”专项行动,营造人性化绿色交通环境。
构建基层社会治理新格局。坚持眼睛向下、大抓基层,推进管理重心下沉,夯实基层治理能力。(1)以“接诉即办”引领城市治理创新。继续深化党建引领“街乡吹哨、部门报到”改革,完善“接诉即办”工作机制,强化到一线解决问题的导向,开通12345网上“接诉即办”,建立“热线+网格”为民服务模式,加强群众诉求反映问题规律性研究和分类评估,从“接诉即办”转向“未诉先办”。(2)提升街道管理能力。落实街道办事处条例,抓好乡镇机构改革,针对超大街道、社区,适时启动街道行政区划调整和社区规模调整工作。(3)创新社区治理。进一步为社区减负,建立以居民满意度为核心的社区工作考评指标体系,让社区腾出更多时间和精力为群众服务。推动出台物业管理条例,将小区业委会和物业纳入社区治理范畴,持续开展物业突出问题专项治理,着力破解老旧小区、失管小区物管难题。(4)完善“回天有我”社会服务机制。深化“主动报到”和“有需必到”机制,总结推广“五方共建”社会治理经验,加快社会组织创新发展示范区建设。(5)加强城市精细化管理。以加快数据汇聚共享和开放应用为重点,着力补齐大数据基础设施和能力支撑短板,推动出台本市社会信用条例,在医疗、消费等领域开展“信用+”示范应用。建成城市管理综合执法大数据平台,实现执法“到人、到点、到事”,发挥好大数据对科学决策和城市治理的支撑作用。
打造“平安北京”升级版。牢牢守住城市安全底线,维护好首都和谐稳定良好局面。(1)积极构建具有首都特色的应急管理责任制度体系、风险防控体系、治理能力体系。推动安全生产条例修订,在7个区创建首批国家安全发展示范城市,建设危险化学品安全风险监测预警系统,深入开展液化石油气等专项整治,加强安全隐患排查,坚决遏制重特大事故发生。(2)加强城市运行保障,建成河北唐山LNG应急储备工程,启动建设天津南港LNG应急储备项目,研究制定应急热源升级改造建设和津冀电厂送热进京方案,确保天然气稳定供应和热源能力充足。(3)强化食品药品安全监管,压实监管责任,打造“阳光餐饮”工程2.0版。(4)贯彻落实党的民族政策和宗教工作基本方针,用好专项资金支持民族乡村发展。(5)扎实推进国防教育和人民防空建设,促进北京特色军民融合发展。(6)探索创造具有首都特点的“枫桥经验”,拓宽人民群众参与平安建设渠道,推动社区设立治安和调解委员会,加强社会矛盾纠纷排查化解。继续办好《向前一步》栏目。建立健全扫黑除恶长效常治机制,创新完善立体化、信息化社会治安防控体系,为群众营造安定祥和的社会环境。
同时,高质量编制“十四五”规划,坚持开门编规划,准确把握北京发展阶段性特征,统筹考虑与第二个百年奋斗目标的起步相适应、与城市总体规划的实施相衔接,提出一批符合实际、影响长远的重大项目、重要政策和重点改革举措。加强规划衔接和融合,统筹编制“十四五”规划纲要、市级专项规划和各区规划,形成有机统一的“十四五”规划体系。
各位代表,2020年任务更加艰巨而繁重,我们要坚持以习近平新时代中国特色社会主义思想为指导,认真贯彻落实党的十九大和十九届二中、三中、四中全会精神,切实增强“四个意识”,坚定“四个自信”,坚决做到“两个维护”,在中共北京市委的直接领导下,自觉接受人民代表大会指导监督,积极听取人民政协意见建议,不忘初心、牢记使命,求真务实、开拓创新,确保全面建成小康社会和“十三五”规划圆满收官,奋力谱写实现“两个一百年”奋斗目标和中华民族伟大复兴中国梦的北京篇章。
